🏆缓存原理与微服务缓存自动管理 | 🏆 技术专题第八期征文

2,956 阅读12分钟

抛开业务谈技术都是在耍流氓。—— Kevin Wan

为什么需要缓存?

先从一个老生常谈的问题开始谈起:我们的程序是如何运行起来的?

  1. 程序存储在 disk
  2. 程序是运行在 RAM 之中,也就是我们所说的 main memory
  3. 程序的计算逻辑在 CPU 中执行

来看一个最简单的例子:a = a + 1

  1. load x:
  2. x0 = x0 + 1
  3. load x0 -> RAM

上面提到了3种存储介质。我们都知道,三类的读写速度和成本成反比,所以我们在克服速度问题上需要引入一个 中间层。这个中间层,需要高速存取的速度,但是成本可接受。于是乎,Cache 被引入

而在计算机系统中,有两种默认缓存:

  • CPU 里面的末级缓存,即 LLC。缓存内存中的数据
  • 内存中的高速页缓存,即 page cache。缓存磁盘中的数据

缓存读写策略

引入 Cache 之后,我们继续来看看操作缓存会发生什么。因为存在存取速度的差异「而且差异很大」,从而在操作数据时,延迟或程序失败等都会导致缓存和实际存储层数据不一致。

我们就以标准的 Cache+DB 来看看经典读写策略和应用场景。

Cache Aside

先来考虑一种最简单的业务场景,比如用户表:userId:用户id, phone:用户电话token,avtoar:用户头像url,缓存中我们用 phone 作为key存储用户头像。当用户修改头像url该如何做?

  1. 更新DB数据,再更新Cache 数据
  2. 更新 DB 数据,再删除 Cache 数据

首先 变更数据库变更缓存 是两个独立的操作,而我们并没有对操作做任何的并发控制。那么当两个线程并发更新它们的时候,就会因为写入顺序的不同造成数据不一致。

所以更好的方案是 2

  • 更新数据时不更新缓存,而是直接删除缓存
  • 后续的请求发现缓存缺失,回去查询 DB ,并将结果 load cache

这个策略就是我们使用缓存最常见的策略:Cache Aside。这个策略数据以数据库中的数据为准,缓存中的数据是按需加载的,分为读策略和写策略。

但是可见的问题也就出现了:频繁的读写操作会导致 Cache 反复地替换,缓存命中率降低。当然如果在业务中对命中率有监控报警时,可以考虑以下方案:

  1. 更新数据时同时更新缓存,但是在更新缓存前加一个 分布式锁。这样同一时间只有一个线程操作缓存,解决了并发问题。同时在后续读请求中时读到最新的缓存,解决了不一致的问题。
  2. 更新数据时同时更新缓存,但是给缓存一个较短的 TTL

当然除了这个策略,在计算机体系还有其他几种经典的缓存策略,它们也有各自适用的使用场景。

Write Through

先查询写入数据key是否击中缓存,如果在 -> 更新缓存,同时缓存组件同步数据至DB;不存在,则触发 Write Miss

而一般 Write Miss 有两种方式:

  • Write Allocate:写时直接分配 Cache line
  • No-write allocate:写时不写入缓存,直接写入DB,return

Write Through 中,一般采取 No-write allocate 。因为其实无论哪种,最终数据都会持久化到DB中,省去一步缓存的写入,提升写性能。而缓存由 Read Through 写入缓存。

这个策略的核心原则:用户只与缓存打交道,由缓存组件和DB通信,写入或者读取数据。在一些本地进程缓存组件可以考虑这种策略。

Write Back

相信你也看出上述方案的缺陷:写数据时缓存和数据库同步,但是我们知道这两块存储介质的速度差几个数量级,对写入性能是有很大影响。那我们是否异步更新数据库?

Write back 就是在写数据时只更新该 Cache Line 对应的数据,并把该行标记为 Dirty。在读数据时或是在缓存满时换出「缓存替换策略」时,将 Dirty 写入存储。

需要注意的是:在 Write Miss 情况下,采取的是 Write Allocate,即写入存储同时写入缓存,这样我们在之后的写请求只需要更新缓存。

async purge 此类概念其实存在计算机体系中。Mysql 中刷脏页,本质都是尽可能防止随机写,统一写磁盘时机。

Redis

Redis是一个独立的系统软件,和我们写的业务程序是两个软件。当我们部署了Redis 实例后,它只会被动地等待客户端发送请求,然后再进行处理。所以,如果应用程序想要使用 Redis 缓存,我们就要在程序中增加相应的缓存操作代码。所以我们也把 Redis 称为 旁路缓存,也就是说:读取缓存、读取数据库和更新缓存的操作都需要在应用程序中来完成。

而作为缓存的 Redis,同样需要面临常见的问题:

  • 缓存的容量终究有限
  • 上游并发请求冲击
  • 缓存与后端存储数据一致性

替换策略

一般来说,缓存对于选定的被淘汰数据,会根据其是干净数据还是脏数据,选择直接删除还是写回数据库。但是,在 Redis 中,被淘汰数据无论干净与否都会被删除,所以,这是我们在使用 Redis 缓存时要特别注意的:当数据修改成为脏数据时,需要在数据库中也把数据修改过来。

所以不管替换策略是什么,脏数据有可能在换入换出中丢失。那我们在产生脏数据就应该删除缓存,而不是更新缓存,一切数据应该以数据库为准。这也很好理解,缓存写入应该交给读请求来完成;写请求尽可能保证数据一致性。

至于替换策略有哪些,网上已经有很多文章归纳之间的优劣,这里就不再赘述。

ShardCalls

并发场景下,可能会有多个线程(协程)同时请求同一份资源,如果每个请求都要走一遍资源的请求过程,除了比较低效之外,还会对资源服务造成并发的压力。

go-zero 中的 ShardCalls 可以使得同时多个请求只需要发起一次拿结果的调用,其他请求"坐享其成",这种设计有效减少了资源服务的并发压力,可以有效防止缓存击穿。

对于防止暴增的接口请求对下游服务造成瞬时高负载,可以在你的函数包裹:

fn = func() (interface{}, error) {
  // 业务查询
}
data, err = g.Do(apiKey, fn)
// 就获得到data,之后的方法或者逻辑就可以使用这个data

其实原理也很简单:

func (g *sharedGroup) Do(key string, fn func() (interface{}, error)) (interface{}, error) {
  // done: false,才会去执行下面的业务逻辑;为 true,直接返回之前获取的data
  c, done := g.createCall(key)
  if done {
    return c.val, c.err
  }
  
  // 执行调用者传入的业务逻辑
  g.makeCall(c, key, fn)
  return c.val, c.err
}

func (g *sharedGroup) createCall(key string) (c *call, done bool) {
  // 只让一个请求进来进行操作
  g.lock.Lock()
  // 如果携带标示一系列请求的key在 calls 这个map中已经存在,
  // 则解锁并同时等待之前请求获取数据,返回
  if c, ok := g.calls[key]; ok {
    g.lock.Unlock()
    c.wg.Wait()
    return c, true
  }
  
  // 说明本次请求是首次请求
  c = new(call)
  c.wg.Add(1)
  // 标注请求,因为持有锁,不用担心并发问题
  g.calls[key] = c
  g.lock.Unlock()

  return c, false
}

这种 map+lock 存储并限制请求操作,和groupcache中的 singleflight 类似,都是防止缓存击穿的利器

源码地址:sharedcalls.go

缓存和存储更新顺序

这是开发中常见纠结问题:到底是先删除缓存还是先更新存储?

情况一:先删除缓存,再更新存储;

  • A 删除缓存,更新存储时网络延迟
  • B 读请求,发现缓存缺失,读存储 -> 此时读到旧数据

这样会产生两个问题:

  • B 读取旧值
  • B 同时读请求会把旧值写入缓存,导致后续读请求读到旧值

既然是缓存可能是旧值,那就不管删除。有一个并不优雅的解决方案:在写请求更新完存储值以后,sleep() 一小段时间,再进行一次缓存删除操作

sleep 是为了确保读请求结束,写请求可以删除读请求造成的缓存脏数据,当然也要考虑到 redis 主从同步的耗时。不过还是要根据实际业务而定。

这个方案会在第一次删除缓存值后,延迟一段时间再次进行删除,被称为:延迟双删

情况二:先更新数据库值,再删除缓存值:

  • A 删除存储值,但是删除缓存网络延迟
  • B 读请求时,缓存击中,就直接返回旧值

这种情况对业务的影响较小,而绝大多数缓存组件都是采取此种更新顺序,满足最终一致性要求。

情况三:新用户注册,直接写入数据库,同时缓存中肯定没有。如果程序此时读从库,由于主从延迟,导致读取不到用户数据。

这种情况就需要针对 Insert 这种操作:插入新数据入数据库同时写缓存。使得后续读请求可以直接读缓存,同时因为是刚插入的新数据,在一段时间修改的可能性不大。

以上方案在复杂的情况或多或少都有潜在问题,需要贴合业务做具体的修改

如何设计好用的缓存操作层?

上面说了这么多,回到我们开发角度,如果我们需要考虑这么多问题,显然太麻烦了。所以如何把这些缓存策略和替换策略封装起来,简化开发过程?

明确几点:

  • 将业务逻辑和缓存操作分离,留给开发这一个写入逻辑的点
  • 缓存操作需要考虑流量冲击,缓存策略等问题。。。

我们从读和写两个角度去聊聊 go-zero 是如何封装。

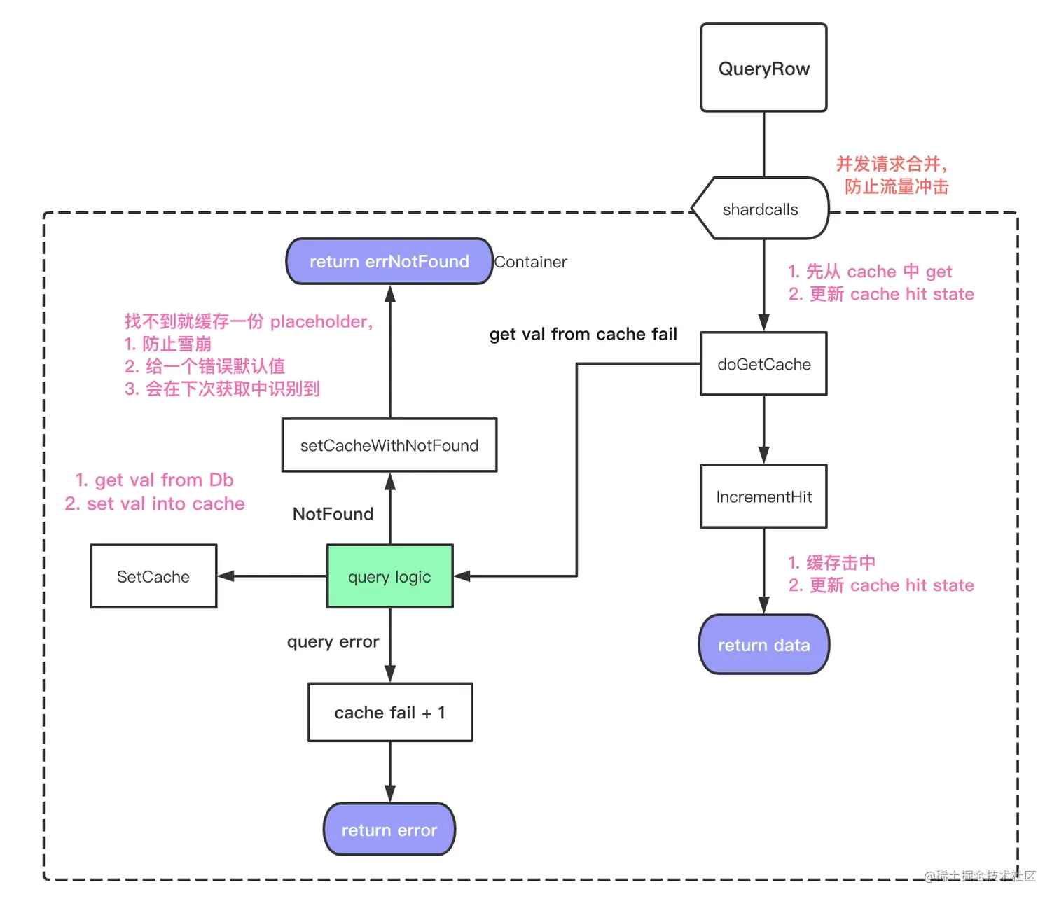
QueryRow

// res: query result
// cacheKey: redis key
err := m.QueryRow(&res, cacheKey, func(conn sqlx.SqlConn, v interface{}) error {
  querySQL := `select * from your_table where campus_id = ? and student_id = ?`
  return conn.QueryRow(v, querySQL, campusId, studentId)
})

我们将开发查询业务逻辑用 func(conn sqlx.SqlConn, v interface{}) 封装。用户无需考虑缓存写入,只需要传入需要写入的 cacheKey。同时把查询结果 res 返回。

那缓存操作是如何被封装在内部呢?来看看函数内部:

func (c cacheNode) QueryRow(v interface{}, key string, query func(conn sqlx.SqlConn, v interface{}) error) error {
 cacheVal := func(v interface{}) error {
  return c.SetCache(key, v)
 }
 // 1. cache hit -> return
  // 2. cache miss -> err
 if err := c.doGetCache(key, v); err != nil {
    // 2.1 err defalut val {*}
  if err == errPlaceholder {
   return c.errNotFound
  } else if err != c.errNotFound {
   return err
  }
  // 2.2 cache miss -> query db
    // 2.2.1 query db return err {NotFound} -> return err defalut val「see 2.1」
  if err = query(c.db, v); err == c.errNotFound {
   if err = c.setCacheWithNotFound(key); err != nil {
    logx.Error(err)
   }

   return c.errNotFound
  } else if err != nil {
   c.stat.IncrementDbFails()
   return err
  }
  // 2.3 query db success -> set val to cache
  if err = cacheVal(v); err != nil {
   logx.Error(err)
   return err
  }
 }
 // 1.1 cache hit -> IncrementHit
 c.stat.IncrementHit()

 return nil
}

从流程上恰好对应缓存策略中的:Read Through

源码地址:cachedsql.go

Exec

而写请求,使用的就是之前缓存策略中的 Cache Aside -> 先写数据库,再删除缓存。

_, err := m.Exec(func(conn sqlx.SqlConn) (result sql.Result, err error) {
  execSQL := fmt.Sprintf("update your_table set %s where 1=1", m.table, AuthRows)
  return conn.Exec(execSQL, data.RangeId, data.AuthContentId)
}, keys...)

func (cc CachedConn) Exec(exec ExecFn, keys ...string) (sql.Result, error) {
 res, err := exec(cc.db)
 if err != nil {
  return nil, err
 }

 if err := cc.DelCache(keys...); err != nil {
  return nil, err
 }

 return res, nil
}

QueryRow 一样,调用者只需要负责业务逻辑,缓存写入和删除对调用透明。

源码地址:cachedsql.go

线上的缓存

开篇第一句话:脱离业务将技术都是耍流氓。以上都是在对缓存模式分析,但是实际业务中缓存是否起到应有的加速作用?最直观就是缓存击中率,而如何观测到服务的缓存击中?这就涉及到监控。

下图是我们线上环境的某个服务的缓存记录情况:

还记得上面 QueryRow 中:查询缓存击中,会调用 c.stat.IncrementHit()。其中的 stat 就是作为监控指标,不断在计算击中率和失败率。

源码地址:cachestat.go

在其他的业务场景中:比如首页信息浏览业务中,大量请求不可避免。所以缓存首页的信息在用户体验上尤其重要。但是又不像之前提到的一些单一的key,这里可能涉及大量消息,这个时候就需要其他缓存类型加入:

  1. 拆分缓存:可以分 消息id -> 由 消息id 查询消息,并缓存插入消息list中。
  2. 消息过期:设置消息过期时间,做到不占用过长时间缓存。

这里也就是涉及缓存的最佳实践:

  • 不允许不过期的缓存「尤为重要」
  • 分布式缓存,易伸缩
  • 自动生成,自带统计

总结

本文从缓存的引入,常见缓存读写策略,如何保证数据的最终一致性,如何封装一个好用的缓存操作层,也展示了线上缓存的情况以及监控。所有上面谈到的这些缓存细节都可以参考 go-zero 源码实现,见 go-zero 源码的 core/stores

项目地址

github.com/tal-tech/go…

欢迎使用 go-zero 并 star 鼓励我们!👏🏻

🏆 技术专题第八期 | 聊聊缓存的妙用和问题