前言
最近在看 nodejs,这篇文章的内容,绝大部分都是参考 node文档 ,主要是帮助自己理解记忆相关知识点,同时也便于今后查阅。如果能帮助到其他朋友,那更是荣幸至极了。
在 nodejs 模块系统中,一个文件就是一个独立的模块。在模块中定义的变量都是私有的,模块要对外暴露对象或者方法,就在模块内的 module.exports 或者 exports上添加属性,然后在需要使用该模块的地方用 require 引入。
为什么模块内定义的变量是私有的?
模块内的代码在执行之前,会被放到函数中,因此其中的定义的变量都变成了局部变量。
(function(exports, require, module, __filename, __dirname) {
// Module code actually lives in here
});
exports 和 module.exports
module.exports
module.exports 是模块导出的对象。在 module 内,在 module.exports 上添加 props 或者直接赋值,都能顺利导出。
添加 props:
module.exports.hi = 'Hi'
module.exports.sayHi = function() { console.log('Hi!') }
直接赋值:
module.exports = {
hi: 'Hi!'
}
module.exports = function() { console.log('Hi!') }
再贴一个将实例赋值给 module.exports ,并且在模块内触发事件的例子:
module:
const EventEmitter = require('events');
module.exports = new EventEmitter();
// Do some work, and after some time emit
// the 'ready' event from the module itself.
setTimeout(() => {
module.exports.emit('ready');
}, 1000);
require:
const a = require('./a');
a.on('ready', () => {
console.log('module "a" is ready');
});
注意:
module.exports 的赋值不能放在回调中(exports 也一样),这样是错的:
setTimeout(() => {
module.exports = { a: 'hello' };
}, 0);
exports
exports 是 module 内的一个变量,就如同写了一句:
exports = module.exports
因此,如果直接在 exports 或者 module.exports 上添加 props,其效果是一样的;但是如果直接给 exports 赋值,它就不再指向 module.exports,所以也无法暴露相应的值了。
正如 node 文档示例那样:
module.exports.hello = true; // Exported from require of module
exports = { hello: false }; // Not exported, only available in the module
require
To illustrate the behavior, imagine this hypothetical implementation of require(), which is quite similar to what is actually done by require().
function require(/* ... */) {
const module = { exports: {} };
((module, exports) => {
// Module code here. In this example, define a function.
function someFunc() {}
exports = someFunc;
// At this point, exports is no longer a shortcut to module.exports, and
// this module will still export an empty default object.
module.exports = someFunc;
// At this point, the module will now export someFunc, instead of the
// default object.
})(module, module.exports);
return module.exports;
}
require 的实现和上面这段代码类似,就不多赘述这一块了,理解代码就行。
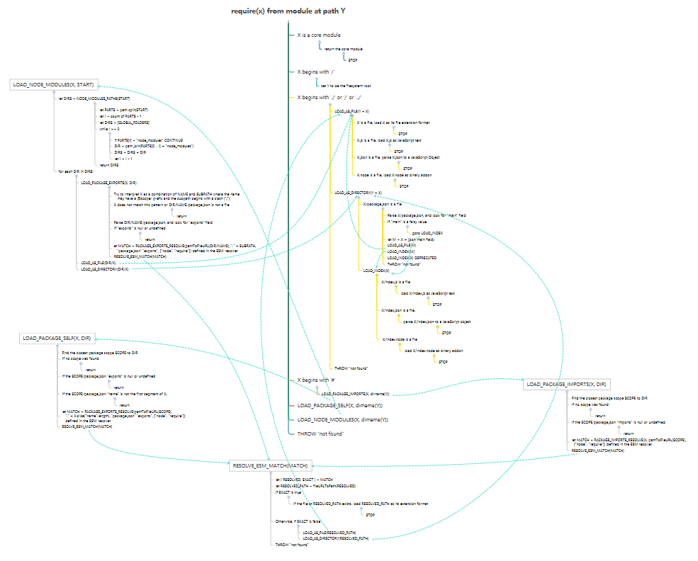
require 加载模块的流程
nodejs文档中给出了 require 加载的 伪代码,为了便于查看,同时也理一下思路,我把伪代码转换成了脑图:

截图看不清楚,脑图的文件放在了我的Github中(我画的可能有纰漏,欢迎指正),需要的朋友自取。
上面的脑图比较翔实的描述了require的加载逻辑,下面把常用的require方式总结一下。
case1:不带任何符号的模块
下面标的序号,都是上一步没有找到文件的情况下,继续寻找的步骤。
require("http") // 不带任何符号的文件名
require("mycustom.js") // 不带任何符号的文件名
- 优先从 node 内置模块中查找
- 内置模块没有,就从当前目录的 node_modules 中找
- 从父目录中找,一直找到文件系统根目录(找到
/node_modules/mycustom.js)为止
case2:带/,./,../等符号
require("./custom")
-
先找名为
custom的文件 -
再找
custom.js文件 -
再找
custom.json文件 -
最后找
custom.node文件 -
找
custom/package.json文件,再找其中 main 模块中指定的文件{ "name" : "some-library", "main" : "./lib/some-library.js" } -
找
custom/index.js文件 -
找
custom/index.json文件 -
找
custom/index.node文件
结语
文章写道这里,我长舒一口气,总算把主要部分理完了,我也对node的模块系统有了新的认识,算是小有收获。
其他的内容,如 require.cache,require 的循环引用,以及其他的属性及注意点,本文就不再赘述了,遇到问题再查文档吧!因为我实在想不出 require.cache 和 循环引用的使用场景是什么(也因为整理上面的内容花了太多精力),就不再花费精力去整理了(逃。
以上就是本文的全部内容,如果文章对你有所帮助,我感到非常荣幸!也欢迎指出本文中的纰漏!
写文不易,转载请注明出处。