首页
沸点
课程
数据标注
HOT
AI Coding
更多
直播
活动
APP
插件
直播
活动
APP
插件
搜索历史
清空
创作者中心
写文章
发沸点
写笔记
写代码
草稿箱
创作灵感
查看更多
登录
注册
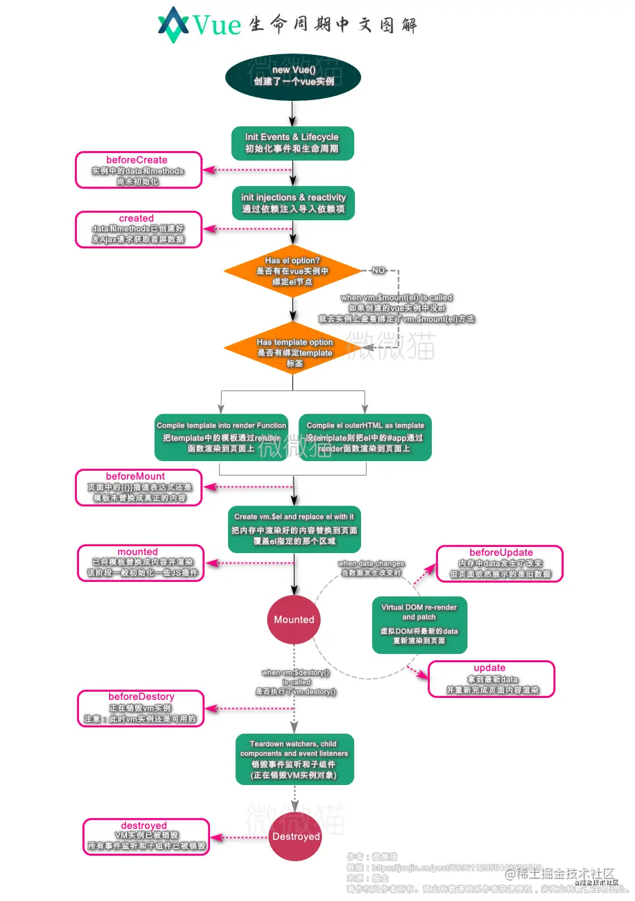
Vue生命周期中文图解 - 自己画的,仅供参考学习!
微微猫
2020-12-26
268
阅读1分钟
画图过程: ↓↓↓↓
Vue生命周期中文图解 - 效果图 ↓↓↓↓
自己画的, 仅供参考学习哈!
微微猫
前端开发
40
文章
27k
阅读
41
粉丝
目录
收起
自己画的, 仅供参考学习哈!