烂大街的Spring循环依赖该如何回答?

140 阅读8分钟

什么是循环依赖?

从字面上来理解就是A依赖B的同时B也依赖了A,就像上面这样,或者C依赖与自己本身。体现到代码层次就是这个样子

@Componentpublic class A { // A中注入了B @Autowired private B b;}---@Componentpublic class B { // B中注入了A @Autowired private A a;}---// 自己依赖自己@Componentpublic class C { // C中注入了C @Autowired private C c;}

虽然体现形式不一样,但是实际上都是循环依赖的问题。

什么情况下循环依赖可以被处理?

Spring解决循环依赖是有前置条件

  • 出现循环依赖的Bean必须要是单例(singleton),如果依赖prototype则完全不会有此需求。

  • 依赖注入的方式不能全是构造器注入的方式(只能解决setter方法的循环依赖,这是错误的)

1. AB 均采用setter方法注入 结果OK

2. AB 均采用属性Autowired注入 结果ok

3. AB均采用构造器方法注入 出现循环依赖

4. A中注入B的方式为setter方法,B中注入A的方式为构造器

5. A中注入B的方式为构造器,B中注入A的方式为setter方法。

结论

依赖情况依赖注入方式是否解决

AB相互依赖(循环依赖)

均采用setter方法注入

AB相互依赖(循环依赖)

均采用属性自动注入

AB相互依赖(循环依赖)

均采用构造器注入

AB相互依赖(循环依赖)

A中注入B的方式为setter方法,B中注入A的方式为构造器

AB相互依赖(循环依赖)

B中注入A的方式为setter方法,A中注入B的方式为构造器,Spring在创建Bean时默认会根据自然排序进行创建,A会先于B进行创建

从上面的测试结果我们可以看到,不是只有在setter方法注入的情况下循环依赖才能被解决,即使存在构造器注入的场景下,循环依赖依然被可以被正常处理掉

Spring循环依赖的通俗说

Spring bean 的创建,其本质上还是一个对象的创建,既然是对象,一定要明白一点就是,一个完整的对象包含两部分:当前对象实例化和对象属性的实例化。在Spring中,对象的实例化是通过反射实现的,而对象的属性则是在对象实例化之后通过一定的方式设置的。这个过程可以按照如下方式进行理解:

大致绘制依赖流程图如下:

图中getBean()表示调用Spring的ApplicationContext.getBean()方法,而该方法中的参数,则表示我们要尝试获取的目标对象。图中的黑色箭头表示一开始的方法调用走向,走到最后,返回了Spring中缓存的A对象之后,表示递归调用返回了,此时使用绿色箭头表示。从图中我们可以很清楚的看到,B对象的a属性是在第三步中注入的半成品A对象,而A对象的b属性是在第二步中注入的成品B对象,此时半成品的A对象也就变成了成品的A对象,因为其属性已经设置完成了。到这里,Spring整个解决循环依赖问题的实现思路已经比较清楚了。对于整体过程只要理解两点:

  • Spring是通过递归的方式获取目标bean及其所依赖的bean的;
  • Spring实例化一个bean的时候,是分两步进行的,首先实例化目标bean,然后为其注入属性。

结合这两点,也就是说,Spring在实例化一个bean的时候,是首先递归的实例化其所依赖的所有bean,直到某个bean没有依赖其他bean,此时就会将该实例返回,然后反递归的将获取到的bean设置为各个上层bean的属性的

Spring循环依赖进阶

一个对象一般创建过程有3部分组成:

  1. 实例化:简单理解就是new了一个对象
  2. 属性注入:为实例化中new出来的对象填充属性
  3. 初始化:执行aware接口中的方法,初始化方法,完成AOP代理

Spring是通过**「三级缓存」**来解决上述问题的:

  • singletonObjects:一级缓存 存储的是所有创建好了的单例Bean
  • earlySingletonObjects:完成实例化,但是还未进行属性注入及初始化的对象
  • singletonFactories:提前暴露的一个单例工厂,二级缓存中存储的就是从这个工厂中获取到的对象

然后接下来说下普通循环依赖跟带AOP的循环依赖。

普通循环依赖图

结论:没有进行AOP的Bean间的循环依赖 从上图分析可以看出,这种情况下**「三级缓存根本没用」**!所以不会存在什么提高了效率的说法

带AOP循环依赖

带AOP的跟不带AOP的其实几乎一样,只是在三级缓存中存放的是函数式接口,在需要调用时直接返回代理对象。三级缓存存在的意义:只有真正发生循环依赖的时候,才去提前生成代理对象,否则只会创建一个工厂并将其放入到三级缓存中,但是不会去通过这个工厂去真正创建对象❞

是否可以用二级缓存而不用三级缓存?答案:不可以,违背Spring在结合AOP跟Bean的生命周期的设计!Spring结合AOP跟Bean的生命周期(看下图)本身就是通过AnnotationAwareAspectJAutoProxyCreator这个后置处理器来完成的,在这个后置处理的postProcessAfterInitialization方法中对初始化后的Bean完成AOP代理。如果出现了循环依赖,那没有办法,只有给Bean先创建代理,但是没有出现循环依赖的情况下,设计之初就是让Bean在生命周期的**「最后一步完成代理而不是在实例化后就立马完成代理」**。❞

使用了三级缓存的情况下,A、B的创建流程

不使用三级缓存,直接在二级缓存中

结论:上面两个流程的唯一区别在于为A对象创建代理的时机不同,使用三级缓存的情况下为A创建代理的时机是在B中需要注入A的时候,而不使用三级缓存的话在A实例化后就需要马上为A创建代理然后放入到二级缓存中去。三级缓存是无法提速的!

回答模板

Spring如何解决循环依赖的

答:Spring通过三级缓存解决了循环依赖,其中一级缓存为单例池(singletonObjects),二级缓存为早期曝光对象earlySingletonObjects,三级缓存为早期曝光对象工厂(singletonFactories)。当A、B两个类发生循环引用时,在A完成实例化后,就使用实例化后的对象去创建一个对象工厂,添加到三级缓存中,如果A被AOP代理,那么通过这个工厂获取到的就是A代理后的对象,如果A没有被AOP代理,那么这个工厂获取到的就是A实例化的对象。当A进行属性注入时,会去创建B,同时B又依赖了A,所以创建B的同时又会去调用getBean(a)来获取需要的依赖,此时的getBean(a)会从缓存中获取:第一步:先获取到三级缓存中的工厂;第二步:调用对象工工厂的getObject方法来获取到对应的对象,得到这个对象后将其注入到B中。紧接着B会走完它的生命周期流程,包括初始化、后置处理器等。第三步:当B创建完后,会将B再注入到A中,此时A再完成它的整个生命周期。至此,循环依赖结束!❞

面试官:为什么要使用三级缓存呢?二级缓存能解决循环依赖吗?

答:如果要使用二级缓存解决循环依赖,意味着所有Bean在实例化后就要完成AOP代理,这样违背了Spring设计的原则,Spring在设计之初就是通过AnnotationAwareAspectJAutoProxyCreator这个后置处理器来在Bean生命周期的最后一步来完成AOP代理,而不是在实例化后就立马进行AOP代理。❞

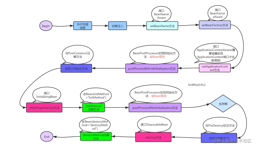
跟踪核心大致流程

总结了一些2020年的面试题,这份面试题的包含的模块分为19个模块,分别是: Java 基础、容器、多线程、反射、对象拷贝、Java Web 、异常、网络、设计模式、Spring/Spring MVC、Spring Boot/Spring Cloud、Hibernate、MyBatis、RabbitMQ、Kafka、Zookeeper、MySQL、Redis、JVM 。

获取资料以上资料:关注公众号:有故事的程序员,获取学习资料。
记得点个关注+评论哦~

作者:有故事的程序员
链接:juejin.cn/post/690858…
来源:掘金
著作权归作者所有。商业转载请联系作者获得授权,非商业转载请注明出处。