事件分发机制

258 阅读4分钟

这篇文章记录下,事件分发机制,该机制对 后边的自定义View和处理View滑动冲突很有帮助。

这里分析的对象是 MotionEvent,就是点击事件,点击事件分发就是MotionEvent事件分发过程,点击事件由3个方法完成:

1、dispatchTouchEvent:用于事件的分发:

如果事件能够传递给当前view,那么这个方法就会调用;

2、onInterceptTouchEvent:用于判断是否拦截某个事件:

如果当前view拦截了某个事件,那么在同一个事件序列中,此方法不会被再次调用;

3、onTouchEvent:用于响应点击事件:
  • 注意:子View没有 onInterceptTouchEvent,因为 子View已经是最底层了,不用在向下传递,只有 ViewGroup 有 onInterceptTouchEvent方法;

接下来用一个小示例验证下 事件传递过程

2. 示例(不处理任何事件)


首先创建 一个布局由 Activity、ViewGroup(LinearLayout)、View(TextView)三层控件组成,然后点击 View(TextView)看下 View的事件传递流程:

 Activity____dispatchTouchEvent
 ViewGroup___dispatchTouchEvent
 ViewGroup___onInterceptTouchEvent
 View________dispatchTouchEvent
 View________onTouchEvent
 ViewGroup___onTouchEvent
 Activity____onTouchEvent

通过log可以看到(此示例默认不对任何事件处理): 1>:在收到一个点击事件后,最外层Activity先收到,执行 Activity的 dispatchTouchEvent进行事件分发传递; 2>:传递给 ViewGroup 的 dispatchTouchEvent,ViewGroup 的 dispatchTouchEvent收到后,就会自动调用 ViewGroup的 onInterceptTouchEvent,询问 是否要拦截事件,如果不拦截,就继续向下传递; 3>:传递给 View 的 dispatchTouchEvent,View 的 dispatchTouchEvent 收到后 默认调用 View 的 onTouchEvent,此时开始进行事件的 处理,默认不处理 ; 4>:然后向上传递给 ViewGroup 的 onTouchEvent,ViewGroup 的 onTouchEvent 也是默认不处理; 6>:最后传递给 Activity 的 onTouchEvent; 上边的事件传递流程图如下:

image

由上图可以看出,默认不做任何事件处理情况下:最外层Activity控件收到事件后,一层一层向下传递,传递到最底层后,此时开始进行事件的处理,最底层的View控件开始事件处理,然后一层一层向上传递,因此可以得到如下结论:

1、事件的传递 由外向内;
2、事件的处理 由内向外;

下边把各种情况都考虑进去,看一下点击事件如何传递;

3. 示例(处理事件)


情况1. View 的 dispatchTouchEvent 返回true,log如下:
 Activity____dispatchTouchEvent
 ViewGroup___dispatchTouchEvent
 ViewGroup___onInterceptTouchEvent
 View________dispatchTouchEvent

图示:

image

可以看到: 事件从外向内传递,dispatchTouchEvent负责 传递事件,当事件 到 最里层View 的 dispatchTouchEvent,如果返回 true,表示消费该事件并 结束事件传递,也就是说 所有View的 onTouchEvent均不在执行(View的、ViewGroup的、Activity的onTouchEvent都不会执行); 结论: dispatchTouchEvent 返回true(View、ViewGroup、Activity中任意一个),就直接消费该事件 并结束事件传递,所有的 onTouchEvent 都不会再执行(View的、ViewGroup的、Activity的onTouchEvent都不会执行)


情况2. View 的 dispatchTouchEvent 返回 false,log如下:
Activity__dispatchTouchEvent
ViewGroup__dispatchTouchEvent
ViewGroup__onInterceptTouchEvent
View__dispatchTouchEvent
ViewGroup__onTouchEvent
Activity__onTouchEvent

图示:

image

可以看到: View 的 dispatchTouchEvent 返回 false,表示自己不响应 事件,同时 向上调用 父类的 onTouchEvent,然后一直向上传递; 结论: dispatchTouchEvent(View、ViewGroup、Activity中任意一个) 返回 false,表示自己不响应事件,调用 父类的 onToucheEvent 处理事件,然后一直向上传递;


情况3. ViewGroup 的 onInterceptTouchEvent 返回 true,log如下:
Activity__dispatchTouchEvent
ViewGroup__dispatchTouchEvent
ViewGroup__onInterceptTouchEvent
ViewGroup__onTouchEvent
Activity__onTouchEvent

图示:

image

可以看到 : ViewGroup 的 onInterceptTouchEvent 返回 true,表示 自己要拦截事件,此时事件就不会向下传递了,并且会调用 ViewGroup 自己的 onTouchEvent 处理事件,如果 ViewGroup 的 onTouchEvent 默认不处理事件,就会 继续 向上调用 Activity的 onTouchEvent来处理事件; 结论: onInterceptTouchEvent 返回 true(任意一个 ViewGroup),表示 要拦截事件,并且调用 自身的 onTouchEvent 方法处理事件,下层的 View 不会收到事件;


情况4. View 的 onTouchEvent 返回 true,log如下:
Activity__dispatchTouchEvent
ViewGroup__dispatchTouchEvent
ViewGroup__onInterceptTouchEvent
View__dispatchTouchEvent
View__onTouchEvent

图示:

image

可以看到 : View 的 onTouchEvent 返回 true时,表示 自己要消费该事件,并且 停止事件传递; 结论: onTouchEvent(View、ViewGroup、Activity中任意一个) 返回 true 时,表示 自己要消费该事件,并且停止 事件传递;

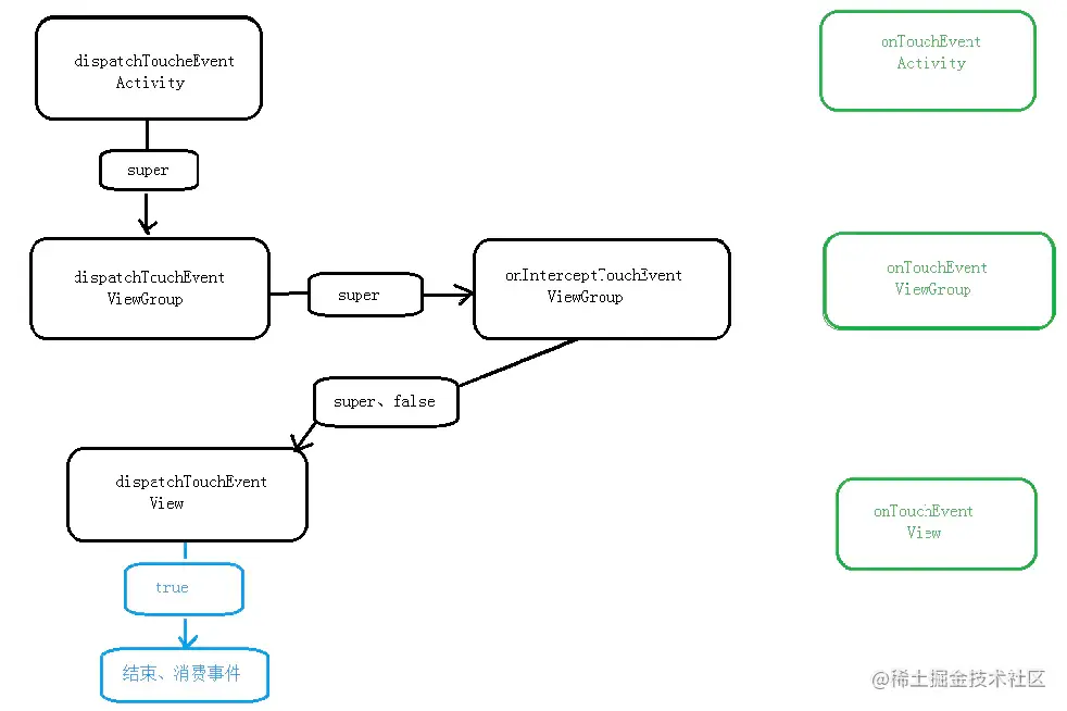
4. 结论


1>:dispatchTouchEvent:

**返回super:**调用 子View 的 dispatchTouchEvent,如果没有 子View,调用自己的 onTouchEvent; **返回 true:**自己消费事件,并且结束 事件传递,且所有的 onTouchEvent都不会执行(View的、ViewGroup的、Activity的onTouchEvent都不会执行); 返回 false: 自己不处理事件,结束事件传递,不调用自己的 onTouchvent,而是直接调用 父控件的 onTouchEvent;

2>:onInterceptTouchEvent:

**返回true:**自己拦截事件,然后调用自己的 onTouchEvent,不会向下传递事件; **返回super/false:**自己不拦截事件,继续向下传递事件;

3>:onTouchEvent:

**返回true:**自己消费事件,事件结束 传递; **返回super/false:**自己不处理事件,事件向上传递;

上边总结的,就是View点击事件传递流程,下边是一个 整体事件分发流程图

image

以上就是 View 事件分发整体流程图,但以上只是针对于 Down(单击)事件的分析,在实际开发中,还需要对 Move、Up事件进行处理,所以下篇文章分析 Move、Up情况下的 事件分发机制;