产品经理必学技巧:数据分析框架4个步骤

1,239 阅读6分钟

每个产品经理都有做产品运营的工作场景,需要用数据模型来驱动下一步的产品设计工作。数据驱动的前提是要求有2个前置条件,一是给产品做数据埋点;二是按数据分析框架做选数据模型。

两者是强息息相关的,数据埋点可以帮助数据模型更有效,数据模型也可以确定数据埋点的颗粒度。

今天分享下我在工作中做数据框架的方法

**step1:确定数据目标
**

没有目标会造成多余的工作量产生,很多产品新人不懂数据埋点,由于缺乏目标就造成所有页面都要统计、所有按钮、所有时间(点击、停留、访问)全部都要。

实际上是没有意义的

找准本次数据的目标,比如是要用来分析活动结果、还是产品质量、或某个场景用户的NPS(NPS中文为净推荐值,全名为Net Promoter Score).

一般是通过确定数据目标后,再找到产品的具体场景,再来梳理场景下的页面路径。

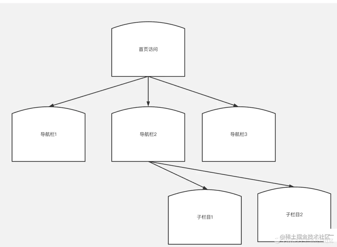
如下图是PMTalk产品经理社区为用户对新版本喜欢程度为数据目标而找到的首页访问场景,通过首页场景获取用户喜欢的话题内容、和相应子栏目。

首页场景有社区普通用户提供的精选置顶、也有KOL用户提供的内容推荐位、会员充值的3个场景。如下是社区首页访问子栏目的场景,表明埋点目的是为为了监控首页的路径情况。

图片社区场景下的页面路径

step2:确定数据分析模型

在数据产品经理的工作中常用的4种模型方法,数据模型是为场景服务的。找准你自己的场景所需要的模型

**1.AARRR模型
**

AARRR模型是做数据分析最基础的模型之一,所谓的AARRR就是指获取、激活、留存、变现和传播。

获取是指获取用户线索,我们可以拆分到各个渠道上,比如百度的SEO、app的aso上等,总体分析获取情况;

激活是指提高用户的活跃程度,主要是通过促销、内容、产品功能等方式让用户成为最有价值的活跃用户;

留存就是把上面的活跃客户沉淀下来,划归到自己的流量池中,比如常见的社区UCG、O2O服务留存等方式,我们可以通过日留存率、周留存率、月留存率等指标监控应用的用户流失情况,并采取相应的手段在用户流失之前,激励这些用户继续使用应用。

变现是获取收入,我们可以通过监控成交率等指标进行分析;

传播是社交网络时代独有的分析方向,只有做到自传播的病毒式才能使自己的用户群群体不断扩大,比如分享按钮点击、用户分享落地页访问数;

2.漏斗模型

漏斗模型和海盗模型的核心区别是漏斗模型不关注定向的5个指标,而是从层级上区分。

漏斗模型按照流程,对用户进行各个转化层级上的监控,寻找每个层级的可优化点;对没有按照流程操作的用户绘制他们的转化路径,找到可提升用户体验,缩短路径的空间,我们可以通过趋势、比较和细分的方法对流程中各步骤的转化率进行分析:

  • 趋势:从时间轴的变化情况进行分析,适用于对某一流程或其中某个步骤进行改进或优化的效果监控;

  • 比较:通过比较类似产品或服务间购买或使用流程的转化率,发现某些产品或应用中存在的问题;

  • 细分:细分来源或不同的客户类型在转化率上的表现,发现一些高质量的来源或客户,通常用于分析网站的广告或推广的效果及ROI。

3.四象限模型

四象限最初是一个时间管理模型,按照紧急、不紧急、重要、不重要排列组合分成四个象限,以此便于对时间进行有效的管理。

模型解释:在用户分析中,也就是利用收入和利润这两个重要指标分为四个象限,对我们的用户进行分组。当然还可以用其他指标比如会员级别、会员时长来做横纵坐标。

**4.RFM模型
**

RFM分析是挖掘用户流失、和用户重要关系常用的模型。将最近一次用户消费、消费频率、消费金额这三个要素构成了数据分析最好的指标,衡量用户客单价价值和用户创利能力。RFM分析也就是通过这个三个指标对用户进行分类,可以以此为指标将用户划分为普通、重要、特别重要的用户级别。一般会员体系会以次做依据来设计会员门槛。

R——最后交易距离当前天数(Recency)

F——累计交易次数(Frequency)

M——累计交易金额(Monetary)

通过RFM模型可以构建的用户层级表

图片

图片来自网络

step3:制作埋点文档

埋点文档确保有下面3个要素:

1、用户属性信息,比如说需要获取用户的设备号、标签等;

2、事件ID,是事件埋点的唯一标识,可以由开发同学或产品同学定义,每一条埋点记录对应一个事件ID,用于在数据库进行取数。

3、事件描述,包括事件类型(点击/页面/停留)、事件来源是指如果产品逻辑复杂,可以多级来源,1级来源、2级来源等(比如PMTalk首页有用户判断,根据会员、作者、普通用户进行内容推荐)、触发时间、触发事件(系统知道什么情况触发做埋点统计),

比如:PMTa首页点击文章列表的文章卡片,进入文章详情的事件叫做文章阅读事件。

图片

事件埋点文档

埋点文档撰写本质上就是把上面3者依次和前端同学确定后进行填写。由于有了目标、和场景,所以就不会什么数据都要了。只做当前目标关心的页面、按钮即可。

**step4:数据可视化
**

接下来就是做数据可视化工作了,比如不同的数据图表所给的解读效率是有巨大差距的。比如折线图反应的是趋势走向,而饼状图反应的是比例多少。

还有部分数据模型会要求固定的数据图表,比如前面提到的四象限模型,就要求有如下数据可视化做热点聚焦图。

图片