Java多线程总结

325 阅读9分钟

创建线程的三种方式

1.继承Thread类

public class ThreadTest01 extends Thread {

    @Override
    public void run() {
        for (int i = 0; i < 10; i++) {
            System.out.println("run--->" + i);
        }
    }

    public static void main(String[] args) {
        Thread thread = new ThreadTest01();
        thread.start();

        for (int i = 0; i < 10; i++) {
            System.out.println("main====>" + i);
        }
    }
}

不建议使用,避免OOP单继承的局限性

2.实现Runnable接口

public class ThreadTest02 implements Runnable {
    @Override
    public void run() {
        for (int i = 0; i < 10; i++) {
            System.out.println("run--->" + i);
        }
    }

    public static void main(String[] args) {
        ThreadTest02 t = new ThreadTest02();
        Thread thread = new Thread(t);
        thread.start();

        for (int i = 0; i < 10; i++) {
            System.out.println("main====>" + i);
        }
    }
}

推荐使用:避免单继承局限性,灵活方便,方便同一个对象被多个线程使用

使用匿名内部类简化代码:

interface Test {
    void fun();
}

public class AnonymousClassesTest {
    public static void main(String[] args) {
		// 匿名内部类
		Test test = new Test() {
            public void fun() {
                System.out.println("匿名内部类");
            }
        };
        
        test.fun();   // 输出:匿名内部类

		// 使用匿名内部类创建线程
		new Thread(new Runnable() {
            @Override
            public void run() {
                System.out.println("abc");
            }
        }).start();  // abc
}

使用lambda表达式简化代码: 任何接口,如果只包含唯一一个抽象方法,那么它就是一个函数式接口。对于函数式接口,我们可以通过lambda表达式来创建该接口的对象。

interface Test {
    void fun();
}

public class LambdaTest {
    public static void main(String[] args) {
    	// lambda表达式    
    	// 花括号中的内容相当于重写接口中的方法,代码只有一行时,可以去掉花括号
        test = () -> {
            System.out.println("i like lambda");
        };

        test.fun();  // 输出:i like lambda
        
        // 使用lambda表达式创建线程
		new Thread( () -> System.out.println("abc") ).start();  // abc
		
        
    }
}

3.实现Callable接口

public class ThreadTest04 implements Callable<String> {
    @Override
    public String call() throws Exception {

        return "返回值";
    }

    public static void main(String[] args) throws ExecutionException, InterruptedException {
        Callable<String> c1 = new ThreadTest04();
        Callable<String> c2 = new ThreadTest04();
        Callable<String> c3 = new ThreadTest04();

        // 创建执行服务
        ExecutorService ser = Executors.newFixedThreadPool(3);

        // 提交执行
        Future<String> f1 = ser.submit(c1);
        Future<String> f2 = ser.submit(c2);
        Future<String> f3 = ser.submit(c3);

        // 获取结果
        System.out.println(f1.get());
        System.out.println(f2.get());
        System.out.println(f3.get());

        // 关闭服务
        ser.shutdown();
    }
}

线程的优先级

在Java线程中,通过一个整型成员变量priority来控制优先级,优先级从低到高是1 ~ 10,默认的优先级是5。可以通过 setPriority(int) 来设置优先级。优先级高的线程分配的时间片的数量要多于优先级低的线程。但是线程优先级不能作为程序正确性的依赖。

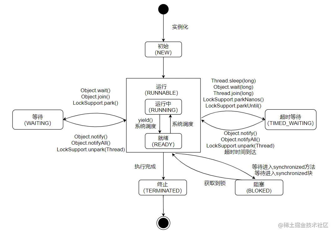
java线程的6种状态

  • NEW :初始状态,线程被构建,但是还没有调用start()方法
  • RUNNABLE :运行状态,Java线程将操作系统中的就绪和运行两种状态笼统的称为“运行中”
  • BLOCKED :阻塞状态,表示线程阻塞于锁
  • WAITING :表示线程进行等待状态,进入该状态表示当前线程需要等待其它线程做出一些特定动作(通知或中断)
  • TIME_WAITING :超时等待状态,该状态不同于WAITING,它是可以在指定的时间自行返回的
  • TERMINATED : 终止状态,表示当前线程已经执行完毕

阻塞状态是线程阻塞在进入synchronized关键字修饰的方法或代码块(获取锁)时的状态,但是阻塞在java.concurrent包中的Lock接口的线程却是等待状态,因为java.concurrent包中的Lock接口对于阻塞的实现均使用了LockSupport类中的相关方法。

Daemon线程

Daemon(守护线程)是一种支持型线程,因为它主要被作用程序中后台调度以及支持性工作。这意味着,当一个Java虚拟机中不存在非Daemon线程的时候,Java虚拟机将会退出。所以在构建Daemon线程时,不能依靠finally块中的内容来确保执行关闭或清理资源的逻辑,因为finally块中的内容不一定会执行。可以调用 setDaemonn(true)(参数默认是false)将线程设置为Daemon线程。

public class TestDaemon {
    public static void main(String[] args) {
        Thread thread = new Thread(new MyDaemon(), "守护线程");
        thread.setDaemon(true);
        thread.start();
    }
}

class MyDaemon implements Runnable {

    @Override
    public void run() {
        try {
            Thread.sleep(10000);
        } catch (InterruptedException e) {
            e.printStackTrace();
        } finally {
            System.out.println("我是守护线程");
        }
    }
}

执行上述代码会发现没有任何打印。

中断

一个线程执行完毕之后会自动结束,如果在运行过程中发生异常也会提前结束。 通过调用一个线程的 interrupt() 来中断该线程,如果该线程处于阻塞、等待或者超时等待状态,那么就会抛出 InterruptedException,从而提前结束该线程。但是不能中断 I/O 阻塞和 synchronized 锁阻塞。 线程通过方法isInterrupted()来进行判断是否被中断,如果该线程已经处于终止状态,即使该线程被中断过,方法的返回结果依旧为false。

public class Interrupted {
    public static void main(String[] args) throws InterruptedException {
        // sleepThread不断尝试睡眠
        Thread sleepThread = new Thread(new SleepRunner(), "sleepThread");
        // BusyThread不停运行
        Thread busyThread = new Thread(new BusyRunner(), "busyThread");
        sleepThread.setDaemon(true);
        busyThread.setDaemon(true);
        sleepThread.start();
        busyThread.start();

        // 休眠5秒,让sleepThread和BusyThread充分运行
        Thread.sleep(5000);
        sleepThread.interrupt();
        busyThread.interrupt();

        System.out.println("sleepThread interrupted is " + sleepThread.isInterrupted());  // false
        System.out.println("busyThread interrupted is " + busyThread.isInterrupted());    // true

        // 防止sleepThread和BusyThread立刻退出
        Thread.sleep(2000);
    }
}

class SleepRunner implements Runnable {

    @Override
    public void run() {
        while (true) {
            try {
                Thread.sleep(10000);
            } catch (InterruptedException e) {
                e.printStackTrace();
            }
        }
    }
}

class BusyRunner implements Runnable {

    @Override
    public void run() {
        while (true) {
        }
    }
}

运行结果:
sleepThread interrupted is false
busyThread interrupted is true
java.lang.InterruptedException: sleep interrupted

sleepThread处于超时等待状态,被中断会抛出异常并且提前结束该线程,此时判断是否被中断,返回为false。

等待/通知机制

一个线程修改了一个对象的值,而另一个线程感知到了变化,然后进行相应的操作,整个过程开始于一个线程,而最终执行又是另一个线程。前者是生产者,后者就是消费者,这种模式隔离了“做什么”(what)和“怎么做”(how),在功能层面上实现了解耦,体系结构上具备良好的伸缩性。 Java通过等待/通知机制实现类似的功能。等待/通知相关的方法是任意Java对象都具备的,因为这些方法被定义在所有对象的超类java.lang.Object上,方法如下:

  • notify() :通知一个在对象上等待的线程,使其从wait()方法返回,而返回的前提是该线程获取到了对象的锁
  • notifyAll() :通知所有等待在该对象上的线程
  • wait() :调用该方法的线程进入WAITING状态,只有等待另外线程的通知或被中断才会返回,需要注意,调用wait()方法后,会释放对象的锁。
  • wait(long) :超过一段时间,这里的参数是毫秒,也就是等待长达n毫秒,如果没有通知就超时返回。
  • wait(long, int) :对于超时时间更细粒度的控制,可以达到纳秒。

等待/通知机制,是指一个线程A调用了对象O的wait()方法进入等待状态,而另一个线程B调用的对象O的notify()或者notifyAll()方法,线程A收到通知后从对象O的wait()方法返回,进而执行后续操作。

import java.text.SimpleDateFormat;
import java.util.Date;

public class WaitNotify {
    static Object lock = new Object();
    static boolean flag = true;

    public static void main(String[] args) throws InterruptedException {
        Thread waitThread = new Thread(new Wait(), "waitThread");
        waitThread.start();
        Thread.sleep(1000);
        Thread notifyThread = new Thread(new Notify(), "notifyThread");
        notifyThread.start();
    }

    static class Wait implements Runnable {
        @Override
        public void run() {
            synchronized (lock) {
                // 条件不满足时,继续wait,同时释放锁
                while (flag) {
                    try {
                        System.out.println(Thread.currentThread().getName() + " flag is true wait @ " +
                                new SimpleDateFormat("HH:mm:ss").format(new Date()));
                        lock.wait();
                    } catch (InterruptedException e) {
                        e.printStackTrace();
                    }
                }

                // 条件满足,完成工作
                System.out.println(Thread.currentThread().getName() + "flag is false running @ " +
                        new SimpleDateFormat("HH:mm:ss").format(new Date()));
            }
        }
    }

    static class Notify implements Runnable {
        @Override
        public void run() {
            synchronized (lock) {
                // 获取lock的锁,然后进行通知,通知时不会释放lock的锁
                System.out.println(Thread.currentThread().getName() + "hold lock notify @ " +
                        new SimpleDateFormat("HH:mm:ss").format(new Date()));
                lock.notifyAll();
                flag = false;
                try {
                    Thread.sleep(2000);
                } catch (InterruptedException e) {
                    e.printStackTrace();
                }
            }

            // 再次加锁
            synchronized (lock) {
                System.out.println(Thread.currentThread().getName() + "hold lock again @ " +
                        new SimpleDateFormat("HH:mm:ss").format(new Date()));
                try {
                    Thread.sleep(2000);
                } catch (InterruptedException e) {
                    e.printStackTrace();
                }
            }
        }
    }
}
执行结果:
waitThread flag is true wait @ 17:33:39
notifyThreadhold lock notify @ 17:33:40
notifyThreadhold lock again @ 17:33:42
waitThreadflag is false running @ 17:33:44

第三行和第四行的输出顺序可能会互换。

上述例子说明调用wait()、notify()以及notifyAll()时需要注意的细节:

  • 使用wait()、notify()和notifyAll()需要先对调用对象加锁。
  • 调用wait()方法后,线程状态由RUNNING变成WAITING,并将当前线程放置到对象的等待队列。
  • notify()或notifyAll()调用后,等待线程依旧不会从wait()放回,需要调用notify()或notifyAll()的线程释放锁之后,等待线程才有机会从wait()放回。
  • notify()方法将等待队列中的一个等待线程从等待队列中移动到同步队列中,而notifyAll()方法将等待队列中的所有的线程全部移到同步队列,被移动的线程状态由WAITING变成BLOCKED。
  • 从wait()方法返回的前提是获得了调用对象的锁。

wait、notify图解:

等待/通知的经典范式

等待方(消费者)遵守如下原则:

  • 获取对象的锁
  • 如果条件不满足,那么调用对象的wait()方法,被通知后仍要检查条件
  • 条件满足则执行对应的逻辑
// 对应的伪代码
synchronized(对象) {
	while(条件不满足) {
		对象.wait();
	}
	对应的处理逻辑
}

通知方(生产者)遵守如下原则:

  • 获得对象的锁
  • 改变条件
  • 通知所有等待在对象上的线程
synchronized(对象) {
	改变条件
	对象.notifyAll();

管道输入/输出流

管道输入/输出流和普通的文件输入/输出流或者网络输入/输出流不同之处在于,它主要用于线程之间的数据传输,而传输媒介为内存。 管道输入/输出流包括4种具体的实现:PipedInputStream、PipedOutputStream、PipedReader和PipedWriter,前两种面向字节,而后两种面向字符。

public class Piped {
    public static void main(String[] args) throws IOException {
        PipedReader reader = new PipedReader();
        PipedWriter writer = new PipedWriter();

        // 将输入流和输出流进行连接,否则在使用时会抛出IOException
        reader.connect(writer);

        Thread printThread = new Thread(new Print(reader), "printThread");
        printThread.start();
        int receive = 0;

        try {
            while ((receive = System.in.read()) != -1) {
                writer.write(receive);
            }
        } finally {
            writer.close();
        }

    }
}

class Print implements Runnable {
    private PipedReader reader;
    public Print(PipedReader reader) {
        this.reader = reader;
    }

    @Override
    public void run() {
        int receive = 0;
        try {
            while ((receive = reader.read()) != -1) {
                System.out.print((char) receive);
            }
        } catch (IOException e) {
            e.printStackTrace();
        }
    }
}
运行程序,输入字符串,可以看见字符串被原样输出:
Hello World!
Hello World!

Thread.join()的使用

如果一个线程A执行了thread.join()语句,其含义是,当前线程A等待thread线程终止之后才从thread.join()中返回。线程Thread()除了提供join()方法之外,还提供了join(long millis)和join(long millis, int nanos)两个具备超时特性的方法。这两个超时方法表示,如果线程thread在给定的超时时间里没有终止,那么将会从该超时方法中返回。

public class TestJoin {
    public static void main(String[] args) {
        Thread one = new Thread(new JoinOne(), "线程one");
        Thread two = new Thread(new JoinTwo(one), "线程two");
        one.start();
        two.start();
    }
}

class JoinOne implements Runnable {

    @Override
    public void run() {
        for (int i = 0; i < 100; i++) {
            System.out.println(Thread.currentThread().getName() + "---> " + i);
        }
    }
}

class JoinTwo implements Runnable {
    private Thread thread;
    public JoinTwo(Thread thread) {
        this.thread = thread;
    }

    @Override
    public void run() {
        try {
            thread.join(0);
        } catch (InterruptedException e) {
            e.printStackTrace();
        }
        for (int i = 0; i < 100; i++) {
            System.out.println(Thread.currentThread().getName() + "---> " + i);
        }
    }
}

执行以上代码会发现,线程two的打印会在线程one结束后开始。

在Thread.join()源码中,join()方法会调用重载的方法join(long millis),传入参数0,所以Thread.join()和Thread.join(0)是一样的。 join方法底层调用的是wait()方法

public final synchronized void join() throws InterruptedException {
	// 条件不满足,继续等待
	while (isAlive()) {
		wait(0);
	}
	// 条件符合,方法返回
}