搞一个自己的vue(残缺简陋版)

177 阅读7分钟

vue用了好多年了,内部的那些原理也多少通过一些文章了解了一些,但是如果非让说出个所以然来,还是狗屁不通,今天我们就来从头搞一个自己的vue,虽然是残缺版,但是加深一下对vue原理的理解还是必须的。

MVVM

MVC是由三个词组合而成的,发展进化而来的MVVM好像多了个单词,但其实还有三个词。

  • model:模型,被binder监听,改变就会触发view的更新

  • view:视图,view变化通过binder自动更新到相应的model

  • viewModel:内部集成binder(数据绑定引擎),实现view和model的双向绑定,从而实现view或model的自动更新

这三个词当年刚接触vue的时候就已经牢记在心中了,但是现在都工作了几年的,不能说来说去还是这几句话,下面再来几句这么搞的好处:

  • 提升可维护性,提供双向绑定机制,解决了大量的手动同步问题

  • 同步逻辑交由binder处理,view跟着model同时变更,只需要保证一个准确,另一个就正确

没有完美的存在,所以还要说出一些问题:

  • 性能问题,简单的应用造成额外的性能消耗

  • 复杂的应用,视图较多,视图状态的维护成本增加,viewModel构建和维护成本高

Vue的运行机制

vue就是基于MVVM的一种实现,我们首先来从new vue这个所有的一切开始地方一步一步的去拨开vue神秘的面纱

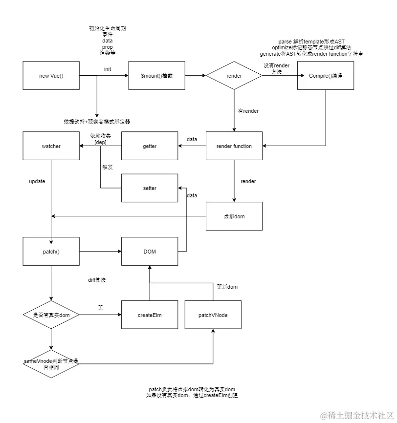
一套复杂的流程走下来,vue的思路其实还是很简单的。下面再用文字的形式说一遍上面的图,加深理解,搞定没问题

  1. new Vue(),创建vue实例,一切的开始

  2. init(),初始化生命周期,事件中心,初始化渲染,data,props,computed,watcher,执行beforeCreate钩子函数,执行created钩子函数

  3. $mounted将vue实例挂载到页面上

  4. 如果没有定义render而是定义了template,那么需要编译,将template编译成render function

  5. parse解析template形成AST

  6. optimize标记静态节点跳过diff算法

  7. generate将AST转化成render function

  8. 调用$mounted的mountComponent方法,先执行beforeMount钩子,然后就是另一个重点,实例化Watcher,在回调函数中调用updateComponent方法,此方法中调用render方法

  9. render方法将render function方法渲染成虚拟的DOM

  10. 生成虚拟dom树之后,调用update,来讲虚拟dom转化成真实的dom。此方法的过程是,调用patch,这个方法中会判断是否已经存在真实dom,如果没有,直接createElm创建真实dom,有的话调用patchVNode执行diff算法更新DOM

大致流程就是这样,另外其中的Watcher我们单领出来说:

利用Object.defineProperty监听vue实例的响应式数据变化从而实现数据劫持能力。

在render function被渲染的时候,读取vue实例中和视图相关的响应式数据,触发getter函数进行依赖收集,将观察者Watcher存放到订阅者Dep的subs中,此是就实现了MVVM中的Binder

数据发生变化的时候,会触发setter函数,setter会通知依赖收集中的Dep中和视图相应的Watcher,调用update方法更新视图

自己搞一个vue

上面的流程图和文字应该对vue的整个流程问题不大了,下面我们来自己写一个,这之后就不会再有问题了吧

下面只是把流程写出来,另外把源码贴出来,自己在编辑器里面敲一遍,很简单的

开头

先来一个html文件,放着一切的入口,我们就完全按照vue的形式来写

// index.html
<body>
    <div id="app">
        <h1>{{song}}</h1>
        <p>《{{album.name}}》是{{singer}}2005年11月发行的专辑</p>
        <p>主打歌为{{album.theme}}</p>
        <p>作词人为{{singer}}等人。</p>
        为你弹奏肖邦的{{album.theme}}
    </div>
    <!--实现的mvvm-->
    <script src="mvvm.js"></script>
    <script>
        // 写法和Vue一样
        let mvvm = new Mvvm({
            el: '#app',
            data: {     // Object.defineProperty(obj, 'song', '发如雪');
                song: '发如雪',
                album: {
                    name: '十一月的萧邦',
                    theme: '夜曲'
                },
                singer: '周杰伦'
            }
        });
    </script>
</body>

打造MVVM,相当于Vue

// 创建一个Mvvm构造函数
// 这里用es6方法将options赋一个初始值,防止没传,等同于options || {}
function Mvvm(options = {}) {   
    // vm.$options Vue上是将所有属性挂载到上面
    // 所以我们也同样实现,将所有属性挂载到了$options
    this.$options = options;
    // this._data 这里也和Vue一样
    let data = this._data = this.$options.data;
    
    // 数据劫持
    observe(data);
}

数据劫持函数observe实现

// 创建一个Observe构造函数
// 写数据劫持的主要逻辑
function Observe(data) {
    // 所谓数据劫持就是给对象增加get,set
    // 先遍历一遍对象再说
    for (let key in data) {     // 把data属性通过defineProperty的方式定义属性
        let val = data[key];
        observe(val);   // 递归继续向下找,实现深度的数据劫持
        Object.defineProperty(data, key, {
            configurable: true,
            get() {
                return val;
            },
            set(newVal) {   // 更改值的时候
                if (val === newVal) {   // 设置的值和以前值一样就不理它
                    return;
                }
                val = newVal;   // 如果以后再获取值(get)的时候,将刚才设置的值再返回去
                observe(newVal);    // 当设置为新值后,也需要把新值再去定义成属性
            }
        });
    }
}

// 外面再写一个函数
// 不用每次调用都写个new
// 也方便递归调用
function observe(data) {
    // 如果不是对象的话就直接return掉
    // 防止递归溢出
    if (!data || typeof data !== 'object') return;
    return new Observe(data);
}

这个时候你在输出data,就可以发现,data的每个属性上面都有了get和set

数据代理

function Mvvm(options = {}) {  
    // 数据劫持
    observe(data);
    // this 代理了this._data
+   for (let key in data) {
        Object.defineProperty(this, key, {
            configurable: true,
            get() {
                return this._data[key];     // 如this.a = {b: 1}
            },
            set(newVal) {
                this._data[key] = newVal;
            }
        });
+   }
}

// 此时就可以简化写法了
console.log(mvvm.a.b);   // 1
mvvm.a.b = 'ok';    
console.log(mvvm.a.b);  // 'ok'

+代表新增部分

数据编译

function Mvvm(options = {}) {
    // observe(data);
        
    // 编译    
+   new Compile(options.el, this);    
}

// 创建Compile构造函数
function Compile(el, vm) {
    // 将el挂载到实例上方便调用
    vm.$el = document.querySelector(el);
    // 在el范围里将内容都拿到,当然不能一个一个的拿
    // 可以选择移到内存中去然后放入文档碎片中,节省开销
    let fragment = document.createDocumentFragment();
    
    while (child = vm.$el.firstChild) {
        fragment.appendChild(child);    // 此时将el中的内容放入内存中
    }
    // 对el里面的内容进行替换
    function replace(frag) {
        Array.from(frag.childNodes).forEach(node => {
            let txt = node.textContent;
            let reg = /\{\{(.*?)\}\}/g;   // 正则匹配{{}}
            
            if (node.nodeType === 3 && reg.test(txt)) { // 即是文本节点又有大括号的情况{{}}
                console.log(RegExp.$1); // 匹配到的第一个分组 如: a.b, c
                let arr = RegExp.$1.split('.');
                let val = vm;
                arr.forEach(key => {
                    val = val[key];     // 如this.a.b
                });
                // 用trim方法去除一下首尾空格
                node.textContent = txt.replace(reg, val).trim();
            }
            // 如果还有子节点,继续递归replace
            if (node.childNodes && node.childNodes.length) {
                replace(node);
            }
        });
    }
    
    replace(fragment);  // 替换内容
    
    vm.$el.appendChild(fragment);   // 再将文档碎片放入el中
}

发布订阅

这一部分就是Watcher的实现了,主要逻辑就是一个数组存放观察者

// 发布订阅模式  订阅和发布 如[fn1, fn2, fn3]
function Dep() {
    // 一个数组(存放函数的事件池)
    this.subs = [];
}
Dep.prototype = {
    addSub(sub) {   
        this.subs.push(sub);    
    },
    notify() {
        // 绑定的方法,都有一个update方法
        this.subs.forEach(sub => sub.update());
    }
};
// 监听函数
// 通过Watcher这个类创建的实例,都拥有update方法
function Watcher(fn) {
    this.fn = fn;   // 将fn放到实例上
}
Watcher.prototype.update = function() {
    this.fn();  
};

let watcher = new Watcher(() => console.log(111));  // 
let dep = new Dep();
dep.addSub(watcher);    // 将watcher放到数组中,watcher自带update方法, => [watcher]
dep.addSub(watcher);
dep.notify();   //  111, 111

数据视图更新

上面只是做到了发布订阅,但是并美誉应用到我们的vue中,如何应用,是我们的视图跟着更新呢

function Observe(data) {
+   let dep = new Dep();
    // 省略...
    Object.defineProperty(data, key, {
        get() {
+           Dep.target && dep.addSub(Dep.target);   // 将watcher添加到订阅事件中 [watcher]
            return val;
        },
        set(newVal) {
            if (val === newVal) {
                return;
            }
            val = newVal;
            observe(newVal);
+           dep.notify();   // 让所有watcher的update方法执行即可
        }
    })
}

function replace(frag) {
    // 省略...
    // 替换的逻辑
    node.textContent = txt.replace(reg, val).trim();
    // 监听变化
    // 给Watcher再添加两个参数,用来取新的值(newVal)给回调函数传参
+   new Watcher(vm, RegExp.$1, newVal => {
        node.textContent = txt.replace(reg, newVal).trim();    
+   });
}

// 重写Watcher构造函数
function Watcher(vm, exp, fn) {
    this.fn = fn;
+   this.vm = vm;
+   this.exp = exp;
    // 添加一个事件
    // 这里我们先定义一个属性
+   Dep.target = this;
+   let arr = exp.split('.');
+   let val = vm;
+   arr.forEach(key => {    // 取值
+      val = val[key];     // 获取到this.a.b,默认就会调用get方法
+   });
+   Dep.target = null;
}

Watcher.prototype.update = function() {
    // notify的时候值已经更改了
    // 再通过vm, exp来获取新的值
+   let arr = this.exp.split('.');
+   let val = this.vm;
+   arr.forEach(key => {    
+       val = val[key];   // 通过get获取到新的值
+   });
    this.fn(val);   // 将每次拿到的新值去替换{{}}的内容即可
};

这里有点复杂,主要是自己动手qiao'yi'b

双向数据绑定

// html结构
    <input v-model="c" type="text">
    
    // 数据部分
    data: {
        a: {
            b: 1
        },
        c: 2
    }
    
    function replace(frag) {
        // 省略...
+       if (node.nodeType === 1) {  // 元素节点
            let nodeAttr = node.attributes; // 获取dom上的所有属性,是个类数组
            Array.from(nodeAttr).forEach(attr => {
                let name = attr.name;   // v-model  type
                let exp = attr.value;   // c        text
                if (name.includes('v-')){
                    node.value = vm[exp];   // this.c 为 2
                }
                // 监听变化
                new Watcher(vm, exp, function(newVal) {
                    node.value = newVal;   // 当watcher触发时会自动将内容放进输入框中
                });
                
                node.addEventListener('input', e => {
                    let newVal = e.target.value;
                    // 相当于给this.c赋了一个新值
                    // 而值的改变会调用set,set中又会调用notify,notify中调用watcher的update方法实现了更新
                    vm[exp] = newVal;   
                });
            });
+       }
        if (node.childNodes && node.childNodes.length) {
            replace(node);
        }
    }

主要就是编译的时候,多处理一个v-的字符

computed和mounted

// html结构
    <p>求和的值是{{sum}}</p>
    
    data: { a: 1, b: 9 },
    computed: {
        sum() {
            return this.a + this.b;
        },
        noop() {}
    },
    mounted() {
        setTimeout(() => {
            console.log('所有事情都搞定了');
        }, 1000);
    }
    
    function Mvvm(options = {}) {
        // 初始化computed,将this指向实例
+       initComputed.call(this);     
        // 编译
        new Compile(options.el, this);
        // 所有事情处理好后执行mounted钩子函数
+       options.mounted.call(this); // 这就实现了mounted钩子函数
    }
    
    function initComputed() {
        let vm = this;
        let computed = this.$options.computed;  // 从options上拿到computed属性   {sum: ƒ, noop: ƒ}
        // 得到的都是对象的key可以通过Object.keys转化为数组
        Object.keys(computed).forEach(key => {  // key就是sum,noop
            Object.defineProperty(vm, key, {
                // 这里判断是computed里的key是对象还是函数
                // 如果是函数直接就会调get方法
                // 如果是对象的话,手动调一下get方法即可
                // 如: sum() {return this.a + this.b;},他们获取a和b的值就会调用get方法
                // 所以不需要new Watcher去监听变化了
                get: typeof computed[key] === 'function' ? computed[key] : computed[key].get,
                set() {}
            });
        });
    }