Java 文档 - java.lang.ClassLoader (Part 1)

1,043 阅读23分钟

ClassLoader翻译过来就是类加载器,普通的java开发者其实用到的不多,但对于某些框架开发者来说却非常常见。理解ClassLoader的加载机制,也有利于我们编写出更高效的代码。ClassLoader的具体作用就是将class文件加载到jvm虚拟机中去,程序就可以正确运行了。但是,jvm启动的时候,并不会一次性加载所有的class文件,而是根据需要去动态加载。想想也是的,一次性加载那么多jar包那么多class,那内存不崩溃。本文的目的也是学习ClassLoader这种加载机制。

Class文件的认识

我们都知道在Java中程序是运行在虚拟机中,我们平常用文本编辑器或者是IDE编写的程序都是.java格式的文件,这是最基础的源码,但这类文件是不能直接运行的。如我们编写一个简单的程序HelloWorld.java

public class HelloWorld{

	public static void main(String[] args){
		System.out.println("Hello world!");
	}
}

如图:

然后,我们需要在命令行中进行java文件的编译

javac HelloWorld.java

可以看到目录下生成了.class文件

我们再从命令行中执行命令:

java HelloWorld

上面是基本代码示例,是所有入门JAVA语言时都学过的东西,这里重新拿出来是想让大家将焦点回到class文件上,class文件是字节码格式文件,java虚拟机并不能直接识别我们平常编写的.java源文件,所以需要javac这个命令转换成.class文件。另外,如果用C或者PYTHON编写的程序正确转换成.class文件后,java虚拟机也是可以识别运行的。更多信息大家可以参考这篇

了解了.class文件后,我们再来思考下,我们平常在Eclipse中编写的java程序是如何运行的,也就是我们自己编写的各种类是如何被加载到jvm(java虚拟机)中去的。

你还记得java环境变量吗?

初学java的时候,最害怕的就是下载JDK后要配置环境变量了,关键是当时不理解,所以战战兢兢地照着书籍上或者是网络上的介绍进行操作。然后下次再弄的时候,又忘记了而且是必忘。当时,心里的想法很气愤的,想着是–这东西一点也不人性化,为什么非要自己配置环境变量呢?太不照顾菜鸟和新手了,很多菜鸟就是因为卡在环境变量的配置上,遭受了太多的挫败感。

因为我是在Windows下编程的,所以只讲Window平台上的环境变量,主要有3个:JAVA_HOMEPATHCLASSPATH

JAVA_HOME

指的是你JDK安装的位置,一般默认安装在C盘,如

C:\Program Files\Java\jdk1.8.0_91

PATH

将程序路径包含在PATH当中后,在命令行窗口就可以直接键入它的名字了,而不再需要键入它的全路径,比如上面代码中我用的到javacjava两个命令。
一般的

PATH=%JAVA_HOME%\bin;%JAVA_HOME%\jre\bin;%PATH%;

也就是在原来的PATH路径上添加JDK目录下的bin目录和jre目录的bin.

CLASSPATH

CLASSPATH=.;%JAVA_HOME%\lib;%JAVA_HOME%\lib\tools.jar

一看就是指向jar包路径。
需要注意的是前面的.;.代表当前目录。

环境变量的设置与查看

设置可以右击我的电脑,然后点击属性,再点击高级,然后点击环境变量,具体不明白的自行查阅文档。

查看的话可以打开命令行窗口

echo %JAVA_HOME%

echo %PATH%

echo %CLASSPATH%

好了,扯远了,知道了环境变量,特别是CLASSPATH时,我们进入今天的主题Classloader.

JAVA类加载流程

Java语言系统自带有三个类加载器:

  • Bootstrap ClassLoader 最顶层的加载类,主要加载核心类库,%JRE_HOME%\lib下的rt.jar、resources.jar、charsets.jar和class等。另外需要注意的是可以通过启动jvm时指定-Xbootclasspath和路径来改变Bootstrap ClassLoader的加载目录。比如java -Xbootclasspath/a:path被指定的文件追加到默认的bootstrap路径中。我们可以打开我的电脑,在上面的目录下查看,看看这些jar包是不是存在于这个目录。
  • Extention ClassLoader 扩展的类加载器,加载目录%JRE_HOME%\lib\ext目录下的jar包和class文件。还可以加载-D java.ext.dirs选项指定的目录。
  • Appclass Loader也称为SystemAppClass 加载当前应用的classpath的所有类。

我们上面简单介绍了3个ClassLoader。说明了它们加载的路径。并且还提到了-Xbootclasspath-D java.ext.dirs这两个虚拟机参数选项。

加载顺序?

我们看到了系统的3个类加载器,但我们可能不知道具体哪个先行呢?
我可以先告诉你答案

  1. Bootstrap CLassloder
  2. Extention ClassLoader
  3. AppClassLoader

为了更好的理解,我们可以查看源码。
看sun.misc.Launcher,它是一个java虚拟机的入口应用。

public class Launcher {
    private static Launcher launcher = new Launcher();
    private static String bootClassPath =
        System.getProperty("sun.boot.class.path");

    public static Launcher getLauncher() {
        return launcher;
    }

    private ClassLoader loader;

    public Launcher() {
        // Create the extension class loader
        ClassLoader extcl;
        try {
            extcl = ExtClassLoader.getExtClassLoader();
        } catch (IOException e) {
            throw new InternalError(
                "Could not create extension class loader", e);
        }

        // Now create the class loader to use to launch the application
        try {
            loader = AppClassLoader.getAppClassLoader(extcl);
        } catch (IOException e) {
            throw new InternalError(
                "Could not create application class loader", e);
        }

        //设置AppClassLoader为线程上下文类加载器,这个文章后面部分讲解
        Thread.currentThread().setContextClassLoader(loader);
    }

    /*
     * Returns the class loader used to launch the main application.
     */
    public ClassLoader getClassLoader() {
        return loader;
    }
    /*
     * The class loader used for loading installed extensions.
     */
    static class ExtClassLoader extends URLClassLoader {}

/**
     * The class loader used for loading from java.class.path.
     * runs in a restricted security context.
     */
    static class AppClassLoader extends URLClassLoader {}

源码有精简,我们可以得到相关的信息。

  1. Launcher初始化了ExtClassLoader和AppClassLoader。
  2. Launcher中并没有看见BootstrapClassLoader,但通过System.getProperty("sun.boot.class.path")得到了字符串bootClassPath,这个应该就是BootstrapClassLoader加载的jar包路径。

我们可以先代码测试一下sun.boot.class.path是什么内容。

System.out.println(System.getProperty("sun.boot.class.path"));

得到的结果是:

C:\Program Files\Java\jre1.8.0_91\lib\resources.jar;
C:\Program Files\Java\jre1.8.0_91\lib\rt.jar;
C:\Program Files\Java\jre1.8.0_91\lib\sunrsasign.jar;
C:\Program Files\Java\jre1.8.0_91\lib\jsse.jar;
C:\Program Files\Java\jre1.8.0_91\lib\jce.jar;
C:\Program Files\Java\jre1.8.0_91\lib\charsets.jar;
C:\Program Files\Java\jre1.8.0_91\lib\jfr.jar;
C:\Program Files\Java\jre1.8.0_91\classes

可以看到,这些全是JRE目录下的jar包或者是class文件。

ExtClassLoader源码

如果你有足够的好奇心,你应该会对它的源码感兴趣

/*
     * The class loader used for loading installed extensions.
     */
    static class ExtClassLoader extends URLClassLoader {

        static {
            ClassLoader.registerAsParallelCapable();
        }

        /**
         * create an ExtClassLoader. The ExtClassLoader is created
         * within a context that limits which files it can read
         */
        public static ExtClassLoader getExtClassLoader() throws IOException
        {
            final File[] dirs = getExtDirs();

            try {
                // Prior implementations of this doPrivileged() block supplied
                // aa synthesized ACC via a call to the private method
                // ExtClassLoader.getContext().

                return AccessController.doPrivileged(
                    new PrivilegedExceptionAction<ExtClassLoader>() {
                        public ExtClassLoader run() throws IOException {
                            int len = dirs.length;
                            for (int i = 0; i < len; i++) {
                                MetaIndex.registerDirectory(dirs[i]);
                            }
                            return new ExtClassLoader(dirs);
                        }
                    });
            } catch (java.security.PrivilegedActionException e) {
                throw (IOException) e.getException();
            }
        }

        private static File[] getExtDirs() {
            String s = System.getProperty("java.ext.dirs");
            File[] dirs;
            if (s != null) {
                StringTokenizer st =
                    new StringTokenizer(s, File.pathSeparator);
                int count = st.countTokens();
                dirs = new File[count];
                for (int i = 0; i < count; i++) {
                    dirs[i] = new File(st.nextToken());
                }
            } else {
                dirs = new File[0];
            }
            return dirs;
        }
 
......
    }

我们先前的内容有说过,可以指定-D java.ext.dirs参数来添加和改变ExtClassLoader的加载路径。这里我们通过可以编写测试代码。

System.out.println(System.getProperty("java.ext.dirs"));

结果如下:

C:\Program Files\Java\jre1.8.0_91\lib\ext;C:\Windows\Sun\Java\lib\ext

AppClassLoader源码

/**
     * The class loader used for loading from java.class.path.
     * runs in a restricted security context.
     */
    static class AppClassLoader extends URLClassLoader {


        public static ClassLoader getAppClassLoader(final ClassLoader extcl)
            throws IOException
        {
            final String s = System.getProperty("java.class.path");
            final File[] path = (s == null) ? new File[0] : getClassPath(s);

     
            return AccessController.doPrivileged(
                new PrivilegedAction<AppClassLoader>() {
                    public AppClassLoader run() {
                    URL[] urls =
                        (s == null) ? new URL[0] : pathToURLs(path);
                    return new AppClassLoader(urls, extcl);
                }
            });
        }

        ......
    }

可以看到AppClassLoader加载的就是java.class.path下的路径。我们同样打印它的值。

System.out.println(System.getProperty("java.class.path"));

结果:

D:\workspace\ClassLoaderDemo\bin

这个路径其实就是当前java工程目录bin,里面存放的是编译生成的class文件。

好了,自此我们已经知道了BootstrapClassLoader、ExtClassLoader、AppClassLoader实际是查阅相应的环境属性sun.boot.class.pathjava.ext.dirsjava.class.path来加载资源文件的。

接下来我们探讨它们的加载顺序,我们先用Eclipse建立一个java工程。

然后创建一个Test.java文件。

public class Test{}

然后,编写一个ClassLoaderTest.java文件。

public class ClassLoaderTest {

	public static void main(String[] args) {
		// TODO Auto-generated method stub
	
		ClassLoader cl = Test.class.getClassLoader();
		
		System.out.println("ClassLoader is:"+cl.toString());
		
	}

}

我们获取到了Test.class文件的类加载器,然后打印出来。结果是:

ClassLoader is:sun.misc.Launcher$AppClassLoader@73d16e93  

也就是说明Test.class文件是由AppClassLoader加载的。

这个Test类是我们自己编写的,那么int.class或者是String.class的加载是由谁完成的呢?
我们可以在代码中尝试

public class ClassLoaderTest {

	public static void main(String[] args) {
		// TODO Auto-generated method stub
	
		ClassLoader cl = Test.class.getClassLoader();
		
		System.out.println("ClassLoader is:"+cl.toString());
		
		cl = int.class.getClassLoader();
		
		System.out.println("ClassLoader is:"+cl.toString());
		
	}

}

运行一下,却报错了

ClassLoader is:sun.misc.Launcher$AppClassLoader@73d16e93
Exception in thread "main" java.lang.NullPointerException
	at ClassLoaderTest.main(ClassLoaderTest.java:15)

提示的是空指针,意思是int.class这类基础类没有类加载器加载?

当然不是!
int.class是由Bootstrap ClassLoader加载的。要想弄明白这些,我们首先得知道一个前提。

每个类加载器都有一个父加载器

每个类加载器都有一个父加载器,比如加载Test.class是由AppClassLoader完成,那么AppClassLoader也有一个父加载器,怎么样获取呢?很简单,通过getParent方法。比如代码可以这样编写:

ClassLoader cl = Test.class.getClassLoader();
		
System.out.println("ClassLoader is:"+cl.toString());
System.out.println("ClassLoader\'s parent is:"+cl.getParent().toString());
1234

运行结果如下:

ClassLoader is:sun.misc.Launcher$AppClassLoader@73d16e93
ClassLoader's parent is:sun.misc.Launcher$ExtClassLoader@15db9742

这个说明,AppClassLoader的父加载器是ExtClassLoader。那么ExtClassLoader的父加载器又是谁呢?

System.out.println("ClassLoader is:"+cl.toString());
System.out.println("ClassLoader\'s parent is:"+cl.getParent().toString());
System.out.println("ClassLoader\'s grand father is:"+cl.getParent().getParent().toString());

运行如果:

ClassLoader is:sun.misc.Launcher$AppClassLoader@73d16e93
Exception in thread "main" ClassLoader's parent is:sun.misc.Launcher$ExtClassLoader@15db9742
java.lang.NullPointerException
	at ClassLoaderTest.main(ClassLoaderTest.java:13)

又是一个空指针异常,这表明ExtClassLoader也没有父加载器。那么,为什么标题又是每一个加载器都有一个父加载器呢?这不矛盾吗?为了解释这一点,我们还需要看下面的一个基础前提。

父加载器不是父类

我们先前已经粘贴了ExtClassLoader和AppClassLoader的代码。

static class ExtClassLoader extends URLClassLoader {}
static class AppClassLoader extends URLClassLoader {}

可以看见ExtClassLoader和AppClassLoader同样继承自URLClassLoader,但上面一小节代码中,为什么调用AppClassLoader的getParent()代码会得到ExtClassLoader的实例呢?先从URLClassLoader说起,这个类又是什么?
先上一张类的继承关系图

URLClassLoader的源码中并没有找到getParent()方法。这个方法在ClassLoader.java中。

public abstract class ClassLoader {

// The parent class loader for delegation
// Note: VM hardcoded the offset of this field, thus all new fields
// must be added *after* it.
private final ClassLoader parent;
// The class loader for the system
    // @GuardedBy("ClassLoader.class")
private static ClassLoader scl;

private ClassLoader(Void unused, ClassLoader parent) {
    this.parent = parent;
    ...
}
protected ClassLoader(ClassLoader parent) {
    this(checkCreateClassLoader(), parent);
}
protected ClassLoader() {
    this(checkCreateClassLoader(), getSystemClassLoader());
}
public final ClassLoader getParent() {
    if (parent == null)
        return null;
    return parent;
}
public static ClassLoader getSystemClassLoader() {
    initSystemClassLoader();
    if (scl == null) {
        return null;
    }
    return scl;
}

private static synchronized void initSystemClassLoader() {
    if (!sclSet) {
        if (scl != null)
            throw new IllegalStateException("recursive invocation");
        sun.misc.Launcher l = sun.misc.Launcher.getLauncher();
        if (l != null) {
            Throwable oops = null;
            //通过Launcher获取ClassLoader
            scl = l.getClassLoader();
            try {
                scl = AccessController.doPrivileged(
                    new SystemClassLoaderAction(scl));
            } catch (PrivilegedActionException pae) {
                oops = pae.getCause();
                if (oops instanceof InvocationTargetException) {
                    oops = oops.getCause();
                }
            }
            if (oops != null) {
                if (oops instanceof Error) {
                    throw (Error) oops;
                } else {
                    // wrap the exception
                    throw new Error(oops);
                }
            }
        }
        sclSet = true;
    }
}
}

我们可以看到getParent()实际上返回的就是一个ClassLoader对象parent,parent的赋值是在ClassLoader对象的构造方法中,它有两个情况:

  1. 由外部类创建ClassLoader时直接指定一个ClassLoader为parent。
  2. getSystemClassLoader()方法生成,也就是在sun.misc.Laucher通过getClassLoader()获取,也就是AppClassLoader。直白的说,一个ClassLoader创建时如果没有指定parent,那么它的parent默认就是AppClassLoader。

我们主要研究的是ExtClassLoader与AppClassLoader的parent的来源,正好它们与Launcher类有关,我们上面已经粘贴过Launcher的部分代码。

public class Launcher {
    private static URLStreamHandlerFactory factory = new Factory();
    private static Launcher launcher = new Launcher();
    private static String bootClassPath =
        System.getProperty("sun.boot.class.path");

    public static Launcher getLauncher() {
        return launcher;
    }

    private ClassLoader loader;

    public Launcher() {
        // Create the extension class loader
        ClassLoader extcl;
        try {
            extcl = ExtClassLoader.getExtClassLoader();
        } catch (IOException e) {
            throw new InternalError(
                "Could not create extension class loader", e);
        }

        // Now create the class loader to use to launch the application
        try {
	    //将ExtClassLoader对象实例传递进去
            loader = AppClassLoader.getAppClassLoader(extcl);
        } catch (IOException e) {
            throw new InternalError(
                "Could not create application class loader", e);
        }

public ClassLoader getClassLoader() {
        return loader;
    }
static class ExtClassLoader extends URLClassLoader {

        /**
         * create an ExtClassLoader. The ExtClassLoader is created
         * within a context that limits which files it can read
         */
        public static ExtClassLoader getExtClassLoader() throws IOException
        {
            final File[] dirs = getExtDirs();

            try {
                // Prior implementations of this doPrivileged() block supplied
                // aa synthesized ACC via a call to the private method
                // ExtClassLoader.getContext().

                return AccessController.doPrivileged(
                    new PrivilegedExceptionAction<ExtClassLoader>() {
                        public ExtClassLoader run() throws IOException {
                            //ExtClassLoader在这里创建
                            return new ExtClassLoader(dirs);
                        }
                    });
            } catch (java.security.PrivilegedActionException e) {
                throw (IOException) e.getException();
            }
        }


        /*
         * Creates a new ExtClassLoader for the specified directories.
         */
        public ExtClassLoader(File[] dirs) throws IOException {
            super(getExtURLs(dirs), null, factory);
           
        }
        }
 }

我们需要注意的是

ClassLoader extcl;
        
extcl = ExtClassLoader.getExtClassLoader();

loader = AppClassLoader.getAppClassLoader(extcl);

代码已经说明了问题AppClassLoader的parent是一个ExtClassLoader实例。

ExtClassLoader并没有直接找到对parent的赋值。它调用了它的父类也就是URLClassLoder的构造方法并传递了3个参数。

public ExtClassLoader(File[] dirs) throws IOException {
            super(getExtURLs(dirs), null, factory);   
}

对应的代码

public  URLClassLoader(URL[] urls, ClassLoader parent,
                          URLStreamHandlerFactory factory) {
     super(parent);
}

答案已经很明了了,ExtClassLoader的parent为null。

上面张贴这么多代码也是为了说明AppClassLoader的parent是ExtClassLoader,ExtClassLoader的parent是null。这符合我们之前编写的测试代码。

不过,细心的同学发现,还是有疑问的我们只看到ExtClassLoader和AppClassLoader的创建,那么BootstrapClassLoader呢?

还有,ExtClassLoader的父加载器为null,但是Bootstrap CLassLoader却可以当成它的父加载器这又是为何呢?

我们继续往下进行。

Bootstrap ClassLoader是由C++编写的。

Bootstrap ClassLoader是由C/C++编写的,它本身是虚拟机的一部分,所以它并不是一个JAVA类,也就是无法在java代码中获取它的引用,JVM启动时通过Bootstrap类加载器加载rt.jar等核心jar包中的class文件,之前的int.class,String.class都是由它加载。然后呢,我们前面已经分析了,JVM初始化sun.misc.Launcher并创建Extension ClassLoader和AppClassLoader实例。并将ExtClassLoader设置为AppClassLoader的父加载器。Bootstrap没有父加载器,但是它却可以作用一个ClassLoader的父加载器。比如ExtClassLoader。这也可以解释之前通过ExtClassLoader的getParent方法获取为Null的现象。具体是什么原因,很快就知道答案了。

双亲委托

双亲委托。
我们终于来到了这一步了。
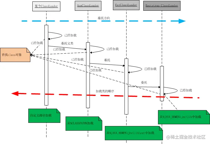
一个类加载器查找class和resource时,是通过“委托模式”进行的,它首先判断这个class是不是已经加载成功,如果没有的话它并不是自己进行查找,而是先通过父加载器,然后递归下去,直到Bootstrap ClassLoader,如果Bootstrap classloader找到了,直接返回,如果没有找到,则一级一级返回,最后到达自身去查找这些对象。这种机制就叫做双亲委托。
整个流程可以如下图所示:

大家可以看到2根箭头,蓝色的代表类加载器向上委托的方向,如果当前的类加载器没有查询到这个class对象已经加载就请求父加载器(不一定是父类)进行操作,然后以此类推。直到Bootstrap ClassLoader。如果Bootstrap ClassLoader也没有加载过此class实例,那么它就会从它指定的路径中去查找,如果查找成功则返回,如果没有查找成功则交给子类加载器,也就是ExtClassLoader,这样类似操作直到终点,也就是我上图中的红色箭头示例。
用序列描述一下:

  1. 一个AppClassLoader查找资源时,先看看缓存是否有,缓存有从缓存中获取,否则委托给父加载器。
  2. 递归,重复第1部的操作。
  3. 如果ExtClassLoader也没有加载过,则由Bootstrap ClassLoader出面,它首先查找缓存,如果没有找到的话,就去找自己的规定的路径下,也就是sun.mic.boot.class下面的路径。找到就返回,没有找到,让子加载器自己去找。
  4. Bootstrap ClassLoader如果没有查找成功,则ExtClassLoader自己在java.ext.dirs路径中去查找,查找成功就返回,查找不成功,再向下让子加载器找。
  5. ExtClassLoader查找不成功,AppClassLoader就自己查找,在java.class.path路径下查找。找到就返回。如果没有找到就让子类找,如果没有子类会怎么样?抛出各种异常。

上面的序列,详细说明了双亲委托的加载流程。我们可以发现委托是从下向上,然后具体查找过程却是自上至下。

我说过上面用时序图画的让自己不满意,现在用框图,最原始的方法再画一次。

上面已经详细介绍了加载过程,但具体为什么是这样加载,我们还需要了解几个个重要的方法loadClass()、findLoadedClass()、findClass()、defineClass()。

重要方法

loadClass()

JDK文档中是这样写的,通过指定的全限定类名加载class,它通过同名的loadClass(String,boolean)方法。

protected Class<?> loadClass(String name,
                             boolean resolve)
                      throws ClassNotFoundException

上面是方法原型,一般实现这个方法的步骤是

  1. 执行findLoadedClass(String)去检测这个class是不是已经加载过了。
  2. 执行父加载器的loadClass方法。如果父加载器为null,则jvm内置的加载器去替代,也就是Bootstrap ClassLoader。这也解释了ExtClassLoader的parent为null,但仍然说Bootstrap ClassLoader是它的父加载器。
  3. 如果向上委托父加载器没有加载成功,则通过findClass(String)查找。

如果class在上面的步骤中找到了,参数resolve又是true的话,那么loadClass()又会调用resolveClass(Class)这个方法来生成最终的Class对象。 我们可以从源代码看出这个步骤。

protected Class<?> loadClass(String name, boolean resolve)
        throws ClassNotFoundException
    {
        synchronized (getClassLoadingLock(name)) {
            // 首先,检测是否已经加载
            Class<?> c = findLoadedClass(name);
            if (c == null) {
                long t0 = System.nanoTime();
                try {
                    if (parent != null) {
                    	//父加载器不为空则调用父加载器的loadClass
                        c = parent.loadClass(name, false);
                    } else {
                    	//父加载器为空则调用Bootstrap Classloader
                        c = findBootstrapClassOrNull(name);
                    }
                } catch (ClassNotFoundException e) {
                    // ClassNotFoundException thrown if class not found
                    // from the non-null parent class loader
                }

                if (c == null) {
                    // If still not found, then invoke findClass in order
                    // to find the class.
                    long t1 = System.nanoTime();
                    //父加载器没有找到,则调用findclass
                    c = findClass(name);

                    // this is the defining class loader; record the stats
                    sun.misc.PerfCounter.getParentDelegationTime().addTime(t1 - t0);
                    sun.misc.PerfCounter.getFindClassTime().addElapsedTimeFrom(t1);
                    sun.misc.PerfCounter.getFindClasses().increment();
                }
            }
            if (resolve) {
            	//调用resolveClass()
                resolveClass(c);
            }
            return c;
        }
    }

代码解释了双亲委托。

另外,要注意的是如果要编写一个classLoader的子类,也就是自定义一个classloader,建议覆盖findClass()方法,而不要直接改写loadClass()方法。
另外

if (parent != null) {
	//父加载器不为空则调用父加载器的loadClass
    c = parent.loadClass(name, false);
} else {
	//父加载器为空则调用Bootstrap Classloader
    c = findBootstrapClassOrNull(name);
}

前面说过ExtClassLoader的parent为null,所以它向上委托时,系统会为它指定Bootstrap ClassLoader。

自定义ClassLoader

不知道大家有没有发现,不管是Bootstrap ClassLoader还是ExtClassLoader等,这些类加载器都只是加载指定的目录下的jar包或者资源。如果在某种情况下,我们需要动态加载一些东西呢?比如从D盘某个文件夹加载一个class文件,或者从网络上下载class主内容然后再进行加载,这样可以吗?

如果要这样做的话,需要我们自定义一个classloader。

自定义步骤

  1. 编写一个类继承自ClassLoader抽象类。
  2. 复写它的findClass()方法。
  3. findClass()方法中调用defineClass()

defineClass()

这个方法在编写自定义classloader的时候非常重要,它能将class二进制内容转换成Class对象,如果不符合要求的会抛出各种异常。

注意点:

一个ClassLoader创建时如果没有指定parent,那么它的parent默认就是AppClassLoader。 

上面说的是,如果自定义一个ClassLoader,默认的parent父加载器是AppClassLoader,因为这样就能够保证它能访问系统内置加载器加载成功的class文件。

自定义ClassLoader示例之DiskClassLoader。

假设我们需要一个自定义的classloader,默认加载路径为D:\lib下的jar包和资源。

我们写编写一个测试用的类文件,Test.java

Test.java

package com.frank.test;

public class Test {
	
	public void say(){
		System.out.println("Say Hello");
	}

}

然后将它编译过年class文件Test.class放到D:\lib这个路径下。

DiskClassLoader

我们编写DiskClassLoader的代码。

import java.io.ByteArrayOutputStream;
import java.io.File;
import java.io.FileInputStream;
import java.io.FileNotFoundException;
import java.io.IOException;


public class DiskClassLoader extends ClassLoader {
	
	private String mLibPath;
	
	public DiskClassLoader(String path) {
		// TODO Auto-generated constructor stub
		mLibPath = path;
	}

	@Override
	protected Class<?> findClass(String name) throws ClassNotFoundException {
		// TODO Auto-generated method stub
		
		String fileName = getFileName(name);
		
		File file = new File(mLibPath,fileName);
		
		try {
			FileInputStream is = new FileInputStream(file);
			
			ByteArrayOutputStream bos = new ByteArrayOutputStream();
			int len = 0;
	        try {
	            while ((len = is.read()) != -1) {
	            	bos.write(len);
	            }
	        } catch (IOException e) {
	            e.printStackTrace();
	        }
	        
	        byte[] data = bos.toByteArray();
	        is.close();
	        bos.close();
	        
	        return defineClass(name,data,0,data.length);
			
		} catch (IOException e) {
			// TODO Auto-generated catch block
			e.printStackTrace();
		}
		
		return super.findClass(name);
	}

	//获取要加载 的class文件名
	private String getFileName(String name) {
		// TODO Auto-generated method stub
		int index = name.lastIndexOf('.');
		if(index == -1){ 
			return name+".class";
		}else{
			return name.substring(index+1)+".class";
		}
	}
	
}

我们在findClass()方法中定义了查找class的方法,然后数据通过defineClass()生成了Class对象。

测试

现在我们要编写测试代码。我们知道如果调用一个Test对象的say方法,它会输出"Say Hello"这条字符串。但现在是我们把Test.class放置在应用工程所有的目录之外,我们需要加载它,然后执行它的方法。具体效果如何呢?我们编写的DiskClassLoader能不能顺利完成任务呢?我们拭目以待。

import java.lang.reflect.InvocationTargetException;
import java.lang.reflect.Method;

public class ClassLoaderTest {

	public static void main(String[] args) {
		// TODO Auto-generated method stub
	
		//创建自定义classloader对象。
		DiskClassLoader diskLoader = new DiskClassLoader("D:\\lib");
		try {
			//加载class文件
			Class c = diskLoader.loadClass("com.frank.test.Test");
			
			if(c != null){
				try {
					Object obj = c.newInstance();
					Method method = c.getDeclaredMethod("say",null);
					//通过反射调用Test类的say方法
					method.invoke(obj, null);
				} catch (InstantiationException | IllegalAccessException 
						| NoSuchMethodException
						| SecurityException | 
						IllegalArgumentException | 
						InvocationTargetException e) {
					// TODO Auto-generated catch block
					e.printStackTrace();
				}
			}
		} catch (ClassNotFoundException e) {
			// TODO Auto-generated catch block
			e.printStackTrace();
		}
		
	}

}

我们点击运行按钮,结果显示。

可以看到,Test类的say方法正确执行,也就是我们写的DiskClassLoader编写成功。

回首

讲了这么大的篇幅,自定义ClassLoader才姗姗来迟。 很多同学可能觉得前面有些啰嗦,但我按照自己的思路,我觉得还是有必要的。因为我是围绕一个关键字进行讲解的。

关键字是什么?

关键字 路径

  • 从开篇的环境变量
  • 到3个主要的JDK自带的类加载器
  • 到自定义的ClassLoader

它们的关联部分就是路径,也就是要加载的class或者是资源的路径。
BootStrap ClassLoader、ExtClassLoader、AppClassLoader都是加载指定路径下的jar包。如果我们要突破这种限制,实现自己某些特殊的需求,我们就得自定义ClassLoader,自已指定加载的路径,可以是磁盘、内存、网络或者其它。

所以,你说路径能不能成为它们的关键字?

当然上面的只是我个人的看法,可能不正确,但现阶段,这样有利于自己的学习理解。

自定义ClassLoader还能做什么?

突破了JDK系统内置加载路径的限制之后,我们就可以编写自定义ClassLoader,然后剩下的就叫给开发者你自己了。你可以按照自己的意愿进行业务的定制,将ClassLoader玩出花样来。

玩出花之Class解密类加载器

常见的用法是将Class文件按照某种加密手段进行加密,然后按照规则编写自定义的ClassLoader进行解密,这样我们就可以在程序中加载特定了类,并且这个类只能被我们自定义的加载器进行加载,提高了程序的安全性。

下面,我们编写代码。

1.定义加密解密协议

加密和解密的协议有很多种,具体怎么定看业务需要。在这里,为了便于演示,我简单地将加密解密定义为异或运算。当一个文件进行异或运算后,产生了加密文件,再进行一次异或后,就进行了解密。

2.编写加密工具类

import java.io.File;
import java.io.FileInputStream;
import java.io.FileNotFoundException;
import java.io.FileOutputStream;
import java.io.IOException;


public class FileUtils {
	
	public static void test(String path){
		File file = new File(path);
		try {
			FileInputStream fis = new FileInputStream(file);
			FileOutputStream fos = new FileOutputStream(path+"en");
			int b = 0;
			int b1 = 0;
			try {
				while((b = fis.read()) != -1){
					//每一个byte异或一个数字2
					fos.write(b ^ 2);
				}
				fos.close();
				fis.close();
			} catch (IOException e) {
				// TODO Auto-generated catch block
				e.printStackTrace();
			}
		} catch (FileNotFoundException e) {
			// TODO Auto-generated catch block
			e.printStackTrace();
		}
	}

}

我们再写测试代码

FileUtils.test("D:\\lib\\Test.class");

然后可以看见路径D:\\lib\\Test.class下Test.class生成了Test.classen文件。

编写自定义classloader,DeClassLoader

import java.io.ByteArrayOutputStream;
import java.io.File;
import java.io.FileInputStream;
import java.io.IOException;


public class DeClassLoader extends ClassLoader {
	
	private String mLibPath;
	
	public DeClassLoader(String path) {
		// TODO Auto-generated constructor stub
		mLibPath = path;
	}

	@Override
	protected Class<?> findClass(String name) throws ClassNotFoundException {
		// TODO Auto-generated method stub
		
		String fileName = getFileName(name);
		
		File file = new File(mLibPath,fileName);
		
		try {
			FileInputStream is = new FileInputStream(file);
			
			ByteArrayOutputStream bos = new ByteArrayOutputStream();
			int len = 0;
			byte b = 0;
	        try {
	            while ((len = is.read()) != -1) {
	            	//将数据异或一个数字2进行解密
	            	b = (byte) (len ^ 2);
	            	bos.write(b);
	            }
	        } catch (IOException e) {
	            e.printStackTrace();
	        }
	        
	        byte[] data = bos.toByteArray();
	        is.close();
	        bos.close();
	        
	        return defineClass(name,data,0,data.length);
			
		} catch (IOException e) {
			// TODO Auto-generated catch block
			e.printStackTrace();
		}
		
		return super.findClass(name);
	}

	//获取要加载 的class文件名
	private String getFileName(String name) {
		// TODO Auto-generated method stub
		int index = name.lastIndexOf('.');
		if(index == -1){ 
			return name+".classen";
		}else{
			return name.substring(index+1)+".classen";
		}
	}
	
}

测试

我们可以在ClassLoaderTest.java中的main方法中如下编码:

DeClassLoader diskLoader = new DeClassLoader("D:\\lib");
		try {
			//加载class文件
			Class c = diskLoader.loadClass("com.frank.test.Test");
			
			if(c != null){
				try {
					Object obj = c.newInstance();
					Method method = c.getDeclaredMethod("say",null);
					//通过反射调用Test类的say方法
					method.invoke(obj, null);
				} catch (InstantiationException | IllegalAccessException 
						| NoSuchMethodException
						| SecurityException | 
						IllegalArgumentException | 
						InvocationTargetException e) {
					// TODO Auto-generated catch block
					e.printStackTrace();
				}
			}
		} catch (ClassNotFoundException e) {
			// TODO Auto-generated catch block
			e.printStackTrace();
		}

查看运行结果是:

可以看到了,同样成功了。现在,我们有两个自定义的ClassLoader:DiskClassLoader和DeClassLoader,我们可以尝试一下,看看DiskClassLoader能不能加载Test.classen文件也就是Test.class加密后的文件。

我们首先移除D:\\lib\\Test.class文件,只剩下一下Test.classen文件,然后进行代码的测试。

DeClassLoader diskLoader1 = new DeClassLoader("D:\\lib");
		try {
			//加载class文件
			Class c = diskLoader1.loadClass("com.frank.test.Test");
			
			if(c != null){
				try {
					Object obj = c.newInstance();
					Method method = c.getDeclaredMethod("say",null);
					//通过反射调用Test类的say方法
					method.invoke(obj, null);
				} catch (InstantiationException | IllegalAccessException 
						| NoSuchMethodException
						| SecurityException | 
						IllegalArgumentException | 
						InvocationTargetException e) {
					// TODO Auto-generated catch block
					e.printStackTrace();
				}
			}
		} catch (ClassNotFoundException e) {
			// TODO Auto-generated catch block
			e.printStackTrace();
		}
		
		DiskClassLoader diskLoader = new DiskClassLoader("D:\\lib");
		try {
			//加载class文件
			Class c = diskLoader.loadClass("com.frank.test.Test");
			
			if(c != null){
				try {
					Object obj = c.newInstance();
					Method method = c.getDeclaredMethod("say",null);
					//通过反射调用Test类的say方法
					method.invoke(obj, null);
				} catch (InstantiationException | IllegalAccessException 
						| NoSuchMethodException
						| SecurityException | 
						IllegalArgumentException | 
						InvocationTargetException e) {
					// TODO Auto-generated catch block
					e.printStackTrace();
				}
			}
		} catch (ClassNotFoundException e) {
			// TODO Auto-generated catch block
			e.printStackTrace();
		}
		
	}

运行结果:

我们可以看到。DeClassLoader运行正常,而DiskClassLoader却找不到Test.class的类,并且它也无法加载Test.classen文件。

Context ClassLoader 线程上下文类加载器

前面讲到过Bootstrap ClassLoader、ExtClassLoader、AppClassLoader,现在又出来这么一个类加载器,这是为什么?

前面三个之所以放在前面讲,是因为它们是真实存在的类,而且遵从”双亲委托“的机制。而ContextClassLoader其实只是一个概念。

查看Thread.java源码可以发现

public class Thread implements Runnable {

/* The context ClassLoader for this thread */
   private ClassLoader contextClassLoader;
   
   public void setContextClassLoader(ClassLoader cl) {
       SecurityManager sm = System.getSecurityManager();
       if (sm != null) {
           sm.checkPermission(new RuntimePermission("setContextClassLoader"));
       }
       contextClassLoader = cl;
   }

   public ClassLoader getContextClassLoader() {
       if (contextClassLoader == null)
           return null;
       SecurityManager sm = System.getSecurityManager();
       if (sm != null) {
           ClassLoader.checkClassLoaderPermission(contextClassLoader,
                                                  Reflection.getCallerClass());
       }
       return contextClassLoader;
   }
}

contextClassLoader只是一个成员变量,通过setContextClassLoader()方法设置,通过getContextClassLoader()设置。

每个Thread都有一个相关联的ClassLoader,默认是AppClassLoader。并且子线程默认使用父线程的ClassLoader除非子线程特别设置。

我们同样可以编写代码来加深理解。
现在有2个SpeakTest.class文件,一个源码是

package com.frank.test;

public class SpeakTest implements ISpeak {

	@Override
	public void speak() {
		// TODO Auto-generated method stub
		System.out.println("Test");
	}

}

它生成的SpeakTest.class文件放置在D:\\lib\\test目录下。
另外ISpeak.java代码

 package com.frank.test;

public interface ISpeak {
	public void speak();

}

然后,我们在这里还实现了一个SpeakTest.java

package com.frank.test;

public class SpeakTest implements ISpeak {

	@Override
	public void speak() {
		// TODO Auto-generated method stub
		System.out.println("I\' frank");
	}

}
1234567891011

它生成的SpeakTest.class文件放置在D:\\lib目录下。

然后我们还要编写另外一个ClassLoader,DiskClassLoader1.java这个ClassLoader的代码和DiskClassLoader.java代码一致,我们要在DiskClassLoader1中加载位置于D:\\lib\\test中的SpeakTest.class文件。

测试代码:

DiskClassLoader1 diskLoader1 = new DiskClassLoader1("D:\\lib\\test");
Class cls1 = null;
try {
//加载class文件
 cls1 = diskLoader1.loadClass("com.frank.test.SpeakTest");
System.out.println(cls1.getClassLoader().toString());
if(cls1 != null){
	try {
		Object obj = cls1.newInstance();
		//SpeakTest1 speak = (SpeakTest1) obj;
		//speak.speak();
		Method method = cls1.getDeclaredMethod("speak",null);
		//通过反射调用Test类的speak方法
		method.invoke(obj, null);
	} catch (InstantiationException | IllegalAccessException 
			| NoSuchMethodException
			| SecurityException | 
			IllegalArgumentException | 
			InvocationTargetException e) {
		// TODO Auto-generated catch block
		e.printStackTrace();
	}
}
} catch (ClassNotFoundException e) {
// TODO Auto-generated catch block
e.printStackTrace();
}
	
DiskClassLoader diskLoader = new DiskClassLoader("D:\\lib");
System.out.println("Thread "+Thread.currentThread().getName()+" classloader: "+Thread.currentThread().getContextClassLoader().toString());
new Thread(new Runnable() {
	
	@Override
	public void run() {
		System.out.println("Thread "+Thread.currentThread().getName()+" classloader: "+Thread.currentThread().getContextClassLoader().toString());
		
		// TODO Auto-generated method stub
		try {
			//加载class文件
		//	Thread.currentThread().setContextClassLoader(diskLoader);
			//Class c = diskLoader.loadClass("com.frank.test.SpeakTest");
			ClassLoader cl = Thread.currentThread().getContextClassLoader();
			Class c = cl.loadClass("com.frank.test.SpeakTest");
			// Class c = Class.forName("com.frank.test.SpeakTest");
			System.out.println(c.getClassLoader().toString());
			if(c != null){
				try {
					Object obj = c.newInstance();
					//SpeakTest1 speak = (SpeakTest1) obj;
					//speak.speak();
					Method method = c.getDeclaredMethod("speak",null);
					//通过反射调用Test类的say方法
					method.invoke(obj, null);
				} catch (InstantiationException | IllegalAccessException 
						| NoSuchMethodException
						| SecurityException | 
						IllegalArgumentException | 
						InvocationTargetException e) {
					// TODO Auto-generated catch block
					e.printStackTrace();
				}
			}
		} catch (ClassNotFoundException e) {
			// TODO Auto-generated catch block
			e.printStackTrace();
		}
	}
}).start();

结果如下:

我们可以得到如下的信息:

  1. DiskClassLoader1加载成功了SpeakTest.class文件并执行成功。
  2. 子线程的ContextClassLoader是AppClassLoader。
  3. AppClassLoader加载不了父线程当中已经加载的SpeakTest.class内容。

我们修改一下代码,在子线程开头处加上这么一句内容。

Thread.currentThread().setContextClassLoader(diskLoader1);

结果如下:

可以看到子线程的ContextClassLoader变成了DiskClassLoader。

继续改动代码:

Thread.currentThread().setContextClassLoader(diskLoader);

结果:

可以看到DiskClassLoader1和DiskClassLoader分别加载了自己路径下的SpeakTest.class文件,并且它们的类名是一样的com.frank.test.SpeakTest,但是执行结果不一样,因为它们的实际内容不一样。

Context ClassLoader的运用时机

其实这个我也不是很清楚,我的主业是Android,研究ClassLoader也是为了更好的研究Android。网上的答案说是适应那些Web服务框架软件如Tomcat等。主要为了加载不同的APP,因为加载器不一样,同一份class文件加载后生成的类是不相等的。如果有同学想多了解更多的细节,请自行查阅相关资料。

总结

  1. ClassLoader用来加载class文件的。
  2. 系统内置的ClassLoader通过双亲委托来加载指定路径下的class和资源。
  3. 可以自定义ClassLoader一般覆盖findClass()方法。
  4. ContextClassLoader与线程相关,可以获取和设置,可以绕过双亲委托的机制。