ClassLoader类加载器(二):Android Davilk与ART

650 阅读8分钟

一、什么是Dalvik虚拟机

Dalvik是Google公司自己设计用于Android平台的Java虚拟机,它是Android平台的重要组成部分,支持dex格式(Dalvik Executable)的Java应用程序的运行。dex格式是专门为Dalvik设计的一种压缩格式,适合内存和处理器速度有限的系统。Google对其进行了特定的优化,使得Dalvik具有高效、简洁、节省资源的特点。从Android系统架构图知,Dalvik虚拟机运行在Android的运行时库层。

Dalvik作为面向Linux、为嵌入式操作系统设计的虚拟机,主要负责完成对象生命周期管理、堆栈管理、线程管理、安全和异常管理,以及垃圾回收等。另外,Dalvik早期并没有JIT编译器,直到Android2.2才加入了对JIT的技术支持。

二、Dalvik虚拟机的特点

体积小,占用内存空间小;

专有的DEX可执行文件格式,体积更小,执行速度更快;

常量池采用32位索引值,寻址类方法名,字段名,常量更快;

基于寄存器架构,并拥有一套完整的指令系统;

提供了对象生命周期管理,堆栈管理,线程管理,安全和异常管理以及垃圾回收等重要功能;

所有的Android程序都运行在Android系统进程里,每个进程对应着一个Dalvik虚拟机实例。

三、Dalvik虚拟机和Java虚拟机的区别

Dalvik虚拟机与传统的Java虚拟机有着许多不同点,两者并不兼容,它们显著的不同点主要表现在以下几个方面:

Java虚拟机运行的是Java字节码,Dalvik虚拟机运行的是Dalvik字节码。

传统的Java程序经过编译,生成Java字节码保存在class文件中,Java虚拟机通过解码class文件中的内容来运行程序。而Dalvik虚拟机运行的是Dalvik字节码,所有的Dalvik字节码由Java字节码转换而来,并被打包到一个DEX(Dalvik Executable)可执行文件中。Dalvik虚拟机通过解释DEX文件来执行这些字节码。

在这里插入图片描述

Dalvik可执行文件体积小。Android SDK中有一个叫dx的工具负责将Java字节码转换为Dalvik字节码。

dx工具对Java类文件重新排列,消除在类文件中出现的所有冗余信息,避免虚拟机在初始化时出现反复的文件加载与解析过程。一般情况下,Java类文件中包含多个不同的方法签名,如果其他的类文件引用该类文件中的方法,方法签名也会被复制到其类文件中,也就是说,多个不同的类会同时包含相同的方法签名,同样地,大量的字符串常量在多个类文件中也被重复使用。这些冗余信息会直接增加文件的体积,同时也会严重影响虚拟机解析文件的效率。消除其中的冗余信息,重新组合形成一个常量池,所有的类文件共享同一个常量池。由于dx工具对常量池的压缩,使得相同的字符串,常量在DEX文件中只出现一次,从而减小了文件的体积。

针对每个Class文件,都由如下格式进行组成:

image

dex格式文件使用共享的、特定类型的常量池机制来节省内存。常量池存储类中的所有字面常量,它包括字符串常量、字段常量等值。

image

简单来讲,dex格式文件就是将多个class文件中公有的部分统一存放,去除冗余信息。

**Java虚拟机与Dalvik虚拟机架构不同。**这也是Dalvik与JVM之间最大的区别。

Java虚拟机基于栈架构,程序在运行时虚拟机需要频繁的从栈上读取或写入数据,这个过程需要更多的指令分派与内存访问次数,会耗费不少CPU时间,对于像手机设备资源有限的设备来说,这是相当大的一笔开销。Dalvik虚拟机基于寄存器架构。数据的访问通过寄存器间直接传递,这样的访问方式比基于栈方式要快很多。

四、Dalvik虚拟机的结构

image

一个应用首先经过DX工具将class文件转换成Dalvik虚拟机可以执行的dex文件,然后由类加载器加载原生类和Java类,接着由解释器根据指令集对Dalvik字节码进行解释、执行。最后,根据dvm_arch参数选择编译的目标机体系结构。

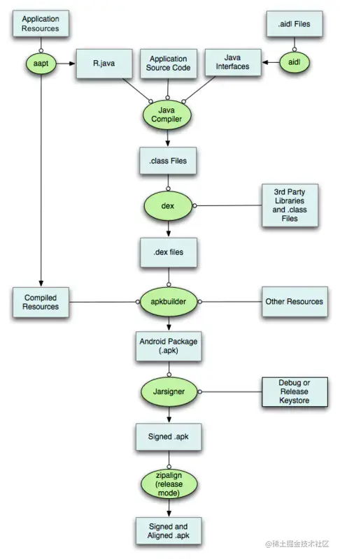
五、Android APK 编译打包流程

image

1.Java编译器对工程本身的java代码进行编译,这些java代码有三个来源:app的源代码,由资源文件生成的R文件(aapt工具),以及有aidl文件生成的java接口文件(aidl工具)。产出为.class文件。

①.用AAPT编译R.java文件 ②编译AIDL的java文件 ③把java文件编译成class文件

2..class文件和依赖的三方库文件通过dex工具生成Delvik虚拟机可执行的.dex文件,包含了所有的class信息,包括项目自身的class和依赖的class。产出为.dex文件。

3.apkbuilder工具将.dex文件和编译后的资源文件生成未经签名对齐的apk文件。这里编译后的资源文件包括两部分,一是由aapt编译产生的编译后的资源文件,二是依赖的三方库里的资源文件。产出为未经签名的.apk文件。

4.分别由Jarsigner和zipalign对apk文件进行签名和对齐,生成最终的apk文件。

总结为:编译-->DEX-->打包-->签名和对齐

六、ART虚拟机与Dalvik虚拟机的区别

什么是ART:

ART代表Android Runtime,其处理应用程序执行的方式完全不同于Dalvik,Dalvik是依靠一个Just-In-Time (JIT)编译器去解释字节码。开发者编译后的应用代码需要通过一个解释器在用户的设备上运行,这一机制并不高效,但让应用能更容易在不同硬件和架构上运 行。ART则完全改变了这套做法,在应用安装时就预编译字节码到机器语言,这一机制叫Ahead-Of-Time (AOT)编译。在移除解释代码这一过程后,应用程序执行将更有效率,启动更快。

ART优点:

1、系统性能的显著提升。 2、应用启动更快、运行更快、体验更流畅、触感反馈更及时。 3、更长的电池续航能力。 4、支持更低的硬件。

ART缺点:

1、更大的存储空间占用,可能会增加10%-20%。 2、更长的应用安装时间。

ART虚拟机相对于Dalvik虚拟机的提升

**预编译 **

在dalvik中,如同其他大多数JVM一样,都采用的是JIT来做及时翻译(动态翻译),将dex或odex中并排的dalvik code(或者叫smali指令集)运行态翻译成native code去执行.JIT的引入使得dalvik提升了3~6倍的性能。

而在ART中,完全抛弃了dalvik的JIT,使用了AOT直接在安装时将其完全翻译成native code.这一技术的引入,使得虚拟机执行指令的速度又一重大提升

①垃圾回收机制

首先介绍下dalvik的GC的过程.主要有有四个过程: 1、当gc被触发时候,其会去查找所有活动的对象,这个时候整个程序与虚拟机内部的所有线程就会挂起,这样目的是在较少的堆栈里找到所引用的对象.需要注意的是这个回收动作和应用程序非并发

2、gc对符合条件的对象进行标记

3、gc对标记的对象进行回收

4、恢复所有线程的执行现场继续运行

dalvik这么做的好处是,当pause了之后,GC势必是相当快速的.但是如果出现GC频繁并且内存吃紧势必会导致UI卡顿,掉帧.操作不流畅等。

后来ART改善了这种GC方式 , 主要的改善点在将其非并发过程改变成了部分并发.还有就是对内存的重新分配管理

当ART GC发生时:

1、GC将会锁住Java堆,扫描并进行标记

2、标记完毕释放掉Java堆的锁,并且挂起所有线程

3、GC对标记的对象进行回收

4、恢复所有线程的执行现场继续运行

5、重复2-4直到结束

可以看出整个过程做到了部分并发使得时间缩短.据官方测试数据说gc效率提高2倍

提高内存使用,减少碎片化

Dalvik内存管理特点是:内存碎片化严重,当然这也是Mark and Sweep算法带来的弊端

image

可以看出每次gc后内存千疮百孔,本来连续分配的内存块变得碎片化严重,之后再分配进入的对象再进行内存寻址变得困难。

ART的解决:在ART中,它将Java分了一块空间命名为Large-Object-Space,这块内存空间的引入用来专门存放large object。同时ART又引入了moving collector的技术,即将不连续的物理内存块进行对齐.对齐了后内存碎片化就得到了很好的解决.Large-Object-Space的引入一是因为moving collector对大块内存的位移时间成本太高,而且提高内存的利用率 根官方统计,ART的内存利用率提高10倍了左右。