微博微信都在用的点赞系统,用Spring Cloud + Redis轻松实现

2,759 阅读8分钟

前言

本文基于 SpringCloud, 用户发起点赞、取消点赞后先存入 Redis 中,再每隔两小时从 Redis读取点赞数据写入数据库中做持久化存储。

点赞功能在很多系统中都有,但别看功能小,想要做好需要考虑的东西还挺多的。

点赞、取消点赞是高频次的操作,若每次都读写数据库,大量的操作会影响数据库性能,所以需要做缓存。

至于多久从 Redis 取一次数据存到数据库中,根据项目的实际情况定吧,我是暂时设了两个小时。

项目需求需要查看都谁点赞了,所以要存储每个点赞的点赞人、被点赞人,不能简单的做计数。

文章分四部分介绍:

1.Redis 缓存设计及实现

2.数据库设计

3.数据库操作

4.开启定时任务持久化存储到数据库

一、Redis 缓存设计及实现

1.1 Redis 安装及运行

Redis 安装请自行查阅相关教程。

说下Docker 安装运行 Redis

docker run -d -p 6379:6379 redis:4.0.8 如果已经安装了 Redis,打开命令行,输入启动 Redis 的命令

redis-server

1.2 Redis 与 SpringBoot 项目的整合

1.在 pom.xml 中引入依赖

<dependency>
    <groupId>org.springframework.boot</groupId>
    <artifactId>spring-boot-starter-data-redis</artifactId>
</dependency>

2.在启动类上添加注释 @EnableCaching

@SpringBootApplication
@EnableDiscoveryClient
@EnableSwagger2
@EnableFeignClients(basePackages = "com.solo.coderiver.project.client")
@EnableCaching
publicclass UserApplication {

    public static void main(String[] args) {
        SpringApplication.run(UserApplication.class, args);
    }
}

3.编写 Redis 配置类 RedisConfig

import com.fasterxml.jackson.annotation.JsonAutoDetect;
import com.fasterxml.jackson.annotation.PropertyAccessor;
import com.fasterxml.jackson.databind.ObjectMapper;
import org.springframework.boot.autoconfigure.condition.ConditionalOnMissingBean;
import org.springframework.context.annotation.Bean;
import org.springframework.context.annotation.Configuration;
import org.springframework.data.redis.connection.RedisConnectionFactory;
import org.springframework.data.redis.core.RedisTemplate;
import org.springframework.data.redis.core.StringRedisTemplate;
import org.springframework.data.redis.serializer.Jackson2JsonRedisSerializer;

import java.net.UnknownHostException;


@Configuration
publicclass RedisConfig {

    @Bean
    @ConditionalOnMissingBean(name = "redisTemplate")
    public RedisTemplate<String, Object> redisTemplate(
            RedisConnectionFactory redisConnectionFactory)
            throws UnknownHostException {

        Jackson2JsonRedisSerializer<Object> jackson2JsonRedisSerializer = new Jackson2JsonRedisSerializer<Object>(Object.class);
        ObjectMapper om = new ObjectMapper();
        om.setVisibility(PropertyAccessor.ALL, JsonAutoDetect.Visibility.ANY);
        om.enableDefaultTyping(ObjectMapper.DefaultTyping.NON_FINAL);
        jackson2JsonRedisSerializer.setObjectMapper(om);

        RedisTemplate<String, Object> template = new RedisTemplate<String, Object>();
        template.setConnectionFactory(redisConnectionFactory);
        template.setKeySerializer(jackson2JsonRedisSerializer);
        template.setValueSerializer(jackson2JsonRedisSerializer);
        template.setHashKeySerializer(jackson2JsonRedisSerializer);
        template.setHashValueSerializer(jackson2JsonRedisSerializer);
        template.afterPropertiesSet();
        return template;
    }


    @Bean
    @ConditionalOnMissingBean(StringRedisTemplate.class)
    public StringRedisTemplate stringRedisTemplate(
            RedisConnectionFactory redisConnectionFactory)
            throws UnknownHostException {
        StringRedisTemplate template = new StringRedisTemplate();
        template.setConnectionFactory(redisConnectionFactory);
        return template;
    }
}

至此 Redis 在 SpringBoot 项目中的配置已经完成,可以愉快的使用了。

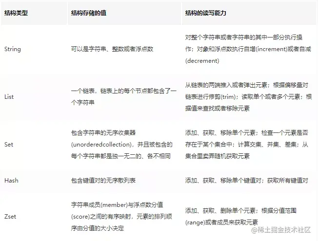
1.3 Redis 的数据结构类型

Redis 可以存储键与5种不同数据结构类型之间的映射,这5种数据结构类型分别为String(字符串)、List(列表)、Set(集合)、Hash(散列)和 Zset(有序集合)。

下面来对这5种数据结构类型作简单的介绍:

1.4 点赞数据在 Redis 中的存储格式

用 Redis 存储两种数据,一种是记录点赞人、被点赞人、点赞状态的数据,另一种是每个用户被点赞了多少次,做个简单的计数。

由于需要记录点赞人和被点赞人,还有点赞状态(点赞、取消点赞),还要固定时间间隔取出 Redis 中所有点赞数据,分析了下 Redis 数据格式中 Hash 最合适。

因为 Hash 里的数据都是存在一个键里,可以通过这个键很方便的把所有的点赞数据都取出。这个键里面的数据还可以存成键值对的形式,方便存入点赞人、被点赞人和点赞状态。

设点赞人的 id 为 likedPostId,被点赞人的 id 为 likedUserId ,点赞时状态为 1,取消点赞状态为 0。将点赞人 id 和被点赞人 id 作为键,两个 id 中间用 :: 隔开,点赞状态作为值。

所以如果用户点赞,存储的键为:likedUserId::likedPostId,对应的值为 1 。取消点赞,存储的键为:likedUserId::likedPostId,对应的值为 0 。取数据时把键用 :: 切开就得到了两个id,也很方便。

在可视化工具 RDM 中看到的是这样子

1.5 操作 Redis

将具体操作方法封装到了 RedisService 接口里

RedisService.java

import com.solo.coderiver.user.dataobject.UserLike;
import com.solo.coderiver.user.dto.LikedCountDTO;

import java.util.List;

publicinterface RedisService {

    /**
     * 点赞。状态为1
     * @param likedUserId
     * @param likedPostId
     */
    void saveLiked2Redis(String likedUserId, String likedPostId);

    /**
     * 取消点赞。将状态改变为0
     * @param likedUserId
     * @param likedPostId
     */
    void unlikeFromRedis(String likedUserId, String likedPostId);

    /**
     * 从Redis中删除一条点赞数据
     * @param likedUserId
     * @param likedPostId
     */
    void deleteLikedFromRedis(String likedUserId, String likedPostId);

    /**
     * 该用户的点赞数加1
     * @param likedUserId
     */
    void incrementLikedCount(String likedUserId);

    /**
     * 该用户的点赞数减1
     * @param likedUserId
     */
    void decrementLikedCount(String likedUserId);

    /**
     * 获取Redis中存储的所有点赞数据
     * @return
     */
    List<UserLike> getLikedDataFromRedis();

    /**
     * 获取Redis中存储的所有点赞数量
     * @return
     */
    List<LikedCountDTO> getLikedCountFromRedis();

}

实现类 RedisServiceImpl.java

import com.solo.coderiver.user.dataobject.UserLike;
import com.solo.coderiver.user.dto.LikedCountDTO;
import com.solo.coderiver.user.enums.LikedStatusEnum;
import com.solo.coderiver.user.service.LikedService;
import com.solo.coderiver.user.service.RedisService;
import com.solo.coderiver.user.utils.RedisKeyUtils;
import lombok.extern.slf4j.Slf4j;
import org.springframework.beans.factory.annotation.Autowired;
import org.springframework.data.redis.core.Cursor;
import org.springframework.data.redis.core.RedisTemplate;
import org.springframework.data.redis.core.ScanOptions;
import org.springframework.stereotype.Service;

import java.util.ArrayList;
import java.util.List;
import java.util.Map;

@Service
@Slf4j
publicclass RedisServiceImpl implements RedisService {

    @Autowired
    RedisTemplate redisTemplate;

    @Autowired
    LikedService likedService;

    @Override
    public void saveLiked2Redis(String likedUserId, String likedPostId) {
        String key = RedisKeyUtils.getLikedKey(likedUserId, likedPostId);
        redisTemplate.opsForHash().put(RedisKeyUtils.MAP_KEY_USER_LIKED, key, LikedStatusEnum.LIKE.getCode());
    }

    @Override
    public void unlikeFromRedis(String likedUserId, String likedPostId) {
        String key = RedisKeyUtils.getLikedKey(likedUserId, likedPostId);
        redisTemplate.opsForHash().put(RedisKeyUtils.MAP_KEY_USER_LIKED, key, LikedStatusEnum.UNLIKE.getCode());
    }

    @Override
    public void deleteLikedFromRedis(String likedUserId, String likedPostId) {
        String key = RedisKeyUtils.getLikedKey(likedUserId, likedPostId);
        redisTemplate.opsForHash().delete(RedisKeyUtils.MAP_KEY_USER_LIKED, key);
    }

    @Override
    public void incrementLikedCount(String likedUserId) {
        redisTemplate.opsForHash().increment(RedisKeyUtils.MAP_KEY_USER_LIKED_COUNT, likedUserId, 1);
    }

    @Override
    public void decrementLikedCount(String likedUserId) {
        redisTemplate.opsForHash().increment(RedisKeyUtils.MAP_KEY_USER_LIKED_COUNT, likedUserId, -1);
    }

    @Override
    public List<UserLike> getLikedDataFromRedis() {
        Cursor<Map.Entry<Object, Object>> cursor = redisTemplate.opsForHash().scan(RedisKeyUtils.MAP_KEY_USER_LIKED, ScanOptions.NONE);
        List<UserLike> list = new ArrayList<>();
        while (cursor.hasNext()){
            Map.Entry<Object, Object> entry = cursor.next();
            String key = (String) entry.getKey();
            //分离出 likedUserId,likedPostId
            String[] split = key.split("::");
            String likedUserId = split[0];
            String likedPostId = split[1];
            Integer value = (Integer) entry.getValue();

            //组装成 UserLike 对象
            UserLike userLike = new UserLike(likedUserId, likedPostId, value);
            list.add(userLike);

            //存到 list 后从 Redis 中删除
            redisTemplate.opsForHash().delete(RedisKeyUtils.MAP_KEY_USER_LIKED, key);
        }

        return list;
    }

    @Override
    public List<LikedCountDTO> getLikedCountFromRedis() {
        Cursor<Map.Entry<Object, Object>> cursor = redisTemplate.opsForHash().scan(RedisKeyUtils.MAP_KEY_USER_LIKED_COUNT, ScanOptions.NONE);
        List<LikedCountDTO> list = new ArrayList<>();
        while (cursor.hasNext()){
            Map.Entry<Object, Object> map = cursor.next();
            //将点赞数量存储在 LikedCountDT
            String key = (String)map.getKey();
            LikedCountDTO dto = new LikedCountDTO(key, (Integer) map.getValue());
            list.add(dto);
            //从Redis中删除这条记录
            redisTemplate.opsForHash().delete(RedisKeyUtils.MAP_KEY_USER_LIKED_COUNT, key);
        }
        return list;
    }
}

用到的工具类和枚举类

RedisKeyUtils, 用于根据一定规则生成 key

publicclass RedisKeyUtils {

    //保存用户点赞数据的key
    publicstaticfinal String MAP_KEY_USER_LIKED = "MAP_USER_LIKED";
    //保存用户被点赞数量的key
    publicstaticfinal String MAP_KEY_USER_LIKED_COUNT = "MAP_USER_LIKED_COUNT";

    /**
     * 拼接被点赞的用户id和点赞的人的id作为key。格式 222222::333333
     * @param likedUserId 被点赞的人id
     * @param likedPostId 点赞的人的id
     * @return
     */
    public static String getLikedKey(String likedUserId, String likedPostId){
        StringBuilder builder = new StringBuilder();
        builder.append(likedUserId);
        builder.append("::");
        builder.append(likedPostId);
        return builder.toString();
    }
}

LikedStatusEnum 用户点赞状态的枚举类

package com.solo.coderiver.user.enums;

import lombok.Getter;

/**
 * 用户点赞的状态
 */
@Getter
publicenum LikedStatusEnum {
    LIKE(1, "点赞"),
    UNLIKE(0, "取消点赞/未点赞"),
    ;

    private Integer code;

    private String msg;

    LikedStatusEnum(Integer code, String msg) {
        this.code = code;
        this.msg = msg;
    }
}

二、数据库设计

数据库表中至少要包含三个字段:被点赞用户id,点赞用户id,点赞状态。再加上主键id,创建时间,修改时间就行了。

建表语句

create table `user_like`(
    `id` int not null auto_increment,
    `liked_user_id` varchar(32) not null comment '被点赞的用户id',
    `liked_post_id` varchar(32) not null comment '点赞的用户id',
    `status` tinyint(1) default'1' comment '点赞状态,0取消,1点赞',
    `create_time` timestamp not nulldefault current_timestamp comment '创建时间',
  `update_time` timestamp not nulldefault current_timestamp on update current_timestamp comment '修改时间',
    primary key(`id`),
    INDEX `liked_user_id`(`liked_user_id`),
    INDEX `liked_post_id`(`liked_post_id`)
) comment '用户点赞表';

对应的对象 UserLike

import com.solo.coderiver.user.enums.LikedStatusEnum;
import lombok.Data;

import javax.persistence.Entity;
import javax.persistence.GeneratedValue;
import javax.persistence.GenerationType;
import javax.persistence.Id;

/**
 * 用户点赞表
 */
@Entity
@Data
publicclass UserLike {

    //主键id
    @Id
    @GeneratedValue(strategy = GenerationType.IDENTITY)
    private Integer id;

    //被点赞的用户的id
    private String likedUserId;

    //点赞的用户的id
    private String likedPostId;

    //点赞的状态.默认未点赞
    private Integer status = LikedStatusEnum.UNLIKE.getCode();

    public UserLike() {
    }

    public UserLike(String likedUserId, String likedPostId, Integer status) {
        this.likedUserId = likedUserId;
        this.likedPostId = likedPostId;
        this.status = status;
    }
}

三、数据库操作

操作数据库同样封装在接口中

LikedService

import com.solo.coderiver.user.dataobject.UserLike;
import org.springframework.data.domain.Page;
import org.springframework.data.domain.Pageable;

import java.util.List;

publicinterface LikedService {

    /**
     * 保存点赞记录
     * @param userLike
     * @return
     */
    UserLike save(UserLike userLike);

    /**
     * 批量保存或修改
     * @param list
     */
    List<UserLike> saveAll(List<UserLike> list);


    /**
     * 根据被点赞人的id查询点赞列表(即查询都谁给这个人点赞过)
     * @param likedUserId 被点赞人的id
     * @param pageable
     * @return
     */
    Page<UserLike> getLikedListByLikedUserId(String likedUserId, Pageable pageable);

    /**
     * 根据点赞人的id查询点赞列表(即查询这个人都给谁点赞过)
     * @param likedPostId
     * @param pageable
     * @return
     */
    Page<UserLike> getLikedListByLikedPostId(String likedPostId, Pageable pageable);

    /**
     * 通过被点赞人和点赞人id查询是否存在点赞记录
     * @param likedUserId
     * @param likedPostId
     * @return
     */
    UserLike getByLikedUserIdAndLikedPostId(String likedUserId, String likedPostId);

    /**
     * 将Redis里的点赞数据存入数据库中
     */
    void transLikedFromRedis2DB();

    /**
     * 将Redis中的点赞数量数据存入数据库
     */
    void transLikedCountFromRedis2DB();

}

LikedServiceImpl 实现类

import com.solo.coderiver.user.dataobject.UserInfo;
import com.solo.coderiver.user.dataobject.UserLike;
import com.solo.coderiver.user.dto.LikedCountDTO;
import com.solo.coderiver.user.enums.LikedStatusEnum;
import com.solo.coderiver.user.repository.UserLikeRepository;
import com.solo.coderiver.user.service.LikedService;
import com.solo.coderiver.user.service.RedisService;
import com.solo.coderiver.user.service.UserService;
import lombok.extern.slf4j.Slf4j;
import org.springframework.beans.factory.annotation.Autowired;
import org.springframework.data.domain.Page;
import org.springframework.data.domain.Pageable;
import org.springframework.stereotype.Service;
import org.springframework.transaction.annotation.Transactional;

import java.util.List;

@Service
@Slf4j
publicclass LikedServiceImpl implements LikedService {

    @Autowired
    UserLikeRepository likeRepository;

    @Autowired
    RedisService redisService;

    @Autowired
    UserService userService;

    @Override
    @Transactional
    public UserLike save(UserLike userLike) {
        return likeRepository.save(userLike);
    }

    @Override
    @Transactional
    public List<UserLike> saveAll(List<UserLike> list) {
        return likeRepository.saveAll(list);
    }

    @Override
    public Page<UserLike> getLikedListByLikedUserId(String likedUserId, Pageable pageable) {
        return likeRepository.findByLikedUserIdAndStatus(likedUserId, LikedStatusEnum.LIKE.getCode(), pageable);
    }

    @Override
    public Page<UserLike> getLikedListByLikedPostId(String likedPostId, Pageable pageable) {
        return likeRepository.findByLikedPostIdAndStatus(likedPostId, LikedStatusEnum.LIKE.getCode(), pageable);
    }

    @Override
    public UserLike getByLikedUserIdAndLikedPostId(String likedUserId, String likedPostId) {
        return likeRepository.findByLikedUserIdAndLikedPostId(likedUserId, likedPostId);
    }

    @Override
    @Transactional
    public void transLikedFromRedis2DB() {
        List<UserLike> list = redisService.getLikedDataFromRedis();
        for (UserLike like : list) {
            UserLike ul = getByLikedUserIdAndLikedPostId(like.getLikedUserId(), like.getLikedPostId());
            if (ul == null){
                //没有记录,直接存入
                save(like);
            }else{
                //有记录,需要更新
                ul.setStatus(like.getStatus());
                save(ul);
            }
        }
    }

    @Override
    @Transactional
    public void transLikedCountFromRedis2DB() {
        List<LikedCountDTO> list = redisService.getLikedCountFromRedis();
        for (LikedCountDTO dto : list) {
            UserInfo user = userService.findById(dto.getId());
            //点赞数量属于无关紧要的操作,出错无需抛异常
            if (user != null){
                Integer likeNum = user.getLikeNum() + dto.getCount();
                user.setLikeNum(likeNum);
                //更新点赞数量
                userService.updateInfo(user);
            }
        }
    }
}

数据库的操作就这些,主要还是增删改查。

四、开启定时任务持久化存储到数据库

定时任务 Quartz 很强大,就用它了。

Quartz 使用步骤:

1.添加依赖

<dependency>
    <groupId>org.springframework.boot</groupId>
    <artifactId>spring-boot-starter-quartz</artifactId>
</dependency>

2.编写配置文件

package com.solo.coderiver.user.config;

import com.solo.coderiver.user.task.LikeTask;
import org.quartz.*;
import org.springframework.context.annotation.Bean;
import org.springframework.context.annotation.Configuration;

@Configuration
publicclass QuartzConfig {

    privatestaticfinal String LIKE_TASK_IDENTITY = "LikeTaskQuartz";

    @Bean
    public JobDetail quartzDetail(){
        return JobBuilder.newJob(LikeTask.class).withIdentity(LIKE_TASK_IDENTITY).storeDurably().build();
    }

    @Bean
    public Trigger quartzTrigger(){
        SimpleScheduleBuilder scheduleBuilder = SimpleScheduleBuilder.simpleSchedule()
//                .withIntervalInSeconds(10)  //设置时间周期单位秒
                .withIntervalInHours(2)  //两个小时执行一次
                .repeatForever();
        return TriggerBuilder.newTrigger().forJob(quartzDetail())
                .withIdentity(LIKE_TASK_IDENTITY)
                .withSchedule(scheduleBuilder)
                .build();
    }
}

3.编写执行任务的类继承自 QuartzJobBean

package com.solo.coderiver.user.task;

import com.solo.coderiver.user.service.LikedService;
import lombok.extern.slf4j.Slf4j;
import org.apache.commons.lang.time.DateUtils;
import org.quartz.JobExecutionContext;
import org.quartz.JobExecutionException;
import org.springframework.beans.factory.annotation.Autowired;
import org.springframework.scheduling.quartz.QuartzJobBean;

import java.text.SimpleDateFormat;
import java.util.Date;

/**
 * 点赞的定时任务
 */
@Slf4j
publicclass LikeTask extends QuartzJobBean {

    @Autowired
    LikedService likedService;

    private SimpleDateFormat sdf = new SimpleDateFormat("yyyy-MM-dd HH:mm:ss");

    @Override
    protected void executeInternal(JobExecutionContext jobExecutionContext) throws JobExecutionException {

        log.info("LikeTask-------- {}", sdf.format(new Date()));

        //将 Redis 里的点赞信息同步到数据库里
        likedService.transLikedFromRedis2DB();
        likedService.transLikedCountFromRedis2DB();
    }
}

在定时任务中直接调用 LikedService 封装的方法完成数据同步。

以上就是点赞功能的设计与实现,不足之处还请各位大佬多多指教。

另外,点赞/取消点赞 跟 点赞数 +1/ -1 应该保证是原子操作 , 不然出现并发问题就会有两条重复的点赞记录 , 所以要给整个原子操作加锁 . 同时需要在Spring Boot 的系统关闭钩子函数中补充同步redis中点赞数据到mysql中的过程 . 不然有可能出现距离上一次同步1小时59分的时候服务器更新 , 把整整两小时的点赞数据都给清空了 . 如果点赞设计到比较重要活动业务的话这就很尴尬了 .

我这边整理了一份2020Java面试题资料,(包括Java核心知识点、面试专题和20年最新的互联网真题、电子书等)有需要的朋友可以关注公众号【程序媛小琬】即可获取。