海量数据架构下如何保证Mycat的高可用?

388 阅读14分钟

写在前面

在《冰河,能讲讲Mycat如何实现MySQL的读写分离吗?》一文中,我们实现了使用Mycat实现MySQL的读写分离。然而,此时的Mycat只有一个节点,如果Mycat节点宕机了,则整个MySQL集群将不可用,所以,我们有必要保证Mycat节点的高可用。那如何保证Mycat节点的高可用呢?今天,我们就一起来聊聊这个话题。一起搭建一套Mycat的高可用集群。

目前,我也在业余时间开发和维护Mycat源码,小伙伴们在学习和使用Mycat时,遇到问题也可以加我微信【sun_shine_lyz】共同交流哦!

注:文章已经收录到:

GitHub:github.com/sunshinelyz…

Gitee:gitee.com/binghe001/t…

软件版本

  • 操作系统:CentOS-6.8-x86_64
  • JDK版本:jdk1.8
  • HAProxy版本:haproxy-1.5.19.tar.gz
  • Mycat版本:Mycat-server-1.6 (自行下载源码编译)
  • MySQL版本:mysql-5.7

部署规划

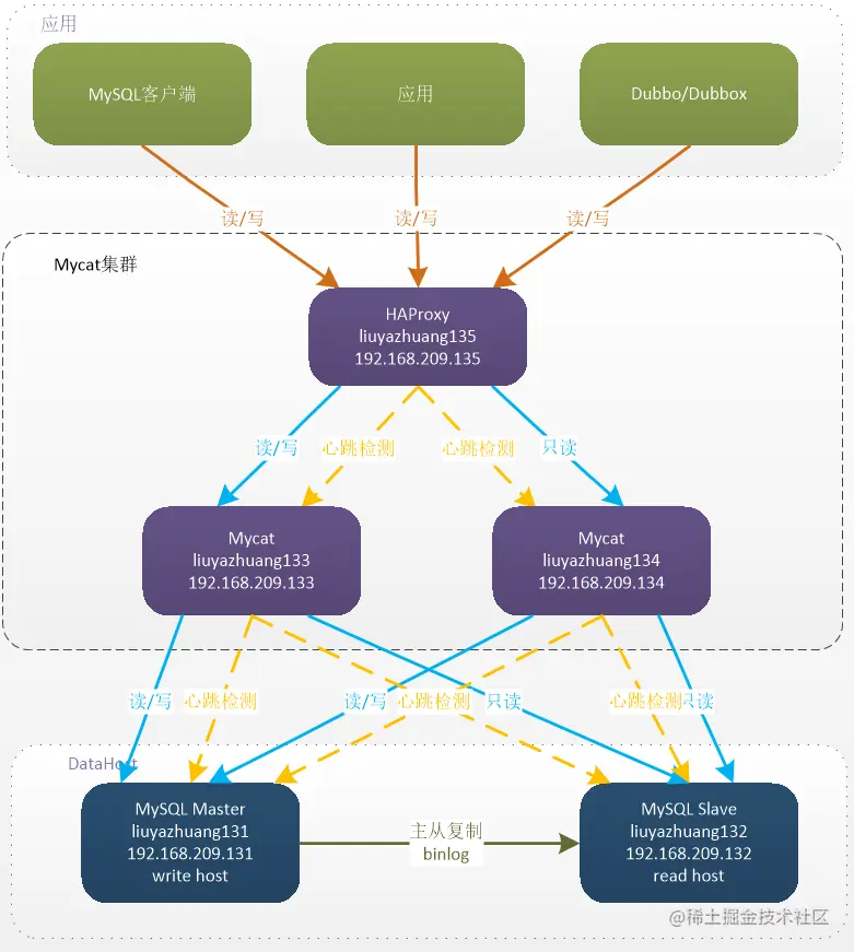
Mycat集群架构图

图解说明:

HAProxy负责将请求分发到Mycat上,起到负载均衡的作用,同时HAProxy也能检测到Mycat是否存活,HAProxy只会将请求转发到存活的Mycat上。如果一台Mycat服务器宕机,HAPorxy转发请求时不会转发到宕机的Mycat上,所以Mycat依然可用。

Mycat节点2的部署

Mycat主机2(liuyazhuang134,192.168.209.134)请参考《冰河,能讲讲Mycat如何实现MySQL的读写分离吗?

注意:liuyazhuang133(192.168.209.133)和 liuyazhuang134(192.168.209.134) 中都要加上(或更新)主机名映射配置。

# vi /etc/hosts
192.168.209.131 liuyazhuang131
192.168.209.132 liuyazhuang132
192.168.209.133 liuyazhuang133
192.168.209.134 liuyazhuang134
192.168.209.135 liuyazhuang135

配置Mycat状态检查服务

注意:需要在Mycat节点主机上配置。

Mycat服务主机(liuyazhuang133、liuyazhuang134)上需要增加Mycat服务的状态检测脚本,并开放相应的检测端口,以提供给HAProxy对Mycat的服务状态进行检测判断。可以使用xinetd来实现,通过xinetd,HAProxy可以用httpchk来检测Mycat的存活状态。(xinetd即extended internet daemon,xinetd是新一代的网络守护进程服务程序,又叫超级Internet服务器。经常用来管理多种轻量级Internet服务。xinetd提供类似于inetd+tcp_wrapper的功能,但是更加强大和安全。xinetd为linux系统的基础服务)

(1)安装xinetd

如果xinetd还没有安装,可使用如下命令安装:

yum install xinetd

(2)添加 includedir /etc/xinetd.d

检查/etc/xinetd.conf的末尾是否有 includedir /etc/xinetd.d ,没有就加上

vim /etc/xinetd.conf

(3)创建/etc/xinetd.d 目录

检查 /etc/xinetd.d 目录是否存在,不存在则创建

mkdir /etc/xinetd.d/

(4)增加Mycat存活状态检测服务配置

touch /etc/xinetd.d/mycat_status
vi /etc/xinetd.d/mycat_status

增加以下内容:

service mycat_status
{
flags = REUSE
## 使用该标记的socket_type为stream,需要设置wait为no
socket_type = stream ## 封包处理方式,Stream为TCP数据包
port = 48700 ## 服务监听端口
wait = no ## 表示不需等待,即服务将以多线程的方式运行
user = root ## 执行此服务进程的用户
server =/usr/local/bin/Mycat_status ## 需要启动的服务脚本
log_on_failure += USERID ## 登录失败记录的内容
disable = no ## 要启动服务,将此参数设置为no
}

(5)添加 /usr/local/bin/Mycat_status 服务脚本

touch /usr/local/bin/mycat_status
vim /usr/local/bin/mycat_status

增加以下内容:

#!/bin/bash
#/usr/local/bin/mycat_status.sh
# This script checks if a Mycat server is healthy running on localhost.
# It will return:
# "HTTP/1.x 200 OK\r" (if Mycat is running smoothly)
# "HTTP/1.x 503 Internal Server Error\r" (else)
Mycat=`/usr/local/Mycat/bin/Mycat status | grep 'not running' | wc -l`
if [ "$Mycat" = "0" ]; then
/bin/echo -e "HTTP/1.1 200 OK\r\n"
else
/bin/echo -e "HTTP/1.1 503 Service Unavailable\r\n"
fi

(6)给新增脚本赋予可执行权限

chmod a+x /usr/local/bin/mycat_status

(7)在 /etc/services 中加入 mycat_status 服务

vi /etc/services

在末尾加入:

mycat_status 48700/tcp # mycat_status

保存后,重启xinetd服务

service xinetd restart

(8)验证mycat_status服务是否成功启动

netstat -antup|grep 48700

能看到上图这样的信息,说明服务配置成功。

(9)Mycat服务主机的防火墙上打开 48700端口

vi /etc/sysconfig/iptables

增加:

-A INPUT -m state --state NEW -m tcp -p tcp --dport 48700 -j ACCEPT

保存后重启防火墙

service iptables restart

脚本测试:

/usr/local/bin/mycat_status

HAProxy介绍

HAProxy官网:www.haproxy.org/ HAProxy各版本的官方文档:cbonte.github.io/haproxy-dco…

HAProxy 是一款提供高可用性、负载均衡以及基于TCP(第四层)和HTTP(第七层)应用的代理软件,支持虚拟主机,它是免费、快速并且可靠的一种解决方案。

HAProxy目前主要有三个版本:1.4、1.5、1.6、1.7,CentOS6.6自带的RPM包为1.5的。

HAProxy1.5版开始,支持SSL、DDoS防护等功能,可看官网说明: version 1.5 : the most featureful version, supports SSL, IPv6, keep-alive, DDoS protection, etc... Mycat官方推荐使用HAProxy做MyCat的高可用负载均衡代理。

HAProxy的安装

在192.168.209.135服务器上进行安装。

(1)下载(或上传) haproxy-1.5.19.tar.gz 到 /usr/local/src,解压安装

cd /usr/local/src/
wget http://www.haproxy.org/download/1.5/src/haproxy-1.5.19.tar.gz
tar -zxvf haproxy-1.5.19.tar.gz
cd haproxy-1.5.19

(2)如需了解安装注意点,可查看HAProxy的软件说明

less README

(3)安装编译所需的依赖包

yum install gcc gcc-c++ pcre pcre-devel zlib zlib-devel openssl openssl-devel

(4)编译

make TARGET=linux2628 ARCH=x86_64 USE_PCRE=1 USE_OPENSSL=1 USE_ZLIB=1 PREFIX=/usr/local/haproxy

TARGET是指定内核版本,高于2.6.28的建议设置为linux2628,Linux操作系统内核版本查看命令# uname -r, ARCH指定系统架构,openssl pcre zlib 这三个包需要安装不然不支持

(5)创建安装目录 /usr/local/haproxy

mkdir /usr/local/haproxy

(6)执行安装

make install PREFIX=/usr/local/haproxy
install -d "/usr/local/haproxy/sbin"
install haproxy "/usr/local/haproxy/sbin"
install -d "/usr/local/haproxy/share/man"/man1
install -m 644 doc/haproxy.1 "/usr/local/haproxy/share/man"/man1
install -d "/usr/local/haproxy/doc/haproxy"
for x in configuration architecture haproxy-en haproxy-fr; do \
install -m 644 doc/$x.txt "/usr/local/haproxy/doc/haproxy" ; \
done

(7)创建配置文件目录

mkdir -p /usr/local/haproxy/conf
mkdir -p /etc/haproxy/

(8)从配置文件模版复制配置文件,并添加配置文件软连接

cp /usr/local/src/haproxy-1.5.19/examples/haproxy.cfg /usr/local/haproxy/conf/
ln -s /usr/local/haproxy/conf/haproxy.cfg /etc/haproxy/haproxy.cfg

(9)拷贝错误页面,并添加目录软连接(HTTP模式选配)

cp -r /usr/local/src/haproxy-1.5.19/examples/errorfiles /usr/local/haproxy/
ln -s /usr/local/haproxy/errorfiles /etc/haproxy/errorfiles

(10)拷贝开机启动文件,并赋予可执行权限

cp /usr/local/src/haproxy-1.5.19/examples/haproxy.init /etc/rc.d/init.d/haproxy
chmod +x /etc/rc.d/init.d/haproxy

(11)添加haproxy命令脚本软连接

ln -s /usr/local/haproxy/sbin/haproxy /usr/sbin

(12)设置HAProxy开机启动

chkconfig --add haproxy
chkconfig haproxy on

搭建Mycat负载均衡集群

这里,我们使用HAProxy来搭建Mycat负载均衡集群。HAProxy支持TCP(第四层)和HTTP(第七层)应用的代理,本节课程我们使用HAProxy来做MyCat的负载均衡代理使用的是TCP模式。在4层模式下HAProxy仅在客户端和服务器之间转发双向流量。HAProxy配置简单,拥有非常不错的服务器健康检查功能,当其代理的后端服务器出现故障,HAProxy会自动将该服务器摘除,故障恢复后会自动将该服务器加入进来。

(1)修改haproxy.cfg 配置文件

具体参数说明可参考官方配置文档 /usr/local/haproxy/doc/haproxy/configuration.txt或GitHub连接:cbonte.github.io/haproxy-dco…

vi /usr/local/haproxy/conf/haproxy.cfg

编辑后的文件内容如下所示。

## global配置中的参数为进程级别的参数,通常与其运行的操作系统有关

global

log 127.0.0.1 local0 info ## 定义全局的syslog服务器,最多可以定义2个

### local0是日志设备,对应于/etc/rsyslog.conf中的配置,默认回收info的日志级别

#log 127.0.0.1 local1 info

chroot /usr/share/haproxy ## 修改HAProxy的工作目录至指定的目录并在放弃权限之前执行

### chroot() 操作,可以提升 haproxy 的安全级别

group haproxy ## 同gid,不过这里为指定的用户组名

user haproxy ## 同uid,但这里使用的为用户名

daemon ## 设置haproxy后台守护进程形式运行

nbproc 1 ## 指定启动的haproxy进程个数,

### 只能用于守护进程模式的haproxy;默认为止启动1个进程,

### 一般只在单进程仅能打开少数文件描述符的场中中才使用多进程模式

maxconn 4096 ## 设定每个haproxy进程所接受的最大并发连接数,

### 其等同于命令行选项"-n","ulimit-n"自动计算的结果正式参照从参数设定的

# pidfile /var/run/haproxy.pid ## 进程文件(默认路径 /var/run/haproxy.pid)

node liuyazhuang135 ## 定义当前节点的名称,用于HA场景中多haproxy进程共享同一个IP地址时

description liuyazhuang135 ## 当前实例的描述信息

## defaults:用于为所有其他配置段提供默认参数,这默认配置参数可由下一个"defaults"所重新设定

defaults

log global ## 继承global中log的定义

mode http ## mode:所处理的模式 (tcp:四层 , http:七层 , health:状态检查,只会返回OK)

### tcp: 实例运行于纯tcp模式,在客户端和服务器端之间将建立一个全双工的连接,

#### 且不会对7层报文做任何类型的检查,此为默认模式

### http:实例运行于http模式,客户端请求在转发至后端服务器之前将被深度分析,

#### 所有不与RFC模式兼容的请求都会被拒绝

### health:实例运行于health模式,其对入站请求仅响应“OK”信息并关闭连接,

#### 且不会记录任何日志信息 ,此模式将用于相应外部组件的监控状态检测请求

option httplog

retries 3

option redispatch ## serverId对应的服务器挂掉后,强制定向到其他健康的服务器

maxconn 2000 ## 前端的最大并发连接数(默认为2000)

### 其不能用于backend区段,对于大型站点来说,可以尽可能提高此值以便让haproxy管理连接队列,

### 从而避免无法应答用户请求。当然,此最大值不能超过“global”段中的定义。

### 此外,需要留心的是,haproxy会为每个连接维持两个缓冲,每个缓存的大小为8KB,

### 再加上其他的数据,每个连接将大约占用17KB的RAM空间,这意味着经过适当优化后 ,

### 有着1GB的可用RAM空间时将维护40000-50000并发连接。

### 如果指定了一个过大值,极端场景中,其最终所占据的空间可能会超过当前主机的可用内存,

### 这可能会带来意想不到的结果,因此,将其设定一个可接受值放为明智绝对,其默认为2000

timeout connect 5000ms ## 连接超时(默认是毫秒,单位可以设置us,ms,s,m,h,d)

timeout client 50000ms ## 客户端超时

timeout server 50000ms ## 服务器超时

## HAProxy的状态信息统计页面

listen admin_stats

bind :48800 ## 绑定端口

stats uri /admin-status ##统计页面

stats auth admin:admin ## 设置统计页面认证的用户和密码,如果要设置多个,另起一行写入即可

mode http

option httplog ## 启用日志记录HTTP请求

## listen: 用于定义通过关联“前端”和“后端”一个完整的代理,通常只对TCP流量有用

listen mycat_servers

bind :3307 ## 绑定端口

mode tcp

option tcplog ## 记录TCP请求日志

option tcpka ## 是否允许向server和client发送keepalive

option httpchk OPTIONS * HTTP/1.1\r\nHost:\ www ## 后端服务状态检测

### 向后端服务器的48700端口(端口值在后端服务器上通过xinetd配置)发送 OPTIONS 请求

### (原理请参考HTTP协议) ,HAProxy会根据返回内容来判断后端服务是否可用.

### 2xx 和 3xx 的响应码表示健康状态,其他响应码或无响应表示服务器故障。

balance roundrobin ## 定义负载均衡算法,可用于"defaults"、"listen"和"backend"中,默认为轮询方式

server mycat_01 192.168.209.133:8066 check port 48700 inter 2000ms rise 2 fall 3 weight 10

server mycat_02 192.168.209.134:8066 check port 48700 inter 2000ms rise 2 fall 3 weight 10

## 格式:server <name> <address>[:[port]] [param*]

### serser 在后端声明一个server,只能用于listen和backend区段。

### <name>为此服务器指定的内部名称,其将会出现在日志及警告信息中

### <address>此服务器的IPv4地址,也支持使用可解析的主机名,但要在启动时需要解析主机名至响应的IPV4地址

### [:[port]]指定将客户端连接请求发往此服务器时的目标端口,此为可选项

### [param*]为此server设定的一系列参数,均为可选项,参数比较多,下面仅说明几个常用的参数:

#### weight:权重,默认为1,最大值为256,0表示不参与负载均衡

#### backup:设定为备用服务器,仅在负载均衡场景中的其他server均不可以启用此server

#### check:启动对此server执行监控状态检查,其可以借助于额外的其他参数完成更精细的设定

#### inter:设定监控状态检查的时间间隔,单位为毫秒,默认为2000,

##### 也可以使用fastinter和downinter来根据服务器端专题优化此事件延迟

#### rise:设置server从离线状态转换至正常状态需要检查的次数(不设置的情况下,默认值为2)

#### fall:设置server从正常状态转换至离线状态需要检查的次数(不设置的情况下,默认值为3)

#### cookie:为指定server设定cookie值,此处指定的值将会在请求入站时被检查,

##### 第一次为此值挑选的server将会被后续的请求所选中,其目的在于实现持久连接的功能

#### maxconn:指定此服务器接受的最大并发连接数,如果发往此服务器的连接数目高于此处指定的值,

#####其将被放置于请求队列,以等待其他连接被释放

注意:多节点部署时node 、 description的值要做相应调整。

(2)根据以上HAProxy配置文件要求做以下配置

  • 添加haproxy用户组和用户
groupadd haproxy
useradd -g haproxy haproxy
  • 创建chroot运行的路径
mkdir /usr/share/haproxy
  • 防火墙中打开3306端口和48800端口
vi /etc/sysconfig/iptables
-A INPUT -m state --state NEW -m tcp -p tcp --dport 3306 -j ACCEPT
-A INPUT -m state --state NEW -m tcp -p tcp --dport 48800 -j ACCEPT

重启防火墙

service iptables restart

(3)开启rsyslog的haproxy日志记录功能

默认情况下 haproxy是不记录日志的,如果需要记录日志,还需要配置系统的syslog,在linux系统中是rsyslog服务。syslog服务器可以用作一个网络中的日志监控中心,rsyslog是一个开源工具,被广泛用于Linux系统以通过TCP/UDP协议转发或接收日志消息。安装配置rsyslog服务:

yum install rsyslog ## 没安装的情况下执行安装
vi /etc/rsyslog.conf

ModLoadimudpModLoad imudp 和 UDPServerRun 514前面的 # 去掉 ModLoad imudp ## 是模块名,支持UDP协议 UDPServerRun 514 ##允许514端口接收使用UDP和TCP协议转发过来的日志, ##而rsyslog在默认情况下,正是在514端口监听UDP 确认 #### GLOBAL DIRECTIVES #### 段中是否有 $IncludeConfig /etc/rsyslog.d/*.conf没有则增加上此配置,增加后的效果:

cd /etc/rsyslog.d/ ## rsyslog服务会来此目录加载配置
touch haproxy.conf ## 创建haproxy的日志配置文件
vi /etc/rsyslog.d/haproxy.conf

增加以下内容:

local0.* /var/log/haproxy.log

&~

##如果不加上面的的"&~"配置则除了在/var/log/haproxy.log中写入日志外,也会写入/var/log/message文件中配置保存后重启rsyslog服务

service rsyslog restart
Shutting down system logger: [ OK ]
Starting system logger: [ OK ]

等到HAProxy服务启动后,就能在/var/log/haproxy.log中看到日志了

(4)配置系统内核的IP包转发功能

vi /etc/sysctl.conf
net.ipv4.ip_forward = 1

使配置生效

sysctl -p

(5)启动HAProxy

service haproxy start
ps -ef | grep haproxy
haproxy 23921 1 0 23:27 ? 00:00:00 /usr/sbin/haproxy -D -f /etc/haproxy/haproxy.cfg -p /var/run/haproxy.pid
root 23924 23179 0 23:27 pts/1 00:00:00 grep haproxy

(6)使用MySQL客户端通过HAProxy连接Mycat

mysql -ulyz -plyz.123 -h192.168.209.135 -P3307
mysql> show databases;
mysql> lyz_schema1;
mysql> show tables;
mysql> select * from lyz_user;

写数据测试

insert into lyz_user (userName, pwd) values ('lyz6'666666');

查询后的结果如下:

(7)登录HAProxy的状态信息统计页面

http://192.168.209.135:48800/admin-status

用户名和密码都是admin,对应的haproxy.cfg配置片段

## HAProxy的状态信息统计页面
listen admin_stats
bind :48800 ## 绑定端口
stats uri /admin-status ##统计页面
stats auth admin:admin ## 设置统计页面认证的用户和密码,如果要设置多个,另起一行写入即可
mode http
option httplog ## 启用日志记录HTTP请求

统计页面如下图所示:

好了,今天就到这儿吧,我是冰河,我们下期见~~

冰河原创PDF

关注 冰河技术 微信公众号:

回复 “并发编程” 领取《深入理解高并发编程(第1版)》PDF文档。

回复 “并发源码” 领取《并发编程核心知识(源码分析篇 第1版)》PDF文档。

回复 ”限流“ 领取《亿级流量下的分布式解决方案》PDF文档。

回复 “设计模式” 领取《深入浅出Java23种设计模式》PDF文档。

回复 “Java8新特性” 领取 《Java8新特性教程》PDF文档。

回复 “分布式存储” 领取《跟冰河学习分布式存储技术》 PDF文档。

回复 “Nginx” 领取《跟冰河学习Nginx技术》PDF文档。

回复 “互联网工程” 领取《跟冰河学习互联网工程技术》PDF文档。

重磅福利

微信搜一搜【冰河技术】微信公众号,关注这个有深度的程序员,每天阅读超硬核技术干货,公众号内回复【PDF】有我准备的一线大厂面试资料和我原创的超硬核PDF技术文档,以及我为大家精心准备的多套简历模板(不断更新中),希望大家都能找到心仪的工作,学习是一条时而郁郁寡欢,时而开怀大笑的路,加油。如果你通过努力成功进入到了心仪的公司,一定不要懈怠放松,职场成长和新技术学习一样,不进则退。如果有幸我们江湖再见!

另外,我开源的各个PDF,后续我都会持续更新和维护,感谢大家长期以来对冰河的支持!!

写在最后

如果你觉得冰河写的还不错,请微信搜索并关注「 冰河技术 」微信公众号,跟冰河学习高并发、分布式、微服务、大数据、互联网和云原生技术,「 冰河技术 」微信公众号更新了大量技术专题,每一篇技术文章干货满满!不少读者已经通过阅读「 冰河技术 」微信公众号文章,吊打面试官,成功跳槽到大厂;也有不少读者实现了技术上的飞跃,成为公司的技术骨干!如果你也想像他们一样提升自己的能力,实现技术能力的飞跃,进大厂,升职加薪,那就关注「 冰河技术 」微信公众号吧,每天更新超硬核技术干货,让你对如何提升技术能力不再迷茫!