线程池(五):Executor框架解读实战

318 阅读5分钟

image

Executor 简介

从代码上看,Executor 是一个简单的接口,但它却是整个异步任务执行框架的基础,这个框架能支持多种不同类型的任务执行策略。他提供了一种标准的方法将任务的提交过程和执行过程解耦开来,任务用 Runnable 来表示。Executor 基于生产者-消费者模式,提交任务的线程相当于生产者,执行任务的线程相当于消费者。同时,Executor 的实现还提供了对任务执行的生命周期管理的支持。

Executor 引入的原因

大多数并发应用程序都是围绕[任务执行]来构造,应用程序的工作可以被分解到多个任务中,关键是如何安排好这些任务的执行。换句话说,就是有哪些执行策略可以供我们选择,来保证程序的正常运行。执行策略有下面三种方法,我们来看看。

串行执行

最简单最直接最粗暴的方法就是单线程的串行执行,每次只能执行一个任务,其他任务必须等待当前任务执行完成,才能进行。这在理论上可以的,但是它的缺陷也非常明显。假如当前任务是耗时操作或者是阻塞的,那么其他任务需要进行长时间的等待,这让客户端感觉到程序响应非常慢。特别是在服务器应用程序中,串行处理机制通常无法提供高吞吐率或快速响应性。它的缺陷总结如下:

  • 吞吐率低
  • 响应慢
  • 资源利用率低

无限制创建线程

这时,我们可能会想到的另一个方法,就是为每个任务都单独分配一个线程来执行,从而提高程序的响应性。因为这样可以做到任务并行处理,能同时处理多个请求,但是要保证任务处理代码是线程安全的。

然而,这种方法也存在着一定的缺陷,极端情况下,它会创建大量的线程,超过了一定的数量,它继续创建线程会降低程序的执行速度,甚至导致程序崩溃。所以,当需要创建大量线程时,它的缺点有:

  • 线程生命周期的开销非常高,会消耗大量的计算资源。
  • 资源消耗问题,大量空闲线程会占用很多内存。
  • 稳定性问题,超过了系统的限制数量,可能会导致OOM。

线程池的优势

上面提到的两种方式,都有着各自明显的缺点。串行执行的问题在于糟糕的响应性和吞吐率;为每个任务都创建线程的问题在于资源管理的复杂性。这两种方法看起来都是极端的情况,要么只创建一个,要么无线创建。

那么,我们是否可以通过限制线程的数量,找到一种介于两者之间平衡的方法来解决这些问题呢?答案是肯定的。各种执行策略都是一种资源管理工具,最佳的执行策略取决于可用的计算资源以及对服务质量的需求。我们可以通过限制并发任务的数量,来避免上面的两个问题。在此,我们引入线程池的概念。

线程池,构建一定数量的工作线程,它与工作队列密切相关。工作队列保存了所有待执行的任务,工作线程的主要工作就是从队列中获取任务,执行完成后返回线程池,等待下一个任务。它的优势也非常明显:

  • 可以重用现有线程,减少创建和销毁的频繁开销,提高响应性。
  • 线程数量可调节,灵活方便,防止过多线程耗尽内存。

总之,大多数情况下,应该运用线程池而不是其他方式来处理并发任务。

Executor 框架的组件

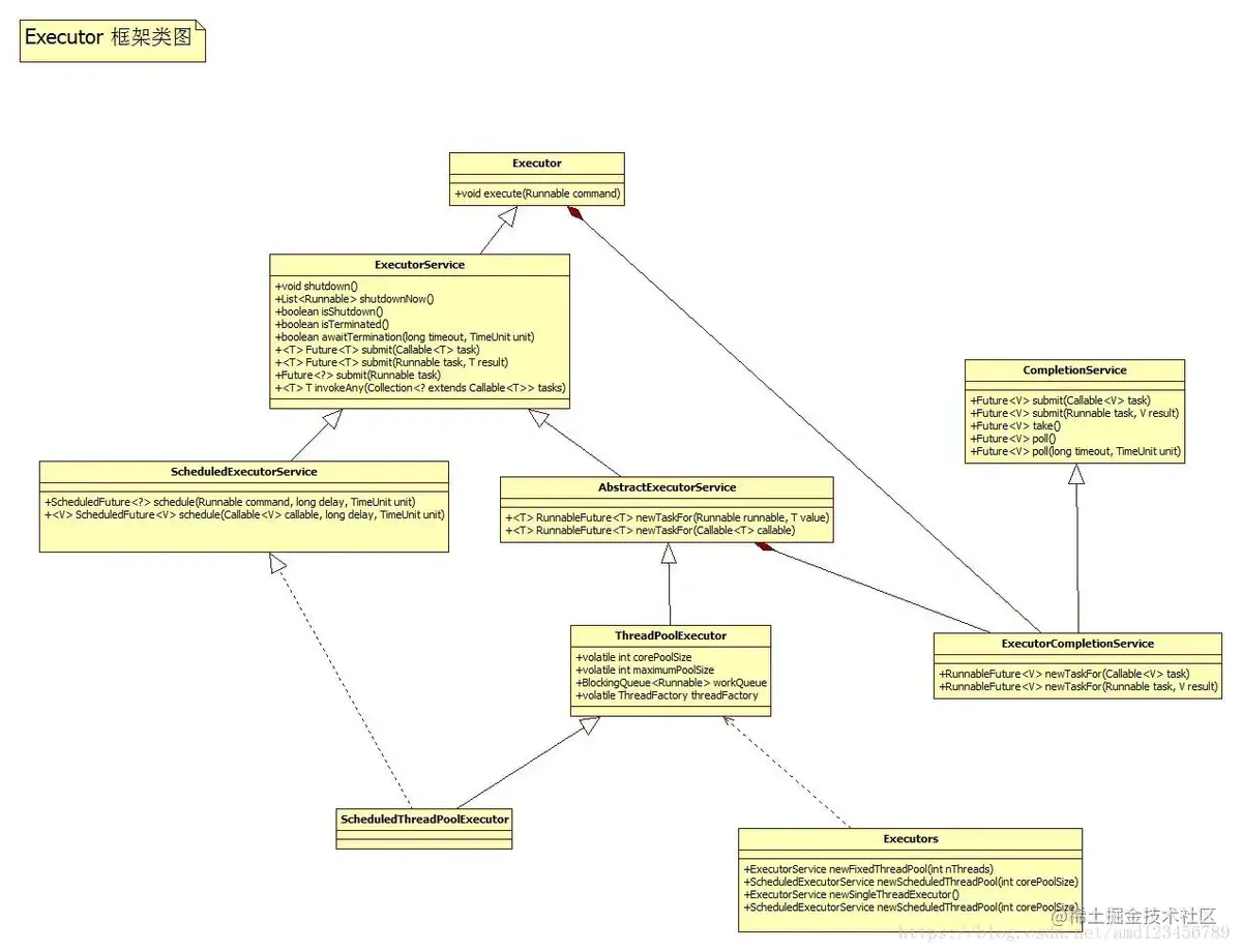
说了这么多,那到底 Executor 的框架是怎么样的呢?下面我们直接先来看它的框架类图。

框架类图

image

下面我们根据这个框架图,来简单说说各个类的情况。

(1) Executor 是一个简单的接口,如下所示:

public interface Executor {
    void execute(Runnable command);
}

(2) ExecutorService 在原有接口的基础上,添加生命周期的方法,它包括三种状态:运行,关闭,终止。

public interface ExecutorService extends Executor {

    void shutdown();

    List<Runnable> shutdownNow();

    boolean isShutdown();

    boolean isTerminated();

    boolean awaitTermination(long timeout, TimeUnit unit)
        throws InterruptedException;

    <T> Future<T> submit(Callable<T> task);

    <T> Future<T> submit(Runnable task, T result);

    Future<?> submit(Runnable task);

    <T> List<Future<T>> invokeAll(Collection<? extends Callable<T>> tasks)
        throws InterruptedException;

    <T> List<Future<T>> invokeAll(Collection<? extends Callable<T>> tasks,
                                  long timeout, TimeUnit unit)
        throws InterruptedException;

    <T> T invokeAny(Collection<? extends Callable<T>> tasks)
        throws InterruptedException, ExecutionException;

    <T> T invokeAny(Collection<? extends Callable<T>> tasks,
                    long timeout, TimeUnit unit)
        throws InterruptedException, ExecutionException, TimeoutException;
}

(3) ThreadPoolExecutor 框架核心类,Executors 工具类最终是条用它来创建不同执行策略的Executor.所以我们也可以利用它来定制机子的执行策略。

(4) Executors 工具类,可以用它来创建各种各样的 Executor.比如下面这几种:

- newFixedThreadPool, 固定长度的线城池。
- newCacheThreadPool, 可缓存的线程池,可以回收空闲线程,任务多时则创建线程,数量没有限制。
- newSingleThreadExecutor, 单线程。
- newScheduledThreadPool, 固定长度线程池,可以延迟或定时执行。

(5) ExecutorCompletionService, 它融合了Executor 和 BlockingQueue。它将计算委托给 Executor,当任务执行结束时,结果会放入队列里面。其实就是通过阻塞队列作为中介来获取结果,而不是直接使用 Future 来获取。

任务执行的三个部分

我们先来明确任务执行的流程。一般情况下,任务的执行包含包括三个部分。

  1. 每个任务都是用 Runnable/Callable 接口的实现类表示。
  2. 任务执行的核心是采用 Executor 框架,核心类是 ThreadPoolExecutor。
  3. 异步任务需要返回结果,提交任务后需要返回 Future, FutureTask 实现。

上面就是我们利用 Exector 框架来执行任务的一般步骤。

框架使用示意图

它的框架使用示意图如下:

image

从图中可以看出整个执行的流程。但是图上得来终觉浅,绝知此事要躬行,还是用具体实例来演示吧。