(含答案)(腾讯、京东、滴滴、阿里)-2020年精选大厂高频Java面试真题集锦

127 阅读5分钟

本文涵盖了阿里巴巴、腾讯、字节跳动、京东、华为等大厂的Java面试真题,不管你是要面试大厂还是普通的互联网公司,这些面试题对你肯定是有帮助的,毕竟大厂一定是行业的发展方向标杆,很多公司的面试官同样会研究大厂的面试题。

与此同时,今年算法面试一定是会被问的,而算法不是光靠背面试题就有用的,它是需要数学逻辑思维的,因此,小编会在文末为大家准备一份非常优质的算法学习手册,重点在于学习思维方法,话不多说,直接开始上精选的大厂面试真题!

由于文章篇幅限制,不可能将所有面试题以文字形式把大厂面试题展示出来,本篇为大家精选了一些面试题,更多Java面试题大家可以扫描下方图中二维码免费获取!

Java基础

1.JAVA 中的几种数据类型是什么,各自占用多少字节。

2.String 类能被继承吗,为什么。

3. 两个对象的 hashCode() 相同,则 equals() 也一定为 true,对吗?

4. String 属于基础的数据类型吗?

5.Java 中操作字符串都有哪些类?它们之间有什么区别?

6.Java 中 IO 流分为几种?

7.BIO、NIO、AIO 有什么区别?

8.用过哪些 Map 类,都有什么区别,HashMap 时线程安全的吗,并发下使用的 Map 是什么,他们的内部原理分别是什么,比如存储方法,hashcode,扩容,默认容量等。

9. 如何将字符串反转?

10.抽象类必须要有抽象方法吗?

11.普通类和抽象类有哪些区别?

12.抽象类能使用 final 修饰吗?

13.ArrayList 和 LinkedList 有什么区别?

14.ConcurrentHashMap的数据结构(必考)

15.volatile作用(必考)

16.Atomic类如何保证原子性(CAS操作)(必考)

17.为什么要使用线程池(必考)

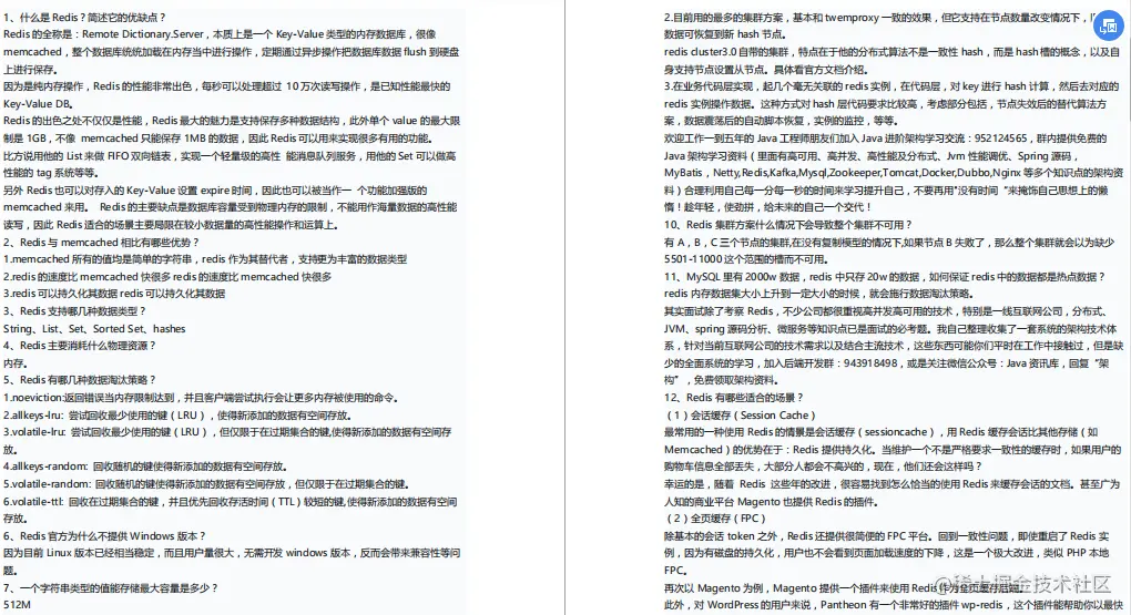
Redis

Redis的应用场景

Redis支持的数据类型(必考)

zset跳表的数据结构(必考)

Redis的数据过期策略(必考)

Redis的LRU过期策略的具体实现

如何解决Redis缓存雪崩,缓存穿透问题

Redis的持久化机制(必考)

Redis为什么是单线程的?

什么是缓存穿透?怎么解决?

Redis持久化有几种方式?

Redis为什么这么快?(必考)

Redis怎么实现分布式锁?

Redis如何做内存优化?

Redis淘汰策略有哪些?

Redis常见的性能问题有哪些?该如何解决?

Redis的使用要注意什么?

ZooKeeper

CAP定理

ZAB协议

leader选举算法和流程

zookeeper 是什么?

zookeeper 有几种部署模式?

zookeeper 怎么保证主从节点的状态同步?

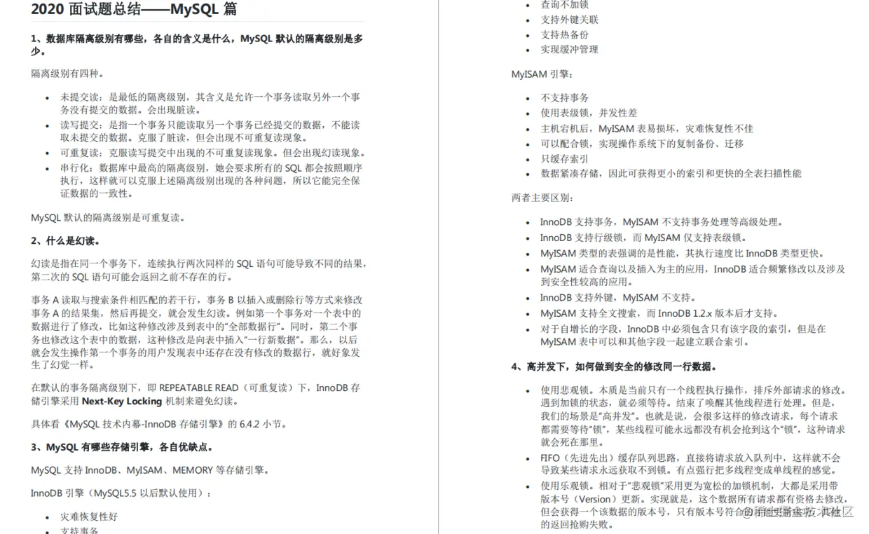
Mysql

事务的基本要素

事务隔离级别(必考)

如何解决事务的并发问题(脏读,幻读)(必考)

MVCC多版本并发控制(必考)

binlog,redolog,undolog都是什么,起什么作用

InnoDB的行锁/表锁

myisam和innodb的区别,什么时候选择myisam

为什么选择B+树作为索引结构(必考)

索引B+树的叶子节点都可以存哪些东西(必考)

查询在什么时候不走(预期中的)索引(必考)

sql如何优化

explain是如何解析sql的

order by原理

JVM

其他

操作系统篇

多线程篇

补充

另外还会考一些计算机网络之类的。像消息队列,RPC框架这种考的比较少。计算机网络就是分层啊,tcp/udp啊,三次握手之类的。操作系统就是进程与线程啊,进程的数据结构以及如何通信之类的。

数据结构的排序算法也比较常考,考的话一定会让你手写个快排。剩下的算法题就靠LeetCode的积累了。其实非算法岗考的算法题都蛮简单的,很多题完全就是考察你智力是否正常,稍微难点的涉及到一些算法思想的按照LeetCode题目类型的分类,每种题做一两道基本就能完全应付面试了。

接下来,就要跟大家分享数据结构与算法的笔记了!

数据结构与算法笔记

动态规划设计

数据结构系列

算法思维系列

高频面试题系列

计算机技术

最后

面试是跳槽涨薪最直接有效的方式。

掌握了这些知识点,面试时在候选人中又可以夺目不少,暴击9999点。机会都是留给有准备的人,只有充足的准备,才可能让自己可以在候选人中脱颖而出。

如果你需要这份完整版的面试笔记,只需你扫描下方图中二维码免费获取!

运行时数据区域(内存模型)(必考)

垃圾回收机制(必考)

垃圾回收算法(必考)

Minor GC和Full GC触发条件

GC中Stop the world(STW)

各垃圾回收器的特点及区别

双亲委派模型

JDBC和双亲委派模型关系

JVM 中一次完整的 GC 流程是什么样子的,对象如何晋升到老年代,说说你知道的几种主要的 JVM 参数

Spring

Spring的IOC/AOP的实现(必考)

动态代理的实现方式(必考)

Spring如何解决循环依赖(三级缓存)(必考)

Spring的后置处理器

Spring的@Transactional如何实现的(必考)

Spring的事务传播级别

BeanFactory和ApplicationContext的联系和区别

高并发系统的限流如何实现

高并发秒杀系统的设计

负载均衡如何设计

进程和线程的区别

进程同步的几种方式

线程间同步的方式

什么是缓冲区溢出。有什么危害,其原因是什么

进程中有哪几种状态

分页和分段有什么区别

多线程的几种实现方式,什么是线程安全

volatile 的原理,作用,能代替锁吗?

sleep 和 wait 的区别

sleep(0)的意义

Lock 和 Synchronized 的区别

synchronized 的原理是什么,一般用在什么地方(比如加载静态方法和非静态方法的区别)