设计模式(1)--创建型

488 阅读10分钟

说明

面向对象的设计原则(--GOF)

  • 对接口编程而不是对实现编程
  • 优先使用对象组合而不是继承

创建型模式

该类型设计模式提供了一种在创建对象的同时隐藏创建逻辑的方式,而不是使用 new 运算符直接实例化对象。这使得程序在判断针对某个给定实例需要创建哪些对象时更加灵活。

工厂模式

介绍

  • 目的:提供一个统一的类,可以直接直接通过类名获取对象实例(单个工厂时,也成简单工厂)
  • 关键:定义一个创建对象的接口,让子类决定实例化哪一个工厂类,使类的创建过程延迟到子类进行
  • 场景:1. 运行时才能确定对象的类型;2. 数据库切换,动态配置不同数据库类型的连接
  • 优点:1. 将具体产品和创建者解耦;2. 符合单一职责原则;3. 扩展性高,如果想增加一个产品,只要扩展一个工厂类就可以
  • 缺点:1. 每次增加一个产品时,都需要增加一个具体类和对象实现工厂,使得系统中类的个数成倍增加

源码应用

Calendar.getInstance() java.text.NumberFormat.getInstance() java.util.ResourceBundle.getBundle()

java.net.URLStreamHandlerFactory javax.xml.bind.JAXBContext.createMarshaller

Demo实现

实现方式

  1. 提供一个AD,AP两个英雄工厂,传入英雄名即可返回对应英雄实例
  2. 所有英雄都继承同一个接口;
  3. 利用多态返回实例

图例

img

步骤

  1. 创建一个接口

    public interface Legend {
    
        /**
         * 大招
         */
        String ult();
    }
    
  2. 创建接口实现类

    public class Garen implements Legend {
        private String garenParam;
    
        @Override
        public String ult() {
            return "Demacian Justice(德玛西亚正义)";
        }
    
        public void setGarenMethod(String garenParam) {
            System.out.println("盖伦自有方法调用...");
            this.garenParam = garenParam;
        }
    }
    
    public class XinZhao implements Legend{
        @Override
        public String ult() {
            return "Crescent Sweep(新月横扫)";
        }
    }
    
    public class Teemo implements Legend{
        @Override
        public String ult() {
            return "Noxious Trap(种蘑菇)";
        }
    }
    
  3. 创建一个Ad,Ap工厂类,根据指定输入参数,生成对应的实例对象

    public class AdLegendFactory {
    
        /**
         * 获取英雄的类
         */
        public Legend getLegend(String name){
    
            if ("garen".equalsIgnoreCase(name)) {
                Garen garen = new Garen();
                garen.setGarenMethod("德玛西亚");
                return garen;
            } else if ("xinzhao".equalsIgnoreCase(name)) {
                return new Teemo();
            }
            return null;
        }
    }
    
    public class ApLegendFactory {
    
        public Legend getLegend(String name) {
            if ("teemo".equalsIgnoreCase(name)) {
                return new Teemo();
            }
            return null;
        }
    }
    
  4. 使用上一步的工厂类,传如类型信息,获取对象,调用方法

    public class FactoryPatternDemo {
    
        public static void main(String[] args) {
            AdLegendFactory adFactory = new AdLegendFactory();
            ApLegendFactory apFactory = new ApLegendFactory();
            String garenUlt = adFactory.getLegend("garen").ult();
            String teemoUlt = apFactory.getLegend("teemo").ult();
            System.out.println(garenUlt);
            System.out.println(teemoUlt);
        }
    }
    
  5. 执行流程

    盖伦自有方法调用...
    Demacian Justice(德玛西亚正义)
    Noxious Trap(种蘑菇)
    

抽象工厂模式

介绍

  • 目的:生产不同产品族的工厂
  • 关键:提供一个创建一系列相关或相互依赖对象的接口,而无需指定它们具体的类。又称其他工厂定的工厂
  • 场景:1. 程序需要处理不同系列的相关产品,但是您不希望它依赖于这些产品的具体类时
  • 优点:1. 可以确信你从工厂得到的产品彼此是兼容的;2. 符合单一职责原则;3. 符合开闭原则
  • 缺点:1. 扩展性不好; 2. 抽象工厂类中加入了其他工厂类的方法

源码应用

java.sql.Connection java.sql.Driver

Demo实现

实现方式

  1. 创建一个英雄和装备接口,分别实现该接口(不同产品族)。实现类即为具体的英雄或装备;
  2. 分别定义两个接口的工厂类Factory,功能:传入英雄或装备名称,即可以返回指定英雄或装备的实例对象;
  3. 创建抽象工厂类,上述两个工厂类,实现该抽象工厂类
  4. 创建工厂生产者,提供抽象工厂类

图例

img

步骤

  1. 创建一个英雄接口

    public interface Legend {
    
        /**
         * 大招
         */
        String ult();
    }
    
        /**
         * 装备属性
         *
         * @return
         */
        String stat();
    }
    
  2. 创建抽象工厂类

    public abstract class AbstractFactory {
        public abstract Legend getLegend(String legend);
        public abstract Item getItem(String item);
    }
    
  3. 创建接口实现类

    public class Garen implements Legend {
        private String garenParam;
    
        @Override
        public String ult() {
            return "Demacian Justice(德玛西亚正义)";
        }
    
        public void setGarenMethod(String garenParam) {
            System.out.println("盖伦自有方法调用...");
            this.garenParam = garenParam;
        }
    }
    
    public class XinZhao implements Legend {
        @Override
        public String ult() {
            return "Crescent Sweep(新月横扫)";
        }
    }
    
    public class Teemo implements Legend {
        @Override
        public String ult() {
            return "Noxious Trap(种蘑菇)";
        }
    }
    
  4. 创建一个装备接口

    public class SunFire implements Item {
        @Override
        public String stat() {
            return "ar(护甲)";
        }
    }
    
    public class TriForce implements Item {
        @Override
        public String stat() {
            return "AS,Crit,AD(攻速,暴击,攻击力)";
        }
    }
    
    public class ZhonYa implements Item {
        @Override
        public String stat() {
            return "AP,AR(法强,护甲)";
        }
    }
    
  5. 创建接口实现类

    public class LegendFactory extends AbstractFactory{
        @Override
        public Legend getLegend(String legend) {
            if ("garen".equalsIgnoreCase(legend)) {
                Garen garen = new Garen();
                garen.setGarenMethod("德玛西亚");
                return garen;
            } else if ("xinzhao".equalsIgnoreCase(legend)) {
                return new XinZhao();
            } else if ("teemo".equalsIgnoreCase(legend)) {
                return new Teemo();
            }
            return null;
        }
    
        @Override
        public Item getItem(String item) {
            return null;
        }
    }
    
    public class ItemFactory extends AbstractFactory {
        @Override
        public Legend getLegend(String legend) {
            return null;
        }
    
        @Override
        public Item getItem(String item) {
            if (item == null) {
                return null;
            }
            if (item.equalsIgnoreCase("sunfire")) {
                return new SunFire();
            } else if (item.equalsIgnoreCase("triforce")) {
                return new TriForce();
            } else if (item.equalsIgnoreCase("zhonya")) {
                return new ZhonYa();
            }
            return null;
        }
    }
    
  6. 创建一个英雄工厂类,继承抽象工厂类,重写获取实例方法。根据指定输入参数,生成对应的实例对象

    public class LegendFactory extends AbstractFactory{
        @Override
        public Legend getLegend(String legend) {
            if ("garen".equalsIgnoreCase(legend)) {
                Garen garen = new Garen();
                garen.setGarenMethod("德玛西亚");
                return garen;
            } else if ("xinzhao".equalsIgnoreCase(legend)) {
                return new XinZhao();
            } else if ("teemo".equalsIgnoreCase(legend)) {
                return new Teemo();
            }
            return null;
        }
    
        @Override
        public Item getItem(String item) {
            return null;
        }
    }
    
  7. 创建一个装备工厂类,继承抽象工厂类,重写获取实例方法。根据指定输入参数,生成对应的实例对象

    public class ItemFactory extends AbstractFactory {
        @Override
        public Legend getLegend(String legend) {
            return null;
        }
    
        @Override
        public Item getItem(String item) {
            if (item.equalsIgnoreCase("sunfire")) {
                return new SunFire();
            } else if (item.equalsIgnoreCase("triforce")) {
                return new TriForce();
            } else if (item.equalsIgnoreCase("zhonya")) {
                return new ZhonYa();
            }
            return null;
        }
    }
    
  8. 创建一个生产者类,或者抽象工厂实例

    public class FactoryProducer {
    
        public static AbstractFactory getFactory(String factory) {
            if ("legend".equalsIgnoreCase(factory)) {
                return new LegendFactory();
            } else if ("item".equalsIgnoreCase(factory)) {
                return new ItemFactory();
            }
            return null;
        }
    }
    
  9. 执行流程

    public class AbstractFactoryPatternDemo {
    
        public static void main(String[] args) {
            AbstractFactory itemFactory = FactoryProducer.getFactory("item");
            AbstractFactory legendFactory = FactoryProducer.getFactory("LEGEND");
    
            Item triforce = itemFactory.getItem("triforce");
            System.out.println(triforce.stat());
    
            Legend timo = legendFactory.getLegend("teemo");
            System.out.println(timo.ult());
        }
    }
    
  10. 终端打印

    AS,Crit,AD(攻速,暴击,攻击力)
    Noxious Trap(种蘑菇)
    

单例模式

介绍

  • 目的:保证一个类全局只有一个实例对象
  • 关键:构造器私有
  • 场景:1. 全局频繁使用的对象;2. 重量级对象,不需要多个对象,数据库连接,线程池
  • 优点:1. 将具体产品和创建者解耦;2. 符合单一职责原则;3. 扩展性高,如果想增加一个产品,只要扩展一个工厂类就可以
  • 缺点:1. 没有接口,不能继承;2. 与单一职责冲突,一个类只关心内部逻辑,不关注外部如何实例化

源码应用

Spring & JDK

java.lang.Runtime org.springframework.aop.framework.ProxyFactoryBean org.springframework.beans.factory.support.DefaultSingletonBeanRegistry org.springframework.core.ReactiveAdapterRegistry

Demo实现

实现方式

以下设计模式都考虑了线程安全

饿汉模式

  • 特点:类加载的初始化阶段就完成了实例的初始化。

  • 设计:本质上就是借助于jvm 类加载机制,保证实例的唯一性(初始化过程只会执行一次)及线程安全(JVM以同步的形式来完成类加载的整个过程)

    public class HungrySingleton {
    
        /**
         * 类加载时就给静态变量赋值初始化
         */
        private static final HungrySingleton instance = new HungrySingleton();
    
        /**
         * 构造器私有
         */
        private HungrySingleton() {
        }
    
        public static HungrySingleton getInstance() {
            return instance;
        }
    }
    

懒汉模式

  • 特点:延迟加载, 只有在真正使用的时候,才开始实例化

  • 设计:DCL双端校验锁优化,volatile关键字防止编译器(JIT)指令重排导致未初始化实例

    public class LazySingleton {
    
        /**
         * 静态属性,可见性,防止指令重排
         */
        private volatile static LazySingleton instance;
    
        /**
         * 构造器私有
         */
        private LazySingleton() {
        }
    
        public static LazySingleton getInstance() {
            // DCL
            if (instance == null) {
                synchronized (LazySingleton.class) {
                    if (instance == null) {
                        return new LazySingleton();
                    }
                }
            }
            return instance;
        }
    }
    

静态内部类

  • 特点:懒加载的一种,只有在实际使用的时候,才会触发类的初始化

  • 设计:本质上是利用类的加载机制来保证线程安全

    public class InnerClassSingleton implements Serializable {
        static final long serialVersionUID = 1L;
    
        private InnerClassSingleton() {
            // 防止反射破坏
            if (InnerClassHolder.instance != null) {
                throw new RuntimeException("单例模式不允许多个实例");
            }
        }
    
        public static InnerClassSingleton getInstance() {
            return InnerClassHolder.instance;
        }
    
        /**
         * 模拟反射攻击
         *
         * @param args
         */
        public static void main(String[] args) throws NoSuchMethodException, IllegalAccessException, InvocationTargetException, InstantiationException {
            Constructor<InnerClassSingleton> declaredConstructor = InnerClassSingleton.class.getDeclaredConstructor();
            declaredConstructor.setAccessible(true);
            InnerClassSingleton innerClassSingleton = declaredConstructor.newInstance();
            InnerClassSingleton instance = InnerClassSingleton.getInstance();
            System.out.println(innerClassSingleton == instance);
        }
    
        /**
         * 提供readResolve()方法,防反序列化
         * 当JVM反序列化地恢复一个新对象时,系统会自动调用这个readResolve()方法返回指定好的对象,从而保证系统通过反序列化机制不会产生多个java对象
         *
         * @return
         * @throws ObjectStreamException
         */
        Object readResolve() throws ObjectStreamException {
            return InnerClassHolder.instance;
        }
    
        /**
         * 实例的创建,只有世纪调用外部类时,出发静态内部类的初始化,属于懒加载
         */
        private static class InnerClassHolder {
            private static final InnerClassSingleton instance = new InnerClassSingleton();
        }
    }
    

枚举

  • 特点:天然不支持反射创建对应的实例,且有自己的反序列化机制

  • 设计:本质上是利用类的加载机制来保证线程安全

    public enum EnumSingleton {
        /**
         * 天然不支持反射创建对应的实例,且有自己的反序列化机制
         * 利用类加载机制保证线程安全
         */
        ENUM_INSTANCE("singleton","enum"),
        LAZY_INSTANCE("singleton","lazy");
    
        private String name;
        private String type;
    
        EnumSingleton(String name, String type) {
            this.name = name;
            this.type = type;
        }
    }
    

反射攻击及序列化攻击课参考示例代码

建造者模式

介绍

  • 目的:将一个复杂对象的创建与他的表示分离,使得同样的构建过程可以创建不同的表示
  • 关键:设置属性,返回对象本身
  • 场景:1.需要生成的对象具有复杂的内部结构 ;2. 需要生成的对象内部属性本身相互依赖
  • 优点:1. 建造者独立,易扩展;2. 便于控制细节风险
  • 缺点:1. 属性变化,建造者也要跟着变化

Demo实现

实现方式1

  • 创建英雄类,内部实现建造者模式

    @Data
    public class Champ {
    
        /**
         * 昵称
         */
        private String nickname;
    
        /**
         * 召唤师技能
         */
        private List<String> sums;
    
        /**
         * 被动技能
         */
        private String passive;
    
        /**
         * 角色
         */
        private int roleId = 0;
    
        private Champ(String nickname, List<String> sums, String passive, int roleId) {
            this.nickname = nickname;
            this.sums = sums;
            this.passive = passive;
            this.roleId = roleId;
        }
    
        /**
         * 私有构造器,只能通过建造者创建
         */
        private Champ() {
        }
    
        public static ChampBuilder builder() {
            return new ChampBuilder();
        }
    
        /**
         * 建造者
         */
        public static class ChampBuilder {
    
            private String nickname;
            private List<String> sums;
            private String passive;
            private int roleId = 0;
    
            public ChampBuilder nickname(String nickname) {
                this.nickname = nickname;
                return this;
            }
    
            public ChampBuilder setSums(String... sums) {
                this.sums = Arrays.asList(sums);
                return this;
            }
    
            public ChampBuilder setPassive(String passive) {
                this.passive = passive;
                return this;
            }
    
            public ChampBuilder setRoleId(int roleId) {
                this.roleId = roleId;
                return this;
            }
    
            /**
             * 创建
             */
            public Champ build() {
                // TODO 校验参数...
                if (nickname == null || "".equalsIgnoreCase(nickname)) {
                    throw new RuntimeException("名称不可以为空");
                }
                // 构造实例
                Champ champ = new Champ();
                champ.setNickname(nickname);
                if (sums != null && sums.isEmpty()) {
                    champ.setSums(sums);
                }
                if (passive != null && "".equalsIgnoreCase(passive)) {
                    champ.setPassive(passive);
                }
                if (roleId > 0) {
                    champ.setRoleId(roleId);
                }
                return champ;
            }
        }
    }
    
  • 测试

    public class BuilderPatternDemo {
        public static void main(String[] args) {
            Champ champ = Champ.builder().nickname("zhao xin").setPassive("fight").build();
            System.out.println(champ);
        }
    }
    
  • 打印

    Champ(nickname=zhao xin, sums=null, passive=null, roleId=0)
    

实现方式2

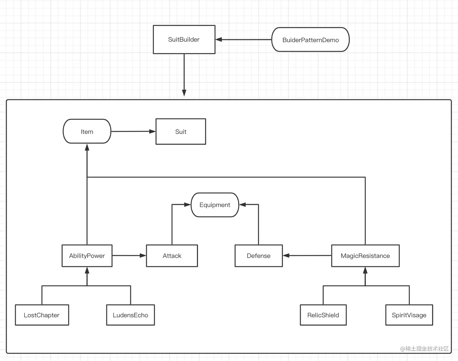
图例

img

  • 创建召唤师和装备接口

    /**
     * 召唤师
     */
    public interface Item {
        /**
         * 名称
         */
        String name();
    
        /**
         * 属性
         */
        double price();
    
        /**
         * 装备
         */
        Equipment equip();
    }
    
    /**
     * 装备
     */
    public interface Equipment {
        /**
         * 装备
         */
        String equip();
    }
    
  • 创建装备的实现类

    /**
     * 攻击装备
     */
    public class Attack implements Equipment {
        @Override
        public String equip() {
            return "attack";
        }
    }
    
    /**
     * 防御装备
     */
    public class Defense implements Equipment {
        @Override
        public String equip() {
            return "defense";
        }
    }
    
  • 创建召唤师item的接口抽象类

    /**
     * 魔法伤害
     */
    public abstract class AbilityPower implements Item {
        @Override
        public abstract double price();
    
        @Override
        public Equipment equip() {
            return new Attack();
        }
    }
    
    /**
     * 魔抗
     */
    public abstract class MagicResistance implements Item {
        @Override
        public abstract double price();
    
        @Override
        public Equipment equip() {
            return new Defense();
        }
    }
    
  • 创建上述抽象类的继承类

    /**
     * 遗失的章节
     */
    public class LostChapter extends AbilityPower{
        @Override
        public String name() {
            return "鬼书";
        }
    
        @Override
        public double price() {
            return 2700.0;
        }
    }
    
    /**
     * 卢登的回升
     */
    public class LudensEcho extends AbilityPower{
        @Override
        public String name() {
            return "卢登的回升";
        }
    
        @Override
        public double price() {
            return 3100.0;
        }
    }
    
    /**
     * 圣物之盾
     */
    public class RelicShield extends MagicResistance{
        @Override
        public String name() {
            return "圣物之盾";
        }
    
        @Override
        public double price() {
            return 2500.0;
        }
    }
    
    /**
     * 振奋盔甲(绿甲)
     */
    public class SpiritVisage extends MagicResistance{
    
        @Override
        public String name() {
            return "绿甲";
        }
    
        @Override
        public double price() {
            return 2600.0;
        }
    }
    
  • 创建组合类suit,包含英雄和装备

    /**
     * 套装
     */
    public class Suit {
        private final List<Item> items = new ArrayList<>();
    
        public void addItem(Item item) {
            items.add(item);
        }
    
        public double getMoney() {
            return items.stream().map(Item::price).reduce(Double::sum).orElse(0.0);
        }
    
        public void showItems() {
            items.forEach(System.out::println);
        }
    }
    
  • 创建建造者类,后续扩展也在此扩展

    /**
     * 装备建造者
     */
    public class SuitBuilder {
    
        public Suit equipA() {
            Suit suit = new Suit();
            suit.addItem(new LostChapter());
            suit.addItem(new RelicShield());
            return suit;
        }
    
        public Suit equipB() {
            Suit suit = new Suit();
            suit.addItem(new LudensEcho());
            suit.addItem(new SpiritVisage());
            return suit;
        }
    }
    
  • 测试

    /**
     * 建造者模式--示例类
     */
    public class BuilderPatternDemo {
    
        public static void main(String[] args) {
            SuitBuilder suitBuilder = new SuitBuilder();
    
            Suit suit1 = suitBuilder.equipA();
            suit1.showItems();
            System.out.println(suit1.getMoney());
    
            System.out.println("==========");
    
            Suit suit2 = suitBuilder.equipB();
            suit2.showItems();
            System.out.println(suit2.getMoney());
        }
    }
    

原型模式

说明

  • 目的:用原型实例指定创建对象的种类,并且通过拷贝这些原型创建新的

    对象

  • 关键:实现Cloneable接口

  • 场景:1.需要生成的对象具有复杂的内部结构 ;2. 需要生成的对象内部属性本身相互依赖

  • 优点:1.性能提高; 2.逃避构造函数的约束

  • 缺点:1. 必须实现 Cloneable 接口;

    在实际项目中,原型模式很少单独出现,一般是和工厂方法模式一起出现,通过 clone 的方法创建一个对象,然后由工厂方法提供给调用者

Demo实现

实现方式1

  • 实现cloneable接口

    @Data
    public class Champ implements Cloneable{
        
        private String name;
    
        @Override
        protected Object clone() {
            Object clone = null;
            try {
                clone = super.clone();
            } catch (CloneNotSupportedException e) {
                e.printStackTrace();
            }
            return clone;
        }
    
        public static void main(String[] args) {
            Champ champ = new Champ();
            Champ clone = (Champ) champ.clone();
        }
    }
    

实现方式2

  • 整合工厂模式

  • 创建抽象类,实现Cloneable接口

    @Data
    public abstract class Legend implements Cloneable{
        private String name;
    
        protected String type;
    
        /**
         * 大招
         */
        abstract String ult();
    
        @Override
        protected Object clone(){
            Object clone = null;
            try {
                clone = super.clone();
            } catch (CloneNotSupportedException e) {
                e.printStackTrace();
            }
            return clone;
        }
    }
    
  • 继承抽象类

    public class Garen extends Legend{
        public Garen() {
            type = "garen123";
        }
    
        @Override
        String ult() {
            return "德玛西亚审判";
        }
    }
    
    public class Teemo extends Legend{
        public Teemo() {
            type = "teemo123";
        }
    
        @Override
        public String ult() {
            return "Noxious Trap(种蘑菇)";
        }
    }
    
  • 缓存类,保存实例

    public class LegendCache {
    
        private static ConcurrentHashMap<String, Legend> legendCache = new ConcurrentHashMap<>();
    
        public static Legend getLegend(String name) {
            Legend legend = legendCache.get(name);
            return (Legend) legend.clone();
        }
    
        public static void loadCache() {
            Legend garen = new Garen();
            garen.setName("garen");
            legendCache.put("garen",garen);
    
            Legend teemo = new Teemo();
            garen.setName("teemo");
            legendCache.put("teemo",teemo);
    
            Legend xinZhao = new XinZhao();
            garen.setName("xinzhao");
            legendCache.put("xinzhao",xinZhao);
        }
    }
    
  • 测试

    public class PrototypePatternDemo {
    
        public static void main(String[] args) {
            LegendCache.loadCache();
    
            Legend teemo1 = LegendCache.getLegend("teemo");
            Legend teemo2 = LegendCache.getLegend("teemo");
            System.out.println(teemo1.hashCode());
            System.out.println(teemo2.hashCode());
    
            Teemo teemo = new Teemo();
            Teemo teemo3 = (Teemo) teemo.clone();
            Teemo teemo4 = (Teemo) teemo.clone();
            System.out.println(teemo3.hashCode());
            System.out.println(teemo4.hashCode());
        }
    }
    

    文章参考自菜鸟学院