超详细讲解!2579页阿里P8Android学习笔记在互联网上火了,完整版开放下载

183 阅读4分钟

大家应该看过很多分享面试成功的经验,但根据幸存者偏差的理论,也许多看看别人面试失败在哪里,对自己才更有帮助。

最近跟一个朋友聊天,他准备了几个月,刚刚参加完字节跳动面试,第二面结束后,嗯,挂了…

所以啊,不管怎么样,不论是什么样的大小面试,要想不被面试官虐的不要不要的,只有刷爆面试题题做好全面的准备,当然除了这个还需要在平时把自己的基础打扎实,这样不论面试官怎么样一个知识点里往死里凿,你也能应付如流

项目实战

  • 启动速度
  • 流畅度
  • 抖音在APK包大小资源优化的实践
  • 优酷响应式布局技术全解析
  • 网络优化
  • 手机淘宝双十一性能优化项目揭秘
  • 高德APP全链路源码依赖分析
  • 彻底干掉OOM的实战经验分享
  • 微信Android终端内存优化实践

理论

在Android应用优化方面,我们主要从以下6个方面进行优化:

  • 启动速度与执行效率优化
  • 布局检测与优化
  • 内存优化
  • 耗电优化
  • 网络传输与数据存储优化
  • APK大小优化

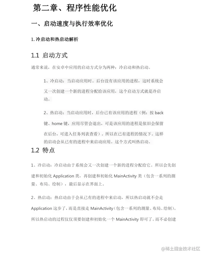
一、启动速度与执行效率优化

  • 冷启动和热启动解析 本节主要介绍启动方式、特点、应用启动的流程、测量应用启动的时间、什么才是应用的启动时间、降低应用启动时的耗时、优化应用启动时的体验。

  • APP启动黑白屏解决办法 解决方法1,把启动白屏的背景换成一张图片;解决方法2,把启动白屏背景变透明。

  • APP卡顿问题分析及解决方案 16ms原则; 卡顿处理; Triple Buffer,既然丢帧的情况不可避免,Android 团队从未放弃对这块的优化处理,于是便出现了Triple Buffer(三缓冲机制)。

  • 启动速度与执行效率优化之StrictMode StrictMode 详解、Systrace和TraceView。

二、布局检测与优化

  • 布局层级优化 程序的每个组件和 Layout 都需要经过初始化、布局和绘制,如果布局嵌套层次过深,就会导致加载操作更为耗时,更严重的话还可能导致内存溢出。本节学习使用两个工具来检查和优化 Layout。

  • 过度渲染 既然能够通过系统设置知道过度渲染次数,测试时候就读取该值,填写报告就完了啊,为何要自动化呢?因为在对app进行系统的测试时,会发现页面非常多,如管家一二级页面就多大20多个,且集成包,灰度包,正式包,回归包都要进行一次测试,所以进行自动化过度渲染计数读取是有必要的。

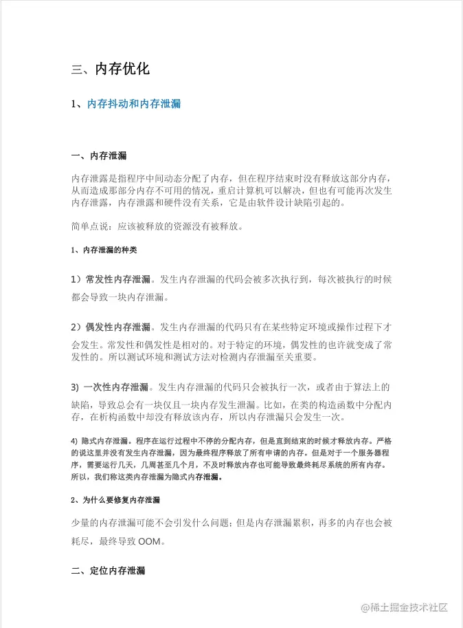
三、内存优化

由于Android应用的沙箱机制,每个应用所分配的内存大小是有限度的,内存太低就会触发LMK(Low Memory Killer)机制,进而会出现闪退现象。如果要对内存进行优化,就需要先搞懂java的内存是如何分配和回收的,关于这方面,可以重点参考下面的内容:

主要包含

  • 内存抖动和内存泄漏
  • 内存大户,Bitmap内存优化
  • Profile内存监测工具
  • Mat大对象与泄漏检测

四、耗电优化

如果一个app使用的很少,但是app的耗电量却很高,这时候用户肯定想直接卸载这个app。那么如何降低自己app的耗电量就是一个很重要的事情了。

耗电的因素有那些呢?

(1)Alarm Manager wakeup 唤醒过多 (2)频繁使用局部唤醒锁 (3)后台网络使用量过高 (4)后台 WiFi scans 过多

详细内容包含

  • Doze&Standby
  • Battery Historian
  • JobScheduler、WorkManager

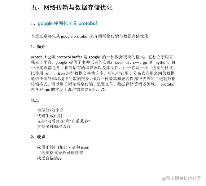
五、网络传输与数据存储优化

  • google序列化工具protobuf
  • 7z极限压缩

六、APK大小优化

让我们的apk文件尽可能更小,移除那些未使用的代码和资源文件,节省下载和提高效率。

  • APK瘦身
  • 微信资源混淆原理

这里我就分享一份资料,希望可以帮助到大家提升进阶。

内容包含:Android学习PDF+架构视频+面试文档+源码笔记高级架构技术进阶脑图、Android开发面试专题资料,高级进阶架构资料 这几块的内容。分享给大家,非常适合近期有面试和想在技术道路上继续精进的朋友。

如果你有需要的话,可以点击Android学习PDF+架构视频+面试文档+源码笔记获取免费领取方式

喜欢本文的话,不妨给我点个小赞、评论区留言或者转发支持一下呗~

img