JS原型与继承

73 阅读1分钟

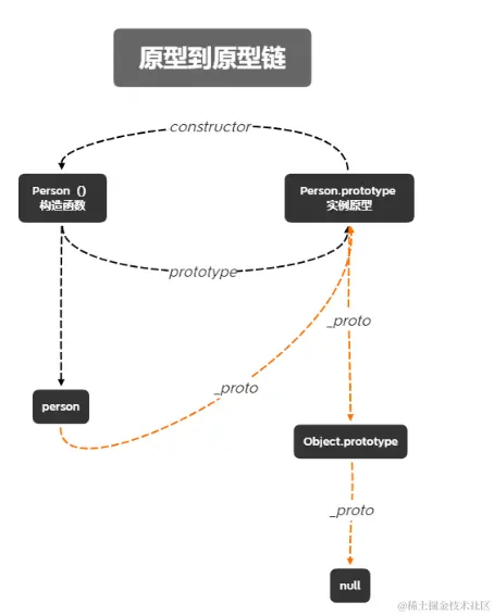
prototype:实例原型,通过构造函数的.prototype属性可以访问到,也可以通过实例的.__proto__访问

每一个js对象在创建的时候都关联它的原型,他会通过委托访问原型上的属性,看起来就像继承了原型的值一样(但并不是不是继承,因为对象并不会从原型处复制值,只是与原型有关联。)

当我们读取一个对象实例person的属性时,如果找不到,就会去查找person.__proto__的属性即person的原型,如果还找不到就会去查找person.__proto__.__proto__,沿着上图中橙色的线一直到最顶层位置,这条橙色的链状结构就是原型链

补充:

1..__proto__是属性吗?

obj.__proto__严格来说是一个 getter/setter,使用时相当于返回了Object.getPrototypeOf(obj)

Object.getPrototypeOf(obj)可以返回实例对象的原型

Object.getPrototypeOf(person) === Person.prototype

2.既然查找属性会在原型链上查找,那么如何判断属性在实例中还是原型里?

obj.hasOwnProperty可以用来判断该属性是否在实例中

in操作符可以判断该属性是否存在于实例和其原型中

function Person(){
      }
Person.prototype.name = 'A';
var p = new Person();
console.log(p.hasOwnProperty('name'));//false
console.log('name' in p);//true