面试官:说说Integer缓存范围

1,277 阅读7分钟

本文主要大致思路为:

不管从工作中还是面试,这篇文章都应该好好看完,本人认为是非常有用的。

案例

Integer是基本类型int的封装类。平时不管是入坑多年的小伙伴还在入坑路上的小伙伴,都应该知道的使用频率是相当高。

下面模仿订单支付,做了一个订单支付状态枚举类PayStatusEnum

    public class IntegerDemo {
        public static void main(String[] args) {
            Integer a = new Integer(8);
            Integer b = Integer.valueOf(8);
            Integer c = 8;
            System.out.println(a.equals(b));
            System.out.println(a.equals(c));
            System.out.println(b.equals(c));
    
            System.out.println(a == b);
            System.out.println(a == c);
            System.out.println(b == c);
        }
    }

结果输出什么?

把上面代码中的8改成128后,又输出什么?

    public class IntegerDemo {
        public static void main(String[] args) {
            Integer a = new Integer(128);
            Integer b = Integer.valueOf(128);
            Integer c = 128;
            System.out.println(a.equals(b));
            System.out.println(a.equals(c));
            System.out.println(b.equals(c));
    
            System.out.println(a == b);
            System.out.println(a == c);
            System.out.println(b == c);
        }
    }

答案慢慢道来。

解析案例

Integer整体阅览

构造方法

    private final int value;
    public Integer(int value) {
        this.value = value;
    }

太简单了,没什么可讲的。

valueOf()方法

    public static Integer valueOf(String s) throws NumberFormatException {
       return Integer.valueOf(parseInt(s, 10));
    }
    //@HotSpotIntrinsicCandidate 这个注解是JDK9才引入的
    //HotSpot 虚拟机将对标注了@HotSpotIntrinsicCandidate注解的方法的调用,
    //替换为直接使用基于特定 CPU 指令的高效实现。这些方法我们便称之为 intrinsic。
    public static Integer valueOf(int i) {
       //如果i在low和high之间就使用缓存
       if (i >= IntegerCache.low && i <= IntegerCache.high){
            return IntegerCache.cache[i + (-IntegerCache.low)];
       }
       return new Integer(i);
    }

上面valueOf()方法中用到了IntegerCache,下面我们来聊聊。

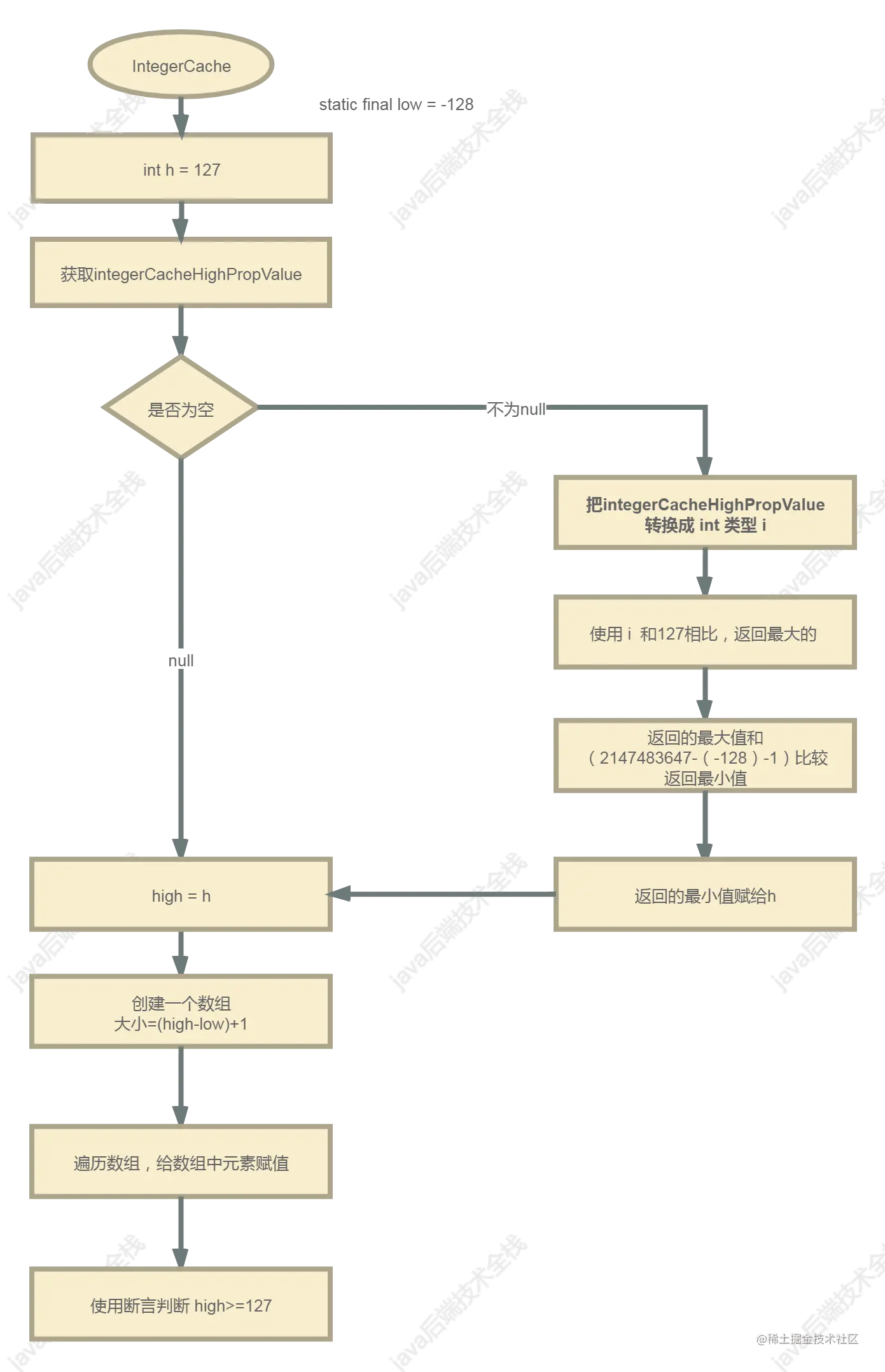
IntegerCache

下面是IntegerCache源码和部分注释:

        /**
         * Cache to support the object identity semantics of autoboxing for values between
         * -128 and 127 (inclusive) as required by JLS.
         * JLS协议要求缓存在-128到127之间(包含边界值)
         *
         * The cache is initialized on first usage.  
         * 程序第一次使用Integer的时候
         * The size of the cache may be controlled by the {@code -XX:AutoBoxCacheMax=<size>} option.
         * JVM 的启动参数 -XX:AutoBoxCacheMax=size 修改最大值
         * During VM initialization, java.lang.Integer.IntegerCache.high property
         * may be set and saved in the private system properties in the
         * sun.misc.VM class.
         * 可以通过系统属性来获得:-Djava.lang.Integer.IntegerCache.high=<size>
         */   
    private static class IntegerCache {
            static final int low = -128;
            static final int high;
            //使用数组来缓存常量池
            static final Integer cache[];
    
            static {
                // high value may be configured by property
                //最大值是可以配置的
                int h = 127;
                String integerCacheHighPropValue =
                    sun.misc.VM.getSavedProperty("java.lang.Integer.IntegerCache.high");
                //如果有配置-XX:AutoBoxCacheMax=<size>
                if (integerCacheHighPropValue != null) {
                    try {
                        int i = parseInt(integerCacheHighPropValue);
                        //和127进行比较,谁大用谁
                        i = Math.max(i, 127);
                        // Maximum array size is Integer.MAX_VALUE
                        //再比较,获取最小值
                        h = Math.min(i, Integer.MAX_VALUE - (-low) -1);
                    } catch( NumberFormatException nfe) {
                        // If the property cannot be parsed into an int, ignore it.
                        // 如果该值配置错误则忽略该参数配置的值,使用默认范围-128~127
                    }
                }
                high = h;
    
                cache = new Integer[(high - low) + 1];
                int j = low;
                // 缓存通过for循环来实现,创建范围内的整数对象并存储到cache数组中
                // 程序第一次使用Integer的时候需要一定的额外时间来初始化该缓存
                for(int k = 0; k < cache.length; k++){
                    cache[k] = new Integer(j++);
                }
                //无论如何,缓存的最大值肯定是大于等于127
                assert IntegerCache.high >= 127;
            }
            //私有的构造方法,因为所有的属性均属于类常量
            private IntegerCache() {}
    }

整个静态块逻辑为:

那么,如何设置java.lang.Integer.IntegerCache.high的值呢?

The size of the cache may be controlled by the {@code -XX:AutoBoxCacheMax=} option.

注释中已经说清楚,可以使用-XX:AutoBoxCacheMax=设置。

写个demo来debug看看

    public class IntegerDemo {
        public static void main(String[] args) {
            Integer a = 8;
            Integer b =Integer.valueOf(8);
            System.out.println(a.equals(b));
            System.out.println(a == b);
        }
    }

设置-XX:AutoBoxCacheMax=100

开始debug

看看high的值

是127,那就对了,因为上面

设置-XX:AutoBoxCacheMax=130

开启debug模式

注意:low=-128是不会变的,整个缓存初始化过程并没有对low进行修改,再说low是常量。

-XX:AutoBoxCacheMax最大能设置成多大?

因为Integer的最大值是2147483647 ,所以我们这里使用这个值试试,

开始debug,直接报OOM了

为什么会OOM呢?

如果-XX:AutoBoxCacheMax没有设置值,那么对应数组是这样的。

equals()方法

上面的案例中有equals方法,这里把这个方法也拿出来聊聊

    private final int value;
    public boolean equals(Object obj) {
        if (obj instanceof Integer) {
            //这里比较的是两个int类型的值
            return value == ((Integer)obj).intValue();
        }  
        //obj不是Integer类型直接返回false
        return false;
    }

回到上面的案例中

当我们使用equals方法比较两个对象是否相等的时候其实就是比较他们的value值。

所以不管是128还是8,equals后肯定都是true。

当引用类型使用==进行比较的时候,此时比较的是两个引用的对象的地址,是不是同一个。

    public class IntegerDemo {
        public static void main(String[] args) {
            Integer a = new Integer(8);
            Integer b = Integer.valueOf(8);
            Integer c = 8;
            System.out.println(a.equals(b));
            System.out.println(a.equals(c));
            System.out.println(b.equals(c));
            
            System.out.println(a == b);
            System.out.println(a == c);
            System.out.println(b == c);
        }
    }

我们看看器class文件中的字节码;

本地变量表

每个本地变量赋值的过程

这里我们可以得出一个结论:

Integer c =8;就是Integer c = Integer.valueOf(8);

上面Integer b = Integer.valueOf(8);,那就说明变量b和c都是使用Integer.valueOf()获取到的。

valueOf方法中

-XX:AutoBoxCacheMax不设置

上面关于IntegerCache的low和high已经进行了说明,low永远是-128,所以当我们没有设置

-XX:AutoBoxCacheMax 的值的时候,这时候 high=127。

当Integer.valueOf(8);的时候,就会进入上面代码中的if中。然后从IntegerCache中的数组cache中获取。

但是IntegerCache中的cache数组是个常量数组。

言外之意,就是一旦给这个数组cache赋值后,就不会变了。

Integer b = Integer.valueOf(8);和Integer c=8;

b和c不就是都指向同一个引用地址吗?

所以 b==c为true;

但是Integer b=Integer.valueOf(128);

此时就不进入if中,而是直接new一个Integer对象

所以此时

Integer b=Innteger.valueOf(128) ;和Integer c = 128;

都会各自new 一个Integer对象,

此时的b==c为false。

这里也就是网上很多文章也就说到这里,就是比较当前int i 这个i是不是在-128到127范围之内。

-XX:AutoBoxCacheMax设置为130

如果我们把-XX:AutoBoxCacheMax设置为130。那么上面

Integer b=Innteger.valueOf(128) ;和Integer c = 128;

也会进入if条件中。

最后b==c为true。

如何避坑

Integer是基本类型int的封装类,那么在平常使用的时候需要注意几点:

1,如果使用Integer,注意Integer的默认是null,容易引起空指针异常NullPointerException。

2,如果使用int类型,注意int类型的初始值是0,很多设计某某状态时,很喜欢用0作为某个状态,这里要小心使用。

3,另外从内存使用层面来讲,int是基本数据类型,只占用4个字节,Integer是一个对象,当表示一个值时Integer占用的内存空间要高于int类型,从节省内存空间考虑,建议使用int类型(建议了解一下Java对象内存布局)。

4,Integer使用的时候,直接赋值,Integer c = 8,不要new Integer(8)。因为直接赋值就是Integer.valueOf方法使用缓存,没必要每次都new一个新对象,有效提高内存使用。

5,如果系统中大量重复的使用比127大的数,建议JVM启动的时候为-XX:AutoBoxCacheMax=size 适当的大小,提升内存使用效率(但是也不能太大,上面我们已经演示了可能出现OOM)。

面试题

面试题1

    Integer num1 = new Integer(10);
    Integer num2 = new Integer(10);
    
    System.out.println(num1.equals(num2)); 
    System.out.println(num1 == num2); 

面试题2

    Integer num3 = 100;
    Integer num4 = 100;
    System.out.println(num3.equals(num4)); 
    System.out.println(num3 == num4); 

面试题3

    Integer num5 = 1000;
    Integer num6 = 1000;
    System.out.println(num5.equals(num6)); 
    System.out.println(num5 == num6); 

把上面看完了,在回头来看看这种面试题,还难吗?

如果在面试中遇到面试题3,可以适当反问一下面试官是否有对缓存范围进行调整,或许某些面试官都会懵逼。

赤裸裸的吊打面试官。

总结

1.引用类型的==是比较对应的引用地址。

2.Integer中使用的默认缓存是-128到127。但是可以在JVM启动的时候进行设置。

3.Integer b=Integer.valueOf(8);和Integer b=8;是一样的效果。

4.Integer.valueOf()方式,比较是否在缓存范围之内,在就直接从缓存中获取,不在new一个Integer对象。

5.每次使用new来创建Integer对象,是用不到IntegerCache缓存的。

6.Integer中的使用缓存的方式也可以理解为享元模式。