首页
沸点
课程
数据标注
HOT
AI Coding
更多
直播
活动
APP
插件
直播
活动
APP
插件
搜索历史
清空
创作者中心
写文章
发沸点
写笔记
写代码
草稿箱
创作灵感
查看更多
登录
注册
5-规定
太阳骑士呀
2020-12-04
79
阅读1分钟
5-规定
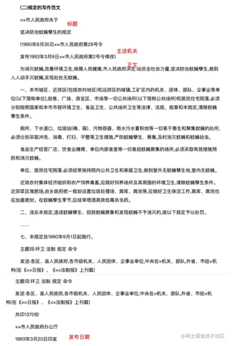
规定范文
太阳骑士呀
11
文章
2.6k
阅读
0
粉丝
目录
收起
5-规定
规定范文