常用术语对照表

93 阅读1分钟

用 Windows 系统还是用 Mac 系统,实际选择之前要仔细考虑,根据需求为主。

虽然后续使用过程中,也有多种方法可以实行两个系统并存,甚至三系统。

例如装个虚拟机,双系统,Bootcamp,远程控制,黑苹果等。

当然任何事都是双面的,有利就会有弊,今天先不讲关于两个系统并存的事情,作为曾经使用过Windows,现在使用着Mac,未来还要与 Windows 和 Mac 一起过的人,这边分享两个系统之间的术语对照表,提供大家方便日常使用。

 

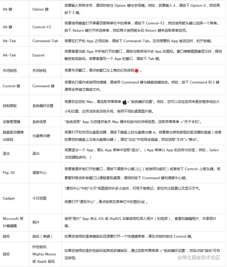
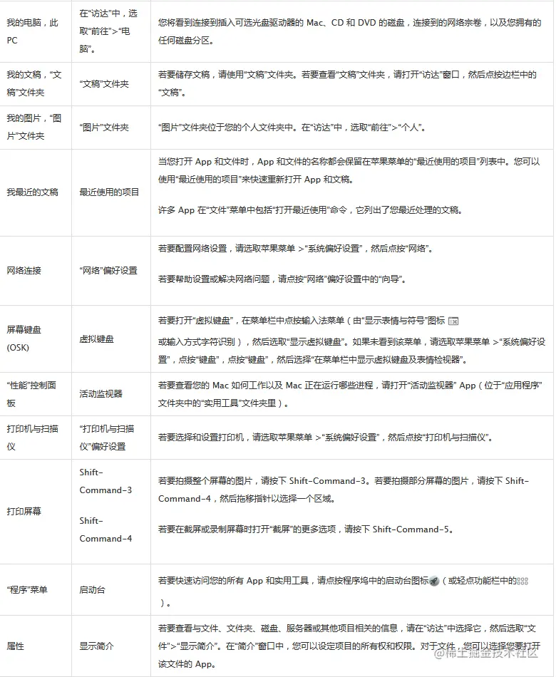
Windows   -   Mac   -   简介

 

====================================================== 

以上就是本次为大家带来的 常用术语对照表

期待下一次与 你 继续介绍

在阅读中互相学习进步

望大家都能有收获帮助!