Python5个内建高阶函数的使用

211 阅读5分钟

本文结合各种实际的例子详细讲解了Python5个内建高阶函数的使用,能够帮助理解Python的数据结构和提高数据处理的效率,这5个函数分别是:

  • map
  • reduce
  • filter
  • sorted/sort
  • zip

image

image

一、map

1.1 语法

map函数的基本语法是map(func, seq),其含义指的是:对后面可迭代序列中的每个元素执行前面的函数func的功能,最终获取到一个新的序列。注意:

  • Python2 中直接返回的是一个列表

  • Python3 中返回的是一个可迭代器,如果想返回列表,可以使用list()进行处理

    help(map) # 查看帮助信息

image

image

1.2 demo

通过举例说明map函数的使用方法

  1. 使用Python内置函数

image

image

  1. 使用自定义函数

image

image

  1. 使用匿名函数lambda

使用匿名函数的时候可以有多个参数

image

image

二、reduce

2.1 语法

reduce函数的定义:

reduce(function, sequence [, initial] ) -> value

reduce依次从sequence中取一个元素,和上一次调用function的结果做参数,再次调用function

第一次调用function时,如果提供initial参数,会以sequence中的第一个元素和initial作为参数调用function,否则会以序列sequence的第一个数

2.2 使用

Python3中已将reduce函数移到functools模块中,需要先进行导入:

from functools import reduce   # 导入


help(reduce)  # 查看帮助文档

image

image

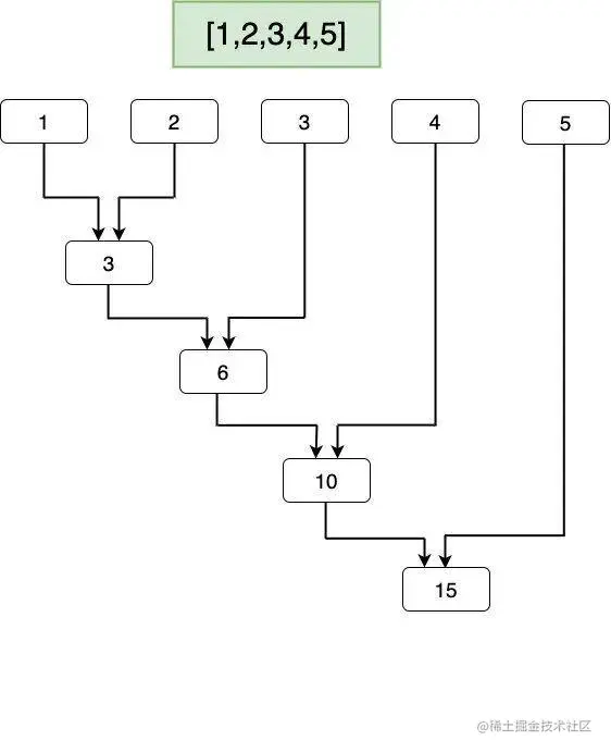
上面的例子我们通过一个图形来解释说明:

image

image

2.3 demo

  1. 使用自定义函数

image

image

  1. 使用匿名函数lambda

image

image

image-20201024185550970
  1. 一个复杂的例子

image

image

具体过程为:

1. 1*2+1=32. 3*3+1=10  # 第一个3为上面的结果3,第2个原始数据中的33. 10*4+1=41
  1. 带有初始值的例子

初始化值和序列中的第一个值执行func函数,将得到的结果作为下次的起始值

image

image

# 具体过程解释为1. 6+1=7  2. 7+2=93. 9+3=124. 12+4=165. 16+5=21

三、filter

3.1 语法

filter()函数用于过滤序列,过滤掉不符合条件的那些元素,返回符合条件的元素组成新列表。

序列中的每个元素作为参数传递给函数进行判断,返回True或者False,最后将返回True的元素放到新列表中。

filter()语法如下:

filter(function, iterable)  # 前者为函数,后者为待执行的序列

3.2 demo

help(filter)  # 帮助文档

image

image

  1. 使用自定义函数

返回10以内的偶数

image

image

  1. 使用匿名函数lambda

image

image

  1. 对字符串的筛选

选择符合指定要求的字符串

image

image

四、sorted

4.1 语法

sorted(iterable, key=None, reverse=False)

4.2 3个参数

sorted()接受3个参数,返回的是一个排序后的列表

  • 可迭代对象iterable

  • reverse=False,接受一个布尔值,选择是否反转排序结果,默认是False

  • 接受一个回调函数key=None,回调函数只能有一个参数,根据函数的返回值进行排序

4.3 demo

help(sorted)  # 帮助文档

image

image

  1. 默认不反转

image

image

  1. 对元组、range对象、字典的排序

image

image

4.4 结果反转

结果反转的意义就是将结果降序排列,因为原本默认是升序的,使用的是reverse=True

image

image

4.5 理解key

key参数的作用是我们自定义一个函数,然后通过将序列中的元素作用于函数之后再进行排序

在这里我们使用绝对值函数

image

image

image

image

4.6 对比sort()

sort()方法只能对原列表list进行排序,参数和sorted是相同的

结果是将原来的列表直接原地修改,而sorted 是生成新的列表,二者是不同的

image

image

五、zip

zip()Python中一个非常重要的方法,能够快速的实现很多功能。

5.1 语法

zip([iterable,...])  # iterable是一个或者多个可迭代器
  • 函数执行的结果在Python3中返回的是一个zip对象,如果需要展示成列表的形式,直接使用list方法展开;展开的结果是列表中嵌套元组的形式

  • 在Python2中直接返回的是元组列表形式

    help(zip) # 查看文档

image

image

5.2 zip接受一个序列

zip中可以接受列表、元组、字符串等形式

image

image

zip接受空列表的形式,返回的仍空列表

image

image

5.3 zip接受多个序列

image

image

同时对不同类型的序列进行合并

image

image

5.4 处理长度不同

当多个序列同时存在,取长度最小的那个序列的长度

image

image

5.5 zip(*iterables)

我们一般认为该方法是zip的反过程,是一个unzip的过程,举例说明其使用:

image

image

5.6 复杂例子

下面看一个更为复杂的例子

image

image

这个例子的解释为:

  1. [x]是一个列表中含有列表,x本身就是一个列表
  2. [x]*3结果为[x,x,x],实际上也是[[4,5,6],[4,5,6],[4,5,6]]
  3. [*[x]*3]的结果则为[(4,4,4),(5,5,5),(6,6,6)]

5.7 zip运用

下面通过zip的实际例子来说明它的应用:

  1. 列表求和

image

image

  1. 数据合并

image

image

  1. 字典的key-value转换

for循环实现:

image

image

使用zip实现:

image