零基础零经验自学Python,到精通Python要多久?

156 阅读1分钟

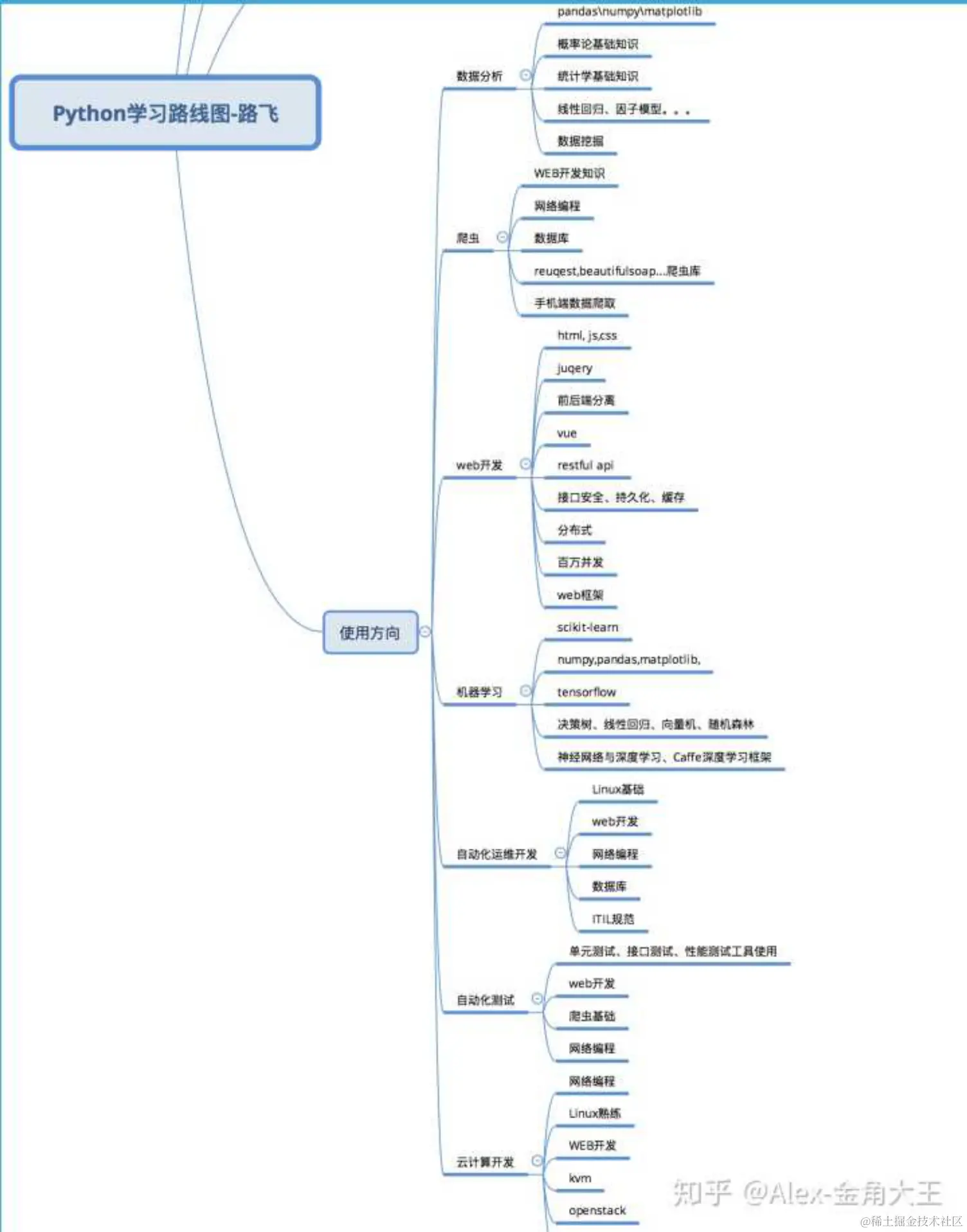
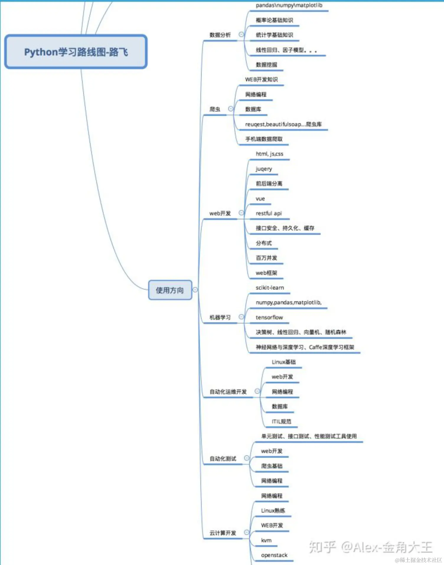
Python有很多方向 ,数据分析、机器学习、web开发、爬虫等,每个方向 都可以很深入。若是0基础,把web或爬虫学完,每天自学2-3小时,我个人的经验是,得花个至少半年以上。 若是搞数据分析、机器学习,还涉及不少数学知识,有一定的门槛,完全靠自学有些困难。 当然智商120+的不算哈。 送一个我之前整理的路线图 最后送上我上个月新录的基础视频,可以看看 www.luffycity.com/free/124 Python 21天入门 www.luffycity.com/free/126 面向对象编程 www.luffycity.com/free/127 Django Web 开发 www.luffycity.com/free/128 爬虫实战 www.luffycity.com/free/129 算法入门

作者:Alex-金角大王 链接:www.zhihu.com/question/58… 来源:知乎