HTML知识点总结02(HTML元素)

751 阅读8分钟

1. 行内元素

  • HTML4 中,元素被分成两大类: inline (内联元素)与 block(块级元素)。一个行内元素只占据它对应标签的边框所包含的空间,没有换行效果。 常见的行内元素有 a b span img strong sub sup button input label select textarea

2. 块级元素

  • 块级元素占据其父元素(容器)的整个宽度,有换行效果。常见的块级元素有div ul ol li dl dt dd h1 h2 h3 h4 h5 h6 p

3. 行内元素与块级元素的区别

  • 格式上,默认情况下,行内元素不会以新行开始,而块级元素会新起一行。
  • 内容上,默认情况下,行内元素只能包含文本和其他行内元素。而块级元素可以包含行内元素和其他块级元素。
  • 行内元素与块级元素属性的不同,主要是W3C盒模型属性上:行内元素设置 width 无 效,height 无效(可以设置 line-height),设置 margin 和 padding 的上下不会对其他元素产生影响,左右会产生影响。

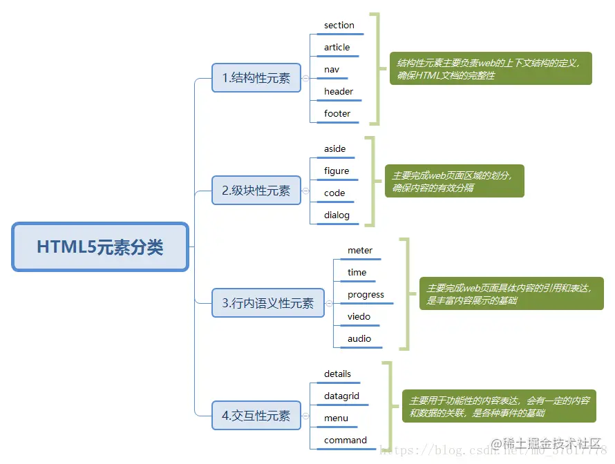
4. HTML5元素的分类

HTML5 中,元素主要分为4类:结构性元素,块级性元素,行内语义性元素,交互性元素

  1. 结构性元素:主要负责web上下文结构的定义
  • section:在web页面应用中,该元素也可以用于区域的章节描述。
  • header:页面主题上的头部,header元素往往在一对body元素中。
  • footer:页面的底部(页脚),通常会标出网站的相关信息。
  • nav:专门用于菜单导航,链接导航的元素,是navigator的缩写。
  • article:用于表现一片文章的主体内容,一般为文字集中显示的区域。
  1. 块级性元素:主要完成web页面区域的划分,确保内容的有效分割
  • aside:用于表达注记、贴士、侧边栏、摘要、插入的引用等作为补充主体的内容。
  • figure:对多个元素进行组合并展示的元素,通常与ficaption联合使用。
  • code:表示一段代码。
  • dialog:用于表达人与人之间的对话,该元素包含dt和dd这两个组合元素,dt用于表示说话者,而dd用来表示说话内容。
  1. 行内语义性元素:主要完成web页面具体内容的引用和描述,是丰富内容展示的基础。
  • meter:表示特定范围内的数值,可用于工资、数量、百分比等。
  • time:表示时间值。
  • progress:用来表示进度条,可通过对其max、min、step等属性进行控制,完成对进度的表示和监听。
  • video:视频元素,用于支持和实现视频文件的直接播放,支持缓冲预载和多种视频媒体格式。
  • audio:音频元素,用于支持和实现音频文件的直接播放,支持缓冲预载和多种音频媒体格式。
  1. 交互性元素:功能性的内容表达,会有一定的内容和数据的关联,是各种事件的基础。
  • details:用来表示一段具体的内容,但是内容默认可能不显示,通过某种手段(如单击)与legend交互才会显示出来。
  • datagrid:用来控制客户端数据与显示,可以由动态脚本及时更新。
  • menu:主要用于交互菜单(曾被废弃又被重新启用的元素)。
  • command:用来处理命令按钮。

5. 空元素(单标签)

  • 标签内没有内容的HTML标签被称为空元素。空元素是在开始标签中关闭的。
  • 常见的空元素有:br hr img input link meta 6. link标签
  • link标签定义文档与外部资源的关系。
  • link元素时空元素,它仅包含属性。此元素只能存在于head部分,不过它可出现任何次数。
  • link标签中的rel属性定义了当前文档与被链接文档之间的关系。常见的stylesheet指的是定义一个外部加载样式表(css)。 7. 页面导入样式时,使用link和@import的区别

① 从属关系:@import是CSS提供的语法规则,只有导入样式表的作用:link是HTML提供的标签,不仅可以加载CSS文件,还可以定义RSS、rel连接属性、引入网站图标等。

② 加载顺序:加载页面时,link标签引入的CSS被同时加载;而@import引入的CSS将在页面加载完毕后被加载。

③ 兼容性:@import是CSS2.1才有的语法,只有IE5+才能识别;link标签作为HTML元素,不存在兼容性问题。

④ DOM可控性:可以通过JS操作DOM,插入link标签来改变样式,由于DOM方法是基于文档的,无法使用@import的方式插入样式。

7. 浏览器的认识

  • 主要功能:将用户选择的web资源呈现出来,需要从服务器请求资源,并将其显示在浏览器窗口中,资源的格式通常是HTML,也包括PDF、image以及其他格式,用户用URL(统一资源标识符)来指定所请求资源的位置。
  • HTML和CSS规范中规定了浏览器解释html文档的方式,由W3C组织对这些规范进行维护,W3C是负责制定web标准的组织。
  • 浏览器分为两部分,shell(浏览器的外壳,比如菜单,工具栏等,主要为用户提供界面操作,参数设置等)和内核(浏览器的核心,基于标记语言显示内容的程序或模块)。
  • 内核的分类:分为渲染引擎和JS引擎。渲染引擎负责渲染浏览器窗口中请求的内容,默认情况下,渲染引擎可以显示html、xml文档以及图片,也可以借助插件(浏览器扩展)显示其他类型数据(PDF)。JS引擎用于解析和执行JavaScript来实现网页的动态效果。最开始渲染引擎和JS引擎没有很明确的区分,后来JS引擎越来越独立,内核就倾向于只指渲染引擎。 8. 常见浏览器内核的比较
  • Trident:IE浏览器的内核,和W3C标准脱节,存在大量bug和安全问题未解决。
  • Gecko: Firefox和Flock所采用的的内核,功能强大且丰富,可以支持很多复杂网页效果和浏览器扩展接口,但是要消耗很多的资源(eg:内存)。
  • Presto:Opera曾经采用的内核,被称为公认的浏览网页速度最快的内核,在处理js等脚本语言时,会比其他内核快3倍左右,但会丢失部分网页兼容性。
  • Webkit: Safari采用的内核,优点是网页浏览速度较快(不及Presto但优胜于Gecko和Trident),缺点是对于网页代码的容错性不高,也就是说对网页代码的兼容性较低,会使部分编写不标准的网页无法正确显示。webkit前身是KED小组的KHTML引擎。
  • Blink:谷歌浏览器采用的内核,是Webkit的一个分支,由谷歌和Opera Software共同研发。

9. 常见浏览器所用的内核

浏览器渲染引擎JS引擎
IETridentJScript -> Chakra
FirefoxGeckoMonkey系列
ChromeWebkit -> BlinkV8
SafariWebkitSquirrelFish系列
OperaPresto -> BlinkCarakan
V8引擎为解析js代码最快的js引擎
10. 浏览器的渲染原理
  • 解析收到的文档,根据文档定义构建一颗DOM树,DOM树是由DOM元素以及属性节点组成的。
  • 对CSS进行解析,生成CSSOM规则树。
  • 根据DOM树和CSSOM规则树构建渲染树(render树)。渲染树的节点被称为渲染对象,渲染对象是一个包含有颜色和大小等属性的矩形,渲染对象和DOM元素相对应,但这种对应关系不是一对一的,不可见的DOM元素不会被插入渲染树。还有一些DOM元素对应几个可见对象,它们一般是一些具有复杂结构的元素,无法用一个矩形来描述。
  • 当渲染对象被创建并添加到树中,它们并没有位置和大小,所以当浏览器生成渲染树后,就会根据渲染树来进行布局(回流)。在这一阶段,浏览器要弄清楚各个节点在页面中的确切位置和大小。通常这一行为也叫做“自动重排”。
  • 布局阶段结束,开始绘制阶段,遍历渲染树并调用渲染对象的paint方法将它们的内容显示在屏幕上,绘制使用了UI组件,这个过程是逐步完成的,为了更好的用户体验,渲染引擎会尽可能早地将内容呈现到屏幕上,并不会等到所有的html都解析完成后再去构建和布局render树。它是解析完一部分内容就显示一部分内容,同时,可能还在通过网络下载其余的内容。