vue3 原理分析之 vue3 组件挂载与更新过程

123 阅读1分钟

vue 版本:3.0.2

patch

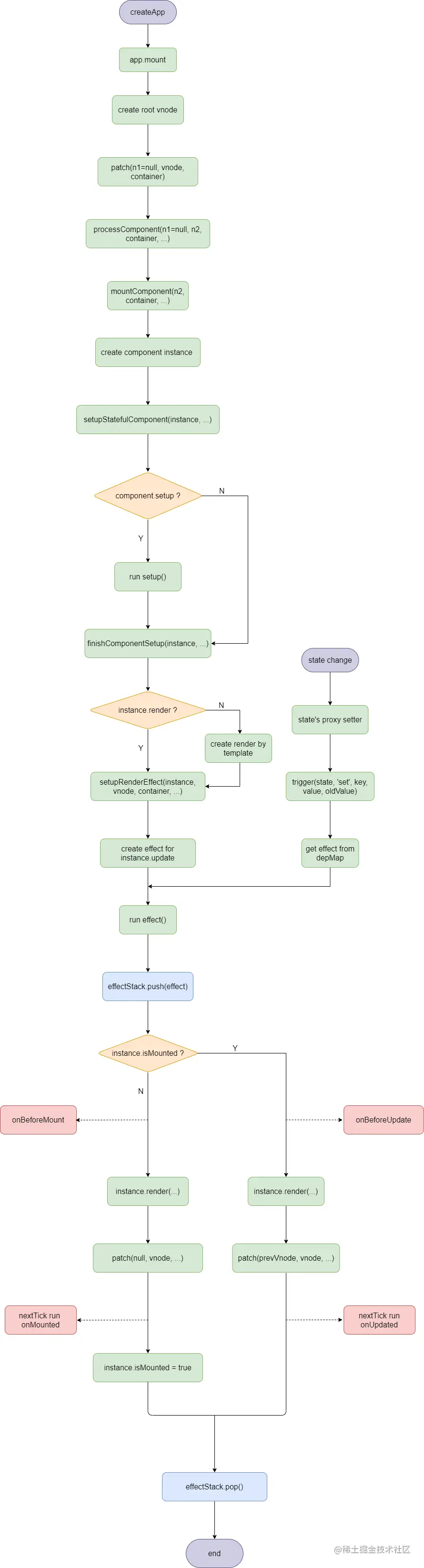
patch 根据 vnodetypeshapeFlag 调用相应的 processXXX 方法,staticteleportsuspence 类型的除外。

上图使用组件挂载,所以调用了 processComponent 方法。

  • type 使用 Symbol 标识,有以下几种类型:
    • Symbol(Text)
    • Symbol(Comment)
    • Symbol(Static),调用 mountStaticNode 方法
    • Symbol(Fragment)
  • shapeFlag 使用数字标识,有以下几种类型:
    • ELEMENT
    • COMPONENT
    • TELEPORT, 调用该类型组件的 process 方法
    • SUSPENSE, 调用该类型组件的 process 方法

processComponent

processComponent 的第一个、第二个参数为旧节点、新节点。 如果旧节点不存在,说明为首次挂载,则会调用 mountComponent 方法,否则调用 updateComponent 方法。

setup

setup 中是用户编写的一些状态逻辑,这里可以对数据进行响应式处理。