智能灯串开发资料全开源!为这个冬天装点烂漫“星空”

560 阅读7分钟

智能灯串可以说是日常生活中最常见的照明设备之一,其主要运用在节日或者派对等氛围烘托上。

现在到了严寒的冬季,除了添衣加被,更别忘记在空间点缀上一丝温暖,精美轻巧的智能灯串则能满足你冬日里的小浪漫。

家中房间过于单调乏味,闪烁的灯光驱赶沉闷,添上灵动与梦幻;户外花园聚会,零星的灯光为狂欢撑起一片绚烂的“星空”。

智能灯串开发资料全开源!为这个冬天装点烂漫“星空”

目前,灯串广泛地适用于家居、酒吧、咖啡厅、餐饮、酒店以及户外等场景。不仅可以安装于圣诞树以及花草周围,还可放置于窗帘、走廊扶手、栅栏和屋檐等处。

近几年来,全球灯饰市场中,欧美市场的需求量持续上涨,作为灯饰产品的一员,灯串亦拥有无比广阔的市场前景。

智能灯串开发资料全开源!为这个冬天装点烂漫“星空”

虽然灯串产品很受欢迎,但其存在的普遍问题是智能化程度较低,主要仍然以按键控制为主,红外遥控器控制渗透率达到了一定程度,App 控制仍以蓝牙为主,灯串智能化目前还属于较初级阶段。

PS.灯串和灯带是两类产品,本次主要介绍灯串(string light)产品。

智能灯串行业内容

产品分类:灯串分为高压和低压两种

  • 低压:头数和长度有限制,一般是小型灯饰;
  • 高压:通过并串联的方式,可以延长

目前,灯串最大的应用是在圣诞灯饰市场,主要集中在欧美地区;欧洲喜好暖色,单色双色产品较多;美国除了暖色以外,也喜欢彩色等鲜艳色。

  • 线材:铜线为主,因产品形态不同选择的线材有所差异,灯珠生产也有差异;
  • 变压器:电源集中化比较强,高低压变压器分别以几个头部厂商为主;
  • 控制器:一般需要具有开发能力的工厂,除美国市场以外,也会将控制器和变压器集成一体化;
  • 成灯厂(低压):90%的工厂集中在浙江临海一带,总产值约100亿人民币;
  • 成灯厂(高压):高压市场头部集中,主要集中在台湾,产值总共能做到10亿美金;
  • 方案商:给成灯厂或者控制器工厂做MCU 固件,有部分方案商具有灯珠driver IC开发能力或者掌握了相关协议

智能灯串产品功能

基础功能:配网、开关、定时、亮度调节、速度调节、情景模式

音乐灯:本地麦克风收声+信号放大线路;通过手机麦克风收声,App计算面板下发实现音乐律动

情景模式:场景包括静态场景和动态场景。常见的模式有常亮、单边常亮、双路同时呼吸亮灭、单边交替呼吸亮灭、双路波浪呼吸、亮度跳变、色温跳变、爆闪、跳变+爆闪、场景循环、单边慢闪烁、单边快闪烁、交替呼吸跳变。

智能灯串开发教程全开源

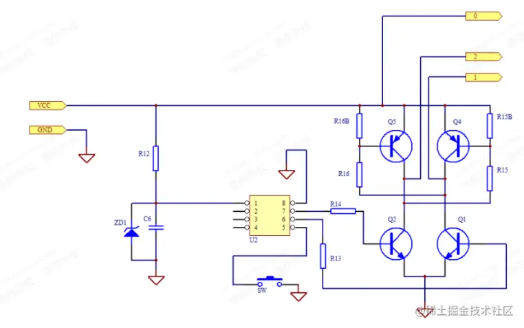
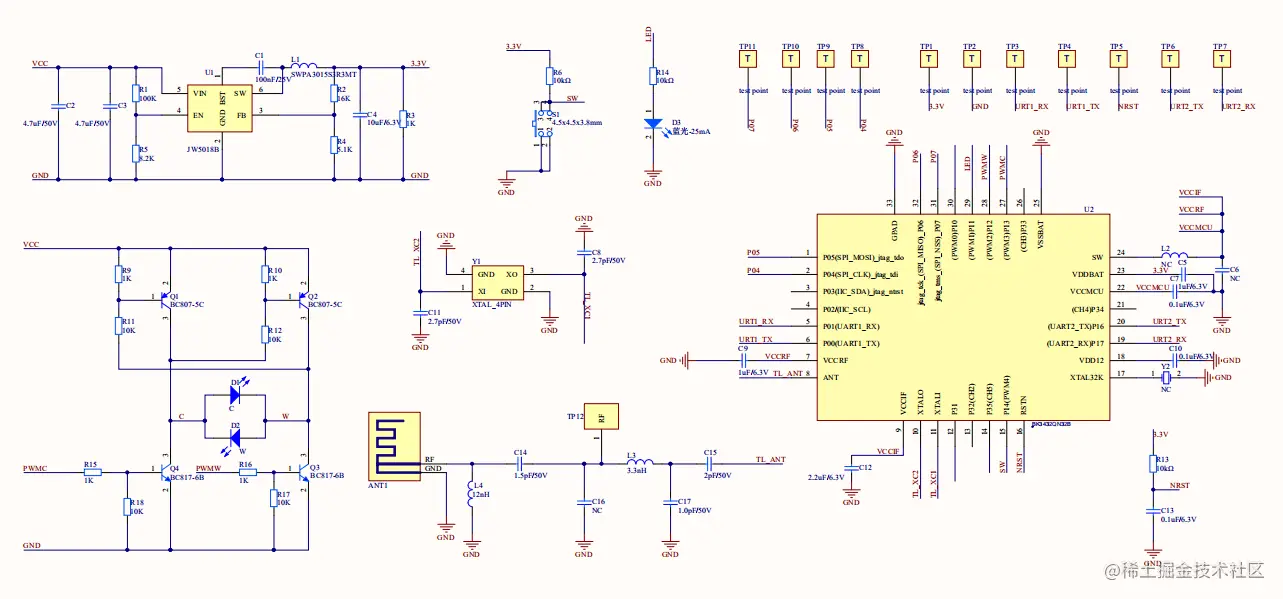
智能灯串产品原理

灯串整体价格较低,成本敏感。和灯带使用三色LED不同,灯串大多使用的是单色的LED。多路彩灯一般是通过多路的灯珠串并联实现,一个灯头只有一个颜色,不同颜色间隔分布。智能灯串,可以使用蓝牙芯片,成本增加不多,可以实现手机控制,音乐律动,定时等功能。

智能灯串开发资料全开源!为这个冬天装点烂漫“星空”

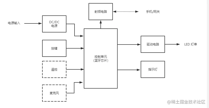
智能灯串产品框图

电源、控制器、连接器、灯珠,部分产品有射频控制功能会带有遥控器。智能灯串可以不用遥控器玩法会更多样。

智能灯串开发资料全开源!为这个冬天装点烂漫“星空”

智能灯串技术框图

智能灯串开发资料全开源!为这个冬天装点烂漫“星空”

蓝牙芯片 Onboard 方案,蓝牙芯片可以替代原有的MCU实现控制,成本低,更适合灯串智能化场景。通过增加网关可以实现语音控制,远程操作等功能。灯串原理也比较简单,蓝牙芯片作为主控负责联网和控制,按键用来切换灯串模式和配网,指示灯指示状态,遥控可以根据产品选择配置,手机可以替代遥控功能,音乐律动功能可以通过手机拾音,省去一个麦克风。

智能灯串开源资料:

产品功能:开关、亮度调节、本地定时、动态模式(8功能)、App 音乐律动

硬件模块:Bom;PCB

智能灯串开发资料全开源!为这个冬天装点烂漫“星空”

智能灯串开发资料全开源!为这个冬天装点烂漫“星空”

具体开源资料和教程可添加官方助手号V获取:13588011326 。

可通过涂鸦IoT开发平台快速开发智能灯带产品:auth.tuya.com/?from=https…

智能灯串开发方案和功能:

涂鸦智能全新推出灯串产品智能化方案,不仅能大幅降低厂商的研发门槛,还能帮助厂商快速实现智能产品落地。借助涂鸦完整的开发生态系统,大大缩减产品上市时间,提前进击智能照明市场。

可参考具体方案资料:solution.tuya.com/template/0000000v1w?_source=0b435b1cb17ded190ce7c8134e0ba6cb

其功能点如下:

1、支持音乐律动,智享光音世界

灯串支持本地音乐律动和 App 音乐律动。在控制器上,您可以外接麦克风,灯串可以跟随音乐的变化而律动,其适用场景十分丰富,包括节日狂欢、假日聚会等,为节日增添独特色彩。

智能灯串开发资料全开源!为这个冬天装点烂漫“星空”

2、直连蓝牙无需网关,一键开关随心切换

在没有蓝牙网关的情况下,产品可以与蓝牙直连,手机就是贴身遥控器,可以远程控制开启与关闭,让您不再受传统灯串遥控器的距离控制,有效地避免遥控器丢失的烦恼。

智能灯串开发资料全开源!为这个冬天装点烂漫“星空”

例如,在露营、篝火晚会等无Wi-Fi网络覆盖的户外环境下,灯串支持使用 App 远程操控功能,助您告别黑暗中摸黑寻找按键、遥控器的烦恼。

3、本地直连配网迅速,享受秒级配网体验

灯串产品支持手机 App 自动搜索网络并经过弹窗提示,让您享受秒级配网体验,让配网不再是阻碍用户使用智能产品的门槛,大幅提升用户体验感。

智能灯串开发资料全开源!为这个冬天装点烂漫“星空”

4、本地定时&倒计时,定制专属灯光时刻

智能灯串支持本地定时功能,本地定时精度更高,支持循环设置,定时开灯运行模式可选,让定时不再是简单的开关灯。

智能灯串开发资料全开源!为这个冬天装点烂漫“星空”

  • 定时开关:您可通过手机、智能音箱等控制端设定灯串开启/关闭时间,可按每周循环;
  • 倒计时:您可通过手机、智能音箱等控制端设定灯串开启/关闭倒计时,从容面对突发情况。

5、多端调控灯光亮度,8大动态变化模式

可通过控制器/智能音箱/ App 多端调节灯光的冷暖暗亮,方便快捷。 另外,灯串保留当下经典功能,包括交替快闪、波浪前进、常亮、快呼吸、追逐慢闪、慢闪、爆闪、闪烁跳变等,不同功能满足您不同场景的需求。

智能灯串开发资料全开源!为这个冬天装点烂漫“星空”

通过涂鸦智能方案实现的灯串产品替代现有伪蓝牙方案和蓝牙方案的灯串产品,不仅能扩充您的产品线,降本提效、提升产品用户体验,还能通过我们的平台以更好的价格与用户体验获取更多的订单。