并发编程都不会?年轻人还想进BATJ?我劝你耗子尾汁!

207 阅读2分钟

前言:

在目前,并发编程是Java程序员最重要的技能之一,却不是最难掌握的一种技能。现在几乎100%的公司不但面试都必须问到并发编程,而且在日常工作和开发当中更是需要并发编程的使用,尤其是在互联网公司,对于并发编程的要求更高,并发编程能力已经成为职场敲门砖。

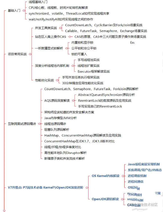
那么如何才能更好的学好并发编程呢?我们先来看一张对标阿里p7的思维导图:

网友:并发编程你都不会,还想进BATJ?学好并发,告别外包

只有结合JDK的源码来认识Java并发框架、线程池的实现原理,才能做到知其所以然,还要对原理的剖析不仅仅局限于Java层面,而是深入到JVM,甚至CPU层面来进行讲解:

为了不影响阅读,只截图了部分内容,有需要完整版的朋友关注+转发后扫描小编的二维码即可获得免费领取方式。

并发编程共享模型篇

网友:并发编程你都不会,还想进BATJ?学好并发,告别外包

  • 并发编程概览
  • 进程与线程
  • Java线程

网友:并发编程你都不会,还想进BATJ?学好并发,告别外包

共享模型之管程

  • 共享模型之管程
  • 共享模型之内存
  • 共享模型之无锁

网友:并发编程你都不会,还想进BATJ?学好并发,告别外包

原理之 Monitor(锁)

  • 共享模型之不可变
  • 共享模型之工具

网友:并发编程你都不会,还想进BATJ?学好并发,告别外包

原理之伪共享

模式篇—正确姿势

网友:并发编程你都不会,还想进BATJ?学好并发,告别外包

  • 同步模式之保护性智停
  • 同步模式之Blking
  • 同步模式之顺
  • 序控制
  • 异步模式之生产者消费者

网友:并发编程你都不会,还想进BATJ?学好并发,告别外包

同步模式之保护性暂停

  • 异步模式之工作线程.
  • 终止模式之两阶段终止模式
  • 线程安全单例
  • 享元模式

网友:并发编程你都不会,还想进BATJ?学好并发,告别外包

应用篇—结合实际

网友:并发编程你都不会,还想进BATJ?学好并发,告别外包

  • 效率
  • 限制
  • 互斥
  • 同步和异步

网友:并发编程你都不会,还想进BATJ?学好并发,告别外包

缓存更新策略

  • 缓存
  • 分治
  • 统筹
  • 定时

网友:并发编程你都不会,还想进BATJ?学好并发,告别外包

原理篇—了然于胸

  • 指令级并行原理
  • CPU缓存结构原理
  • volatile原理
  • fnal原理
  • Monitor原理

网友:并发编程你都不会,还想进BATJ?学好并发,告别外包

指令级并行原理

  • synchronized原理
  • synchronized原理进阶
  • wait notify原理
  • join原理

网友:并发编程你都不会,还想进BATJ?学好并发,告别外包

CPU 缓存结构原理

  • park unpark原理
  • AQS原理
  • ReentrantLock原理
  • 读写锁原理
  • Semaphore原理

网友:并发编程你都不会,还想进BATJ?学好并发,告别外包

CPU 缓存一致性

  • CourentHashMap,原理
  • LnkedlockingQueue原理
  • ConcurenL nkedQueue原理

网友:并发编程你都不会,还想进BATJ?学好并发,告别外包

AQS 原理

今天的分享就到这了,希望能够帮助读者快速掌握并发编程技术。扫描小编的二维码即可获得完整笔记免费领取方式。