AQS源码分析(中) -- ReentrantLock上锁源码解析

251 阅读3分钟

欢迎大家关注 github.com/hsfxuebao/j… ,希望对大家有所帮助,要是觉得可以的话麻烦给点一下Star哈

转自:blog.csdn.net/qq\_4332709…

上篇主要讲解的AQS框架的基本原理以及设计思想,我们知道了AQS自定义同步组件大概需要三种技术:自旋、CAS、LockSupport.park();
那么本篇我们着重分析一下并发大佬 Doug Lea 设计的ReentrantLock,它是如何在保证线程同步的情况下进行加锁的。

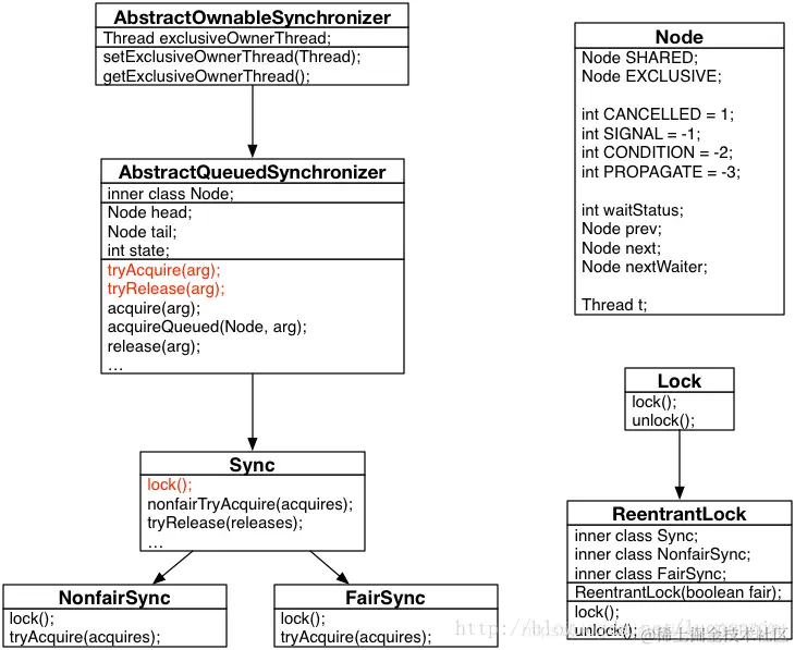
这里贴一张ReentrantLock的类图
在这里插入图片描述
Sync是ReentrantLock的内部抽象类,继承自AbstractQueuedSynchronizer,实现了简单的获取锁和释放锁。NonfairSync和FairSync分别表示“非公平锁”和“公平锁”,都继承于Sync,并且都是ReentrantLock的内部类。

ReentrantLock加锁源码解析

我们写一个应用,从lock()方法一步一步进行底层源码分析。

0.先写一个Demo
	public static void main(String[] args) {
	   final ReentrantLock reentrantLock = new ReentrantLock(true);
	    Thread t1 = new Thread(() -> {
	        reentrantLock.lock();
	        sleep(2000);
	        reentrantLock.unlock();
	    });
	    t1.start();
	}
123456789
1.首先调用成员变量sync.lock()方法
public void lock() {
        sync.lock();
    }
123
2.在NonfairSync和FairSync的实现类中重写了lock()方法

公平锁lock()源码

final void lock() {
            acquire(1);
        }
123

非公平锁lock()源码

final void lock() {
            if (compareAndSetState(0, 1))
                setExclusiveOwnerThread(Thread.currentThread());
            else
                acquire(1);
        }
123456

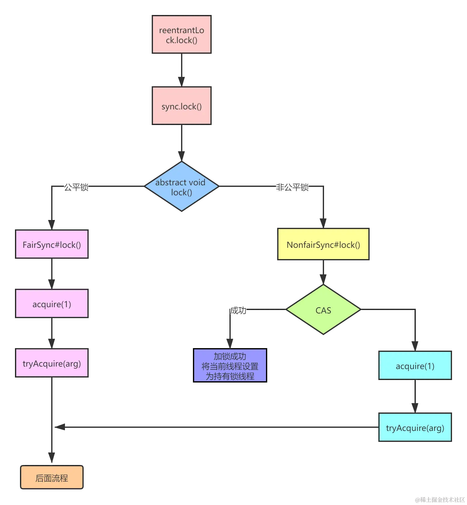
下面给出代码逻辑执行区别图:
在这里插入图片描述
公平锁在加锁之前需要判断是否需要排序;非公平锁会先CAS获取锁,如果没有获取到锁,就会进入到队列去排队。

3.调用模板方法 acquire(1) 方法

这里的参数 arg = 1

public final void acquire(int arg) {
		// tryAcquire(arg)尝试加锁
		// 如果加锁失败则会调用acquireQueued方法加入队列去排队
		// 如果加锁成功则不会调用
		// acquireQueued、addWaiter、selfInterrupt 下文解析
        if (!tryAcquire(arg) &&
            acquireQueued(addWaiter(Node.EXCLUSIVE), arg))
            selfInterrupt();
    }
123456789

首先会调用tryAcquire(arg)尝试获取锁,此处为短路运算,如果获得锁取反那么就不会执行下面的操作。

4.尝试获取锁 tryAcquire(1) 方法

公平锁 tryAcquire(1) 代码:

protected final boolean tryAcquire(int acquires) {
			// 获取当前线程
            final Thread current = Thread.currentThread();
            // 获取lock对象锁状态,如果锁状态是自由状态为0,上锁为1,大于1表示重入
            int c = getState();
            // 锁为自由状态,那么就可以上锁
            // 在公平锁中需要hasQueuedPredecessors()方法判断
            // 非公平锁则会直接进行CAS,可以查看下面非公平锁代码块
            if (c == 0) {
            	// hasQueuedPredecessors()判断当前线程是否需要排队 下文解析
                if (!hasQueuedPredecessors() &&
                	// 如果不需要排队则进行cas尝试加锁
                    compareAndSetState(0, acquires)) {
                    // 如果加锁成功则把当前线程设置为拥有锁的线程
                    setExclusiveOwnerThread(current);
                    return true;
                }
            }
            // 如果c 不等于 0,而且当前线程不是持有锁的线程,直接返回false,尝试加锁失败
            // 如果c 不等于 0,但是当前线程为持有锁的线程,则表示为重入,state+1
            // 下面代码也证实了ReentrantLock为重入锁
            else if (current == getExclusiveOwnerThread()) {
                int nextc = c + acquires;
                if (nextc < 0)
                    throw new Error("Maximum lock count exceeded");
                setState(nextc);
                return true;
            }
            return false;
        }
123456789101112131415161718192021222324252627282930

非公平锁代码:

ReentrantLock默认为非公平锁,所以在NonfairSync中重写 tryAcquire() 调用Sync中的 nonfairTryAcquire() 方法。

protected final boolean tryAcquire(int acquires) {
            return nonfairTryAcquire(acquires);
        }
123

final boolean nonfairTryAcquire(int acquires) {
            final Thread current = Thread.currentThread();
            int c = getState();
            if (c == 0) {
                if (compareAndSetState(0, acquires)) {
                    setExclusiveOwnerThread(current);
                    return true;
                }
            }
            else if (current == getExclusiveOwnerThread()) {
                int nextc = c + acquires;
                if (nextc < 0) // overflow
                    throw new Error("Maximum lock count exceeded");
                setState(nextc);
                return true;
            }
            return false;
        }
123456789101112131415161718

对比公平锁和非公平锁的 tryAcquire() 方法的实现代码,其实差别就在于非公平锁获取锁时比公平锁中少了一个判断 !hasQueuedPredecessors(),hasQueuedPredecessors() 中判断了是否需要排队,导致公平锁和非公平锁的差异如下:

  • 公平锁:公平锁讲究先来先到,线程在获取锁时,如果这个锁的等待队列中已经有线程在等待,那么当前线程就会进入等待队列中;
  • 非公平锁:不管是否有等待队列,如果可以获取锁,则立刻占有锁对象。也就是说队列的第一个排队线程在unpark(),之后还是需要竞争锁(存在线程竞争的情况下)。
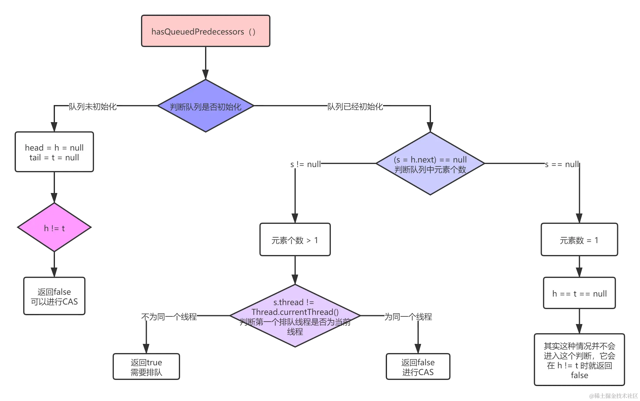
4-1.hasQueuedPredecessors() 判断是否需要排队
if (!hasQueuedPredecessors() &&
      compareAndSetState(0, acquires))
12

从上面代码可以看出这里又是一个短路运算,如果需要排队则不会下面的CAS加锁,所以需要方法返回false。

public final boolean hasQueuedPredecessors() {
        Node t = tail;
        Node h = head;
        Node s;
        return h != t &&
            ((s = h.next) == null || s.thread != Thread.currentThread());
    }
1234567

下面流程图为判断是否需要排队的各种情况:
在这里插入图片描述

值的一提:在s.thread != Thread.currentThread() 的判断,可能会有疑问一个线程park了怎么还能为同一个线程呢?

其实仔细想想,如果线程 t1 在第一次调用tryAcquire()方法尝试加锁失败之后,就会调用acquireQueued(addWaiter(Node.EXCLUSIVE), arg))方法,而在acquireQueued()还会又一次tryAcquire()机会,这次该线程别未park(),这样也是可以减少锁竞争带来的开销。

到此我们遍分析完了 tryAcquire() 方法,那么我们继续接着 acquire步骤继续分析,为了方便贴一下acquire() 方法的代码

public final void acquire(int arg) {
        if (!tryAcquire(arg) &&
            acquireQueued(addWaiter(Node.EXCLUSIVE), arg))
            selfInterrupt();
    }
12345
5.acquireQueued(addWaiter(Node.EXCLUSIVE), arg)) 方法分析

acquireQueued(addWaiter(Node.EXCLUSIVE), arg)) 我们分为两部分分析

5-1. addWaiter(Node.EXCLUSIVE) 方法分析
private Node addWaiter(Node mode) {
		// 将当前线程封装为Node对象 mode表示独占还是共享
        Node node = new Node(Thread.currentThread(), mode);
        Node pred = tail;
        // 判断队尾是否为空
        // 如果不为空,表示队列已经初始化,那么就将node加到队尾
        if (pred != null) {
        	// 前驱为原来的队尾
            node.prev = pred;
            // 这里需要CAS,防止多个线程加锁失败,入队时就会出现同步问题
            // 确保入队操作为一个原子操作
            if (compareAndSetTail(pred, node)) {
            	// pred后继为node,node成为队尾结点
                pred.next = node;
                // 返回队尾用作acquireQueued()方法参数 下文解析
                return node;
            }
        }
        // if未执行来到这步,表示队列没有初始化
        enq(node);
        return node;
    }
12345678910111213141516171819202122

队列未初始化来执行 enq(node) 方法

// 采用死循环的方式初始化队列
private Node enq(final Node node) {
        for (;;) {
            Node t = tail;
            // 第一次循环 t = null
            if (t == null) {
            	// 可以发现设置队头重新实例化了一个Node对象
            	// 这个新实例化的Node对象里面的变量都为null ,就起名null结点
                if (compareAndSetHead(new Node()))
                	// 队头队尾都指向这个null结点
                    tail = head;
            } 
			// 第二次循环
			else {
				// 前驱为null结点
                node.prev = t;
                // 将node结点设为队尾
                if (compareAndSetTail(t, node)) {
                	// null结点的后继为node
                    t.next = node;
                    // 退出死循环
                    return t;
                }
            }
        }
    }
1234567891011121314151617181920212223242526

AQS队列在初始化为什么要先实例化一个变量为null的结点?个人理解每个队头都是一个变量为null的结点,而这个结点表示当前正在持有锁的线程,在队头t1释放锁之后,又会把队列第二个(因为第一个head结点,永远是正在持有锁的线程)t2线程设为head,并将Node中的thread变为null,这样的做法就是t2已经拿到锁了,那就不需要排队,那么Node的thread也就没有意义。

5-2.acquireQueued() 方法分析
final boolean acquireQueued(final Node node, int arg) {
        boolean failed = true;
        try {
            boolean interrupted = false;
            for (;;) {
            	// 取到node的前驱结点
                final Node p = node.predecessor();
                // 判断p是否为head,如果是head,那么node就是队列中第二个
                // 也就是第一个排队结点,设计者会让第一个排队结点自旋2次
                // 这样做的目的也是为了减少多线程竞争产生的开销,万一node
                // 在自旋过程中,head释放了锁,那么node就会加锁,从而不会被
                // park()
                if (p == head && tryAcquire(arg)) {
                	// 加锁成功,那么node 就为队头元素,将node的thread置为null
                    setHead(node);
                    // p释放锁之后清除引用
                    p.next = null; // help GC
                    failed = false;
                    return interrupted;
                }
                // shouldParkAfterFailedAcquire()判断前一个结点的waitStatue
                // 用来表示当前结点的状态,如果为0置为-1,这也是第一个结点
                // 能够自旋2次的关键
                // ws=0 - 初始状态
                // ws=-1 - 后继结点处于等待状态
                if (shouldParkAfterFailedAcquire(p, node) &&
                    parkAndCheckInterrupt())
                    interrupted = true;
            }
        } finally {
            if (failed)
                cancelAcquire(node);
        }
    }
12345678910111213141516171819202122232425262728293031323334
5-3.shouldParkAfterFailedAcquire(p, node) 方法分析
private static boolean shouldParkAfterFailedAcquire(Node pred, Node node) {
        int ws = pred.waitStatus;
        // ws = -1 ,表示后继结点的线程已经处于等待状态
        if (ws == Node.SIGNAL)
            return true;
        if (ws > 0) {
            // 由于在同步队列中等待的线程等待超时或者被中断
            // 需要从同步队列中取消等待
            do {
                node.prev = pred = pred.prev;
            } while (pred.waitStatus > 0);
            pred.next = node;
        } else {
        	// CAS将pred的ws改为-1,表示后继结点的线程将要park()
            compareAndSetWaitStatus(pred, ws, Node.SIGNAL);
        }
        return false;
    }
123456789101112131415161718

可能会有疑问:为什么当前结点线程的状态需要保存到前驱结点中?如果该结点保存本线程的状态,那么可能存在以下情况,在调用park()方法之前将ws置为-1,但有可能下一步并未调用park(),这样不就没有意义;跟不可能在调用park()方法之后将ws置为-1,因为当前线程已经处于睡眠状态。所以需要通过前驱结点来保存后继线程的状态。

lock() 流程图

在这里插入图片描述
参考:
1、《Java并发编程的艺术》
2、JUC AQS ReentrantLock源码分析(一)
3、ReentrantLock实现原理分析