靠这份面试手册拿下京东的Java研发岗的offer,万分感谢特此分享

135 阅读11分钟

前言:
金九银十过了金三银四还会远嘛,本文后面分享面试题给正准备跳槽,准备找工作的你,这次面试京东也是做了很多的准备,还好顺利拿到了offer。

由于篇幅限制,不是所有的面试题都有分享出答案,也有一些面试题没有分享出来,有需要此PDF的私信我(面试)即可免费领取

面试,其实是一个双向选择的过程,在这个过程里,我们不应该抱着畏惧的心态去对待,这样反而会影响自己的发挥。同时看中的应该不止薪资,还要看你是不是真的喜欢这家公司,是不是能真的得到锻炼。今天给大家分享一份阿里的面试大全,希望大家都能找到适合自己的公司,开开心心的撸代码。
进入正题,由于篇幅限制,部分面试题没有答案,不会做不要着急呀,文末领取答案哦
目录:
一.性能调优专题
二.微服务架构面试专题
三.并发编程高级面试专题
四.开源框架面试专题
五.分布式面试专题

性能调优专题
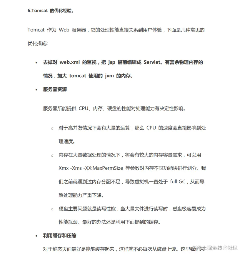
1.1tomcat性能调优整理

  • 你怎样给tomcat调优

  • 如何加大comcat连接数

  • 怎么加大tomcat内存

  • ̵tomcat中如何禁止列目录下的文件

  • tomcat有几种部署方式

  • tomcat的优化经验

1.2Jvm性能优化专题

  • Java类加载过程
  • Java内存分配
  • 描述一下Jvm加载class文件的原理机制
  • GC是什么为什么要有GC
  • 简述Java垃圾回收机制

在Java中,程序员是不需要显示的去释放-个对象的内存的,而是由虚拟机自行执行。在JVM中,有一个垃圾回收线程,它是 低优先级的,在正常情况下是不会执行的,只有在虚拟机空闲或者当前堆内存不足时,才会触发执行,扫面那些没有被任何引用的对象,并将它们添加到要回收的集合中,进行回收。

  • 如何判断一个对象是否存活(或者GC对象的判定方法)
  • 垃圾回收的优点和远离。并考虑2种回收机制
  • 垃圾回收器的基本原理是什么?垃圾回收器可以马上回收内存吗?有什么办法主动通知虚拟机进行垃圾回收?
  • Java中会存在内存泄漏吗,请简单描述
  • 什么是分布式垃圾回收(dgc)它是如何工作的?

DGC叫做分布式垃圾回收。RMI使用DGC来做自动垃圾回收。因为RMI包含了跨虚拟机的远程对象的引用,垃圾回收是很困难的。DGC使用引用计数算法来给远程对象提供自动内存管理。

  • 串行(serial)收集器和吞吐量(throughput收集器的区别是什么?

吞吐量收集器使用并行版本的新生代垃圾收集器,它用于中等规模和大规模数据的应用程序。而串行收集器对大多数的小应用(在现代处理器上需要大概100M左右的内存就足够了。

  • 在Java中,对象什么时候可以被垃圾回收

  • 简述Java内存分配与回收策率以及Minor和major GC

  • JVM的永久代中会发生什么垃圾回收

由于篇幅限制,不是所有的面试题都有分享出答案,也有一些面试题没有分享出来,有需要此PDF的私信我(面试)即可免费领取
微服务架构面试专题
1.Springcloud面试整理

  • 什么是springcloud?
  • 使用springcloud有什么优势?
  • 服务注册和发现是什么意思?springcloud如何实现?

当我们开始一一个项目时,我们通常在属性文件中进行所有的配置。随着越来越多的服务开发和部署,添加和修改这些属性变得更加复杂。有些服务可能会下降,而某些位置可能会发生变化。手动更改属性可能会产生问题。Eureka 服务注册和发现可以在这种情况下提供帮助。由于所有服务都在Eureka服务器上注册并通过调用Eureka服务器完成查找,因此无需处理服务地点的任何更改和处理。

  • 载平衡的意义是什么?

  • 什么是Hystrix?它如何实现容错

  • 什么是Hystrix断路器?我们需要它吗?

  • 什么是Netflix Feign?它的优点是什么?

  • 什么是springcloud Bus?我们需要它吗?

2.spring boot面试题整理

  • 什么是spring boot?
  • spring boot有那些优点
  • 什么是JavaConfig?
  • 如何重新加载spring boot上的更改,而无需重新启动服务器?
  • spring boot中的监视器是什么

Spring boot actuator是spring启动框架中的重要功能之一。Spring boot监视器可帮助您访问生产环境中正在运行的应用程序的当前状态。有几个指标必须在生产环境中进行检查和监控。即使- - 些外部应用程序可能正在使用这些服务来向相关人员触发警报消息。监视器模块公开了一组可直接作为HTIP URL访问的REST端点来检查状态。

  • 如何在Spring Boot中禁用Actuator端点安全性?

默认情况下,所有敏感的HTTP端点都是安全的,只有具有ACTUATOR角色的用户才能访问它们。安全性是使用标准的HttpSevletRequest. isUserinRole方法实施的。我们可以使用managemant.security.enabled = false来禁用安全性。只有在执行机构端点在防火墙后访问时,才建议禁用安全性。

  • 如何在自定义端口上运行Spring boot应用程序?

  • 什么是YAML?

  • 如何实现Spring boot应用程序的安全性?

  • 如何集成Spring boot和ActiveMQ?

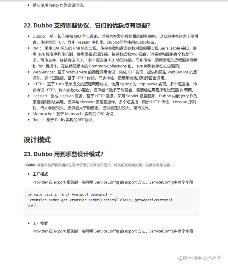
3.dubbo面试题整理

  • Dubbo中zookeeper做注册中心,如果注册中心集群都挂掉,发布者和订阅者之间还能通信么?
  • Dubbo服务负载均衡策略?
  • Dubbo在安全机制方面是如何解决的

Dubbo通过Token令牌防止用户绕过注册中心直连,然后在注册中心上管理授权。Dubbo 还提供服务黑白名单,来控制服务所允许的调用方。

  • Dubbo链接注册中心和直接区别

并发编程高级面试专题

  • Synchronized用过吗,其原理是什么?
  • 什么是可重入性,为什么说Synchronized是可重入锁?
  • Jvm对Java的原生锁做了哪些优化?
  • 为什么说Synchronized是非公平锁

非公平主要表现在获取锁的行为上,并非是按照申请锁的时间前后给等待线程分配锁的,每当锁被释放后,任何一一个线程都有机会竞争到锁,这样做的目的是为了提高执行性能,缺点是可能会产生线程饥饿现象。

  • 什么是锁消除和锁粗化?
  • 为什么说Synchronized是一个悲观锁?乐观锁的实现原理又是什么?
  • 乐观锁就一定是好的吗?
  • 跟Synchronized相比,可重入锁ReentrantLock其实现原理有什么不同?

其实,锁的实现原理基本是为了达到一个目的:让所有的线程都能看到某种标记。Synchronized通过在对象头中设置标记实现了这一目的,是一种JVM原生的锁实现方式,而ReentrantL ock以及所有的基于Lock接口的实现类,都是通过用一一个volitile 修饰的int型变量,并保证每个线程都能拥有对该int的可见性和原子修改,其本质是基于所谓的AQS框架。

  • 那么请谈谈AQS框架是怎么回事?

  • 请尽可能详尽的对比下Synchronized和ReentrantLock的异同

  • ReentrantLock是如何实现可重入性的?

  • 除了ReentrantLock,你还接触过juc中的哪些并发工具?

由于篇幅限制,不是所有的面试题都有分享出答案,也有一些面试题没有分享出来,有需要此PDF的私信我(面试)即可免费领取
开源框架面试专题
1.Spring面试题整理

  • 什么是spring框架?spring框架有哪些主要模块?

Spring框架是一个为Java应用程序的开发提供了综合、厂 泛的基础性支持的Java平台。Spring 帮助开发者解决了开发中基础性的问题,使得开发入员可以专注于应用程序的开发。
Sping框架本身亦是按照设计模式精心打造,这使得我们可以在开发环境中安心的集成Spring框架,不必担心Spring是如何在后台进行工作的。Spring框架至今已集成了20多个模块。这些模块主要被分如下图所示的核心容器、数据访问/集成,Web、AOP面向切面编程)、工具、消息和测试模块。

  • 使用spring框架能带来哪些好处?
  • 什么是控制反转(ioc)什么是依赖注入?
  • 请解释下spring框架中的ioc?
  • BeanFactory和ApplicationContext有什么区别
  • spring有几种配置方式?

将Spring配置到应用开发中有以下三种方式:
1.基于XML的配置
2.基于注解的配置
3.基于Java的配置

  • 如何用基于XML配置方式配置Spring?

  • 如何用基于Java配置的方法配置Spring?

  • 怎么样注解的方式配置spring?

  • 请解释spring bean的生命周期?

  • spring bean的作用域之间有什么区别?

2.springMVC面试题整理

  • 什么是springmvc?

SpringMvc是spring的一个模块,基于MVC的一个框架,无需中间整合层来整台。

  • Spring MVC的优点:

1.它是基于组件技术的全部的应用对象,无论控制器和视图,还是业务对象之类的都是java组件并且和Spring提供的其他基础结构紧密集成
2.不依赖于Senilet AP(目标虽是如此,但是在实现的时候确实是依赖于Servlet的
3.可以任意使用各种视图技术,而不仅仅局限于JSP4.支持各种请求资源的映射策略5.它应是易于扩展的

  • springmvc的工作原理
  • springmvc流程
  • springmvc的控制器是不是单例模式,如果是,有什么问题,怎么解决?
  • 如果你也用过strus2简单的介绍下springmvc和struts2的区别有哪些?
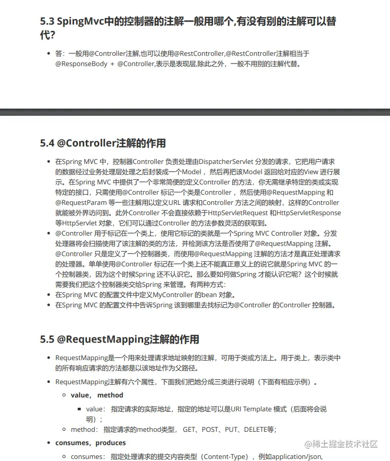
  • springmvc中控制器的注解一般用那个,有没有别的注解可以替代
  • requestMapping注解用在类上面有什么作用

是一个用来处理请求地址映射的注解,可用于类或方法上。用于类上,表示类中的所有响应请求的方法都是以该地址作为父路径。

  • 怎么样把某个请求映射到特定的方法上面?
    答:直接在方法上面加上注解RequestMapping,并且在这个注解里面写上要拦截的路径

  • 如果在拦截请求中,我想拦截get方式提交的方式,怎么配置

  • 怎么样把某个请求映射到特定的方法上面?

  • 我想在拦截的方法理面得到Request,或者session?

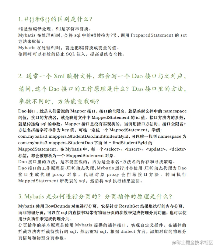
3.MyBatis面试题整理

  • 什么是MyBatis?

MyBatis是一个可以自定义SQL、存储过程和高级映射的持久层框架。

  • 讲下MyBatis的缓存

MyBatis的缓存分为一级缓存和二级缓存,- -级缓存放在session里面,默认就有二级缓存放在它的命名空间里,默认是不打开的,使用二级缓存属性类需要实现Serializable序列化接口(可用来保存对象的状态,可在它的映射文件中配置

  • MyBatis是如何进行分页的?分页插件的原理是什么?

  • 简述MyBatis的插件运行原理,以及如何编写一个插件?

  • MyBatis动态sql是做什么的?有哪些动态sql?能简述一下动态SQL的执行原理吗?

  • {}和${}的区别是什么

  • 为什么说MyBatis是半自动orm映射工具?它与全自动的区别在哪里?

  • MyBatis是否支持延迟加载?如果支持,他的实现原理是什么?

分布式面试专题
1.分布式限流面试整理
2.分布式通讯面试整理
3.分布式数据库面试整理
分布式面试题就不一一给大家打出来了,需要这份PDF的面试文档私信我(面试)

读者福利
面试题可以让我们增加自己的知识储备,在面试题中不断的查漏补缺,早日拿到自己心仪的offer
由于篇幅限制,不是所有的面试题都有分享出答案,也有一些面试题没有分享出来,有需要此PDF的私信我(面试)即可免费领取

资料获取方式:关注小编+点赞文章+私信【面试】获取资料