【拉勾笔记】拉勾训练营实录

1,352 阅读2分钟

章内容输出来源:拉勾教育Java高薪训练营

写在前面

  • 高薪训练营课程大纲介绍
    • Java高薪训练营是拉勾教育历经十几个月时间精心打磨才确定推出的课程。
    • 课程设计是对标阿里P7技术要求,针对专项提升技术能力。
    • 课程知识体系覆盖全面,详细规划层层递进提升技术能力,涵盖了99%的企业对技术的要求。
    • 课程内容分阶段,从12个阶段全面提升架构能力。内容涵盖主流源码剖析、微服务、分布式中间件(缓存、MQ等)、海量数据存储、容器虚拟化技术、底层调优与算法等。
    • 讲师团队都是由一线多年经验的资深技术专家讲解,更加贴近实际开发应用。
  • 课程学习模式介绍
    • 线上学习直播+录播,课程阶段学习闯关式。只有前面的阶段学完提交作业老师批改及格才解锁下一个模块。
    • 学习成果测验,每个模块的知识学完都有测验可以检验自己的学习成果。大的模块学完有专门设计的作业进行实操。
    • 导师在线实时解答疑惑,进行作业思路指导与批改。
    • 班主任在线监督学习情况。

    作为一名跨专业研究生,我明白自学技术路上太多的痛点:网上的技术资料不完全不权威,不具有时效性;直接看官方文档又因为基础不够而难以理解效率低下。拉勾训练营提供的一个系统的学习框架和导师指导,正是我所需要的。

   就目前学习来看,课程设计优秀,讲师深入浅出,对于我来说受益匪浅。群内学习氛围也很好,班主任和导师非常热心。特别是导师基本上是24小时在线为同学解答问题。这个让我印象深刻。

    我会在将在拉勾训练营的学习笔记和心得实时的记录在这里。

【Mybatis】

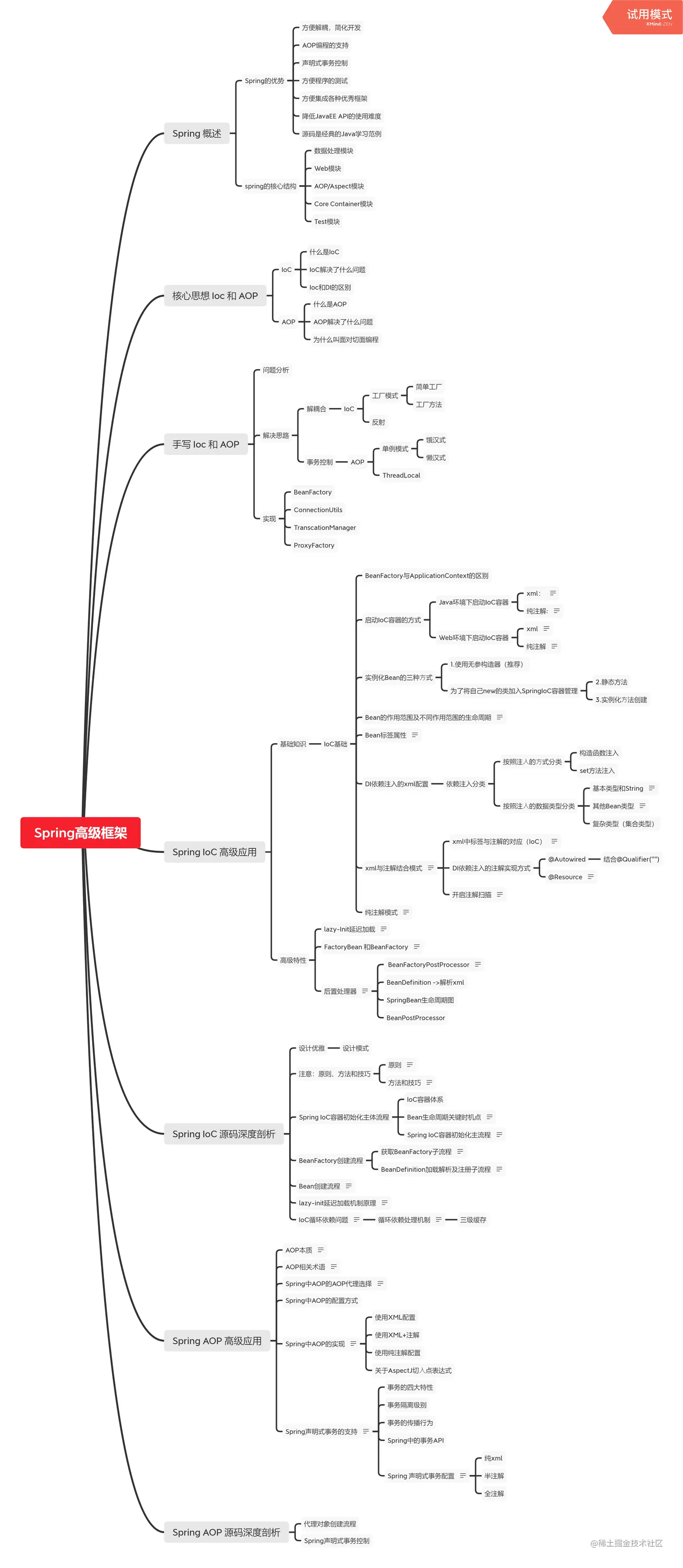
【Spring】

【拉钩笔记】Spring 学习笔记

【拉钩笔记】Spring 之循环依赖

【拉钩笔记】Spring 之AOP源码分析

【SpringMVC】

【拉钩笔记】SpringMVC 学习笔记

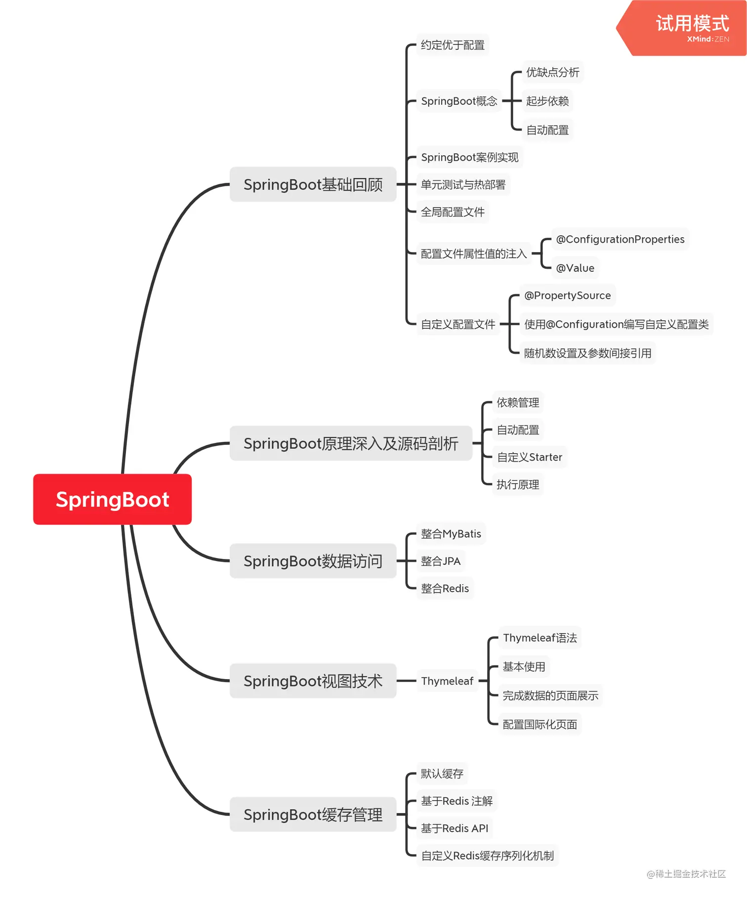
【SpringBoot】

【拉钩笔记】SpringBoot 学习笔记(上)

【拉钩笔记】SpringBoot 学习笔记 (下)