一半人写不出冒泡排序,你的同龄人都躺下了

2,948 阅读7分钟

今天这篇不是正经的吹水文,属于有感而发吧。

前段时间在知乎上回答了一个问题“计算机学院的学生该怎样提高自己的编程能力?”,下面的回答五花八门,有些人分享各种各样的资料,什么学Java的,学操作系统的,等等。还有些人说要学好算法、数据结构刷LeetCode的,还有些人讲怎么做网站的,就是没有一个人说一句好好学习的。

其实我挺失望的,因为我觉得这一点看起来耳熟能详甚至是烂熟的东西才恰恰是很多人需要的。当年有一篇网红文,叫做《摩拜创始人胡玮炜套现15亿:你的同龄人正在抛弃你》。但其实你如果了解一下现状的话,会发现你的同龄人非但没有抛弃你,反而都躺下了,一副再也不想起来的样子。

惊人的现状

轮子哥曾经在知乎里讲过这么一个事,当年他毕业的时候,有一个公司(我依稀记得是微软)来上海招聘。第一轮笔试出的算法题是冒泡排序,全场只有一半的学生写了出来

没毕业的人听这个估计会觉得很夸张,这不是考试必考的东西么?科班出身的一定会的东西啊?就算不是科班出身的,也是必学的内容,怎么还能不会呢?但是在我看来,这简直太正常了,我的版本的故事估计会让你们更惊讶。

我毕业的时候是在2016年,差不多四年多之前。我们计算机学院一个年级有300名学生,其中只有不到9/10可以顺利毕业,有超过10%的人因为挂科、毕业设计不能通过是拿不到毕业证的。在能够顺利毕业的学生当中,只有1/3愿意去做技术岗位当程序员,剩下的大部分同学会选择考研、考公务员、转行等途径。在这1/3愿意做技术的里面,估计又有1/2是被迫的。

被迫的原因也很简单,因为计算机专业,对口的工作要比不对口的好找。如果你想要找非技术岗,那么你会面临和法学院、文学院、管理学院等一众文科学院的竞争。你会发现无论是口才还是为人处世或者是面试技巧都很难赢过他们,所以很多人想着不要做技术,但是最后还是被迫来了技术岗。

我们先来算一下,只有\frac{9}{10} *\frac{1}{3}*\frac{1}{2}=\frac{3}{20}不到的人是自己想要做技术岗,这些人都有一个共同的特点,就是基本上能完成老师布置的课程设计的作业,而不是抱大腿或者是找学长要一份。这些人的毕业去向都很不错,其中一些保研了,还有一些去了不错的企业,大约是华为这个水平。

也就是说在我们学校,只要你有能力完成老师布置的课程设计的作业,就已经战胜了谈大多数人,并且可以找到一份还不错的工作。如果能在稍微努力一点点,像我一样去主动多学一点东西,那就是佼佼者,就是BAT的候选人。

这就是我母校当年的毕业情况,可能在常规的标准里这样的学校能上三本都有得多。但很遗憾的,它非但不是三本,还是985、双一流。那么问题来了,连985学校尚且如此,其他学校又会是什么样呢?

指数分布的世界

说起来匪夷所思不可思议,但是背后的道理非常非常简单,只用一句话就可以形容,就是我们的世界不是线性的。

人类千百万年的进化,导致了我们的大脑更容易理解线性的事物。我们习惯了吃饭一口一口吃,习惯了攒钱一点一点攒。所以我们理解不了为什么疫情初期才100例,过了几天就上万例了。我们也理解不了有些人只借了一小笔贷款,怎么滚出了这么大一笔账单。因为这些都是指数分布的。

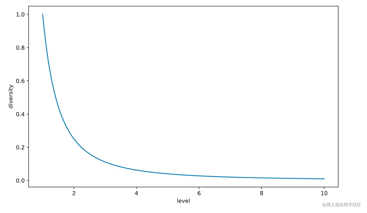
我觉得人其实也很符合指数分布,它就好像下面这张图,x轴是每个人的level,y轴是我们所处的位置。每当我们通过努力或者其他的方式将我们的level提高一层,我们都会战胜排在我们前面90%的人。

我在大学里这个感受非常非常深刻,我拿过两次奖学金。这两次,我做了哪些“巨大努力”呢?我想来想去也只有在上课的时候控制自己只玩一堂课游戏,以及不裸考,考前一晚固定预习三小时了。既没有刷以往的卷子,也没有认真的准备。即使如此,我还是拿到了全班前三。然后就有一堆人开始管我叫学霸、大神,叫得我非常非常迷茫,我明明很懒惰啊?我明明也不是一个好学生啊?我这样都是学霸,那你们是什么呢?

后来我毕业很久之后才想明白,这是一个比烂的世界。大多数人根本就没有在学习,大多数人就是迷茫碌碌无为的,我玩了一堂课游戏还听了一点讲课,他们完全没听。我在抄作业的时候还会看下题目,他们可能看都不会看。即使我觉得已经做得很烂了,还是有大把大把的人比我更烂。我并不突出,只是架不住大家都往后退。而且他们一边退还一边喊,竞争太激烈了,内卷太严重了,居然连躺赢都做不到了!

你躺着,凭什么赢呢?

鸡汤本无毒

你们觉得什么样的人能够进入BAT这样的顶级互联网企业工作?

是悬梁刺股的学霸?还是钻研技术废寝忘食的技术大牛,或者是美帝常春藤名校的海归?真相可能出乎你们的意料。前不久我无意间打开脉脉,我惊讶地发现当初好几个表现很一般的人或早或晚地入职了BAT。好奇心趋势下,我看了他们的简历,也很平平,一切按部就班。有些是去读了研校招去的,有些是经历了几次跳槽找到了合适的跳板。看起来都是一个感觉,就是自然而然,毫无开挂痕迹。

那为什么表现平平的人凭什么进BAT?

这个问题的答案可能简单得令人难过,因为大多数人连平平的表现都做不到。按部就班的努力也是努力,毕竟努力这个词说出来已经和90%以上的人无缘了。毕竟有多少人下班不只是玩,还能学点东西?有多少人还能想着去读个书深造一下呢?别说下班了,大多数人就是上课都不带学习的。

这两年的舆论就好像是一个青春期的少年,开始了叛逆。从前几年的反鸡汤、毒鸡汤,再到这几年的内卷、小镇做题家。只要是网上劝人努力、劝人上进的文字,总能惹来一通群嘲。有些人会直接人身攻击,给你贴“奋斗比”的标签,还有些会怼你,努力有什么用,努力就能进BAT了吗?努力就买得起房了吗?

希望有朝一日,当有人这么和你们说话的时候,你们都可以有底气怼回去:是的,我进了BAT也买了房,这一切都是我努力的结果。

鸡汤本无毒,只是架不住有人没喝就倒了。

今天的文章就到这里,衷心祝愿大家每天都有所收获。如果还喜欢今天的内容的话,请来一个三连支持吧~(点赞、关注、转发

原文链接,求个关注