Vue基础
Vue指令
Vue概述
Vue之HelloWorld
【02-Vue之HelloWorld-使用vue方式渲染数据】
#app 数据渲染区域, el:#app指定元素挂载, data:{数据名称: 数据值}要挂载的内容区域
模板语法概述
【03-模板语法概述-使用vue模板遍历渲染数据】
将data中的数据渲染到vue模板中, [{each 数据对象 as value}} {{value}}
指令概念与v-cloak指令用法
【04-指令概念与v-cloak指令用法-解决了文字闪动问题】
<div v-clock>{{mag}}</div>
数据填充相关3个指令的用法
【05-数据填充相关3个指令的用法-v-text/v-html/v-pre原始信息】
数据响应式概念与v-once用法
【06-数据响应式概念与v-once用法-数据渲染到页面后,数据不可二次修改】
双向数据绑定与v-model指令用法
【07-双向数据绑定与v-model指令用法-一般使用在输入框】
输入框中的值发生改变,v-model能监听到,且修改数据v-model会实时更新数据
MVVM设计思想分析
【08-MVVM设计思想分析-model+view+view-model】
model要渲染的数据+view要渲染到那个元素中+view-model(dom事件监听, data数据绑定)
事件绑定基本用法
【09-事件绑定基本用法-v-on:click / @click】
事件函数参数传递方式
【10-事件函数参数传递方式-函数名(要传递的参数, 触发的事件对象event)】
元素的调用 v-on:click="handle('123', $event)"
事件修饰符的用法
【11-事件修饰符的用法-】
v-on:click.stop阻止冒泡,
v-on:click.prevent阻止默认行为
按键修饰符的用法
【12-按键修饰符的用法】
v-on:keyuo.有意义的名称--->对应有意义的处理函数(v-on:keyup.delete-->清空输入框值的处理函数)。 v-on:keyup.enter按下回车键--->handelSubmit:function(){conole.log(this.uname)}就打印表单中的数据内容
自定义按键修饰符
【13-自定义按键修饰符】
v-on:keyup.自定义按键名称=事件处理函数(v-on:keyup.aaa=handle处理函数)只要按下了该按键,就会触发该按键对应的处理函数。 定义按键键码值:Vue.config.keyCode.按键的名称=键码值(Vue.config.keyCode.aaa=65)
简单计算器案例
【14-简单计算器案例】
其实就是点击计算触发了事件处理函数,函数中键data中的属性值,通过parseInt相加的和赋值给data中的result,将result展示在计算结果中 v-text=result
属性绑定基本用法
【15-属性绑定基本用法-v-bind:href / :href】
指令v-model底层原理分析
【16-指令v-model底层原理分析】
一个v-model相当于2个事件:
1 v-bind:value=要绑定的数据,
2 v-on:input="$event.target.value"
样式绑定之class绑定对象用法
【17-样式绑定之class绑定对象用法-class{ }对象方式】
class{ }对象方式:
1定义类名完成样式布局,
2使用样式v-bind:class(类名: data中属性,值为true就会添加该样式),v-bind:class={类名1, data中的属性1,类名2, data中的属性2}
样式绑定之class绑定数组用法
【18-样式绑定之class绑定数组用法-class [ ] 数组方式】
1:定义类名,
2:将类名放在data属性中,当做值,
3:将data中的值放在数组中渲染给元素 v-bind:class"[data属性名1,data属性名2]"
样式绑定之class绑定3个细节用法
【19-样式绑定之class绑定3个细节用法】
1:可以数组中,嵌套{ }对象,
2:可以在data中定义一个属性:接收一个对象{ }, 对象中有多个类名,且值为true, 3:元素本身已有class类样式,还可以v-bind:class绑定data中的属性值。【具体看分析图】
样式绑定之style绑定用法
【20-样式绑定之style绑定用法-style { }对象形式, style [ ]数组形式】
1style { }对象形式: v-bind:style{color颜色名: data中的属性名}该属性名是data中直接的属性名,
2 style [ ]数组形式:v-bind:style="[data属性名1,data属性名2]",该属性名是属性名: { }对象中有多个属性
分支结构用法
【21-分支结构用法-v-if/v-else/v-else-if, v-show】
v-if判断条件一,v-else判断条件二,v-else-if判断条件三,v-if判断条件四 ,因为判断的是data中的某个属性,如果该属性的值满足判断条件,就会执行该判断条件中的语句。 v-show如果data中的属性的值是true,该元素就会显示,反之则隐藏
循环结构遍历数组与key的作用分析
【22-循环结构遍历数组与key的作用分析-循环结遍历数组v-for='每一项 in 要遍历的数据'】
1:在data中定义一个属性,对应的是数组,数组中有单个的值,也有多个{ }对象,遍历方式:v-for="(item, index) in list :key="item.id"",item表示每一项,index就是对象中的id值
循环结构遍历对象
【23-循环结构遍历对象-v-for(v, k, i)】
1:在data中定义一个属性,对应的是对象中有多个属性。
2:v-if结合遍历使用:v-if v===12 v-for (属性值v, 属性名k,索引 i )in 遍历的对象
遍历展示真实数据
需求分析与UI概览
实现模板布局
切换样式处理
事件处理
1:遍历展示真实数据
2:数据默认隐藏,根据currentIndex默认显示第一张和第一个tab高亮显示
3:绑定点击事件,点击时让currentIndex=index,点那个哪个就高亮
常用特性概述与表单效果概览

表单基本操作
【02-03 表单基本操作】
表单元素被选中的规则:
1:通过v-model绑定data中的属性,该属性中的值就是表单对象中要显示的内容。 2:data中属性可以是单个值,多个值则放在数组中,每一项用' '引号包裹,逗号隔开。 3:多选框规律:因为v-model绑定了data中的属性,该元素中的value=1值,对应的就是data属性数组中的值,有几个多选框就会显示几个。
表单域修饰符用法
【04-表单域修饰符用法-3种常见修饰】
1:v-mode.number:转换为number类型,方便运算。
2:v-model.trim能去除前后空格,中间去不了。
3:v-model.lazy lazy将事件切换为change类型事件,经测试输入框失去焦点才触发该修饰符
自定义指令基本用法
【05-自定义指令基本用法】
1:在元素中使用该自定义指令,
2: 全局定义自定义指令:Vue.directive('focus')全局声明focus自定义指令, inserted:function(el){el.focus}函数中让该元素自动获取焦点
自定义指令-带参数
【06-自定义指令-带参数】
1:在元素中使用该自定义指令,
2: 全局定义自定义指令:Vue.directive('focus')全局声明focus自定义指令, inserted:function(el, 参数1)el.style.backargroundColor=参数1.value.color,能通过它拿到输入框中msg的对应属性名为color的值,相当于把blue直接赋值给了样式
自定义局部指令用法
【07-自定义局部指令用法】
局部指令只能在该组件中使用,定义方式写在vue实例中,按顺序一般写在methods后面,directive事件对象中该color属性,通过bind指定了事件处理函数,函数中拿到输入框的值,将该属性的值赋值给样式,完成样式修改。
计算属性基本用法
【08-计算属性基本用法-computed】
导师说计算属性嫩格式逻辑复杂的函数,用它能内容更加简洁,目前没太大感觉:compuetd计算属性名,对应{ }对象,对象中的属性名对应了处理函数function, 该函数的处理结果能返回给计算属性
计算属性与方法的区别
【09-计算属性与方法的区别】
计算属性:如果不发生改变,就会从缓存中拿结果,效率高,性能好。 方法,每次刷新页面都会触发该方法,使用性能开销要大。
侦听器基本用法
【10-侦听器基本用法-watch】
使用场景一般用于异步或者开销较大的操作,比如通过ajax接口拿数据,和settimeout异步任务
过滤器基本用法
【12-过滤器基本用法】
1 全局过滤器 :1 使用 :{{data中的属性名 | 过滤器名称 | 过滤器名称}}Vue.filter('过滤器名称',处理函数)。
2:局部过滤器,一般写在data后面,filter: { 过滤器名称:事件处理函数}。 注意多个过滤器 | 竖线隔开就可以了。
侦听器案例
【11-侦听器案例】
该案例核心方法:1:在methods中定义异步函数,在侦听器中调用该方法,因为侦听器能实时拿到最新的数据, 但是侦听器中的属性名必须和data中的属性名一致,通过w-model.lazy实时接收到用户输入的值,去做出验证。【简单点说,就是methods中封装的异步任务,用watch中执行了】务
带参数的过滤器案例
【13-带参数的过滤器案例】
过滤器中的(参数1:就是data中的属性名, 参数2:调用过滤器传递的参数),实际应用场景,就是根据第二参数,自定义格式化日期。
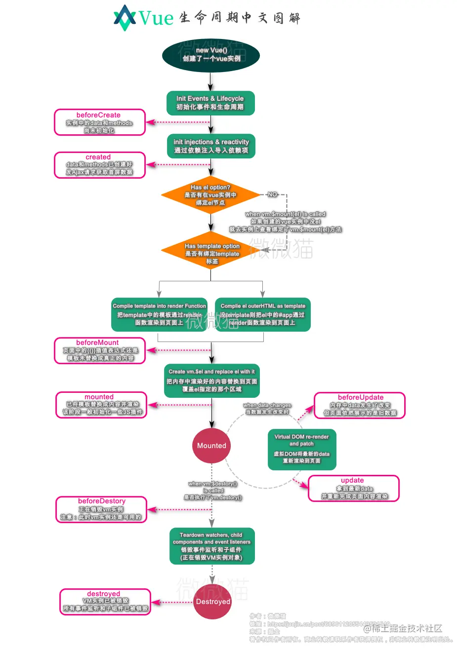
实例的生命周期
【14-实例的生命周期-分为3个大阶段】
阶段一渲染:
阶段二数据改动,更新数据:
阶段三:销毁vue实例会触发, 该阶段中,我们主要记住mounted函数,以为页面数据已经渲染完成,我们之后会常用它调用ajax接口去渲染页面数据。
自己用中文画的Vue图解:↓↓↓
由于Vue知识体系庞大,一文半章是很难讲清楚的,于是在接下来的,将拆分为每个章节,逐一进行讲解:→→→→ 【web前端 - 精简系列】,将Vue全家桶和微信小程序分章节,一一讲完!
目前web前端 - 精简系列更新如下:↓↓↓