首页
沸点
课程
数据标注
HOT
AI Coding
更多
直播
活动
APP
插件
直播
活动
APP
插件
搜索历史
清空
创作者中心
写文章
发沸点
写笔记
写代码
草稿箱
创作灵感
查看更多
登录
注册
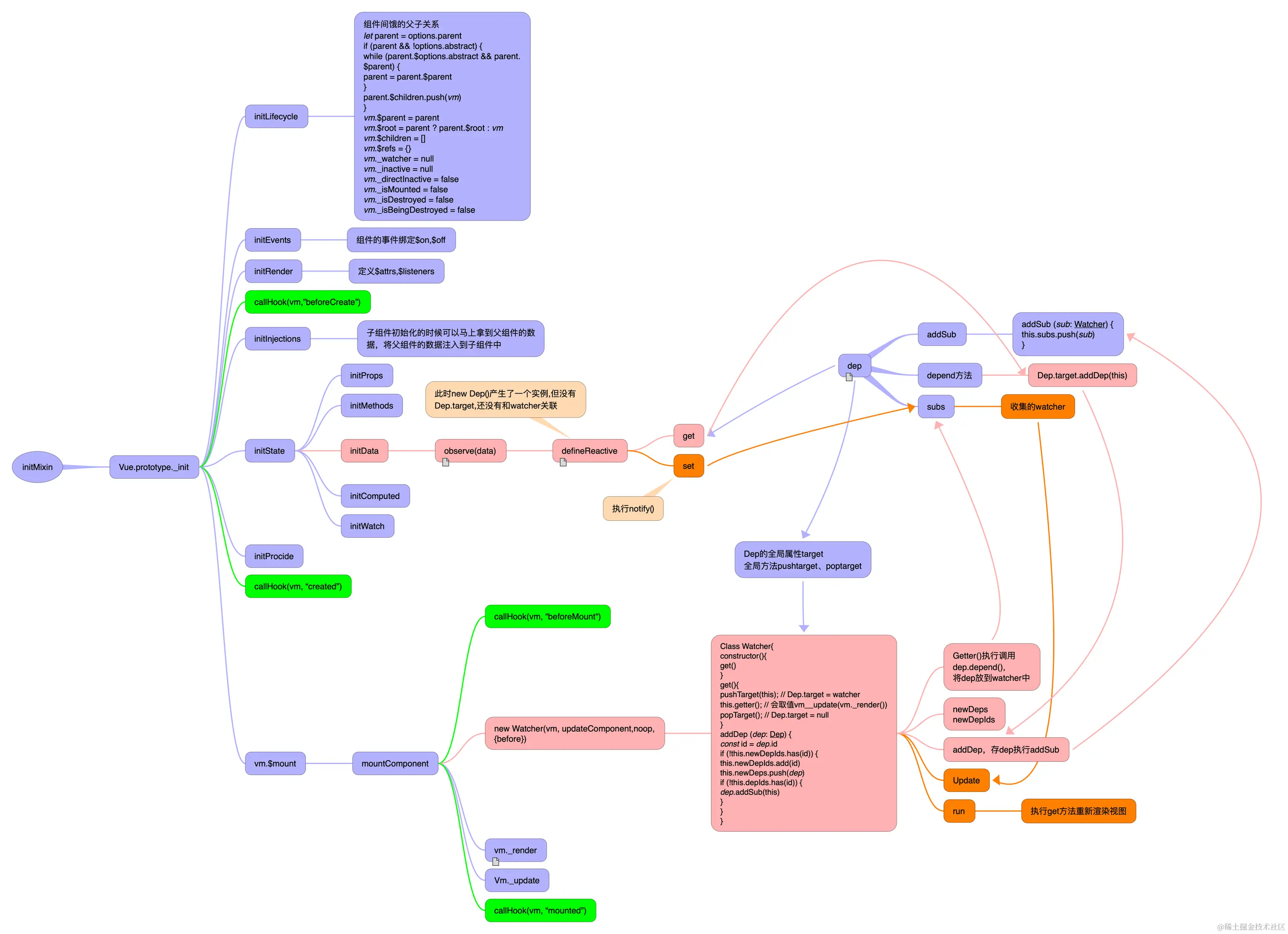
VUE源码学习-响应式原理
一头会飞的大象
2020-11-17
117
阅读1分钟
一头会飞的大象
IT
9
文章
10.0k
阅读
0
粉丝
目录
收起