总结
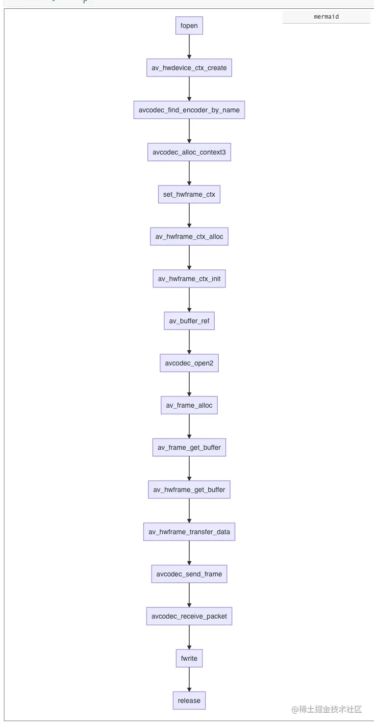
把yuv数据编码成h264数据,使用了 硬件编码,同时把硬件编码绑定到编解码器上下文上.
* 同时创建了一个硬件编码帧. 绑定硬件编码上下文后.使用就和之前的编解码器上下文一样了.
流程图
graph TB
fo[fopen]
-->ahcc[av_hwdevice_ctx_create]
-->afebn[avcodec_find_encoder_by_name]
-->aac[avcodec_alloc_context3]
-->shc[set_hwframe_ctx]
-->ahca[av_hwframe_ctx_alloc]
-->ahci[av_hwframe_ctx_init]
-->abr[av_buffer_ref]
-->aco[avcodec_open2]
-->afa[av_frame_alloc]
-->afgb[av_frame_get_buffer]
-->ahgb[av_hwframe_get_buffer]
-->ahtd[av_hwframe_transfer_data]
-->asf[avcodec_send_frame]
-->arp[avcodec_receive_packet]
-->fwite[fwrite]
-->release[release]

代码
/**
* @file
* Intel VAAPI-accelerated encoding example.
*
* @example vaapi_encode.c
* This example shows how to do VAAPI-accelerated encoding. now only support NV12
* raw file, usage like: vaapi_encode 1920 1080 input.yuv output.h264
*
*/
static int width, height
static AVBufferRef *hw_device_ctx = NULL
static int set_hwframe_ctx(AVCodecContext *ctx, AVBufferRef *hw_device_ctx)
{
AVBufferRef *hw_frames_ref
AVHWFramesContext *frames_ctx = NULL
int err = 0
//创建另一个引用
if (!(hw_frames_ref = av_hwframe_ctx_alloc(hw_device_ctx))) {
fprintf(stderr, "Failed to create VAAPI frame context.\n")
return -1
}
//设置对应参数
frames_ctx = (AVHWFramesContext *)(hw_frames_ref->data)
frames_ctx->format = AV_PIX_FMT_VAAPI
frames_ctx->sw_format = AV_PIX_FMT_NV12
frames_ctx->width = width
frames_ctx->height = height
frames_ctx->initial_pool_size = 20
//进行初始化
if ((err = av_hwframe_ctx_init(hw_frames_ref)) < 0) {
fprintf(stderr, "Failed to initialize VAAPI frame context."
"Error code: %s\n",av_err2str(err))
av_buffer_unref(&hw_frames_ref)
return err
}
//把这个buffer 和 编码上下文联系起来,额外拷贝一个引用.之后在使用编解码器的时候,就直接使用硬件编解码器了
ctx->hw_frames_ctx = av_buffer_ref(hw_frames_ref)
if (!ctx->hw_frames_ctx)
err = AVERROR(ENOMEM)
av_buffer_unref(&hw_frames_ref)
return err
}
static int encode_write(AVCodecContext *avctx, AVFrame *frame, FILE *fout)
{
int ret = 0
AVPacket enc_pkt
av_init_packet(&enc_pkt)
enc_pkt.data = NULL
enc_pkt.size = 0
//数据送入编码器,取出packet.写入到文件中
if ((ret = avcodec_send_frame(avctx, frame)) < 0) {
fprintf(stderr, "Error code: %s\n", av_err2str(ret))
goto end
}
while (1) {
ret = avcodec_receive_packet(avctx, &enc_pkt)
if (ret)
break
enc_pkt.stream_index = 0
ret = fwrite(enc_pkt.data, enc_pkt.size, 1, fout)
av_packet_unref(&enc_pkt)
}
end:
ret = ((ret == AVERROR(EAGAIN)) ? 0 : -1)
return ret
}
/**
* 把yuv数据编码成h264数据,使用了 硬件编码,
* vaapi_encode 1920 1080 input.yuv output.h264
* @param argc
* @param argv
* @return
*/
int vaapi_encode_main(int argc, char *argv[])
{
int size, err
FILE *fin = NULL, *fout = NULL
AVFrame *sw_frame = NULL, *hw_frame = NULL
AVCodecContext *avctx = NULL
AVCodec *codec = NULL
const char *enc_name = "h264_vaapi"
if (argc < 5) {
fprintf(stderr, "Usage: %s <width> <height> <input file> <output file>\n", argv[0])
return -1
}
//string转 int
width = atoi(argv[1])
height = atoi(argv[2])
size = width * height
//读取输入文件
if (!(fin = fopen(argv[3], "r"))) {
fprintf(stderr, "Fail to open input file : %s\n", strerror(errno))
return -1
}
//打开输出文件 w+ 在文件末尾写入不管文件指针在那 b 二进制形式打开文件
if (!(fout = fopen(argv[4], "w+b"))) {
fprintf(stderr, "Fail to open output file : %s\n", strerror(errno))
err = -1
goto close
}
//创建硬件驱动,初始化驱动上下文
err = av_hwdevice_ctx_create(&hw_device_ctx, AV_HWDEVICE_TYPE_VAAPI,
NULL, NULL, 0)
if (err < 0) {
fprintf(stderr, "Failed to create a VAAPI device. Error code: %s\n", av_err2str(err))
goto close
}
//找到编码器
if (!(codec = avcodec_find_encoder_by_name(enc_name))) {
fprintf(stderr, "Could not find encoder.\n")
err = -1
goto close
}
//分配编码器上下文 空间
if (!(avctx = avcodec_alloc_context3(codec))) {
err = AVERROR(ENOMEM)
goto close
}
//设置编码器上下文的参数
avctx->width = width
avctx->height = height
//时间基 和帧率
avctx->time_base = (AVRational){1, 25}
avctx->framerate = (AVRational){25, 1}
//样板宽高比 宽/高
avctx->sample_aspect_ratio = (AVRational){1, 1}
avctx->pix_fmt = AV_PIX_FMT_VAAPI
/* set hw_frames_ctx for encoder's AVCodecContext */
//设置硬件buffer上下文
if ((err = set_hwframe_ctx(avctx, hw_device_ctx)) < 0) {
fprintf(stderr, "Failed to set hwframe context.\n")
goto close
}
//打开编解码上下文
if ((err = avcodec_open2(avctx, codec, NULL)) < 0) {
fprintf(stderr, "Cannot open video encoder codec. Error code: %s\n", av_err2str(err))
goto close
}
while (1) {
if (!(sw_frame = av_frame_alloc())) {
err = AVERROR(ENOMEM)
goto close
}
/* read data into software frame, and transfer them into hw frame */
sw_frame->width = width
sw_frame->height = height
sw_frame->format = AV_PIX_FMT_NV12
// 填充帧的 AVFrame.data and AVFrame.buf arrays
if ((err = av_frame_get_buffer(sw_frame, 0)) < 0)
goto close
//size此时是图片宽*高
//从文件中读取1个 size大小数据到帧的data[0]中
if ((err = fread((uint8_t*)(sw_frame->data[0]), size, 1, fin)) <= 0)
break
//从文件中读取1 个 size/2大小数据到帧的data[0]中
if ((err = fread((uint8_t*)(sw_frame->data[1]), size/2, 1, fin)) <= 0)
break
if (!(hw_frame = av_frame_alloc())) {
err = AVERROR(ENOMEM)
goto close
}
//把新分配的hw_frame 和hw_frames_ctx 绑定, 硬件帧和硬件上下文绑定.此时硬件帧里没数据
if ((err = av_hwframe_get_buffer(avctx->hw_frames_ctx, hw_frame, 0)) < 0) {
fprintf(stderr, "Error code: %s.\n", av_err2str(err))
goto close
}
if (!hw_frame->hw_frames_ctx) {
err = AVERROR(ENOMEM)
goto close
}
//把原始数据拷贝到硬件buffer中 从sw_frame到hw_frame ,此时硬件帧里有了数据
if ((err = av_hwframe_transfer_data(hw_frame, sw_frame, 0)) < 0) {
fprintf(stderr, "Error while transferring frame data to surface."
"Error code: %s.\n", av_err2str(err))
goto close
}
//编码并写出到文件,注意这里使用的是硬件帧
if ((err = (encode_write(avctx, hw_frame, fout))) < 0) {
fprintf(stderr, "Failed to encode.\n")
goto close
}
av_frame_free(&hw_frame)
av_frame_free(&sw_frame)
}
/* flush encoder */
//刷新缓冲区数据
err = encode_write(avctx, NULL, fout)
if (err == AVERROR_EOF)
err = 0
close:
if (fin)
fclose(fin)
if (fout)
fclose(fout)
av_frame_free(&sw_frame)
av_frame_free(&hw_frame)
avcodec_free_context(&avctx)
av_buffer_unref(&hw_device_ctx)
return err
}