SpringBoot启动流程

3,340 阅读4分钟

SpringBoot的启动类入口

SpringBoot与Spring相比最直观的区别就是SpringBoot有自己独立的启动类。

@SpringBootApplicationpublic class App {    public static void main(String[] args) {        SpringApplication.run(App.class, args);    }}

从上面代码可以看出,Annotation定义(@SpringBootApplication)和类定义(SpringApplication.run())是SpringBoot启动的两个要点。

SpringBoot启动原理及总体相关流程

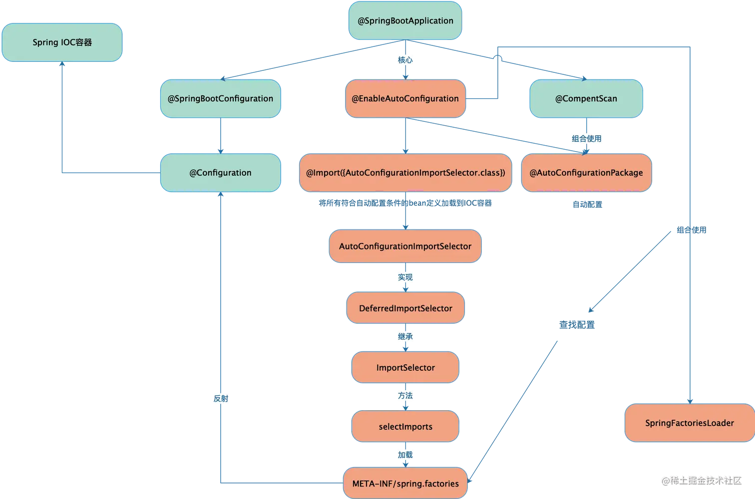
@SpringBootApplication注解做了什么

@SpringBootApplication注解整体流程如下:

@SpringBootApplication注解和核心功能主要由以下三个子注解完成

  • @ComponentScan
  • @SpringBootConfiguration
  • @EnableAutoConfiguration

@ComponentScan

@ComponentScan主要就是定义扫描的路径从中找出标识了需要装配的类自动装配到spring的bean容器中。

做过web开发的同学一定都有用过@Controller,@Service,@Repository注解,查看其源码你会发现,他们中有一个共同的注解@Component,没错@ComponentScan注解默认就会装配标识了@Controller,@Service,@Repository,@Component注解的类到spring容器中。

  • 自定扫描路径下边带有@Controller,@Service,@Repository,@Component注解加入spring容器
  • 通过includeFilters加入扫描路径下没有以上注解的类加入spring容器
  • 通过excludeFilters过滤出不用加入spring容器的类
  • 自定义增加了@Component注解的注解方式

@SpringBootConfiguration

@SpringBootConfiguration继承自@Configuration,二者功能也一致,标注当前类是配置类,
并会将当前类内声明的一个或多个以@Bean注解标记的方法的实例纳入到spring容器中,并且实例名就是方法名。

@EnableAutoConfiguration

@EnableAutoConfiguration 简单概括一下就是,借助@Import的支持,收集和注册特定场景相关的bean定义

  • @EnableScheduling是通过@Import将Spring调度框架相关的bean定义都加载到IoC容器。
  • @EnableMBeanExport是通过@Import将JMX相关的bean定义加载到IoC容器。

而@EnableAutoConfiguration也是借助@Import的帮助,将所有符合自动配置条件的bean定义加载到IoC容器,仅此而已!

@EnableAutoConfiguration作为一个复合Annotation,其自身定义关键信息如下:

@Target({ElementType.TYPE})
@Retention(RetentionPolicy.RUNTIME)
@Documented
@Inherited
@AutoConfigurationPackage
@Import({AutoConfigurationImportSelector.class})
public @interface EnableAutoConfiguration {
    String ENABLED_OVERRIDE_PROPERTY = "spring.boot.enableautoconfiguration";

    Class<?>[] exclude() default {};

    String[] excludeName() default {};
}

其中,最关键的要属@Import(AutoConfigurationImportSelector.class),借助AutoConfigurationImportSelector,@EnableAutoConfiguration可以帮助SpringBoot应用将所有符合条件的@Configuration配置都加载到当前SpringBoot创建并使用的IoC容器。

自动配置的幕后英雄实现依靠SpringFactoriesLoader实现,SpringFactoriesLoader属于Spring框架私有的一种扩展方案,其主要功能就是从指定的配置文件META-INF/spring.factories加载配置。

配合@EnableAutoConfiguration使用的话,它更多是提供一种配置查找的功能支持,即根据@EnableAutoConfiguration的完整类名org.springframework.boot.autoconfigure.EnableAutoConfiguration作为查找的Key,获取对应的一组@Configuration类。

@EnableAutoConfiguration自动配置的就变成了:从classpath中搜寻所有的META-INF/spring.factories配置文件,并将其中org.springframework.boot.autoconfigure.EnableutoConfiguration对应的配置项通过反射(Java Refletion)实例化为对应的标注了@Configuration的JavaConfig形式的IoC容器配置类,然后汇总为一个并加载到IoC容器。

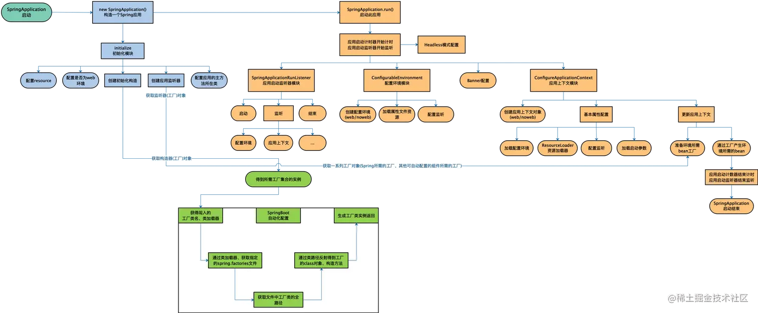
SpringApplication.run()执行流程

初始化SpringApplication

SpringApplication的构造函数中首先初始化SpringApplication:

public SpringApplication(ResourceLoader resourceLoader, Class<?>... primarySources) {
    this.sources = new LinkedHashSet();
    this.bannerMode = Mode.CONSOLE;
    this.logStartupInfo = true;
    this.addCommandLineProperties = true;
    this.addConversionService = true;
    this.headless = true;
    this.registerShutdownHook = true;
    this.additionalProfiles = new HashSet();
    this.isCustomEnvironment = false;
    this.lazyInitialization = false;
    this.resourceLoader = resourceLoader;
    Assert.notNull(primarySources, "PrimarySources must not be null");
    this.primarySources = new LinkedHashSet(Arrays.asList(primarySources));
    this.webApplicationType = WebApplicationType.deduceFromClasspath();
    this.setInitializers(this.getSpringFactoriesInstances(ApplicationContextInitializer.class));
    this.setListeners(this.getSpringFactoriesInstances(ApplicationListener.class));
    this.mainApplicationClass = this.deduceMainApplicationClass();
}

1. 推断WebApplicationType,主要思想就是在当前的classpath下搜索特定的类

2. 调用getSpringFactoriesInstances从spring.factories文件中找出key为ApplicationContextInitializer的类并实例化,然后调用setInitializers方法设置到SpringApplicationinitializers属性中。

搜索META-INF\spring.factories文件配置的ApplicationContextInitializer的实现类

3. 调用getSpringFactoriesInstances从spring.factories文件中找出key为ApplicationListener的类并实例化,然后调用setListeners方法设置到SpringApplicationlisteners属性中。这个过程就是找出所有的应用程序事件监听器。

搜索META-INF\spring.factories文件配置的ApplicationListener的实现类

4. 调用deduceMainApplicationClass方法找出main类,就是这里的SpringBootDemoApplication

private Class<?> deduceMainApplicationClass() {
    try {
        StackTraceElement[] stackTrace = (new RuntimeException()).getStackTrace();
        StackTraceElement[] var2 = stackTrace;
        int var3 = stackTrace.length;

        for(int var4 = 0; var4 < var3; ++var4) {
            StackTraceElement stackTraceElement = var2[var4];
            if ("main".equals(stackTraceElement.getMethodName())) {
                return Class.forName(stackTraceElement.getClassName());
            }
        }
    } catch (ClassNotFoundException var6) {
    }

    return null;
}

运行SpringApplication

run方法

public ConfigurableApplicationContext run(String... args) {
        StopWatch stopWatch = new StopWatch();
        stopWatch.start();
        ConfigurableApplicationContext context = null;
        Collection<SpringBootExceptionReporter> exceptionReporters = new ArrayList();
        this.configureHeadlessProperty();
        SpringApplicationRunListeners listeners = this.getRunListeners(args);
        listeners.starting();

        Collection exceptionReporters;
        try {
            ApplicationArguments applicationArguments = new DefaultApplicationArguments(args);
            ConfigurableEnvironment environment = this.prepareEnvironment(listeners, applicationArguments);
            this.configureIgnoreBeanInfo(environment);
            Banner printedBanner = this.printBanner(environment);
            context = this.createApplicationContext();
            exceptionReporters = this.getSpringFactoriesInstances(SpringBootExceptionReporter.class, new Class[]{ConfigurableApplicationContext.class}, context);
            this.prepareContext(context, environment, listeners, applicationArguments, printedBanner);
            this.refreshContext(context);
            this.afterRefresh(context, applicationArguments);
            stopWatch.stop();
            if (this.logStartupInfo) {
                (new StartupInfoLogger(this.mainApplicationClass)).logStarted(this.getApplicationLog(), stopWatch);
            }

            listeners.started(context);
            this.callRunners(context, applicationArguments);
        } catch (Throwable var10) {
            this.handleRunFailure(context, var10, exceptionReporters, listeners);
            throw new IllegalStateException(var10);
        }

        try {
            listeners.running(context);
            return context;
        } catch (Throwable var9) {
            this.handleRunFailure(context, var9, exceptionReporters, (SpringApplicationRunListeners)null);
            throw new IllegalStateException(var9);
        }
    }

run方法执行完成之后,Spring容器也已经初始化完成,各种监听器和初始化器也做了相应的工作。具体步骤的分析见下文。

配置并准备环境:

private ConfigurableEnvironment prepareEnvironment(SpringApplicationRunListeners listeners, ApplicationArguments applicationArguments) {
        ConfigurableEnvironment environment = this.getOrCreateEnvironment();
        this.configureEnvironment((ConfigurableEnvironment)environment, applicationArguments.getSourceArgs());
        ConfigurationPropertySources.attach((Environment)environment);
        listeners.environmentPrepared((ConfigurableEnvironment)environment);
        this.bindToSpringApplication((ConfigurableEnvironment)environment);
        if (!this.isCustomEnvironment) {
            environment = (new EnvironmentConverter(this.getClassLoader())).convertEnvironmentIfNecessary((ConfigurableEnvironment)environment, this.deduceEnvironmentClass());
        }

        ConfigurationPropertySources.attach((Environment)environment);
        return (ConfigurableEnvironment)environment;
    }

创建Spring容器上下文:

protected ConfigurableApplicationContext createApplicationContext() {
        Class<?> contextClass = this.applicationContextClass;
        if (contextClass == null) {
            try {
                switch(this.webApplicationType) {
                case SERVLET:
                    contextClass = Class.forName("org.springframework.boot.web.servlet.context.AnnotationConfigServletWebServerApplicationContext");
                    break;
                case REACTIVE:
                    contextClass = Class.forName("org.springframework.boot.web.reactive.context.AnnotationConfigReactiveWebServerApplicationContext");
                    break;
                default:
                    contextClass = Class.forName("org.springframework.context.annotation.AnnotationConfigApplicationContext");
                }
            } catch (ClassNotFoundException var3) {
                throw new IllegalStateException("Unable create a default ApplicationContext, please specify an ApplicationContextClass", var3);
            }
        }

        return (ConfigurableApplicationContext)BeanUtils.instantiateClass(contextClass);
    }

配置Spring容器上下文:

private void prepareContext(ConfigurableApplicationContext context, ConfigurableEnvironment environment, SpringApplicationRunListeners listeners, ApplicationArguments applicationArguments, Banner printedBanner) {
        context.setEnvironment(environment);
        this.postProcessApplicationContext(context);
        this.applyInitializers(context);
        listeners.contextPrepared(context);
        if (this.logStartupInfo) {
            this.logStartupInfo(context.getParent() == null);
            this.logStartupProfileInfo(context);
        }

        ConfigurableListableBeanFactory beanFactory = context.getBeanFactory();
        beanFactory.registerSingleton("springApplicationArguments", applicationArguments);
        if (printedBanner != null) {
            beanFactory.registerSingleton("springBootBanner", printedBanner);
        }

        if (beanFactory instanceof DefaultListableBeanFactory) {
            ((DefaultListableBeanFactory)beanFactory).setAllowBeanDefinitionOverriding(this.allowBeanDefinitionOverriding);
        }

        if (this.lazyInitialization) {
            context.addBeanFactoryPostProcessor(new LazyInitializationBeanFactoryPostProcessor());
        }

        Set<Object> sources = this.getAllSources();
        Assert.notEmpty(sources, "Sources must not be empty");
        this.load(context, sources.toArray(new Object[0]));
        listeners.contextLoaded(context);
    }

Spring容器创建之后回调方法postProcessApplicationContext:

protected void postProcessApplicationContext(ConfigurableApplicationContext context) {
        if (this.beanNameGenerator != null) {
            context.getBeanFactory().registerSingleton("org.springframework.context.annotation.internalConfigurationBeanNameGenerator", this.beanNameGenerator);
        }

        if (this.resourceLoader != null) {
            if (context instanceof GenericApplicationContext) {
                ((GenericApplicationContext)context).setResourceLoader(this.resourceLoader);
            }

            if (context instanceof DefaultResourceLoader) {
                ((DefaultResourceLoader)context).setClassLoader(this.resourceLoader.getClassLoader());
            }
        }

        if (this.addConversionService) {
            context.getBeanFactory().setConversionService(ApplicationConversionService.getSharedInstance());
        }

    }

Spring容器创建完成之后会调用callRunners方法:

private void callRunners(ApplicationContext context, ApplicationArguments args) {
        List<Object> runners = new ArrayList();
        runners.addAll(context.getBeansOfType(ApplicationRunner.class).values());
        runners.addAll(context.getBeansOfType(CommandLineRunner.class).values());
        AnnotationAwareOrderComparator.sort(runners);
        Iterator var4 = (new LinkedHashSet(runners)).iterator();

        while(var4.hasNext()) {
            Object runner = var4.next();
            if (runner instanceof ApplicationRunner) {
                this.callRunner((ApplicationRunner)runner, args);
            }

            if (runner instanceof CommandLineRunner) {
                this.callRunner((CommandLineRunner)runner, args);
            }
        }

    }

参考文章:

www.cnblogs.com/theRhyme/p/…

blog.wangqi.love/articles/Sp…