DOM编程

290 阅读2分钟

网页是一棵树

文字内容也是一个节点

JS用document操作网页(Document Object Model)

获取元素,也叫标签

用哪个

  querySelector
  querySelectorAll
  做demo直接用idxxx
  兼容IEgetElement(s)Byxxx

其他

window.idxxx 或者直接idxxx
document.getElementById('idxxx')
document.getElementsByTagName('div')[0]
document.getElementsByClassName('red')[0]
documnet.querySelector('#idxxx')
document.querySelectorAll('.red')[0]

获取特定元素

html---->document.documentElement

head---->document.head

body---->document.body

窗口---->window

所有元素---->document.all 它的值为falsy,在IE中值不是falsy,一般用于判断是否为IE

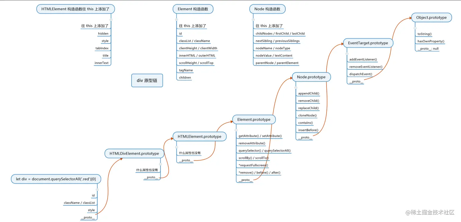
获取到的元素是一个对象

console.dir(div1)

  • 自身属性: className, id, style
  • 第一层原型链HTMLElement.prototype; 有所有div共有属性
  • 第二层原型HTMLElement.prototype; HTML标签共有属性
  • 第三层原型Element.prototype; XML,HTML标签的共有属性
  • 第四层原型Node.prototype; 所有节点共有的属性,节点包括XML标签文本注释、HTML标签文本注释
  • 第五层原型EventTarget.prototype; 函数属性是addEventListener
  • 最后一层原型是Object.prototype

右键点击查看

节点,元素

节点包括元素和文本

元素就是标签,叫法不同而已

  • 节点Node包括以下几种
    • MDN完整描述
    • 1 ----> 元素Element
    • 3 ----> 文本Text
    • 8 ----> 注释Comment
    • 9 ----> 文档Document
    • 11 ----> 文档片段DocumentFragment
    • 记住1和2

节点的增删改查

创建一个标签节点

let div1 = document.createElement('div')
document.createElement('style')
document.createElement('script')

创建一个文本节点;文本一个是一个节点,不是单纯的字符串

let text1 = document.createTextNode('你好')

标签里面插入文本

div1.appendChild(text1)
div1.innerText = '你好'
div1.textContent = '你好'
不能用div1.appendChild('你好')

创建的标签默认处于JS线程中

要把它插入到head或者body里面,它才会生效

document.body.appendChild(div1)或者页面中的元素.appendChild(div1)

有div#test1和div#test2
let div = document.createElement('div')
test.appendChild(div)
test2.appendChild(div)

div会出现在哪里

会出现在test2里面

  • 旧:parentNode。childChild(childNode)
  • 新:childNode.remove()

写标准属性

改class:div.className = 'red blue'(全覆盖)

改class:div.classList.add('red')

改style:div.style='widht:100px;color:blue;'

改style的一部分:div.style.width = '200px'

大小写:div.style.backgroundColor='white'

改data-*属性:div.dataset.x='frank'

读标准属性

div.classList/a.href

div.getAttribute('class')/a.getAttribute('href')

改事件处理函数

div.onclick默认为null

默认点击div不会有任何事情发生

但是如果把div.onclick改为一个函数fn

那么点击div的时候,浏览器就会调用这个函数

并且是这样调用fn.call(div,event)

div会被当做this

event则包含了点击事件的所有信息,如坐标

div.addEventListener

该内容

改文本内容

div.innerText = 'xxx'

div.textContent = 'xxx'

改HTML内容

div.innerHTML='<strong>重要内容</strong>'

改标签

div.innerHTML = '' //先清空
div.appendChild(div2) //再加内容

改爸爸

newParent.appendChild(div)
//直接从原来的地方消失

查爸爸

node.parentNode 或者 node.parentElement

查爷爷

node.parentNode.parentNode

查子代

node.childNodes 或者 node.children

查兄弟姐妹

node.parentNode.childNodes还要排除自己
node.parentNode.children还要排除自己

查看老大

node.firstChild

查看老么

node.lastChild

查上一个哥哥/姐姐

node.previousSibling

查看下一个弟弟/妹妹

node.nextSibling

遍历div里面所有的元素

travel=(node,fn)=>{
    fn(node)
    if(node.children){
        for(let i=0;i<node.children.length;i++){
            travel(node.children[i],fn)
        }
    }
}

travel(div1,(node)=>console.log(node))