ffmpeg_sample解读_transcode_aac

397 阅读7分钟

总结

这个项目代码比较长.但是结构很清晰,用来转换音频数据,从输入文件中读取音频.然后初始化输入输出的编解码器,格式上下文,还使用了一个buffer缓冲区.然后解码音频数据,进行转换,转换完成后,把数据送入fifo缓冲区中,然后在从fifo中取出原始帧.进行编码.写出到文件中,这里形成了一个单一的生产者消费者的模式,中间通过fifo缓冲区.

流程图

初始化格式上下文,编解码上下文

分别初始化输入和输出的

graph TB
main{main}
-->oif[open_input_file]
-->afoi[avformat_open_input]
-->affsi[avformat_find_stream_info]
-->afd[avcodec_find_decoder]
-->acac[avcodec_alloc_context3]
-->acptc[avcodec_parameters_to_context]
-->aco[avcodec_open2]
main-->oof[open_output_file]
-->ao[avio_open]
-->afac[avformat_alloc_context]
-->agf[av_guess_format]
-->acfe[avcodec_find_encoder]
-->afns[avformat_new_stream]
-->acaco[avcodec_alloc_context3]
-->acoo[avcodec_open2]
-->acpfc[avcodec_parameters_from_context]


image-20201113172247319

到这里输入输出的编解码器上下文,和格式上下文已经初始化完成,这个代码太长了.分段处理

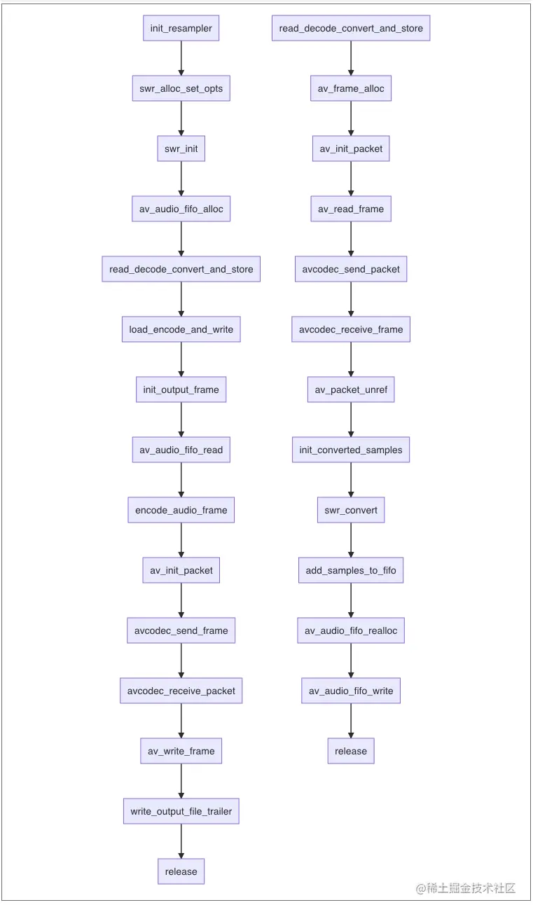
初始化转换上下文及buf

graph TB
ir[init_resampler]
-->saso[swr_alloc_set_opts]
-->si[swr_init]
-->aafa[av_audio_fifo_alloc]
-->adcas[read_decode_convert_and_store]
-->leaw[load_encode_and_write]
-->iopf[init_output_frame]
-->aaffr[av_audio_fifo_read]
-->eaf[encode_audio_frame]
-->aip[av_init_packet]
-->acsf[avcodec_send_frame]
-->acrp[avcodec_receive_packet]
-->awf[av_write_frame]
-->woft[write_output_file_trailer]
-->release[release]
adca[read_decode_convert_and_store]
-->afa[av_frame_alloc]
-->ip[av_init_packet]
-->arf[av_read_frame]
-->acsp[avcodec_send_packet]
-->acrf[avcodec_receive_frame]
-->apu[av_packet_unref]
-->ics[init_converted_samples]
-->sw[swr_convert]
-->astf[add_samples_to_fifo]
-->aafr[av_audio_fifo_realloc]
-->aafw[av_audio_fifo_write]
-->free[release]


image-20201113181922384

这里就是初始化了转换上下文和fifo的缓冲区,把输入数据解码后送入fifo缓冲区,然后在从fifo缓冲区中读入数据到frame中,然后送入编码器编码,便完成后写到输出格式上下文,最后在写出尾部数据. 最后在关闭各种结构和缓冲.

这里有几个while循环我给忽略了.有些细节需要慢慢理解.

代码



/**
 * @file
 * Simple audio converter
 *
 * @example transcode_aac.c
 * Convert an input audio file to AAC in an MP4 container using FFmpeg.
 * Formats other than MP4 are supported based on the output file extension.
 * @author Andreas Unterweger (dustsigns@gmail.com)
 */

#include <stdio.h>

#include "libavformat/avformat.h"
#include "libavformat/avio.h"

#include "libavcodec/avcodec.h"

#include "libavutil/audio_fifo.h"
#include "libavutil/avassert.h"
#include "libavutil/avstring.h"
#include "libavutil/frame.h"
#include "libavutil/opt.h"

#include "libswresample/swresample.h"

/* The output bit rate in bit/s */
#define OUTPUT_BIT_RATE 96000
/* The number of output channels */
#define OUTPUT_CHANNELS 2

/**
 * Open an input file and the required decoder.
 * @param      filename             File to be opened
 * @param[out] input_format_context Format context of opened file
 * @param[out] input_codec_context  Codec context of opened file
 * @return Error code (0 if successful)
 */
static int open_input_file(const char *filename,
                           AVFormatContext **input_format_context,
                           AVCodecContext **input_codec_context) {
    AVCodecContext *avctx;
    AVCodec *input_codec;
    int error;
//初始化输入格式上下文
    /* Open the input file to read from it. */
    if ((error = avformat_open_input(input_format_context, filename, NULL,
                                     NULL)) < 0) {
        fprintf(stderr, "Could not open input file '%s' (error '%s')\n",
                filename, av_err2str(error));
        *input_format_context = NULL;
        return error;
    }
//找到流信息
    /* Get information on the input file (number of streams etc.). */
    if ((error = avformat_find_stream_info(*input_format_context, NULL)) < 0) {
        fprintf(stderr, "Could not open find stream info (error '%s')\n",
                av_err2str(error));
        avformat_close_input(input_format_context);
        return error;
    }

    /* Make sure that there is only one stream in the input file. */
    if ((*input_format_context)->nb_streams != 1) {
        fprintf(stderr, "Expected one audio input stream, but found %d\n",
                (*input_format_context)->nb_streams);
        avformat_close_input(input_format_context);
        return AVERROR_EXIT;
    }
//找到输入流的解码器,根据解码参数
    /* Find a decoder for the audio stream. */
    if (!(input_codec = avcodec_find_decoder(
            (*input_format_context)->streams[0]->codecpar->codec_id))) {
        fprintf(stderr, "Could not find input codec\n");
        avformat_close_input(input_format_context);
        return AVERROR_EXIT;
    }
//分配解码器上下文
    /* Allocate a new decoding context. */
    avctx = avcodec_alloc_context3(input_codec);
    if (!avctx) {
        fprintf(stderr, "Could not allocate a decoding context\n");
        avformat_close_input(input_format_context);
        return AVERROR(ENOMEM);
    }
//拷贝输入格式中的参数到解码器上下文中
    /* Initialize the stream parameters with demuxer information. */
    error = avcodec_parameters_to_context(avctx, (*input_format_context)->streams[0]->codecpar);
    if (error < 0) {
        avformat_close_input(input_format_context);
        avcodec_free_context(&avctx);
        return error;
    }
//打开解码器上下文
    /* Open the decoder for the audio stream to use it later. */
    if ((error = avcodec_open2(avctx, input_codec, NULL)) < 0) {
        fprintf(stderr, "Could not open input codec (error '%s')\n",
                av_err2str(error));
        avcodec_free_context(&avctx);
        avformat_close_input(input_format_context);
        return error;
    }

    /* Save the decoder context for easier access later. */
    *input_codec_context = avctx;

    return 0;
}

/**
 * 打开输出文件,初始化编码器上下文
 * Open an output file and the required encoder.
 * Also set some basic encoder parameters.
 * Some of these parameters are based on the input file's parameters.
 * @param      filename              File to be opened
 * @param      input_codec_context   Codec context of input file
 * @param[out] output_format_context Format context of output file
 * @param[out] output_codec_context  Codec context of output file
 * @return Error code (0 if successful)
 */
static int open_output_file(const char *filename,
                            AVCodecContext *input_codec_context,
                            AVFormatContext **output_format_context,
                            AVCodecContext **output_codec_context) {
    AVCodecContext *avctx = NULL;
    AVIOContext *output_io_context = NULL;
    AVStream *stream = NULL;
    AVCodec *output_codec = NULL;
    int error;
//打开输出文件.创建io上下文
    /* Open the output file to write to it. */
    if ((error = avio_open(&output_io_context, filename,
                           AVIO_FLAG_WRITE)) < 0) {
        fprintf(stderr, "Could not open output file '%s' (error '%s')\n",
                filename, av_err2str(error));
        return error;
    }
//输出格式上下文,分配控件
    /* Create a new format context for the output container format. */
    if (!(*output_format_context = avformat_alloc_context())) {
        fprintf(stderr, "Could not allocate output format context\n");
        return AVERROR(ENOMEM);
    }
//保存输出io上下文
    /* Associate the output file (pointer) with the container format context. */
    (*output_format_context)->pb = output_io_context;
//根据文件名猜猜输出格式
    /* Guess the desired container format based on the file extension. */
    if (!((*output_format_context)->oformat = av_guess_format(NULL, filename,
                                                              NULL))) {
        fprintf(stderr, "Could not find output file format\n");
        goto cleanup;
    }
//保存文件名
    if (!((*output_format_context)->url = av_strdup(filename))) {
        fprintf(stderr, "Could not allocate url.\n");
        error = AVERROR(ENOMEM);
        goto cleanup;
    }
//找到指定编码器
    /* Find the encoder to be used by its name. */
    if (!(output_codec = avcodec_find_encoder(AV_CODEC_ID_AAC))) {
        fprintf(stderr, "Could not find an AAC encoder.\n");
        goto cleanup;
    }
//从输出格式中创建 输出流
    /* Create a new audio stream in the output file container. */
    if (!(stream = avformat_new_stream(*output_format_context, NULL))) {
        fprintf(stderr, "Could not create new stream\n");
        error = AVERROR(ENOMEM);
        goto cleanup;
    }
//用编码器初始化输出编码器上下文
    avctx = avcodec_alloc_context3(output_codec);
    if (!avctx) {
        fprintf(stderr, "Could not allocate an encoding context\n");
        error = AVERROR(ENOMEM);
        goto cleanup;
    }
//填充输出上下文的参数,这里看到,输出的编码器上下文参数是自己指定的,而输入的解码器的参数则来自文件的流中的参数
    /* Set the basic encoder parameters.
     * The input file's sample rate is used to avoid a sample rate conversion. */
    avctx->channels = OUTPUT_CHANNELS;
    avctx->channel_layout = av_get_default_channel_layout(OUTPUT_CHANNELS);
    avctx->sample_rate = input_codec_context->sample_rate;
    avctx->sample_fmt = output_codec->sample_fmts[0];
    avctx->bit_rate = OUTPUT_BIT_RATE;

    /* Allow the use of the experimental AAC encoder. */
    avctx->strict_std_compliance = FF_COMPLIANCE_EXPERIMENTAL;

    /* Set the sample rate for the container. */
    stream->time_base.den = input_codec_context->sample_rate;
    stream->time_base.num = 1;

    /* Some container formats (like MP4) require global headers to be present.
     * Mark the encoder so that it behaves accordingly. */
    if ((*output_format_context)->oformat->flags & AVFMT_GLOBALHEADER)
        avctx->flags |= AV_CODEC_FLAG_GLOBAL_HEADER;

    /* Open the encoder for the audio stream to use it later. */
    //在用输出的编码器打开输出编码器上下文的参数
    if ((error = avcodec_open2(avctx, output_codec, NULL)) < 0) {
        fprintf(stderr, "Could not open output codec (error '%s')\n",
                av_err2str(error));
        goto cleanup;
    }
// 用编码器上下文的参数填充输出流参数
    error = avcodec_parameters_from_context(stream->codecpar, avctx);
    if (error < 0) {
        fprintf(stderr, "Could not initialize stream parameters\n");
        goto cleanup;
    }

    /* Save the encoder context for easier access later. */
    *output_codec_context = avctx;

    return 0;

    cleanup:
    avcodec_free_context(&avctx);
    avio_closep(&(*output_format_context)->pb);
    avformat_free_context(*output_format_context);
    *output_format_context = NULL;
    return error < 0 ? error : AVERROR_EXIT;
}

/**
 * Initialize one data packet for reading or writing.
 * @param packet Packet to be initialized
 */
static void init_packet(AVPacket *packet) {
    av_init_packet(packet);
    /* Set the packet data and size so that it is recognized as being empty. */
    packet->data = NULL;
    packet->size = 0;
}

/**
 * 初始化一个帧
 * Initialize one audio frame for reading from the input file.
 * @param[out] frame Frame to be initialized
 * @return Error code (0 if successful)
 */
static int init_input_frame(AVFrame **frame) {
    if (!(*frame = av_frame_alloc())) {
        fprintf(stderr, "Could not allocate input frame\n");
        return AVERROR(ENOMEM);
    }
    return 0;
}

/**
 * 用输入输出的编解码上下文来生产转换上下文
 * Initialize the audio resampler based on the input and output codec settings.
 * If the input and output sample formats differ, a conversion is required
 * libswresample takes care of this, but requires initialization.
 * @param      input_codec_context  Codec context of the input file
 * @param      output_codec_context Codec context of the output file
 * @param[out] resample_context     Resample context for the required conversion
 * @return Error code (0 if successful)
 */
static int init_resampler(AVCodecContext *input_codec_context,
                          AVCodecContext *output_codec_context,
                          SwrContext **resample_context) {
    int error;

    /*
     * Create a resampler context for the conversion.
     * Set the conversion parameters.
     * Default channel layouts based on the number of channels
     * are assumed for simplicity (they are sometimes not detected
     * properly by the demuxer and/or decoder).
     */
    //根据输出输入的编解码器来分配 转换上下文的参数
    *resample_context = swr_alloc_set_opts(NULL,
                                           av_get_default_channel_layout(
                                                   output_codec_context->channels),
                                           output_codec_context->sample_fmt,
                                           output_codec_context->sample_rate,
                                           av_get_default_channel_layout(
                                                   input_codec_context->channels),
                                           input_codec_context->sample_fmt,
                                           input_codec_context->sample_rate,
                                           0, NULL);
    if (!*resample_context) {
        fprintf(stderr, "Could not allocate resample context\n");
        return AVERROR(ENOMEM);
    }
    /*
    * Perform a sanity check so that the number of converted samples is
    * not greater than the number of samples to be converted.
    * If the sample rates differ, this case has to be handled differently
    */
    av_assert0(output_codec_context->sample_rate == input_codec_context->sample_rate);

    /* Open the resampler with the specified parameters. */
    //参数设置完成了. 然后初始化上下文
    if ((error = swr_init(*resample_context)) < 0) {
        fprintf(stderr, "Could not open resample context\n");
        swr_free(resample_context);
        return error;
    }
    return 0;
}

/**
 * 初始化一个先进先出的缓冲区,针对输出格式的大小
 * Initialize a FIFO buffer for the audio samples to be encoded.
 * @param[out] fifo                 Sample buffer
 * @param      output_codec_context Codec context of the output file
 * @return Error code (0 if successful)
 */
static int init_fifo(AVAudioFifo **fifo, AVCodecContext *output_codec_context) {
    /* Create the FIFO buffer based on the specified output sample format. */
    //根据输出参数返回创建一个先进先出的缓存
    if (!(*fifo = av_audio_fifo_alloc(output_codec_context->sample_fmt,
                                      output_codec_context->channels, 1))) {
        fprintf(stderr, "Could not allocate FIFO\n");
        return AVERROR(ENOMEM);
    }
    return 0;
}

/**
 * 写出输出文件的头信息
 * Write the header of the output file container.
 * @param output_format_context Format context of the output file
 * @return Error code (0 if successful)
 */
static int write_output_file_header(AVFormatContext *output_format_context) {
    int error;
    if ((error = avformat_write_header(output_format_context, NULL)) < 0) {
        fprintf(stderr, "Could not write output file header (error '%s')\n",
                av_err2str(error));
        return error;
    }
    return 0;
}

/**
 * Decode one audio frame from the input file.
 * @param      frame                Audio frame to be decoded
 * @param      input_format_context Format context of the input file
 * @param      input_codec_context  Codec context of the input file
 * @param[out] data_present         Indicates whether data has been decoded
 * @param[out] finished             Indicates whether the end of file has
 *                                  been reached and all data has been
 *                                  decoded. If this flag is false, there
 *                                  is more data to be decoded, i.e., this
 *                                  function has to be called again.
 * @return Error code (0 if successful)
 * 从输入文件中解码音频真
 */
static int decode_audio_frame(AVFrame *frame,
                              AVFormatContext *input_format_context,
                              AVCodecContext *input_codec_context,
                              int *data_present, int *finished) {
    /* Packet used for temporary storage. */
    AVPacket input_packet;
    int error;
    init_packet(&input_packet);
//读取数据到packet中
    /* Read one audio frame from the input file into a temporary packet. */
    if ((error = av_read_frame(input_format_context, &input_packet)) < 0) {
        /* If we are at the end of the file, flush the decoder below. */
        if (error == AVERROR_EOF)
            *finished = 1;
        else {
            fprintf(stderr, "Could not read frame (error '%s')\n",
                    av_err2str(error));
            return error;
        }
    }
//packet数据送入解码器
    /* Send the audio frame stored in the temporary packet to the decoder.
     * The input audio stream decoder is used to do this. */
    if ((error = avcodec_send_packet(input_codec_context, &input_packet)) < 0) {
        fprintf(stderr, "Could not send packet for decoding (error '%s')\n",
                av_err2str(error));
        return error;
    }
//获取解码后的frame
    /* Receive one frame from the decoder. */
    error = avcodec_receive_frame(input_codec_context, frame);
    /* If the decoder asks for more data to be able to decode a frame,
     * return indicating that no data is present. */
    if (error == AVERROR(EAGAIN)) {
        error = 0;
        goto cleanup;
        /* If the end of the input file is reached, stop decoding. */
    } else if (error == AVERROR_EOF) {
        *finished = 1;
        error = 0;
        goto cleanup;
    } else if (error < 0) {
        fprintf(stderr, "Could not decode frame (error '%s')\n",
                av_err2str(error));
        goto cleanup;
        /* Default case: Return decoded data. */
    } else {
        *data_present = 1;
        goto cleanup;
    }

    cleanup:
    av_packet_unref(&input_packet);
    return error;
}

/**
 * 分配个临时用的存储区域,
 * Initialize a temporary storage for the specified number of audio samples.
 * The conversion requires temporary storage due to the different format.
 * The number of audio samples to be allocated is specified in frame_size.
 * @param[out] converted_input_samples Array of converted samples. The
 *                                     dimensions are reference, channel
 *                                     (for multi-channel audio), sample.
 * @param      output_codec_context    Codec context of the output file
 * @param      frame_size              Number of samples to be converted in
 *                                     each round
 * @return Error code (0 if successful)
 */
static int init_converted_samples(uint8_t ***converted_input_samples,
                                  AVCodecContext *output_codec_context,
                                  int frame_size) {
    int error;

    /* Allocate as many pointers as there are audio channels.
     * Each pointer will later point to the audio samples of the corresponding
     * channels (although it may be NULL for interleaved formats).
     */
    if (!(*converted_input_samples = calloc(output_codec_context->channels,
                                            sizeof(**converted_input_samples)))) {
        fprintf(stderr, "Could not allocate converted input sample pointers\n");
        return AVERROR(ENOMEM);
    }

    /* Allocate memory for the samples of all channels in one consecutive
     * block for convenience. */
    //给数组分配空间缓冲
    if ((error = av_samples_alloc(*converted_input_samples, NULL,
                                  output_codec_context->channels,
                                  frame_size,
                                  output_codec_context->sample_fmt, 0)) < 0) {
        fprintf(stderr,
                "Could not allocate converted input samples (error '%s')\n",
                av_err2str(error));
        av_freep(&(*converted_input_samples)[0]);
        free(*converted_input_samples);
        return error;
    }
    return 0;
}

/**
 * 转换输入数据到输出数据,根据frame_size转换
 *  数据从input_data 到 convert_data
 * Convert the input audio samples into the output sample format.
 * The conversion happens on a per-frame basis, the size of which is
 * specified by frame_size.
 * @param      input_data       Samples to be decoded. The dimensions are
 *                              channel (for multi-channel audio), sample.
 * @param[out] converted_data   Converted samples. The dimensions are channel
 *                              (for multi-channel audio), sample.
 * @param      frame_size       Number of samples to be converted
 * @param      resample_context Resample context for the conversion
 * @return Error code (0 if successful)
 */
static int convert_samples(const uint8_t **input_data,
                           uint8_t **converted_data, const int frame_size,
                           SwrContext *resample_context) {
    int error;

    /* Convert the samples using the resampler. */
    if ((error = swr_convert(resample_context,
                             converted_data, frame_size,
                             input_data, frame_size)) < 0) {
        fprintf(stderr, "Could not convert input samples (error '%s')\n",
                av_err2str(error));
        return error;
    }

    return 0;
}

/**
 * 把转换后的数据写入到fifo 的缓冲区中
 * Add converted input audio samples to the FIFO buffer for later processing.
 * @param fifo                    Buffer to add the samples to
 * @param converted_input_samples Samples to be added. The dimensions are channel
 *                                (for multi-channel audio), sample.
 * @param frame_size              Number of samples to be converted
 * @return Error code (0 if successful)
 */
static int add_samples_to_fifo(AVAudioFifo *fifo,
                               uint8_t **converted_input_samples,
                               const int frame_size) {
    int error;

    /* Make the FIFO as large as it needs to be to hold both,
     * the old and the new samples. */
    //扩充fifo.保证数据能放下.
    if ((error = av_audio_fifo_realloc(fifo, av_audio_fifo_size(fifo) + frame_size)) < 0) {
        fprintf(stderr, "Could not reallocate FIFO\n");
        return error;
    }

    /* Store the new samples in the FIFO buffer. */
    //把输入存入 fifo中
    if (av_audio_fifo_write(fifo, (void **) converted_input_samples,
                            frame_size) < frame_size) {
        fprintf(stderr, "Could not write data to FIFO\n");
        return AVERROR_EXIT;
    }
    return 0;
}

/**
 * Read one audio frame from the input file, decode, convert and store
 * it in the FIFO buffer.
 * @param      fifo                 Buffer used for temporary storage
 * @param      input_format_context Format context of the input file
 * @param      input_codec_context  Codec context of the input file
 * @param      output_codec_context Codec context of the output file
 * @param      resampler_context    Resample context for the conversion
 * @param[out] finished             Indicates whether the end of file has
 *                                  been reached and all data has been
 *                                  decoded. If this flag is false,
 *                                  there is more data to be decoded,
 *                                  i.e., this function has to be called
 *                                  again.
 * @return Error code (0 if successful)
 */
//这里做了什么. 分配临时存储转换数据的空间,然后几码输入数据.获取帧,在把帧进行转换,转换完写入fifo缓冲区
static int read_decode_convert_and_store(AVAudioFifo *fifo,
                                         AVFormatContext *input_format_context,
                                         AVCodecContext *input_codec_context,
                                         AVCodecContext *output_codec_context,
                                         SwrContext *resampler_context,
                                         int *finished) {
    /* Temporary storage of the input samples of the frame read from the file. */
    AVFrame *input_frame = NULL;
    /* Temporary storage for the converted input samples. */
    uint8_t **converted_input_samples = NULL;
    int data_present = 0;
    int ret = AVERROR_EXIT;

    /* Initialize temporary storage for one input frame. */
    if (init_input_frame(&input_frame))//用来存放解码后的输入数据
        goto cleanup;
    /* Decode one frame worth of audio samples. */
    //解码输入数据,获得输入帧.
    if (decode_audio_frame(input_frame, input_format_context,
                           input_codec_context, &data_present, finished))
        goto cleanup;
    /* If we are at the end of the file and there are no more samples
     * in the decoder which are delayed, we are actually finished.
     * This must not be treated as an error. */
    if (*finished) {
        ret = 0;
        goto cleanup;
    }
    /* If there is decoded data, convert and store it. */
    if (data_present) {//这里表示已经有了解码后的帧数据,下边进行专门
        /* Initialize the temporary storage for the converted input samples. */
        //根据输出参数获取用于接收转码数据的数组 ,为数组分配空间
        if (init_converted_samples(&converted_input_samples, output_codec_context,
                                   input_frame->nb_samples))
            goto cleanup;

        /* Convert the input samples to the desired output sample format.
         * This requires a temporary storage provided by converted_input_samples. */
        //转码音频数据inputFrame的数据.输出到 converted_input_samples中
        if (convert_samples((const uint8_t **) input_frame->extended_data, converted_input_samples,
                            input_frame->nb_samples, resampler_context))
            goto cleanup;

        /* Add the converted input samples to the FIFO buffer for later processing. */
        //把转换后的数据写入到fifo 缓冲区中
        if (add_samples_to_fifo(fifo, converted_input_samples,
                                input_frame->nb_samples))
            goto cleanup;
        ret = 0;
    }
    ret = 0;

    cleanup:
    if (converted_input_samples) {
        av_freep(&converted_input_samples[0]);
        free(converted_input_samples);
    }
    av_frame_free(&input_frame);

    return ret;
}

/**
 * 用输出文件的编解码器上下文初始化输出帧,分配内存
 * Initialize one input frame for writing to the output file.
 * The frame will be exactly frame_size samples large.
 * @param[out] frame                Frame to be initialized
 * @param      output_codec_context Codec context of the output file
 * @param      frame_size           Size of the frame
 * @return Error code (0 if successful)
 */
static int init_output_frame(AVFrame **frame,
                             AVCodecContext *output_codec_context,
                             int frame_size) {
    int error;

    /* Create a new frame to store the audio samples. */
    if (!(*frame = av_frame_alloc())) {
        fprintf(stderr, "Could not allocate output frame\n");
        return AVERROR_EXIT;
    }

    /* Set the frame's parameters, especially its size and format.
     * av_frame_get_buffer needs this to allocate memory for the
     * audio samples of the frame.
     * Default channel layouts based on the number of channels
     * are assumed for simplicity. */
    (*frame)->nb_samples = frame_size;
    (*frame)->channel_layout = output_codec_context->channel_layout;
    (*frame)->format = output_codec_context->sample_fmt;
    (*frame)->sample_rate = output_codec_context->sample_rate;

    /* Allocate the samples of the created frame. This call will make
     * sure that the audio frame can hold as many samples as specified. */
    if ((error = av_frame_get_buffer(*frame, 0)) < 0) {
        fprintf(stderr, "Could not allocate output frame samples (error '%s')\n",
                av_err2str(error));
        av_frame_free(frame);
        return error;
    }

    return 0;
}

/* Global timestamp for the audio frames. */
static int64_t pts = 0;

/**
 * 编码音频真,使用输出编码器,编码完后的数据,写出到输出格式上下文中
 * Encode one frame worth of audio to the output file.
 * @param      frame                 Samples to be encoded
 * @param      output_format_context Format context of the output file
 * @param      output_codec_context  Codec context of the output file
 * @param[out] data_present          Indicates whether data has been
 *                                   encoded
 * @return Error code (0 if successful)
 */
static int encode_audio_frame(AVFrame *frame,
                              AVFormatContext *output_format_context,
                              AVCodecContext *output_codec_context,
                              int *data_present) {
    /* Packet used for temporary storage. */
    AVPacket output_packet;
    int error;
    //初始packet
    init_packet(&output_packet);

    /* Set a timestamp based on the sample rate for the container. */
    if (frame) {
        frame->pts = pts;
        pts += frame->nb_samples;
    }

    /* Send the audio frame stored in the temporary packet to the encoder.
     * The output audio stream encoder is used to do this. */
    //frame 送入编码器.
    error = avcodec_send_frame(output_codec_context, frame);
    /* The encoder signals that it has nothing more to encode. */
    if (error == AVERROR_EOF) {
        error = 0;
        goto cleanup;
    } else if (error < 0) {
        fprintf(stderr, "Could not send packet for encoding (error '%s')\n",
                av_err2str(error));
        return error;
    }
//取出编码后的数据
    /* Receive one encoded frame from the encoder. */
    error = avcodec_receive_packet(output_codec_context, &output_packet);
    /* If the encoder asks for more data to be able to provide an
     * encoded frame, return indicating that no data is present. */
    if (error == AVERROR(EAGAIN)) {
        error = 0;
        goto cleanup;
        /* If the last frame has been encoded, stop encoding. */
    } else if (error == AVERROR_EOF) {
        error = 0;
        goto cleanup;
    } else if (error < 0) {
        fprintf(stderr, "Could not encode frame (error '%s')\n",
                av_err2str(error));
        goto cleanup;
        /* Default case: Return encoded data. */
    } else {
        *data_present = 1;
    }
//把编码后的数据写出到输出文件中
    /* Write one audio frame from the temporary packet to the output file. */
    if (*data_present &&
        (error = av_write_frame(output_format_context, &output_packet)) < 0) {
        fprintf(stderr, "Could not write frame (error '%s')\n",
                av_err2str(error));
        goto cleanup;
    }

    cleanup:
    av_packet_unref(&output_packet);
    return error;
}

/**
 * Load one audio frame from the FIFO buffer, encode and write it to the
 * output file.
 * @param fifo                  Buffer used for temporary storage
 * @param output_format_context Format context of the output file
 * @param output_codec_context  Codec context of the output file
 * @return Error code (0 if successful)
 */
 //编码数据然后写出到文件中
static int load_encode_and_write(AVAudioFifo *fifo,
                                 AVFormatContext *output_format_context,
                                 AVCodecContext *output_codec_context) {
    /* Temporary storage of the output samples of the frame written to the file. */
    AVFrame *output_frame;
    /* Use the maximum number of possible samples per frame.
     * If there is less than the maximum possible frame size in the FIFO
     * buffer use this number. Otherwise, use the maximum possible frame size. */
    const int frame_size = FFMIN(av_audio_fifo_size(fifo),
                                 output_codec_context->frame_size);
    int data_written;

    //初始化临时存储视频帧的结构
    /* Initialize temporary storage for one output frame. */
    if (init_output_frame(&output_frame, output_codec_context, frame_size))
        return AVERROR_EXIT;

    /* Read as many samples from the FIFO buffer as required to fill the frame.
     * The samples are stored in the frame temporarily. */
    //把数据从fifo 中读入output_frame中
    if (av_audio_fifo_read(fifo, (void **) output_frame->data, frame_size) < frame_size) {
        fprintf(stderr, "Could not read data from FIFO\n");
        av_frame_free(&output_frame);
        return AVERROR_EXIT;
    }

    /* Encode one frame worth of audio samples. */
    //数据编码器编码,然后把编码后的packet数据写出到文件中
    if (encode_audio_frame(output_frame, output_format_context,
                           output_codec_context, &data_written)) {
        av_frame_free(&output_frame);
        return AVERROR_EXIT;
    }
    av_frame_free(&output_frame);
    return 0;
}

/**
 * 写出尾部数据
 * Write the trailer of the output file container.
 * @param output_format_context Format context of the output file
 * @return Error code (0 if successful)
 */
static int write_output_file_trailer(AVFormatContext *output_format_context) {
    int error;
    if ((error = av_write_trailer(output_format_context)) < 0) {
        fprintf(stderr, "Could not write output file trailer (error '%s')\n",
                av_err2str(error));
        return error;
    }
    return 0;
}

/**
 * 转换音频数据
 * @param argc
 * @param argv
 * @return
 */
int transcode_aac_main(int argc, char **argv) {
    AVFormatContext *input_format_context = NULL, *output_format_context = NULL;
    AVCodecContext *input_codec_context = NULL, *output_codec_context = NULL;
    SwrContext *resample_context = NULL;
    AVAudioFifo *fifo = NULL;
    int ret = AVERROR_EXIT;

    if (argc != 3) {
        fprintf(stderr, "Usage: %s <input file> <output file>\n", argv[0]);
        exit(1);
    }

    /* Open the input file for reading. */
    //打开输入文件格式 并初始化输入格式上下文
    if (open_input_file(argv[1], &input_format_context,
                        &input_codec_context))
        goto cleanup;
    /* Open the output file for writing. */
    //打开输出文件并初始输出编码器上下文和输出格式上下文
    if (open_output_file(argv[2], input_codec_context,
                         &output_format_context, &output_codec_context))
        goto cleanup;
    /* Initialize the resampler to be able to convert audio sample formats. */
    //初始化转换上下文
    if (init_resampler(input_codec_context, output_codec_context,
                       &resample_context))
        goto cleanup;
    /* Initialize the FIFO buffer to store audio samples to be encoded. */
    //创建输出buffer
    if (init_fifo(&fifo, output_codec_context))
        goto cleanup;
    /* Write the header of the output file container. */
    //写出头信息
    if (write_output_file_header(output_format_context))
        goto cleanup;

    /* Loop as long as we have input samples to read or output samples
     * to write; abort as soon as we have neither. */
    //只要有输入的采样或者输出的采样.就循环,
    while (1) {
        /* Use the encoder's desired frame size for processing. */
        const int output_frame_size = output_codec_context->frame_size;//每个通道的采样数
        int finished = 0;

        /* Make sure that there is one frame worth of samples in the FIFO
         * buffer so that the encoder can do its work.
         * Since the decoder's and the encoder's frame size may differ, we
         * need to FIFO buffer to store as many frames worth of input samples
         * that they make up at least one frame worth of output samples. */
        //用输出的最大帧数做控制,把数据从输入中取出放入输出中
        while (av_audio_fifo_size(fifo) < output_frame_size) {
            /* Decode one frame worth of audio samples, convert it to the
             * output sample format and put it into the FIFO buffer. */
            //解码输入数据.进行转换,然后放入输出数据中, 类似生产者消费者
            if (read_decode_convert_and_store(fifo, input_format_context,
                                              input_codec_context,
                                              output_codec_context,
                                              resample_context, &finished))
                goto cleanup;

            /* If we are at the end of the input file, we continue
             * encoding the remaining audio samples to the output file. */
            if (finished)
                break;
        }

        /* If we have enough samples for the encoder, we encode them.
         * At the end of the file, we pass the remaining samples to
         * the encoder. */
        //如果样本数已经足够了.就写到文件中
        while (av_audio_fifo_size(fifo) >= output_frame_size ||
               (finished && av_audio_fifo_size(fifo) > 0))
            /* Take one frame worth of audio samples from the FIFO buffer,
             * encode it and write it to the output file. */
            //编码数据.写出到文件中
            if (load_encode_and_write(fifo, output_format_context,
                                      output_codec_context))
                goto cleanup;

        /* If we are at the end of the input file and have encoded
         * all remaining samples, we can exit this loop and finish. */
        if (finished) {
            int data_written;
            /* Flush the encoder as it may have delayed frames. */
            do {
                data_written = 0;
                //刷新编码器中的数据
                if (encode_audio_frame(NULL, output_format_context,
                                       output_codec_context, &data_written))
                    goto cleanup;
            } while (data_written);
            break;
        }
    }

    //写出数据尾部
    /* Write the trailer of the output file container. */
    if (write_output_file_trailer(output_format_context))
        goto cleanup;
    ret = 0;

    cleanup:
    if (fifo)
        av_audio_fifo_free(fifo);
    swr_free(&resample_context);
    if (output_codec_context)
        avcodec_free_context(&output_codec_context);
    if (output_format_context) {
        avio_closep(&output_format_context->pb);
        avformat_free_context(output_format_context);
    }
    if (input_codec_context)
        avcodec_free_context(&input_codec_context);
    if (input_format_context)
        avformat_close_input(&input_format_context);

    return ret;
}