深入浅出!springboot从入门到精通,实战开发全套教程!

284 阅读3分钟

前言

之前一直有粉丝想让我出一套springboot实战开发的教程,我这边总结了很久资料和经验,在最近总算把这套教程的大纲和内容初步总结完毕了,这份教程从springboot的入门到精通全部涵盖在内,下面我会为大家一一分享!

springboot简介

SpringBoot是由Pivotal团队在2013年开始研发、2014年4月发布第一个版本的全新开源的轻量级框架。它基于Spring4.0设计,不仅继承了Spring框架原有的优秀特性,而且还通过简化配置来进一步简化了Spring应用的整个搭建和开发过程。另外SpringBoot通过集成大量的框架使得依赖包的版本冲突,以及引用的不稳定性等问题得到了很好的解决。

SpringBoot的特征

  • 可以创建独立的Spring应用程序,并且基于其Maven或Gradle插件,可以创建可执行的JARs和WARs;

  • 内嵌Tomcat或Jetty等Servlet容器;

  • 提供自动配置的“starter”项目对象模型(POMS)以简化Maven配置;

  • 尽可能自动配置Spring容器;

  • 提供准备好的特性,如指标、健康检查和外部化配置;

  • 绝对没有代码生成,不需要XML配置。

看完本套教程你将学会

  • 使用 Spring 熟练开发 Web 服务;
  • 搞懂 Spring Boot 核心功能的实现原理;
  • 通过 Spring Cloud 快速构建微服务架构;
  • 掌握 Spring 个性化定制与扩展的进阶方法。

看之前你需要大概的掌握以下这些东西,不然学起来可能会比别人困难一点,我大概的总结了一个图: 当然这些你有这些基础只是说明你会看的比别人快一点,没有掌握也一样能看!

这份教程的内容齐全,内容涵盖spring入门到实战教程,内容比较长,由于文章的篇幅限制下面我选取部分精彩内容展示,需要完整的全套教程的欢迎关注我的公众号:前程有光无偿获取

内容介绍

第一章初识springboot

第二章springboot开发环境准备

第三章springboot开发工具使用

第四章分层开发 Web 应用程序

第五章晌应式编程

第六章Spring Boot 进阶

第七章用ORM 操作 SQL 数据库

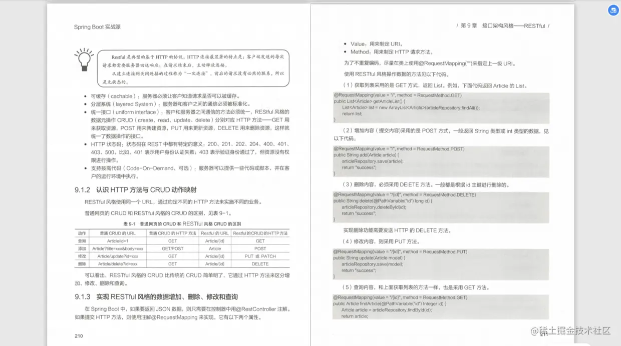
第八章接口架构风格—— RESTful

由于文章篇幅问题,就不在这一一展示了,为大家展示一下目录:

小结

springboot可以说难,也可以说容易,只要你用心掌握这个技术知识点并不是什么难事,现在springboot在面试中的占比越来越重要了,没有掌握这个技术或者还不熟练的得赶紧了,拿到我这份全套开发教程对自己进行一个查漏补缺,进阶提升都是可以的!现在获取这份全套开发教程你只需关注我的公众号前程有光即可免费无偿获取!