java应用监测(3)-这些命令行工具你掌握了吗

272 阅读16分钟

欢迎大家关注 github.com/hsfxuebao/j… ,希望对大家有所帮助,要是觉得可以的话麻烦给点一下Star哈

转自:juejin.cn/post/684490…

一句话概括:原来jdk自带的命令行工具如此好用,本文将详细介绍。

1 引言

监测java应用,最方便的就是直接使用jdk提供的现成工具,在jdk的安装的bin目录下,已经提供了多种命令行监测工具,以便于开发人员和运维人员监测java应用和诊断问题,因此,此类工具是java应用监测的重要手段。也是作为java开发人员需要掌握的基本技能。

2 常用监测命令行工具

一般来说,常用的命令行工具包括jps,jinfo,jmap,jstack,jstat,这些工具都在JAVA_HOME/bin/目录下,概要说明如下:

  • jps查看java进程ID
  • jinfo查看及调整虚拟机参数
  • jmap查看堆(heap)使用情况及生成堆快照
  • jstack查看线程运行状态及生成线程快照
  • jstat显示进程中的类装载、内存、垃圾收集等运行数据。

通过这些工具,基本上可以了解java应用的内存变化状态,线程运行状态等信息,进而为应用监测及问题诊断提供依据。下面将结合实例对这些工具的使用进行详细讲解,文中所使用的示例代码java-monitor-example已上传到我的github,地址:https://github.com/mianshenglee

3 进程查询工具jps

3.1 jps说明

要监测java应用,第一步就是先知道这个应用是哪个进程,它的运行参数是什么。jps就是可以查询进程的工具。熟悉linux的同学,大概都知道查询进程使用ps -ef|grep java这样的命令,jps也类似,但它不使用名称查找,而是查找全部当前jdk运行的java进程,而且只查找当前用户的Java进程,而不是当前系统中的所有进程。

3.2 jps使用

作为命令行工具,可以通过-help参数查看帮助,也可查阅官方文档https://docs.oracle.com/javase/8/docs/technotes/tools/unix/jps.html,如下:

[root@test bin]# jps -help
usage: jps [-help]
       jps [-q] [-mlvV] [<hostid>]

Definitions:
    <hostid>:      <hostname>[:<port>]

参数解释:
-q:只显示java进程的pid
-m:输出传递给main方法的参数,在嵌入式jvm上可能是null
-l:输出应用程序main class的完整package名 或者 应用程序的jar文件完整路径名
-v:输出传递给JVM的参数
复制代码

示例工程java-monitor-example在linux机器中运行起来,使用jps可输出以下信息:

  • 只输出进程ID

    [root@test bin]# jps -q 13680 14214 复制代码

  • 输出程序完整名称及JVM参数

    [root@test bin]# jps -lv 13680 java-monitor-example-0.0.1-SNAPSHOT.jar -Xms128m -Xmx128m -Dserver.port=8083 14289 sun.tools.jps.Jps -Denv.class.path=.:/opt/jdk8/lib:/opt/jdk8/jre/lib -Dapplication.home=/opt/jdk8 复制代码

输出的内容中,java-monitor-example-0.0.1-SNAPSHOT.jar-l输出的完整名称,-Xms128m -Xmx128m -Dserver.port=8083是传给JVM的参数。

  • 在shell脚本中使用命令获取java进程ID并作为变量使用

    JAVA_HOME="/opt/jdk8" APP_MAINCLASS=java-monitor-example #初始化psid变量(全局) psid=0

    #查看进程ID函数 checkpid() { javaps=$JAVA_HOME/bin/jps -l | grep $APP_MAINCLASS

    if [ -n "javaps"];thenpsid=echojavaps" ]; then psid=`echo javaps | awk '{print $1}'` else psid=0 fi }

    #调用函数后通过psid进行业务逻辑操作,如根据进程id杀进程 checkpid echo "(pid=$psid)" 复制代码

上述脚本,比较适合运维人员对应用的开启和关闭,自动获取java进程ID,然后根据ID判断程序是否运行(start),或者关闭应用(kill -9)。

4 配置信息工具jinfo

4.1 jinfo说明

知道java应用所属的进程号是第一步,在上一篇文章《java应用监测(2)-java命令的秘密》中,已经知道java的启动参数有很多,监测java应用前需要了解清楚它的启动参数是什么。这时就需要用到jinfo工具。jinfo可以输出JAVA应用的系统参数和JVM参数。jinfo还能够修改一部分运行期间能够调整的虚拟机参数,很多运行参数是不能调整的,如果出现"cannot be changed"异常,说明不能调整。不过官方文档指出,这个命令在后续的版本中可能不再使用,当前JDK8还是可以用的。

4.2 jinfo使用

通过-help参数查看帮助,也可查阅jinfo官方文档说明https://docs.oracle.com/javase/8/docs/technotes/tools/unix/jinfo.html,如下:

[root@test bin]# jinfo -help
Usage:
    jinfo [option] <pid>
        (to connect to running process)

where <option> is one of:
    -flag <name>         to print the value of the named VM flag
    -flag [+|-]<name>    to enable or disable the named VM flag
    -flag <name>=<value> to set the named VM flag to the given value
    -flags               to print VM flags
    -sysprops            to print Java system properties
    <no option>          to print both of the above
    -h | -help           to print this help message

复制代码

使用jps获取到应用的进程ID后(示例的PID为13680),如果直接jps <pid>则会输出全部的系统参数和JVM参数,其它参数说明在help中也说得很清楚了。下面还是结合示例代码java-monitor-example来实践一下:

  • 获取java应用的堆初始值

    [root@test bin]# jinfo -flag InitialHeapSize 13680 -XX:InitialHeapSize=134217728 复制代码

  • 查看全部的JVM参数

    [root@test bin]# jinfo -flags 13680 Attaching to process ID 13680, please wait... Debugger attached successfully. Server compiler detected. JVM version is 25.51-b03 Non-default VM flags: -XX:CICompilerCount=2 -XX:InitialHeapSize=134217728 -XX:MaxHeapSize=134217728 -XX:MaxNewSize=44564480 -XX:MinHeapDeltaBytes=524288 -XX:NewSize=44564480 -XX:OldSize=89653248 -XX:+UseCompressedClassPointers -XX:+UseCompressedOops -XX:+UseFastUnorderedTimeStamps -XX:+UseParallelGC Command line: -Xms128m -Xmx128m -Dserver.port=8083

    复制代码

可见,由于我们启动时设置了-Xms-Xmx,它们对应的就是-XX:InitialHeapSize-XX:MaxHeapSize值。另外,参数-Dserver.port属于系统参数,使用jinfo -sysprops 13680就可以查看系统参数了。

5 堆内存查看工具jmap

5.1 jmap说明

java应用启动后,它在JVM中运行,内存是需要重点监测的地方,jmap就是这样的一个工具,它可以获取运行中的jvm的堆的快照,包括整体情况,堆占用情况的直方图,dump出快照文件以便于离线分析等。官方文档指出,这个命令在后续的版本中可能不再使用,当前JDK8还是可以用的。

5.2 jmap使用

通过-help参数查看帮助,也可查阅jmap官方文档说明https://docs.oracle.com/javase/8/docs/technotes/tools/unix/jmap.html,帮助说明如下:

[root@test bin]# jmap -help
Usage:
    jmap [option] <pid>
        (to connect to running process)

where <option> is one of:
    <none>               to print same info as Solaris pmap
    -heap                to print java heap summary
    -histo[:live]        to print histogram of java object heap; if the "live"
                         suboption is specified, only count live objects
    -clstats             to print class loader statistics
    -finalizerinfo       to print information on objects awaiting finalization
    -dump:<dump-options> to dump java heap in hprof binary format
                         dump-options:
                           live         dump only live objects; if not specified,
                                        all objects in the heap are dumped.
                           format=b     binary format
                           file=<file>  dump heap to <file>
                         Example: jmap -dump:live,format=b,file=heap.bin <pid>
    -F                   force. Use with -dump:<dump-options> <pid> or -histo
                         to force a heap dump or histogram when <pid> does not
                         respond. The "live" suboption is not supported
                         in this mode.
    -h | -help           to print this help message
    -J<flag>             to pass <flag> directly to the runtime system

复制代码

如上所示,jmap参数常用的是-heap,-histo-dump,结合示例java-monitor-example,说明如下:

  • 打印jvm内存整体使用情况

    [root@test bin]# jmap -heap 13680 Attaching to process ID 13680, please wait... Debugger attached successfully. Server compiler detected. JVM version is 25.51-b03

    using thread-local object allocation. Parallel GC with 2 thread(s)

    Heap Configuration: MinHeapFreeRatio = 0 MaxHeapFreeRatio = 100 MaxHeapSize = 134217728 (128.0MB) NewSize = 44564480 (42.5MB) MaxNewSize = 44564480 (42.5MB) OldSize = 89653248 (85.5MB) NewRatio = 2 SurvivorRatio = 8 MetaspaceSize = 21807104 (20.796875MB) CompressedClassSpaceSize = 1073741824 (1024.0MB) MaxMetaspaceSize = 17592186044415 MB G1HeapRegionSize = 0 (0.0MB)

    Heap Usage: PS Young Generation Eden Space: capacity = 31981568 (30.5MB) used = 5306632 (5.060798645019531MB) free = 26674936 (25.43920135498047MB) 16.59278244268699% used From Space: capacity = 6291456 (6.0MB) used = 1081440 (1.031341552734375MB) free = 5210016 (4.968658447265625MB) 17.18902587890625% used To Space: capacity = 6291456 (6.0MB) used = 0 (0.0MB) free = 6291456 (6.0MB) 0.0% used PS Old Generation capacity = 89653248 (85.5MB) used = 16615680 (15.845947265625MB) free = 73037568 (69.654052734375MB) 18.533271655701753% used

    18006 interned Strings occupying 2328928 bytes.

    复制代码

从以上信息,可以看出JVM中堆内存当前的使用情况,包括年轻代(Eden区,From区,To区)和年老代。

  • 查看类名,对象数量,对象占用大小直方图

    [root@test bin]# jmap -histo:live 13680|more

    num #instances #bytes class name

    1: 36536 6462912 [C 2: 35557 853368 java.lang.String 3: 7456 826968 java.lang.Class 4: 20105 643360 java.util.concurrent.ConcurrentHashMapNode5:1449469024[B6:6951399280[Ljava.lang.Object;7:9311297952java.util.HashMapNode 5: 1449 469024 [B 6: 6951 399280 [Ljava.lang.Object; 7: 9311 297952 java.util.HashMapNode 8: 3122 274736 java.lang.reflect.Method 9: 2884 269112 [I 10: 6448 257920 java.util.LinkedHashMapEntry11:2994255160[Ljava.util.HashMapEntry 11: 2994 255160 [Ljava.util.HashMapNode; 12: 15249 243984 java.lang.Object

    ..... .....

    复制代码

如上所示,使用-histo输出包括序号,实例数,占用字节数和类名称。具体说明如下:

  1. instances列:表示当前类有多少个实例。
  2. bytes列:说明当前类的实例总共占用了多少个字节
  3. class name列:表示的就是当前类的名称,class name 解读:
  4. B代表byte
  5. C代表char
  6. D代表double
  7. F代表float
  8. I代表int
  9. J代表long
  10. Z代表boolean
  11. [代表数组,如[I相当于int[]
  12. 对象用[L+类名表示
  • 把内存情况dump内存到本地文件

    [root@test bin]# jmap -dump:file=./heap.hprof 13680

    复制代码

如上所示,会把堆情况写入到当前目录的heap.hprof文件中,至于如何分析此文件,可以使用jhat,但一般实际开发中,很少使用jhat来直接对内存dump文件进行分析,因此不再对它进行讲述。更多的是使用工具MAT,以可视化的方式来查看,后续文章将会对MAT工具的使用进行详细讲解。

6 线程栈查询工具jstack

6.1 jstack说明

此命令打印指定Java应用的线程堆栈,对于每个Java帧,将打印完整的类名,方法名,字节代码索引(BCI)和行号,可以用于检测死锁,线程停顿,进程耗用cpu过高报警问题等排查。

6.2 jstack使用

使用-help参数查看帮助,也可查阅jstack官方文档说明https://docs.oracle.com/javase/8/docs/technotes/tools/unix/jstack.html,帮助说明如下:

[root@test bin]# jstack -help
Usage:
    jstack [-l] <pid>
        (to connect to running process)
    jstack -F [-m] [-l] <pid>

Options:
    -F  强制dump线程堆栈信息. 用于进程hung住, jstack <pid>命令没有响应的情况
    -m  同时打印java和本地(native)线程栈信息,m是mixed mode的简写
    -l  打印锁的额外信息
复制代码

结合示例java-monitor-example,可以打印线程信息(一般都会把打印的内容写入到文件然后再分析),如下:

  • 打印当前线程堆栈信息

    [root@test bin]# jstack 13680 2019-08-16 23:18:18 Full thread dump Java HotSpot(TM) 64-Bit Server VM (25.51-b03 mixed mode): "http-nio-8083-Acceptor-0" #39 daemon prio=5 os_prio=0 tid=0x00007f7520698800 nid=0x359a runnable [0x00007f7508bb7000] java.lang.Thread.State: RUNNABLE at sun.nio.ch.ServerSocketChannelImpl.accept0(Native Method) at sun.nio.ch.ServerSocketChannelImpl.accept(ServerSocketChannelImpl.java:422) at sun.nio.ch.ServerSocketChannelImpl.accept(ServerSocketChannelImpl.java:250) - locked <0x00000000f8c85380> (a java.lang.Object) at org.apache.tomcat.util.net.NioEndpoint.serverSocketAccept(NioEndpoint.java:448) at org.apache.tomcat.util.net.NioEndpoint.serverSocketAccept(NioEndpoint.java:70) at org.apache.tomcat.util.net.Acceptor.run(Acceptor.java:95) at java.lang.Thread.run(Thread.java:745)

    复制代码

6.3 线程dump分析

6.3.1 线程状态

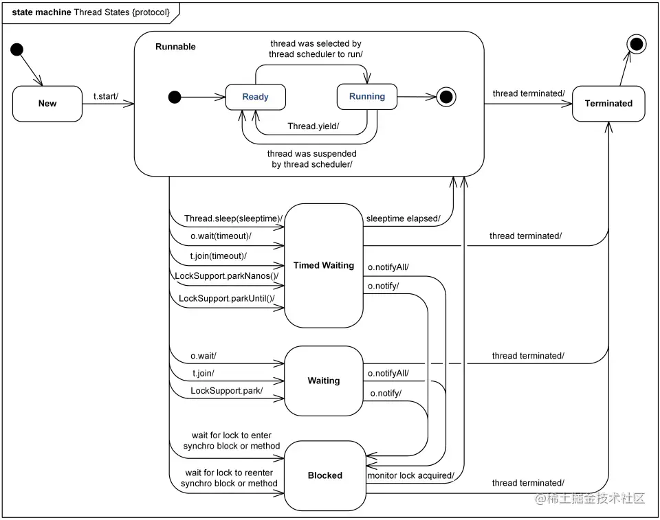
java线程栈使用jstackdump出来后,可以看到线程的状态,线程状态一共分6种,可以参考官方文档https://docs.oracle.com/javase/8/docs/technotes/guides/troubleshoot/tooldescr034.html,下面是它的状态说明:

  • NEW

线程已经new出来创建了,但是还没有启动(not yet started),jstack不会打印这个状态的线程信息。

  • RUNNABLE

正在Java虚拟机下跑任务的线程的状态,但其实它是只是表示线程是可运行的(ready)。对于单核的CPU,多个线程在同一时刻,只能运行一个线程,其它的则需要等CPU的调度。

  • BLOCKED

线程处于阻塞状态,正在等待一个锁,多个线程共用一个锁,当某线程正在使用这个锁进入某个synchronized同步方法块或者方法,而此线程需要进入这个同步代码块,也需要这个锁,则导致本线程处于阻塞状态。

  • WAITING

等待状态,处于等待状态的线程是由于执行了3个方法中的任意方法。 1. Object.wait方法,并且没有使用timeout参数; 2. Thread.join方法,没有使用timeout参数 3. LockSupport.park方法。 处于waiting状态的线程会等待另外一个线程处理特殊的行为。一个线程处于等待状态(wait,通常是在等待其他线程完成某个操作(notify或者notifyAll)。注意,Object.wait()方法只能够在同步代码块中调用。调用了wait()方法后,会释放锁。

  • TIMED_WAITING

线程等待指定的时间,对于以下方法的调用,可能会导致线程处于这个状态:1. Thread.sleep方法 2. Object.wait方法,带有时间 3. Thread.join方法,带有时间 4. LockSupport.parkNanos方法,带有时间 5. LockSupport.parkUntil方法,带有时间。注意,Thread.sleep方法调用后,它不会释放锁,仍然占用系统资源。

  • TERMINATED

线程中止的状态,这个线程已经完整地执行了它的任务。

从下面这张图可以看出线程状态的变化情况:

6.3.2 分析jstack后线程栈内容

从前面使用jstack dump出来信息,我们需要知道以下几个信息:

  • "http-nio-8083-Acceptor-0" #39:是线程的名字,因此,一般我们创建线程时需要设置自己可以辩识的名字。
  • daemon 表示线程是否是守护线程
  • prio 表示我们为线程设置的优先级
  • os_prio 表示的对应的操作系统线程的优先级,由于并不是所有的操作系统都支持线程优先级,所以可能会出现都置为0的情况
  • tid 线程的id
  • nid 线程对应的操作系统本地线程id,每一个java线程都有一个对应的操作系统线程,它是16进制的,因此一般在操作系统中获取到线程ID后,需要转为16进制,来对应上。
  • java.lang.Thread.State: RUNNABLE 运行状态,上面已经介绍了线程的状态,若是WAITING状态,则括号中的内容说明了导致等待的原因,如parking说明是因为调用了LockSupport.park方法导致等待。通常的堆栈信息中,都会有lock标记,如- locked <0x00000000f8c85380> (a java.lang.Object)表示正在占用这个锁。
  • 对于线程停顿,CPU占用等问题,可以重点看一下wait状态的线程
  • 对于死锁,在Dump出来的线程栈快照可以直接报告出Java级别的死锁。

7 JVM统计数据工具jstat

7.1 jstat说明

jstatJVM Statistics Monitoring Tool,即JVM统计监测工具,包括监测类装载、内存、垃圾收集、JIT编译等运行数据,在没有图形的服务器上,它是运行期定位虚拟机性能问题的首选工具。

7.2 jstat使用

使用-help参数查看帮助,也可查阅jstat官方文档说明https://docs.oracle.com/javase/8/docs/technotes/tools/unix/jstat.html,帮助说明如下:

[root@test bin]# jstat -help
jstat -<option> [-t] [-h<lines>] <vmid> [<interval> [<count>]]
Usage: jstat -help|-options
       jstat -<option> [-t] [-h<lines>] <vmid> [<interval> [<count>]]

Definitions:
  <option>      An option reported by the -options option
  <vmid>        Virtual Machine Identifier. A vmid takes the following form:
                     <lvmid>[@<hostname>[:<port>]]
                Where <lvmid> is the local vm identifier for the target
                Java virtual machine, typically a process id; <hostname> is
                the name of the host running the target Java virtual machine;
                and <port> is the port number for the rmiregistry on the
                target host. See the jvmstat documentation for a more complete
                description of the Virtual Machine Identifier.
  <lines>       Number of samples between header lines.
  <interval>    Sampling interval. The following forms are allowed:
                    <n>["ms"|"s"]
                Where <n> is an integer and the suffix specifies the units as
                milliseconds("ms") or seconds("s"). The default units are "ms".
  <count>       Number of samples to take before terminating.
  -J<flag>      Pass <flag> directly to the runtime system.
复制代码

以上所示,vmidintervalcount分别是进程号,打印间隔时间(s或ms),打印次数,其中option参数主要是以下(也可以使用命令jstat -option查看):

  • -class 统计class loader行为信息 ,如总共加载了多少个类
  • -compile 统计HotSpot Just-in-Time编译器的行为
  • -gc 统计jdk gc时heap信息
  • -gccapacity 统计不同的generations相应的heap容量情况
  • -gccause 统计gc的情况,(同-gcutil)和引起gc的事件
  • -gcnew 统计gc时,新生代的情况
  • -gcnewcapacity 统计gc时,新生代heap容量
  • -gcold 统计gc时,老年区的情况
  • -gcoldcapacity 统计gc时,老年区heap容量
  • -gcpermcapacity 统计gc时,permanent区heap容量
  • -gcutil 统计gc时,heap情况
  • -printcompilation hotspot编译方法统计

一般我们使用-class-gc-gccause-gcutil比较多,主要用于来分析类和堆使用情况及gc情况。

7.3 监测JVM的GC情况

以上述的示例工程java-monitor-example为例,里面包含了一个函数来测试内存溢出(使用一个数组,循环创建对象,直到内存溢出)。使用jstat -gc 13680 1000即每秒监测一次,调用/monitor/user/oom接口后,即看到堆和GC变化情况。为方便查看,我把输出放到sublime中显示,如下所示:

日志输出OOM报错:

以上输出的内容,每列的说明如下:

  • S0C 当前年轻代中第一个survivor(s0)的总容量 (KB).
  • S1C 当前年轻代中第一个survivor(s1)的总容量 (KB).
  • S0U s0已使用的容量 (KB).
  • S1U s1已使用的容量 (KB).
  • EC 当前年轻代中eden区总容量 (KB).
  • EU eden区已经使用的容量 (KB).
  • OC 年老代的容量总容量 (KB).
  • OU 年老代已使用容量(KB).
  • MC 当前 Metaspace总容量(KB).
  • MU 当前 Metaspace已使用容量 (KB).
  • CCSC Compressed class容量大小
  • CCSU Compressed class已使用容量
  • YGC 从应用启动时到现在,年轻代young generation 发生GC Events的总次数.
  • YGCT 从应用启动时到现在, 年轻代Young generation 垃圾回收的总耗时.
  • FGC 从应用启动时到现在, full GC事件总次数.
  • FGCT 从应用启动时到现在, Full sc总耗时.GCT 从应用启动时到现在, 垃圾回收总时间. - GCT GCT=YGCT+FGCT

从以上输出第6行可以看出,ECEUOCOU表示年轻代、年老代的内存都已经用完(与容量数值相等),发生OOM。这时,则需要采取措施,增大内存(-Xmx参数)或者找到导致OOM的代码进行修改。

8 总结

针对java应用的监测,本文对jdk提供自身提供的命令行工具进行了说明和使用的介绍,完整的描述了查看java应用进程,查看启动参数,查看内存情况,查看线程情况,查看内存统计情况等,主要是jpsjinfojmapjstackjstat5个工具,并结合实例,希望学习java开发人员都能掌握这些技术,在监测java应用时,可以从容面对如OOM,CPU高,线程停顿等问题。

参考资料

相关阅读