前言
文本已收录至我的GitHub仓库,欢迎Star:https://github.com/bin392328206
种一棵树最好的时间是十年前,其次是现在
six-finger-web
一个Web后端框架的轮子从处理Http请求【基于Netty的请求级Web服务器】 到mvc【接口封装转发)】,再到ioc【依赖注入】,aop【切面】,再到 rpc【远程过程调用】最后到orm【数据库操作】全部自己撸一个(简易)的轮子。
https://github.com/bin392328206/six-finger-web
为啥要写这个轮子
其实是这样的,小六六自己平时呢?有时候喜欢看看人家的源码比如Spring,但是小六六的水平可能不怎么样,每次看都看得晕头转向,然后就感觉里面的细节太难了,然后我就只能观其总体的思想,然后我就想我如果可以根据各位前辈的一些思考,自己撸一个简单的轮子出来,那我后面去理解作者的思想是不是简单点呢?于是呢 six-finger-web就面世了,它其实就是我的一个学习过程,然后我把它开源出来,希望能帮助那些对于学习源码有困难的同学。还有就是可以锻炼一下自己的编码能力,因为平时我们总是crud用的Java api都是那些,久而久之,很多框架类的api我们根本就不熟练了,所以借此机会,锻炼一下。
特点
- 内置由 Netty 编写 HTTP 服务器,无需额外依赖 Tomcat 之类的 web 服务(刚好小六六把Netty系列写完,顺便用下)
- 代码简单易懂(小六六自己写不出框架大佬那种高类聚,低耦合的代码),能力稍微强一点看代码就能懂,弱点的也没关系,小六六有配套的从0搭建教程。
- 支持MVC相关的注解确保和SpringMVC的用法类似
- 支持Spring IOC 和Aop相关功能
- 支持类似于Mybatis相关功能
- 支持类似于Dubbo的rpc相关功能
- 对于数据返回,只支持Json格式
絮叨
前面是已经写好的章节,下面我给大家来一一走一遍搭建流程
- 适合初中级Java程序员修炼手册从0搭建整个Web项目(一)
- 适合初中级Java程序员修炼手册从0搭建整个Web项目(二)
- 适合初中级Java程序员修炼手册从0搭建整个Web项目(三)
- 适合初中级Java程序员修炼手册从0搭建整个Web项目(四)
- 适合初中级Java程序员修炼手册从0搭建整个Web项目(五)
- [适合初中级Java程序员修炼手册从0搭建整个Web项目](六)
- [适合初中级Java程序员修炼手册从0搭建整个Web项目](七)
- [适合初中级Java程序员修炼手册从0搭建整个Web项目](八)
- [适合初中级Java程序员修炼手册从0搭建整个Web项目](九)
这个系列已经是第十篇了,感谢每一个给我点赞的人,因为你们就向明灯,指引着我一起前进,让我知道,学习的路上并不孤独,还有很多你一样的人跟你在一起学习呢? 我们前面一起学习了Netty 做Http服务 MVC的实现 IOC AOP的实现 还有我们RPC的实现,今天我们就把Web剩下的ORM实现了,今天先实现一个简单的ORM吧!
来看看实现之后的结构
这个是Mybatis的实现
其实呢 我感觉基本上所有的web框架的组件 基本上分2步走 一个是我们初始化的步骤,还有一个就是我们流程的执行过程。就这2种
其实核心就几个
- SqlSession 围绕者它的 SqlSessionFactory 等
- Configuration 这个类 里面有MapperRegistry
- executor 执行器等
我们从头来看吧,首先我们看pom,我们依赖了哪些依赖
然后我们看测试类,看源码肯定是有主流程,不然太蒙b了
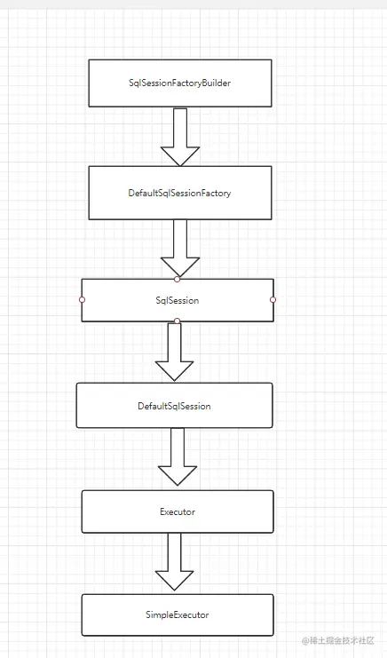
这块是测试类,然后小六六自己画个流程图,把这几个测试类的过程所涉及的给大家画一下。
这个是主流程,具体的细节,后面小六六根据核心测试代码一行一行给大家分析,当然我这个也是很简单的版本,所以就简单分析分析。
SqlSessionFactoryBuilder.build
我们来看看这行代码
其实很简单,就是先读取我们的配置文件了,把我们的配置文件变成我们的对象。
然后返回的是一个接口的实现,嗯,这个叫里氏替换吧。哈哈
然后我们看看实现类的构造方法
它里面的loadMappersInfo,就是类似于我们现在mybatis的mapperScan,我相信大家应该都是很熟悉的拉,
就是遍历文件夹,然后看看文件夹下面的mapper,然后把mapper 变成一个mapper存起来,也把xml也解析了
然后里面还定义了 我们接口的方法合xml的方法对应的联系就是sqlId ,所以我们在写代码的时候
SqlSession session = factory.openSession();
接口的实现类是 DefaultSqlSessionFactory ,然后 new DefaultSqlSession
那么我们看看 DefaultSqlSession的构造。
它new 了一个SimpleExecutor ,那么来看它的构造,然后发现它还有一个static 的方法,这个方法也是要跑的
发现其实就是做了数据库的连接
UserMapper userMapper = session.getMapper(UserMapper.class);
然后就是这行代码了,这行代码其实就是生成了我们接口mapper的代理对象,让代码对象去执行真正的sql流程。
我们来看 getMapper
先来解析一下这2个,因为我们前面就已经把Mapper 存到本地上下文环境了,那么现在就是去获取这个mapper的过程
然后通过mapper 来生成我们的代理对象,这边用的是JDK动态代理
User user = userMapper.getUser("1");
然后我们看执行过程,因为我们知道呀,它这个是生成的代理对象,所以呢?我们就要看它的invoke 方法咯
然后大家看哈,最后执行的是 return this.execute(method, args);
很简单,根据接口的路径+上方法名称,找到对应的statementId,然后找到我们之前解析的xml,然后再把我们接口的参数替换掉,最好再执行sql,
这个就是sql执行的整体过程了,包含了jdbc的所以流程,其实orm框架就是要简化的就是这些流程,还有执行之后的数据封装等等,都在这个方法里面,大家有兴趣的把代码拿下来,慢慢看,我就不一一说了,整个orm的流程也就是这样的。
结尾
嗯,这个轮子的大致代码是完成了,但是很多细节小六六并没有去深挖,只是说自己把大部分的流程走通了,学习嘛,总是一直要学的,所以这个系列我暂时学到这,后面再看了,希望这个系列对各位有帮助就好了。感觉大家的支持。
日常求赞
好了各位,以上就是这篇文章的全部内容了,能看到这里的人呀,都是真粉。
创作不易,各位的支持和认可,就是我创作的最大动力,我们下篇文章
六脉神剑 | 文 【原创】如果本篇博客有任何错误,请批评指教,不胜感激 !