通过11张图从源码带你深入解析Spring Bean的生命周期!

229 阅读8分钟

在网上已经有跟多Bean的生命周期的博客,但是很多都是基于比较老的版本了,最近把整个流程画成了一个流程图。待会儿使用流程图,说明以及代码的形式来说明整个声明周期的流程。注意因为代码比较多,这里的流程图只画出了大概的流程,具体的可以深入代码

1.获取Bean

这里的流程图的入口在AbstractBeanFactory类的doGetBean方法,这里可以配合前面的getBean方法分析文章进行阅读。主要流程就是

  1. 先处理Bean 的名称,因为如果以“&”开头的Bean名称表示获取的是对应的FactoryBean对象;
  2. 从缓存中获取单例Bean,有则进一步判断这个Bean是不是在创建中,如果是的就等待创建完毕,否则直接返回这个Bean对象
  3. 如果不存在单例Bean缓存,则先进行循环依赖的解析
  4. 解析完毕之后先获取父类BeanFactory,获取到了则调用父类的getBean方法,不存在则先合并然后创建Bean

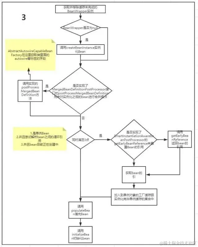
2.创建Bean

2.1 创建Bean之前

这个流程图对应的代码在AbstractAutowireCapableBeanFactory类的createBean方法中。

  1. 这里会先获取RootBeanDefinition对象中的Class对象并确保已经关联了要创建的Bean的Class。
  2. 这里会检查3个条件

(1)Bean的属性中的beforeInstantiationResolved字段是否为true,默认是false。

(2)Bean是原生的Bean

(3)Bean的hasInstantiationAwareBeanPostProcessors属性为true,这个属性在Spring准备刷新容器钱转杯BeanPostProcessors的时候会设置,如果当前Bean实现了InstantiationAwareBeanPostProcessor则这个就会是true。

当三个条件都存在的时候,就会调用实现的InstantiationAwareBeanPostProcessor接口的postProcessBeforeInstantiation方法,然后获取返回的Bean,如果返回的Bean不是null还会调用实现的BeanPostProcessor接口的postProcessAfterInitialization方法,这里用代码说明

protected Object resolveBeforeInstantiation(String beanName, RootBeanDefinition mbd) {
        Object bean = null;
              //条件1
        if (!Boolean.FALSE.equals(mbd.beforeInstantiationResolved)) {
          //条件2跟条件3
            if (!mbd.isSynthetic() && hasInstantiationAwareBeanPostProcessors()) {
                Class<?> targetType = determineTargetType(beanName, mbd);
                if (targetType != null) {
 //调用实现的postProcessBeforeInstantiation方法
                    bean = applyBeanPostProcessorsBeforeInstantiation(targetType, beanName);
                    if (bean != null) {
//调用实现的postProcessAfterInitialization方法
                        bean = applyBeanPostProcessorsAfterInitialization(bean, beanName);
                    }
                }
            }
                  //不满足2或者3的时候就会设置为false
            mbd.beforeInstantiationResolved = (bean != null);
        }
        return bean;
    }
  1. 如果上面3个条件其中一个不满足就不会调用实现的方法。默认这里都不会调用的这些BeanPostProcessors的实现方法。然后继续执行后面的doCreateBean方法。

2.1 真正的创建Bean,doCreateBean

这个代码的实现还是在AbstractAutowireCapableBeanFactory方法中。流程是

1.先检查instanceWrapper变量是不是null,这里一般是null,除非当前正在创建的Bean在factoryBeanInstanceCache中存在这个是保存还没创建完成的FactoryBean的集合。 2.调用createBeanInstance方法实例化Bean,这个方法在后面会讲解 3.如果当前RootBeanDefinition对象还没有调用过实现了的MergedBeanDefinitionPostProcessor接口的方法,则会进行调用 4.当满足以下三点

(1)是单例Bean

(2)尝试解析bean之间的循环引用

(3)bean目前正在创建中

则会进一步检查是否实现了SmartInstantiationAwareBeanPostProcessor接口如果实现了则调用是实现的getEarlyBeanReference方法

5.调用populateBean方法进行属性填充,这里后面会讲解 6.调用initializeBean方法对Bean进行初始化,这里后面会讲解

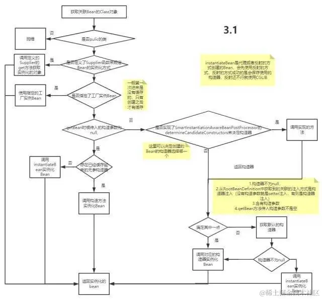
2.1.1 实例化Bean,createBeanInstance

这里的逻辑稍微有一点复杂,这个流程图已经是简化过后的了。简要根据代码说明一下流程

 protected BeanWrapper createBeanInstance(String beanName, RootBeanDefinition mbd, @Nullable Object[] args) {
        //步骤1
        Class<?> beanClass = resolveBeanClass(mbd, beanName);

        if (beanClass != null && !Modifier.isPublic(beanClass.getModifiers()) && !mbd.isNonPublicAccessAllowed()) {
            throw new BeanCreationException(mbd.getResourceDescription(), beanName,
                    "Bean class isn't public, and non-public access not allowed: " + beanClass.getName());
        }
        //步骤2
        Supplier<?> instanceSupplier = mbd.getInstanceSupplier();
        if (instanceSupplier != null) {
            return obtainFromSupplier(instanceSupplier, beanName);
        }
        //步骤3
        if (mbd.getFactoryMethodName() != null) {
            return instantiateUsingFactoryMethod(beanName, mbd, args);
        }


        boolean resolved = false;
        boolean autowireNecessary = false;
        if (args == null) {
            synchronized (mbd.constructorArgumentLock) {
                if (mbd.resolvedConstructorOrFactoryMethod != null) {
                    resolved = true;
                    autowireNecessary = mbd.constructorArgumentsResolved;
                }
            }
        }
        //步骤4.1
        if (resolved) {
                  
            if (autowireNecessary) {
                return autowireConstructor(beanName, mbd, null, null);
            }
            else {
                       
                return instantiateBean(beanName, mbd);
            }
        }

          //步骤4.2
        Constructor<?>[] ctors = determineConstructorsFromBeanPostProcessors(beanClass, beanName);
        if (ctors != null || mbd.getResolvedAutowireMode() == AUTOWIRE_CONSTRUCTOR ||
                mbd.hasConstructorArgumentValues() || !ObjectUtils.isEmpty(args)) {
            return autowireConstructor(beanName, mbd, ctors, args);
        }

        //步骤5
        ctors = mbd.getPreferredConstructors();
        if (ctors != null) {
            return autowireConstructor(beanName, mbd, ctors, null);
        }

        
        return instantiateBean(beanName, mbd);
    }
  1. 先检查Class是否已经关联了,并且对应的修饰符是否是public的
  2. 如果用户定义了Bean实例化的函数,则调用并返回
  3. 如果当前Bean实现了FactoryBean接口则调用对应的FactoryBean接口的getObject方法
  4. 根据getBean时候是否传入构造参数进行处理

4.1 如果没有传入构造参数,则检查是否存在已经缓存的无参构造器,有则使用构造器直接创建,没有就会调用instantiateBean方法先获取实例化的策略默认是CglibSubclassingInstantiationStrategy,然后实例化Bean。最后返回

4.2 如果传入了构造参数,则会先检查是否实现了SmartInstantiationAwareBeanPostProcessor接口,如果实现了会调用determineCandidateConstructors获取返回的候选构造器。

4.3 检查4个条件是否满足一个

(1)构造器不为null

(2)从RootBeanDefinition中获取到的关联的注入方式是构造器注入(没有构造参数就是setter注入,有则是构造器注入)

(3)含有构造参数

(4)getBean方法传入构造参数不是空

满足其中一个则会调用返回的候选构造器实例化Bean并返回,如果都不满足,则会根据构造参数选则合适的有参构造器然后实例化Bean并返回

5.如果上面都没有合适的构造器,则直接使用无参构造器创建并返回Bean。

2.1.2 填充Bean,populateBean

这里还是根据代码来说一下流程

protected void populateBean(String beanName, RootBeanDefinition mbd, @Nullable BeanWrapper bw) {
        if (bw == null) {
            if (mbd.hasPropertyValues()) {
                throw new BeanCreationException(
                        mbd.getResourceDescription(), beanName, "Cannot apply property values to null instance");
            }
            else {
                // Skip property population phase for null instance.
                return;
            }
        }


        boolean continueWithPropertyPopulation = true;
        //步骤1
        if (!mbd.isSynthetic() && hasInstantiationAwareBeanPostProcessors()) {
            for (BeanPostProcessor bp : getBeanPostProcessors()) {
                if (bp instanceof InstantiationAwareBeanPostProcessor) {
                    InstantiationAwareBeanPostProcessor ibp = (InstantiationAwareBeanPostProcessor) bp;
                    if (!ibp.postProcessAfterInstantiation(bw.getWrappedInstance(), beanName)) {
                        continueWithPropertyPopulation = false;
                        break;
                    }
                }
            }
        }

        if (!continueWithPropertyPopulation) {
            return;
        }
//步骤2--------------------
        PropertyValues pvs = (mbd.hasPropertyValues() ? mbd.getPropertyValues() : null);

        int resolvedAutowireMode = mbd.getResolvedAutowireMode();
        if (resolvedAutowireMode == AUTOWIRE_BY_NAME || resolvedAutowireMode == AUTOWIRE_BY_TYPE) {
            MutablePropertyValues newPvs = new MutablePropertyValues(pvs);
            // Add property values based on autowire by name if applicable.
            if (resolvedAutowireMode == AUTOWIRE_BY_NAME) {
                autowireByName(beanName, mbd, bw, newPvs);
            }
            // Add property values based on autowire by type if applicable.
            if (resolvedAutowireMode == AUTOWIRE_BY_TYPE) {
                autowireByType(beanName, mbd, bw, newPvs);
            }
            pvs = newPvs;
        }

        boolean hasInstAwareBpps = hasInstantiationAwareBeanPostProcessors();
        boolean needsDepCheck = (mbd.getDependencyCheck() != AbstractBeanDefinition.DEPENDENCY_CHECK_NONE);

        PropertyDescriptor[] filteredPds = null;
//步骤3
        if (hasInstAwareBpps) {
            if (pvs == null) {
                pvs = mbd.getPropertyValues();
            }
            for (BeanPostProcessor bp : getBeanPostProcessors()) {
                if (bp instanceof InstantiationAwareBeanPostProcessor) {
                    InstantiationAwareBeanPostProcessor ibp = (InstantiationAwareBeanPostProcessor) bp;
                    PropertyValues pvsToUse = ibp.postProcessProperties(pvs, bw.getWrappedInstance(), beanName);
                    if (pvsToUse == null) {
                        if (filteredPds == null) {
                            filteredPds = filterPropertyDescriptorsForDependencyCheck(bw, mbd.allowCaching);
                        }
                        pvsToUse = ibp.postProcessPropertyValues(pvs, filteredPds, bw.getWrappedInstance(), beanName);
                        if (pvsToUse == null) {
                            return;
                        }
                    }
                    pvs = pvsToUse;
                }
            }
        }
        if (needsDepCheck) {
            if (filteredPds == null) {
                filteredPds = filterPropertyDescriptorsForDependencyCheck(bw, mbd.allowCaching);
            }
            checkDependencies(beanName, mbd, filteredPds, pvs);
        }
//步骤4
        if (pvs != null) {
            applyPropertyValues(beanName, mbd, bw, pvs);
        }
    }
  1. 检查当前Bean是否实现了InstantiationAwareBeanPostProcessor的postProcessAfterInstantiation方法则调用,并结束Bean的填充。
  2. 将按照类型跟按照名称注入的Bean分开,如果注入的Bean还没有实例化的这里会实例化,然后放到PropertyValues对象中。
  3. 如果实现了InstantiationAwareBeanPostProcessor类的postProcessProperties则调用这个方法并获取返回值,如果返回值是null,则有可能是实现了过期的postProcessPropertyValues方法,这里需要进一步调用postProcessPropertyValues方法
  4. 进行参数填充

2.1.3 初始化Bean,initializeBean

同时这里根据代码跟流程图来说明

  1. 如果Bean实现了BeanNameAware,BeanClassLoaderAware,BeanFactoryAware则调用对应实现的方法
  2. Bean不为null并且bean不是合成的,如果实现了BeanPostProcessor的postProcessBeforeInitialization则会调用实现的postProcessBeforeInitialization方法。在ApplicationContextAwareProcessor类中实现了postProcessBeforeInitialization方法。而这个类会在Spring刷新容器准备beanFactory的时候会加进去,这里就会被调用,而调用里面会检查Bean是不是EnvironmentAware,EmbeddedValueResolverAware,ResourceLoaderAware,ApplicationEventPublisherAware,MessageSourceAware,ApplicationContextAware的实现类。这里就会调用对应的实现方法。代码如下
    protected void prepareBeanFactory(ConfigurableListableBeanFactory beanFactory) {
        .......
        beanFactory.addBeanPostProcessor(new ApplicationContextAwareProcessor(this));
        .......
    public Object postProcessBeforeInitialization(Object bean, String beanName) throws BeansException {
        if (!(bean instanceof EnvironmentAware || bean instanceof EmbeddedValueResolverAware ||
                bean instanceof ResourceLoaderAware || bean instanceof ApplicationEventPublisherAware ||
                bean instanceof MessageSourceAware || bean instanceof ApplicationContextAware)){
            return bean;
        }

        AccessControlContext acc = null;

        if (System.getSecurityManager() != null) {
            acc = this.applicationContext.getBeanFactory().getAccessControlContext();
        }

        if (acc != null) {
            AccessController.doPrivileged((PrivilegedAction<Object>) () -> {
                invokeAwareInterfaces(bean);
                return null;
            }, acc);
        }
        else {
            invokeAwareInterfaces(bean);
        }

        return bean;
    }

3.实例化Bean然后,检查是否实现了InitializingBean的afterPropertiesSet方法,如果实现了就会调用 4.Bean不为null并且bean不是合成的,如果实现了BeanPostProcessor的postProcessBeforeInitialization则会调用实现的postProcessAfterInitialization方法。到此创建Bean 的流程就没了,剩下的就是容器销毁的时候的了

3.destory方法跟销毁Bean

Bean在创建完毕之后会检查用户是否指定了destroyMethodName以及是否实现了DestructionAwareBeanPostProcessor接口的requiresDestruction方法,如果指定了会记录下来保存在DisposableBeanAdapter对象中并保存在bean的disposableBeans属性中。代码在AbstractBeanFactory的registerDisposableBeanIfNecessary中

    protected void registerDisposableBeanIfNecessary(String beanName, Object bean, RootBeanDefinition mbd) {
          ......
                registerDisposableBean(beanName,
                        new DisposableBeanAdapter(bean, beanName, mbd, getBeanPostProcessors(), acc));
            ......
    }
public DisposableBeanAdapter(Object bean, String beanName, RootBeanDefinition beanDefinition,
            List<BeanPostProcessor> postProcessors, @Nullable AccessControlContext acc) {
          .......
        String destroyMethodName = inferDestroyMethodIfNecessary(bean, beanDefinition);
        if (destroyMethodName != null && !(this.invokeDisposableBean && "destroy".equals(destroyMethodName)) &&
                !beanDefinition.isExternallyManagedDestroyMethod(destroyMethodName)) {
            ......
            this.destroyMethod = destroyMethod;
        }
        this.beanPostProcessors = filterPostProcessors(postProcessors, bean);
    }

在销毁Bean的时候最后都会调用AbstractAutowireCapableBeanFactory的destroyBean方法。

    public void destroyBean(Object existingBean) {
        new DisposableBeanAdapter(existingBean, getBeanPostProcessors(), getAccessControlContext()).destroy();
    }

这里是创建一个DisposableBeanAdapter对象,这个对象实现了Runnable接口,在实现的run方法中会调用实现的DisposableBean接口的destroy方法。并且在创建DisposableBeanAdapter对象的时候会根据传入的bean是否实现了DisposableBean接口来设置invokeDisposableBean变量,这个变量表实有没有实现DisposableBean接口

    public DisposableBeanAdapter(Object bean, List<BeanPostProcessor> postProcessors, AccessControlContext acc) {
        Assert.notNull(bean, "Disposable bean must not be null");
        this.bean = bean;
        this.beanName = bean.getClass().getName();
          //根据传入的bean是否实现了`DisposableBean`接口来设置`invokeDisposableBean`变量
        this.invokeDisposableBean = (this.bean instanceof DisposableBean);
        this.nonPublicAccessAllowed = true;
        this.acc = acc;
        this.beanPostProcessors = filterPostProcessors(postProcessors, bean);
    }

    public void destroy() {
        ......
  //根据invokeDisposableBean决定是否调用destroy方法
        if (this.invokeDisposableBean) {
            if (logger.isTraceEnabled()) {
                logger.trace("Invoking destroy() on bean with name '" + this.beanName + "'");
            }
            try {
                if (System.getSecurityManager() != null) {
                    AccessController.doPrivileged((PrivilegedExceptionAction<Object>) () -> {
                        ((DisposableBean) this.bean).destroy();
                        return null;
                    }, this.acc);
                }
                else {
                    ((DisposableBean) this.bean).destroy();
                }
            }
            catch (Throwable ex) {
                String msg = "Invocation of destroy method failed on bean with name '" + this.beanName + "'";
                if (logger.isDebugEnabled()) {
                    logger.warn(msg, ex);
                }
                else {
                    logger.warn(msg + ": " + ex);
                }
            }
        }
......
    }

4.总结

最后来一个大的流程

  • 实例化前的准备阶段

  • 实例化前

  • 实例化后

  • 初始化前

  • 初始化之后+销毁