Java 源码 - java.util.concurrent.locks.ReentrantLock

244 阅读8分钟

1. 简介

ReentrantLock,可重入锁,是一种递归无阻塞的同步机制。它可以等同于 synchronized 的使用,但是 ReentrantLock 提供了比 synchronized 更强大、灵活的锁机制,可以减少死锁发生的概率。

API 介绍如下:

一个可重入的互斥锁定 Lock,它具有与使用 synchronized 方法和语句所访问的隐式监视器锁定相同的一些基本行为和语义,但功能更强大。

ReentrantLock 将由最近成功获得锁定,并且还没有释放该锁定的线程所拥有。当锁定没有被另一个线程所拥有时,调用 lock 的线程将成功获取该锁定并返回。如果当前线程已经拥有该锁定,此方法将立即返回。可以使用 #isHeldByCurrentThread()#getHoldCount() 方法来检查此情况是否发生。

ReentrantLock 还提供了公平锁非公平锁的选择,通过构造方法接受一个可选的 fair 参数(默认非公平锁):当设置为 true 时,表示公平锁;否则为非公平锁。

公平锁与非公平锁的区别在于,公平锁的锁获取是有顺序的。但是公平锁的效率往往没有非公平锁的效率高,在许多线程访问的情况下,公平锁表现出较低的吞吐量。

ReentrantLock 整体结构如下图:

  • ReentrantLock 实现 Lock 接口,基于内部的 Sync 实现。
  • Sync 实现 AQS ,提供了 FairSync 和 NonFairSync 两种实现。

2. Sync 抽象类

Sync 是 ReentrantLock 的内部静态类,实现 AbstractQueuedSynchronizer 抽象类,同步器抽象类。它使用 AQS 的 state 字段,来表示当前锁的持有数量,从而实现可重入的特性。

2.1 lock

/**
 * Performs {@link Lock#lock}. The main reason for subclassing
 * is to allow fast path for nonfair version.
 */
abstract void lock();
  • 执行锁。抽象了该方法的原因是,允许子类实现快速获得非公平锁的逻辑。

2.2 nonfairTryAcquire

#nonfairTryAcquire(int acquires) 方法,非公平锁的方式获得锁。代码如下

final boolean nonfairTryAcquire(int acquires) {
    //当前线程
    final Thread current = Thread.currentThread();
    //获取同步状态
    int c = getState();
    //state == 0,表示没有该锁处于空闲状态
    if (c == 0) {
        //获取锁成功,设置为当前线程所有
        if (compareAndSetState(0, acquires)) {
            setExclusiveOwnerThread(current);
            return true;
        }
    }
    //线程重入
    //判断锁持有的线程是否为当前线程
    else if (current == getExclusiveOwnerThread()) {
        int nextc = c + acquires;
        if (nextc < 0) // overflow
            throw new Error("Maximum lock count exceeded");
        setState(nextc);
        return true;
    }
    return false;
}
  • 该方法主要逻辑:首先判断同步状态 state == 0 ?
    • 如果,表示该锁还没有被线程持有,直接通过CAS获取同步状态。
      • 如果成功,返回 true 。
      • 否则,返回 false 。
    • 如果不是,则判断当前线程是否为获取锁的线程
      • 如果是,则获取锁,成功返回 true 。成功获取锁的线程,再次获取锁,这是增加了同步状态 state 。通过这里的实现,我们可以看到上面提到的 “它使用 AQS 的 state 字段,来表示当前锁的持有数量,从而实现可重入的特性”。
      • 否则,返回 false 。
  • 理论来说,这个方法应该在子类 FairSync 中实现,但是为什么会在这里呢?在下文的 ReentrantLock.tryLock() 中,详细解析。

2.3 tryRelease

#tryRelease(int releases) 实现方法,释放锁。代码如下:

protected final boolean tryRelease(int releases) {
    // 减掉releases
    int c = getState() - releases;
    // 如果释放的不是持有锁的线程,抛出异常
    if (Thread.currentThread() != getExclusiveOwnerThread())
        throw new IllegalMonitorStateException();
    boolean free = false;
    // state == 0 表示已经释放完全了,其他线程可以获取同步状态了
    if (c == 0) {
        free = true;
        setExclusiveOwnerThread(null);
    }
    setState(c);
    return free;
}
  • 通过判断判断是否为获得到锁的线程,保证该方法线程安全。
  • 只有当同步状态彻底释放后,该方法才会返回 true 。当 state == 0 时,则将锁持有线程设置为 null ,free= true,表示释放成功。

2.4 其他实现方法

其他实现方法比较简单

// 是否当前线程独占
@Override
protected final boolean isHeldExclusively() {
    // While we must in general read state before owner,
    // we don't need to do so to check if current thread is owner
    return getExclusiveOwnerThread() == Thread.currentThread();
}

// 新生成条件
final ConditionObject newCondition() {
    return new ConditionObject();
}

// Methods relayed from outer class

// 获得占用同步状态的线程
final Thread getOwner() {
    return getState() == 0 ? null : getExclusiveOwnerThread();
}

// 获得当前线程持有锁的数量
final int getHoldCount() {
    return isHeldExclusively() ? getState() : 0;
}

// 是否被锁定
final boolean isLocked() {
    return getState() != 0;
}

/**
 * Reconstitutes the instance from a stream (that is, deserializes it).
 * 自定义反序列化逻辑
 */
private void readObject(java.io.ObjectInputStream s)
    throws java.io.IOException, ClassNotFoundException {
    s.defaultReadObject();
    setState(0); // reset to unlocked state
}
  • 从这些方法中,我们可以看到,ReentrantLock 是独占获取同步状态的模式。

3. Sync 实现类

3.1 NonfairSync

NonfairSync 是 ReentrantLock 的内部静态类,实现 Sync 抽象类,公平锁实现类。

3.1.1 lock

#lock() 实现方法,首先基于 AQS state 进行 CAS 操作,将 0 => 1 。若成功,则获取锁成功。若失败,执行 AQS 的正常的同步状态获取逻辑。代码如下:

@Override
final void lock() {
    if (compareAndSetState(0, 1))
        setExclusiveOwnerThread(Thread.currentThread());
    else
        acquire(1);
}
  • 优先基于 AQS state 进行 CAS 操作,已经能体现出非公平锁的特点。因为,此时有可能有 N + 1 个线程正在获得锁,其中 1 个线程已经获得到锁,释放的瞬间,恰好被的线程抢夺到,而不是排队的 N 个线程。

3.1.2 tryAcquire

#tryAcquire(int acquires) 实现方法,非公平的方式,获得同步状态。代码如下:

protected final boolean tryAcquire(int acquires) {
    return nonfairTryAcquire(acquires);
}
  • 直接调用 #nonfairTryAcquire(int acquires) 方法,非公平锁的方式获得锁。

3.2 FairSync

FairSync 是 ReentrantLock 的内部静态类,实现 Sync 抽象类,公平锁实现类。

3.2.1 lock

#lock() 实现方法,代码如下:

final void lock() {
    acquire(1);
}
  • 直接执行 AQS 的正常的同步状态获取逻辑。

3.2.2 tryAcquire

#tryAcquire(int acquires) 实现方法,公平的方式,获得同步状态。代码如下:

protected final boolean tryAcquire(int acquires) {
    final Thread current = Thread.currentThread();
    int c = getState();
    if (c == 0) {
        if (!hasQueuedPredecessors() && // <1>
                compareAndSetState(0, acquires)) {
            setExclusiveOwnerThread(current);
            return true;
        }
    }
    else if (current == getExclusiveOwnerThread()) {
        int nextc = c + acquires;
        if (nextc < 0)
            throw new Error("Maximum lock count exceeded");
        setState(nextc);
        return true;
    }
    return false;
}
比较非公平锁和公平锁获取同步状态的过程,会发现两者**唯一的区别**就在于,公平锁在获取同步状态时多了一个限制条件 `<1>` 处的 `#hasQueuedPredecessors()` 方法,是否有**前序**节点,即自己不是首个**等待**获取同步状态的节点。代码如下:
// AbstractQueuedSynchronizer.java
public final boolean hasQueuedPredecessors() {
    Node t = tail;  //尾节点
    Node h = head;  //头节点
    Node s;

    //头节点 != 尾节点
    //同步队列第一个节点不为null
    //当前线程是同步队列第一个节点
    return h != t &&
            ((s = h.next) == null || s.thread != Thread.currentThread());
}
  • 该方法主要做一件事情:主要是判断当前线程是否位于 CLH 同步队列中的第一个。如果是则返回 true ,否则返回 false 。

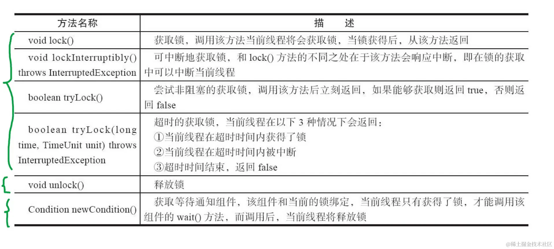
3.3 Lock 接口

java.util.concurrent.locks.Lock 接口,定义方法如下:

void lock();
void lockInterruptibly() throws InterruptedException;
boolean tryLock();
boolean tryLock(long time, TimeUnit unit) throws InterruptedException;

void unlock();

Condition newCondition();
  • 每个方法解释如下图:

4. ReentrantLock

java.util.concurrent.locks.ReentrantLock ,实现 Lock 接口,重入锁。

ReentrantLock 的实现方法,基本是对 Sync 的调用。

4.1 构造方法

public ReentrantLock() {
    sync = new NonfairSync();
}

public ReentrantLock(boolean fair) {
    sync = fair ? new FairSync() : new NonfairSync();
}
  • 基于 fair 参数,创建 FairSync 还是 NonfairSync 对象。

4.2 lock

@Override
public void lock() {
    sync.lock();
}

4.3 lockInterruptibly

@Override
public void lockInterruptibly() throws InterruptedException {
    sync.acquireInterruptibly(1);
}

4.4 tryLock

/**
 * Acquires the lock only if it is not held by another thread at the time
 * of invocation.
 *
 * <p>Acquires the lock if it is not held by another thread and
 * returns immediately with the value {@code true}, setting the
 * lock hold count to one. Even when this lock has been set to use a
 * fair ordering policy, a call to {@code tryLock()} <em>will</em>
 * immediately acquire the lock if it is available, whether or not
 * other threads are currently waiting for the lock.
 * This &quot;barging&quot; behavior can be useful in certain
 * circumstances, even though it breaks fairness. If you want to honor
 * the fairness setting for this lock, then use
 * {@link #tryLock(long, TimeUnit) tryLock(0, TimeUnit.SECONDS) }
 * which is almost equivalent (it also detects interruption).
 *
 * <p>If the current thread already holds this lock then the hold
 * count is incremented by one and the method returns {@code true}.
 *
 * <p>If the lock is held by another thread then this method will return
 * immediately with the value {@code false}.
 *
 * @return {@code true} if the lock was free and was acquired by the
 *         current thread, or the lock was already held by the current
 *         thread; and {@code false} otherwise
 */
@Override
public boolean tryLock() {
    return sync.nonfairTryAcquire(1);
}
  • 详细的说明,胖友可以看上面的英文注释。
  • 老艿艿的简单理解是:
    • #tryLock() 实现方法,在实现时,希望能快速的获得是否能够获得到锁,因此即使在设置为 fair = true ( 使用公平锁 ),依然调用 Sync#nonfairTryAcquire(int acquires) 方法。
    • 如果真的希望 #tryLock() 还是按照是否公平锁的方式来,可以调用 #tryLock(0, TimeUnit) 方法来实现。

4.5 tryLock

@Override
public boolean tryLock(long timeout, TimeUnit unit)
        throws InterruptedException {
    return sync.tryAcquireNanos(1, unit.toNanos(timeout));
}

4.6 unlock

@Override
public void unlock() {
    sync.release(1);
}

4.7 newCondition

@Override
public Condition newCondition() {
    return sync.newCondition();
}

4.8 其他实现方法

其他实现方法比较简单,胖友自己看。

public int getHoldCount() {
    return sync.getHoldCount();
}
public boolean isHeldByCurrentThread() {
    return sync.isHeldExclusively();
}
public boolean isLocked() {
    return sync.isLocked();
}

public final boolean isFair() {
    return sync instanceof FairSync;
}

protected Thread getOwner() {
    return sync.getOwner();
}
public final boolean hasQueuedThreads() {
    return sync.hasQueuedThreads();
}
public final boolean hasQueuedThread(Thread thread) {
    return sync.isQueued(thread);
}
public final int getQueueLength() {
    return sync.getQueueLength();
}
protected Collection<Thread> getQueuedThreads() {
    return sync.getQueuedThreads();
}

public boolean hasWaiters(Condition condition) {
    if (condition == null)
        throw new NullPointerException();
    if (!(condition instanceof AbstractQueuedSynchronizer.ConditionObject))
        throw new IllegalArgumentException("not owner");
    return sync.hasWaiters((AbstractQueuedSynchronizer.ConditionObject)condition);
}
public int getWaitQueueLength(Condition condition) {
    if (condition == null)
        throw new NullPointerException();
    if (!(condition instanceof AbstractQueuedSynchronizer.ConditionObject))
        throw new IllegalArgumentException("not owner");
    return sync.getWaitQueueLength((AbstractQueuedSynchronizer.ConditionObject)condition);
}
protected Collection<Thread> getWaitingThreads(Condition condition) {
    if (condition == null)
        throw new NullPointerException();
    if (!(condition instanceof AbstractQueuedSynchronizer.ConditionObject))
        throw new IllegalArgumentException("not owner");
    return sync.getWaitingThreads((AbstractQueuedSynchronizer.ConditionObject)condition);
}

5. ReentrantLock 与 synchronized 的区别

前面提到 ReentrantLock 提供了比 synchronized 更加灵活和强大的锁机制,那么它的灵活和强大之处在哪里呢?他们之间又有什么相异之处呢?

首先他们肯定具有相同的功能和内存语义。

  1. synchronized 相比,ReentrantLock提供了更多,更加全面的功能,具备更强的扩展性。例如:时间锁等候,可中断锁等候,锁投票。
  2. ReentrantLock 还提供了条件 Condition ,对线程的等待、唤醒操作更加详细和灵活,所以在多个条件变量和高度竞争锁的地方,ReentrantLock 更加适合(以后会阐述Condition)。
  3. ReentrantLock 提供了可轮询的锁请求。它会尝试着去获取锁,如果成功则继续,否则可以等到下次运行时处理,而 synchronized 则一旦进入锁请求要么成功要么阻塞,所以相比 synchronized 而言,ReentrantLock会不容易产生死锁些。
  4. ReentrantLock 支持更加灵活的同步代码块,但是使用 synchronized 时,只能在同一个 synchronized 块结构中获取和释放。注意,ReentrantLock 的锁释放一定要在 finally 中处理,否则可能会产生严重的后果。
  5. ReentrantLock 支持中断处理,且性能较 synchronized 会好些。