Java基础 IDEA

227 阅读2分钟

一、IDEA安装

ubuntu16.04中安装:

安装 参考博客1:https://www.cnblogs.com/zyx110/p/10666082.html

参考博客2:https://blog.csdn.net/bamian1064/article/details/101907192

window 安装:

参考一(安装):https://blog.csdn.net/wyg1973017714/article/details/105153720

参考二(IDEA校园邮箱账号激活):https://blog.csdn.net/m0_37286282/article/details/78279060

二、Java基础

(1)细节

<1>移位

  • n >>> m向右移动 m 位,以 0 填充高位(当n为int 时 ,m > 32时,要模32)
  • n >> 2向右移动两位,以 符号位 填充高位

(1) 各种数据结构的 增删,长度

QueueArrayListLinkedListHashMap
add()------------------------put(key,value)
isEmpty()----------------containsKey()判断是否存在key值的映射
size()
poll()删除返回
peek()返回

(1)Queue的用法

(2)Java中集合与数组

2.1 最普遍的 集合 列表 数组

集合: 列表:

数组: 数组是列表的一种实现形式,最大的不同点是 索引,在内存的存储位置连不连续

  • java 基本类型的包装类:

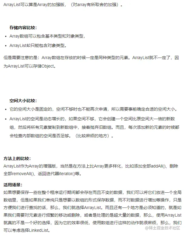
  • Array 与ArrayList区别

(3)数组的排序用法Arrays.sort()

3.1 Arrays.sort(int[] a)

这种形式是对一个数组的所有元素进行排序,并且是按从小到大的顺序。

3.2Arrays.sort(int[] a, int fromIndex, int toIndex)

这种形式是对数组部分排序,也就是对数组a的下标从fromIndex到toIndex-1的元素排序,注意:下标为toIndex的元素不参与排序

3.3 Arrays.sort(T[] a, Comparator<? Super T> c)

用Comparator接口实现自定义排序规则

例1 找离远点最近的K个点:

  Arrays.sort(points,new Comparator<int[]>(){
            public int compare(int[] point1,int[] point2){
                return (point1[0] * point1[0] + point1[1] * point1[1]) - (point2[0] * point2[0] + point2[1] * point2[1]);
            }
        });

例2 按区间的头进行排序:

//int[][] intervals
Arrays.sort(intervals,(v1,v2) -> v1[0]-v2[0]);

(4)字符串

注意:获取字符串的长度 .length() 有括号

substring(begin,end) 没有大写,而且子串不包括end位置上的

  • 字符数组与string之间的转换 chrCharArray = strStringType.toCharArray(); //将字符串变量转换为字符数组 strStringType= String.valueOf(chrCharArray ); //将字符数组转换为字符串

(5)哈希表

5.1哈希冲突

(6)各种类型的转换

  • string ---> Long Long.parseLong(str)
  • string ---> int Integer.valueOf(segment)

Integer.parseInt(Str)

  • string ---> char[] char[] arr = S.toCharArray()

  • char[] ---> string String.valueOf(char[]);

  • ArrayList ---> int[] int[] result = list.stream().mapToInt(Integer::valueOf).toArray();

(7)HashMap

  • put(key,value) 方法 将键/值对添加到 hashMap 中

put方法的返回值(返回的是value):

1.如果该key已经存放在map中,则返回其映射的旧值;

2.如果不存在,则返回null,表示没有该key对应的映射(也有可能原来的映射是key-null)