Git Flow工作流
特点
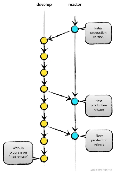
1.项目存在两个长期分支
- 主分支master
- 开发分支develop
前者用于存放对外发布的版本,任何时候在这个分支拿到的,都是稳定的分布版;后者用于日常开发,存放最新的开发版。
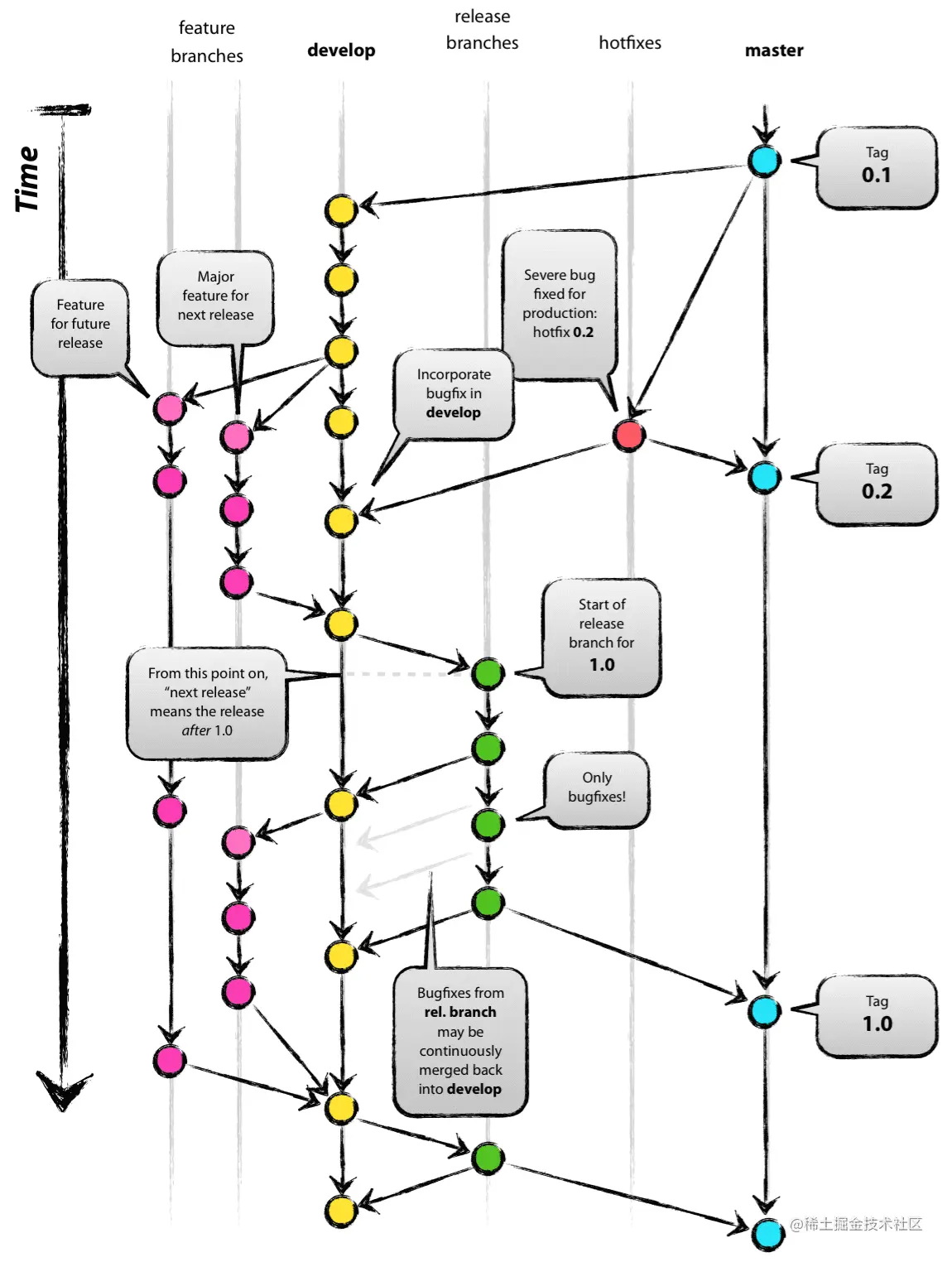
2.项目存在三种短期分支
- 功能分支(feature branch)
- 补丁分支(hotfix branch)
- 预发分支(release branch)
一旦完成开发,它们就会被合并进develop或master,然后被删除。
前者用于存放对外发布的版本,任何时候在这个分支拿到的,都是稳定的分布版;后者用于日常开发,存放最新的开发版。
一旦完成开发,它们就会被合并进develop或master,然后被删除。