总结
- 硬件解码数据,其实和软解码比较类似. 都是初始化解码器上下文,配置参数,然后读取packet数据送入解码器,取出freme.
- 硬解码需要初始化硬件解码上下文,然后把上下文绑定到解码器上下文上
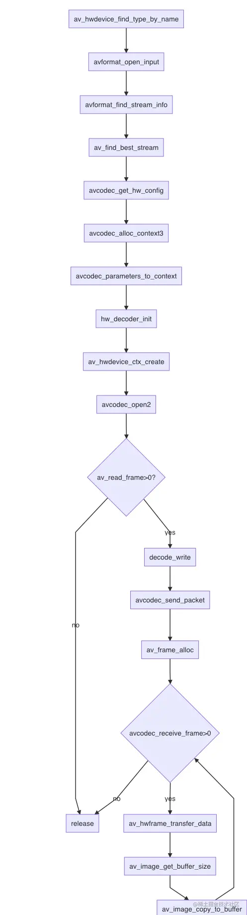
流程图
graph TB
ahftbn[av_hwdevice_find_type_by_name]
-->afoi[avformat_open_input]
-->affsi[avformat_find_stream_info]
-->afbs[av_find_best_stream]
-->acghc[avcodec_get_hw_config]
-->alc[avcodec_alloc_context3]
-->acptc[avcodec_parameters_to_context]
-->hdi[hw_decoder_init]
-->ahcc[av_hwdevice_ctx_create]
-->aco[avcodec_open2]
-->arf{av_read_frame>0?}
arf-->|no|release
arf -->|yes|dw[decode_write]
-->acsp[avcodec_send_packet]
-->afa[av_frame_alloc]
-->acrf{avcodec_receive_frame>0}
-->|yes|ahftd[av_hwframe_transfer_data]
-->aigbs[av_image_get_buffer_size]
-->aictb[av_image_copy_to_buffer]
-->acrf
acrf-->|no|release

代码
/**
* @file
* HW-Accelerated decoding example.
*
* @example hw_decode.c
* This example shows how to do HW-accelerated decoding with output
* frames from the HW video surfaces.
*/
static AVBufferRef *hw_device_ctx = NULL
static enum AVPixelFormat hw_pix_fmt
static FILE *output_file = NULL
static int hw_decoder_init(AVCodecContext *ctx, const enum AVHWDeviceType type) {
int err = 0
//根据类型.找到合适的硬件解码器上下文,硬解码的相关信息在hw_device中
if ((err = av_hwdevice_ctx_create(&hw_device_ctx, type,
NULL, NULL, 0)) < 0) {
fprintf(stderr, "Failed to create specified HW device.\n")
return err
}
//把硬解码上下文保存在解码器上下文中.同时释放原有的引用,拷贝新的引用
ctx->hw_device_ctx = av_buffer_ref(hw_device_ctx)
return err
}
//获取硬件格式
static enum AVPixelFormat get_hw_format(AVCodecContext *ctx,
const enum AVPixelFormat *pix_fmts) {
const enum AVPixelFormat *p
for (p = pix_fmts
if (*p == hw_pix_fmt)
return *p
}
fprintf(stderr, "Failed to get HW surface format.\n")
return AV_PIX_FMT_NONE
}
static int decode_write(AVCodecContext *avctx, AVPacket *packet) {
AVFrame *frame = NULL, *sw_frame = NULL
AVFrame *tmp_frame = NULL
uint8_t *buffer = NULL
int size
int ret = 0
//数据送入解码器,
ret = avcodec_send_packet(avctx, packet)
if (ret < 0) {
fprintf(stderr, "Error during decoding\n")
return ret
}
while (1) {
//分配解码帧
if (!(frame = av_frame_alloc()) || !(sw_frame = av_frame_alloc())) {
fprintf(stderr, "Can not alloc frame\n")
ret = AVERROR(ENOMEM)
goto fail
}
// 获取解码后的数据
ret = avcodec_receive_frame(avctx, frame)
if (ret == AVERROR(EAGAIN) || ret == AVERROR_EOF) {
av_frame_free(&frame)
av_frame_free(&sw_frame)
return 0
} else if (ret < 0) {
fprintf(stderr, "Error while decoding\n")
goto fail
}
if (frame->format == hw_pix_fmt) {
/* retrieve data from GPU to CPU */
//解码后的数据frame送入,然后取回数据到sw_frame
if ((ret = av_hwframe_transfer_data(sw_frame, frame, 0)) < 0) {
fprintf(stderr, "Error transferring the data to system memory\n")
goto fail
}
tmp_frame = sw_frame
} else
tmp_frame = frame
//输出数据大小
size = av_image_get_buffer_size(tmp_frame->format, tmp_frame->width,
tmp_frame->height, 1)
buffer = av_malloc(size)
if (!buffer) {
fprintf(stderr, "Can not alloc buffer\n")
ret = AVERROR(ENOMEM)
goto fail
}
//把图片数据tmp_frame->data,拷贝到一个buf中 .后边会写出buf
ret = av_image_copy_to_buffer(buffer, size,
(const uint8_t *const *) tmp_frame->data,
(const int *) tmp_frame->linesize, tmp_frame->format,
tmp_frame->width, tmp_frame->height, 1)
if (ret < 0) {
fprintf(stderr, "Can not copy image to buffer\n")
goto fail
}
//写到文件中
if ((ret = fwrite(buffer, 1, size, output_file)) < 0) {
fprintf(stderr, "Failed to dump raw data.\n")
goto fail
}
fail:
av_frame_free(&frame)
av_frame_free(&sw_frame)
av_freep(&buffer)
if (ret < 0)
return ret
}
}
/***
* 硬件解码数据,其实和软解码比较类似. 都是初始化解码器上下文,配置参数,然后读取packet数据送入解码器,取出freme.
* 硬解码需要初始化硬件解码上下文,然后把上下文绑定到解码器上下文上
* @param argc
* @param argv
* @return
* 优点:
比软件处理速度快。
减少CPU的负荷,更省电。
避免数据拷贝。许多硬件解码器能够生成输出到硬件设备(比如显存)的surface,这意味渲染输出之前不需要额外的数据拷贝。在某些情况下,它还可以支持硬件设备的surface输入与编码器一起使用,以避免在转码时候的数据拷贝。
缺点:
硬件编码器生成的输出质量通常比好的软件编码器低得多[1]。
硬件加速方案依赖于各硬件和平台的支持,没有统一的方案。
对于特定处理(比如编解码)硬件加速的支持和更新迭代速度慢。
作者:smallest_one
链接:https://www.jianshu.com/p/c3f4daf2aaa3
来源:简书
著作权归作者所有。商业转载请联系作者获得授权,非商业转载请注明出处。
*/
int hw_decode_main(int argc, char *argv[]) {
AVFormatContext *input_ctx = NULL
int video_stream, ret
AVStream *video = NULL
AVCodecContext *decoder_ctx = NULL
AVCodec *decoder = NULL
AVPacket packet
enum AVHWDeviceType type
int i
if (argc < 4) {
fprintf(stderr, "Usage: %s <device type> <input file> <output file>\n", argv[0])
return -1
}
//通过名称找到硬件解码器
type = av_hwdevice_find_type_by_name(argv[1])
if (type == AV_HWDEVICE_TYPE_NONE) {
fprintf(stderr, "Device type %s is not supported.\n", argv[1])
fprintf(stderr, "Available device types:")
while ((type = av_hwdevice_iterate_types(type)) != AV_HWDEVICE_TYPE_NONE)
fprintf(stderr, " %s", av_hwdevice_get_type_name(type))
fprintf(stderr, "\n")
return -1
}
/* open the input file */
//打开输入文件.
if (avformat_open_input(&input_ctx, argv[2], NULL, NULL) != 0) {
fprintf(stderr, "Cannot open input file '%s'\n", argv[2])
return -1
}
//找了流信息
if (avformat_find_stream_info(input_ctx, NULL) < 0) {
fprintf(stderr, "Cannot find input stream information.\n")
return -1
}
//找到视频流,获取解码器
/* find the video stream information */
ret = av_find_best_stream(input_ctx, AVMEDIA_TYPE_VIDEO, -1, -1, &decoder, 0)
if (ret < 0) {
fprintf(stderr, "Cannot find a video stream in the input file\n")
return -1
}
video_stream = ret
for (i = 0
//从解码器中取回硬件解码器的配置
const AVCodecHWConfig *config = avcodec_get_hw_config(decoder, i)
if (!config) {
fprintf(stderr, "Decoder %s does not support device type %s.\n",
decoder->name, av_hwdevice_get_type_name(type))
return -1
}
//配置信息支持硬件解码,并且格式匹配
if (config->methods & AV_CODEC_HW_CONFIG_METHOD_HW_DEVICE_CTX &&
config->device_type == type) {
hw_pix_fmt = config->pix_fmt
break
}
}
//解码器上下文分配数据
if (!(decoder_ctx = avcodec_alloc_context3(decoder)))
return AVERROR(ENOMEM)
video = input_ctx->streams[video_stream]
//视频流信息拷贝到解码器上下文
if (avcodec_parameters_to_context(decoder_ctx, video->codecpar) < 0)
return -1
decoder_ctx->get_format = get_hw_format
//初始化硬件解码器
if (hw_decoder_init(decoder_ctx, type) < 0)
return -1
//用硬件解码器的数据初始化解码器上下文
if ((ret = avcodec_open2(decoder_ctx, decoder, NULL)) < 0) {
fprintf(stderr, "Failed to open codec for stream
return -1
}
//打开写出文件
/* open the file to dump raw data */
output_file = fopen(argv[3], "w+b")
/* actual decoding and dump the raw data */
//老流程了.获取packet.解码出frame.写入文件
while (ret >= 0) {
if ((ret = av_read_frame(input_ctx, &packet)) < 0)
break
if (video_stream == packet.stream_index)
//解码并写出数据
ret = decode_write(decoder_ctx, &packet)
av_packet_unref(&packet)
}
//刷新硬件解码器最后的数据
/* flush the decoder */
packet.data = NULL
packet.size = 0
ret = decode_write(decoder_ctx, &packet)
av_packet_unref(&packet)
if (output_file)
fclose(output_file)
avcodec_free_context(&decoder_ctx)
avformat_close_input(&input_ctx)
av_buffer_unref(&hw_device_ctx)
return 0
}