ffmpeg_sample解读_extract_mvs

454 阅读3分钟

总结

FFmpeg中的libavfilter提供了一个通用的音视频filter框架。使用avfilter可以对音视频数据做一些效果处理如去色调、模糊、水平翻转、裁剪、加方框、叠加文字等功能。

本示例为对压缩的视频数据先进行解码,然后对解码出来的帧进行特效处理。然后把图像映射为字符图效果的形式打印在终端。示例来源于[3]。与[5]的处理流程类似,增加了解封装解码的步骤。

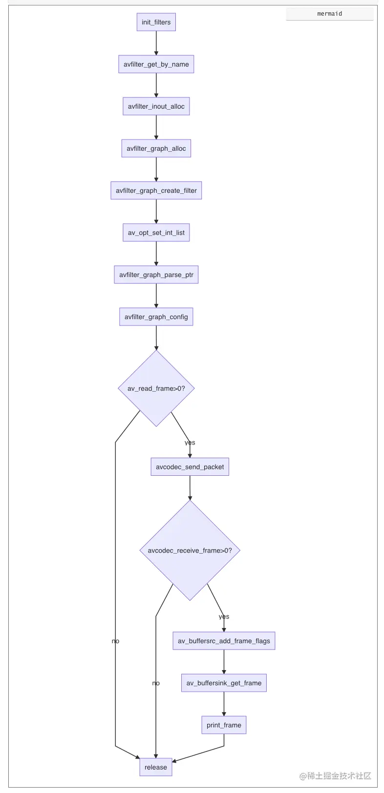
总体流程也是很清楚.和上一篇有点区别是 他从命令行字符串中读取参数.生成一系列过滤器.然后和

graph TB
 if[init_filters]
 -->afgba[avfilter_get_by_name]
 -->afia[avfilter_inout_alloc]
 -->afga[avfilter_graph_alloc]
 -->agcf[avfilter_graph_create_filter]
 -->aosil[av_opt_set_int_list]
 -->afgpp[avfilter_graph_parse_ptr]
 -->afgc[avfilter_graph_config]
 -->arf{av_read_frame>0?}
 arf-->|yes|ascp[avcodec_send_packet]
 arf-->|no|release[release]
 ascp-->acrf{avcodec_receive_frame>0?}
 acrf-->|no|release[release]
 acrf-->|yes|abaff[av_buffersrc_add_frame_flags]
 -->absgf[av_buffersink_get_frame]
 -->pf[print_frame]
 -->release

流程比较简单.这里就是初始化了三个过滤器.其中一个是从参数中读取过来的.需要解析这个字符串过滤器后把三个过滤器连起来.然后就是把数据送入abuffersrc过滤器.在从abuffersink中取出数据

image-20201028191917145

源码



/**
 * @file
 * API example for audio decoding and filtering
 * @example filtering_audio.c
 */

#include <unistd.h>

#include <libavcodec/avcodec.h>
#include <libavformat/avformat.h>
#include <libavfilter/buffersink.h>
#include <libavfilter/buffersrc.h>
#include <libavutil/opt.h>

static const char *filter_descr = "aresample=8000,aformat=sample_fmts=s16:channel_layouts=mono";
static const char *player = "ffplay -f s16le -ar 8000 -ac 1 -";

static AVFormatContext *fmt_ctx;
static AVCodecContext *dec_ctx;
AVFilterContext *buffersink_ctx;
AVFilterContext *buffersrc_ctx;
AVFilterGraph *filter_graph;
static int audio_stream_index = -1;

static int open_input_file(const char *filename) {
    int ret;
    AVCodec *dec;
//数据读入到fmt_ctx中
    if ((ret = avformat_open_input(&fmt_ctx, filename, NULL, NULL)) < 0) {
        av_log(NULL, AV_LOG_ERROR, "Cannot open input file\n");
        return ret;
    }
//获取流信息.读入到fmt_ctx中
    if ((ret = avformat_find_stream_info(fmt_ctx, NULL)) < 0) {
        av_log(NULL, AV_LOG_ERROR, "Cannot find stream information\n");
        return ret;
    }

    /* select the audio stream *///找到合适的音频流和解码器
    ret = av_find_best_stream(fmt_ctx, AVMEDIA_TYPE_AUDIO, -1, -1, &dec, 0);
    if (ret < 0) {
        av_log(NULL, AV_LOG_ERROR, "Cannot find an audio stream in the input file\n");
        return ret;
    }
    audio_stream_index = ret;

    /* create decoding context *///初始解码器上下文
    dec_ctx = avcodec_alloc_context3(dec);
    if (!dec_ctx)
        return AVERROR(ENOMEM);
    //拷贝音频流中的解码参数到 解码器上下文中
    avcodec_parameters_to_context(dec_ctx, fmt_ctx->streams[audio_stream_index]->codecpar);

    /* init the audio decoder */
    //在用解码器的参数填入解码器上下文
    if ((ret = avcodec_open2(dec_ctx, dec, NULL)) < 0) {
        av_log(NULL, AV_LOG_ERROR, "Cannot open audio decoder\n");
        return ret;
    }

    return 0;
}

/**
 * 使用字符串初始化过滤器,然后和两个输入输出过滤器相连接
 * @param filters_descr
 * @return
 */
static int init_filters(const char *filters_descr) {
    char args[512];
    int ret = 0;
    //这两个分别对应输入的过滤器和输出的过滤器
    const AVFilter *abuffersrc = avfilter_get_by_name("abuffer");
    const AVFilter *abuffersink = avfilter_get_by_name("abuffersink");
    //过滤器上下文输入输出的包装结构,链表结构的过滤器链
    AVFilterInOut *outputs = avfilter_inout_alloc();
    AVFilterInOut *inputs = avfilter_inout_alloc();

    //音频参数. 格式,声道layout.采样率
    static const enum AVSampleFormat out_sample_fmts[] = {AV_SAMPLE_FMT_S16, -1};
    static const int64_t out_channel_layouts[] = {AV_CH_LAYOUT_MONO, -1};
    static const int out_sample_rates[] = {8000, -1};
    //两个过滤器的连接
    const AVFilterLink *outlink;
    //时间基,是采样率的倒数
    AVRational time_base = fmt_ctx->streams[audio_stream_index]->time_base;

    //分配过滤器图形 反正每次都会分配这个东西
    filter_graph = avfilter_graph_alloc();
    if (!outputs || !inputs || !filter_graph) {
        ret = AVERROR(ENOMEM);
        goto end;
    }

    /* buffer audio source: the decoded frames from the decoder will be inserted here. */
    if (!dec_ctx->channel_layout)
        dec_ctx->channel_layout = av_get_default_channel_layout(dec_ctx->channels);
    //把各种参数写入args的字符串中,就是初始化了音频参数.时间基.采样率,通道布局,采样位数
    snprintf(args, sizeof(args),
             "time_base=%d/%d:sample_rate=%d:sample_fmt=%s:channel_layout=0x%"PRIx64,
             time_base.num, time_base.den, dec_ctx->sample_rate,
             av_get_sample_fmt_name(dec_ctx->sample_fmt), dec_ctx->channel_layout);
    //初始化一个过滤器上下文,传给 过滤器图形,使用上边的参数, 最后生成的参数就是buffer_src_ctx
    ret = avfilter_graph_create_filter(&buffersrc_ctx, abuffersrc, "in",
                                       args, NULL, filter_graph);
    if (ret < 0) {
        av_log(NULL, AV_LOG_ERROR, "Cannot create audio buffer source\n");
        goto end;
    }
    //在初始化一个过滤器上下文,使用之前的输出过滤器
    /* buffer audio sink: to terminate the filter chain. */
    ret = avfilter_graph_create_filter(&buffersink_ctx, abuffersink, "out",
                                       NULL, NULL, filter_graph);
    if (ret < 0) {
        av_log(NULL, AV_LOG_ERROR, "Cannot create audio buffer sink\n");
        goto end;
    }
//设置参数 sample_fmts 把二进制数据设置到整数集合中
    ret = av_opt_set_int_list(buffersink_ctx, "sample_fmts", out_sample_fmts, -1,
                              AV_OPT_SEARCH_CHILDREN);
    if (ret < 0) {
        av_log(NULL, AV_LOG_ERROR, "Cannot set output sample format\n");
        goto end;
    }
//设置参数channel_layouts
    ret = av_opt_set_int_list(buffersink_ctx, "channel_layouts", out_channel_layouts, -1,
                              AV_OPT_SEARCH_CHILDREN);
    if (ret < 0) {
        av_log(NULL, AV_LOG_ERROR, "Cannot set output channel layout\n");
        goto end;
    }
//设置参数 sample_rates
    ret = av_opt_set_int_list(buffersink_ctx, "sample_rates", out_sample_rates, -1,
                              AV_OPT_SEARCH_CHILDREN);
    if (ret < 0) {
        av_log(NULL, AV_LOG_ERROR, "Cannot set output sample rate\n");
        goto end;
    }

    /*
     * Set the endpoints for the filter graph. The filter_graph will
     * be linked to the graph described by filters_descr.
     */

    //接下来用上边初始化的两个过滤器上下文, 初始化这两个输入输出过滤包装结构
    /*
     * The buffer source output must be connected to the input pad of
     * the first filter described by filters_descr; since the first
     * filter input label is not specified, it is set to "in" by
     * default.
     */
    outputs->name = av_strdup("in");
    outputs->filter_ctx = buffersrc_ctx;
    outputs->pad_idx = 0;
    outputs->next = NULL;

    /*
     * The buffer sink input must be connected to the output pad of
     * the last filter described by filters_descr; since the last
     * filter output label is not specified, it is set to "out" by
     * default.
     */
    inputs->name = av_strdup("out");
    inputs->filter_ctx = buffersink_ctx;
    inputs->pad_idx = 0;
    inputs->next = NULL;

    //filter_descr = "aresample=8000,aformat=sample_fmts=s16:channel_layouts=mono";
    //把filter_graph 连接到新的的过滤器图形上, input 和output是现有过滤器图形的输入和输出
    //这是解析字符串得到新的过滤器.然后进行连接,同时因为指定了input 和output 作为输入输出过滤器而连在一起
    if ((ret = avfilter_graph_parse_ptr(filter_graph, filters_descr,
                                        &inputs, &outputs, NULL)) < 0)
        goto end;

    //检测并配置fliter_graph里所有的过滤器
    if ((ret = avfilter_graph_config(filter_graph, NULL)) < 0)
        goto end;

    /* Print summary of the sink buffer
     * Note: args buffer is reused to store channel layout string */
    //打印输出filter 的信息
    outlink = buffersink_ctx->inputs[0];
    av_get_channel_layout_string(args, sizeof(args), -1, outlink->channel_layout);
    av_log(NULL, AV_LOG_INFO, "Output: srate:%dHz fmt:%s chlayout:%s\n",
           (int) outlink->sample_rate,
           (char *) av_x_if_null(av_get_sample_fmt_name(outlink->format), "?"),
           args);

    end:
    avfilter_inout_free(&inputs);
    avfilter_inout_free(&outputs);

    return ret;
}

static void print_frame(const AVFrame *frame) {
    const int n = frame->nb_samples * av_get_channel_layout_nb_channels(frame->channel_layout);
    const uint16_t *p = (uint16_t *) frame->data[0];
    const uint16_t *p_end = p + n;

    while (p < p_end) {
        fputc(*p & 0xff, stdout);
        fputc(*p >> 8 & 0xff, stdout);
        p++;
    }
    fflush(stdout);
}

/***
 * 也是处理音频,理解其实不难.还是读入文件.取出packet送入解码器,解成frame,送入过滤器处理
 * 过滤器 也需要初始化  过滤器上下问AVFilterContext.然后通过AVFilterGraph连接起来,同时这里设定了两个输入输出过滤器数据的buf
 * @param argc
 * @param argv
 * @return
 */
int filtering_audio_main(int argc, char **argv) {
    int ret;
    AVPacket packet;
    AVFrame *frame = av_frame_alloc();
    AVFrame *filt_frame = av_frame_alloc();

    if (!frame || !filt_frame) {
        perror("Could not allocate frame");
        exit(1);
    }
    if (argc != 2) {
        fprintf(stderr, "Usage: %s file | %s\n", argv[0], player);
        exit(1);
    }

    //打开输入文件
    if ((ret = open_input_file(argv[1])) < 0)
        goto end;
    //初始化过滤器
    if ((ret = init_filters(filter_descr)) < 0)
        goto end;

    /* read all packets */
    while (1) {
        //从格式上下中读取数据到packet .然后送入解码器.获取frame
        if ((ret = av_read_frame(fmt_ctx, &packet)) < 0)
            break;

        if (packet.stream_index == audio_stream_index) {
            //数据送入解码器
            ret = avcodec_send_packet(dec_ctx, &packet);
            if (ret < 0) {
                av_log(NULL, AV_LOG_ERROR, "Error while sending a packet to the decoder\n");
                break;
            }

            while (ret >= 0) {
                //获取解码后的帧,此时frame有数据
                ret = avcodec_receive_frame(dec_ctx, frame);
                if (ret == AVERROR(EAGAIN) || ret == AVERROR_EOF) {
                    break;
                } else if (ret < 0) {
                    av_log(NULL, AV_LOG_ERROR, "Error while receiving a frame from the decoder\n");
                    goto end;
                }

                if (ret >= 0) {
                    /* push the audio data from decoded frame into the filtergraph */
                    //把数据送入过滤器的输入buf中
                    if (av_buffersrc_add_frame_flags(buffersrc_ctx, frame,
                                                     AV_BUFFERSRC_FLAG_KEEP_REF) < 0) {
                        av_log(NULL, AV_LOG_ERROR, "Error while feeding the audio filtergraph\n");
                        break;
                    }

                    /* pull filtered audio from the filtergraph */
                    while (1) {
                        //取出经过过滤器处理完成的frame帧数据,放入filt_frame中
                        ret = av_buffersink_get_frame(buffersink_ctx, filt_frame);
                        if (ret == AVERROR(EAGAIN) || ret == AVERROR_EOF)
                            break;
                        if (ret < 0)
                            goto end;
                        print_frame(filt_frame);
                        av_frame_unref(filt_frame);
                    }
                    av_frame_unref(frame);
                }
            }
        }
        av_packet_unref(&packet);
    }
    end:
    avfilter_graph_free(&filter_graph);
    avcodec_free_context(&dec_ctx);
    avformat_close_input(&fmt_ctx);
    av_frame_free(&frame);
    av_frame_free(&filt_frame);

    if (ret < 0 && ret != AVERROR_EOF) {
        fprintf(stderr, "Error occurred: %s\n", av_err2str(ret));
        exit(1);
    }

    exit(0);
}