作图神器ProcessOn - 免费好用

908 阅读8分钟

因工作需要,我经常需要花一些流程图,时序图,架构图什么的,之前使用的Windows系统,大部分情况下就用的Visio来画图。后来为了工作方便,换成了Mac电脑,结果发现Mac上没有Visio,然后就在网上一顿找,也试了各种软件,发现都不是特别理想或者总有一些不太满意的地方。直到同事推荐给我ProcessOn这个在线画图软件,就试着去用了用,发现还是很不错的,能够满足我的日常工作需要,操作比较简单,功能也比较丰富自由,我比较喜欢的一点是,ProcessOn提供了很多模板供我们参考,这样就节省了很多自己从头开始画的时间。

下面我就带大家来认识一下ProcessOn吧。

ProcessOn目前已经支持流程图、原型设计、软件建模、以及思维导图等四大领域在线作图。基本包含了我们工作所需要的方方面面,大家可以根据自己的需求和创意在ProcessOn上进行创作。

下面我就重点带着大家看看这款在线作图软件如何制作思维导图和流程图吧。

一、思维导图

任务说明:领导要求你去调研一下当前市场上哪些免费又好用的作图工具,月底需要能简单明了的给领导做个报告

你花了一两周的时间对市场上各种画图工具做了使用和研究,并已经初步得出结论了,那下面你就需要将你调研的结果通过一个思维导图来简单清晰的呈现给你的领导。

ProcessOn支持思维导图,并且内置了一些比较漂亮的主题风格,可以直接使用,也可以自己根据自己的喜好来设计,这些ProcessOn都是支持的。

1,新建思维导图

在页面左侧,点击新建按钮,选择思维导图选项,进入画布,如下图所示:

2,工作台介绍

整个工作台分为三部分,最中间的部分就是画布啦,大家可以直接在上面增加主题、子主题、子节点等。

工作台的左上部分是项目名称和操作栏,在这里可以更改项目名称,选择图形的结构,选择样式主题等,如图所示:

在这里,我们将我们的项目命名为:作图工具对比。

工作台的右侧是工具栏,当我们选中节点时,就可以使用右侧的工具对每个节点进行调整,ProcessOn支持多种细节的调整,包括样式、图标、图片、备注、标签、链接、任务等,如下图所示:

3,选择图形结构

画布已经创建好了,下一步,我们可以根据需求先选择我们的图形结构,ProcessOn支持的图形结构有:

  • 左右分布
  • 右侧分布
  • 左侧分布
  • 树状组织结构图
  • 组织结构图

如图所示:

根据我们这次的需求,我们可以选择左右分布的结构,左侧为作图软件类,右侧为线上工具类。

4,选择主题风格

ProcessOn也内置了一些主题风格,如图所示:

如果没有满意的,我们还可以点击自定义风格,来创建自己独特的风格,并且可以保存下来,以后继续使用。如下图所示:

主题风格选择好后,如果需要针对本次的需求进行细微调整,也可以右侧的工具栏中的样式来做细微的调整,比如更改边框,背景色,连线,字体等等。

5,添加图标

ProcessOn也内置了一些小图标,可以根据需求进行添加,图标数量不多,但是也足够使用了。在我们这个需求中,我们使用笑脸和哭脸来区分优点和缺点。如下图所示:

6,添加图片

ProcessOn也支持插入图片,可以增加自己的公司logo,或者一些其他说明性的图片,如下图所示:

7,添加标签

我们还可以在节点上增加标签,以表明改节点处于的一个状态,ProcessOn内置了一些状态标签,如果不能满足,大家还可以自定义标签,输入标签名称,再选择一个合适的颜色就可以啦,如下图所示:

8,添加链接

ProcessOn还支持添加链接,可以链接到网址,还可以链接到一个具体的附件上,这样对于我们给领导演示时需要跳转到外部资源时会非常有用,如下图所示:

9,添加任务

我们可以针对某些任务节点来标记任务的优先级,开始时间,结束时间以及负责人等信息,这样从图上领导就能一目了然,对当前的进度和安排就非常清晰了,如下图所示:

下面是我们的一个任务示例,大家可以看到添加任务的展示效果:

好啦,ProcessOn思维导图的用法说完了,我们的思维导图也做完了,去找领导交差啦!看看我们最终的效果图吧:

作图工具比较

二、流程图

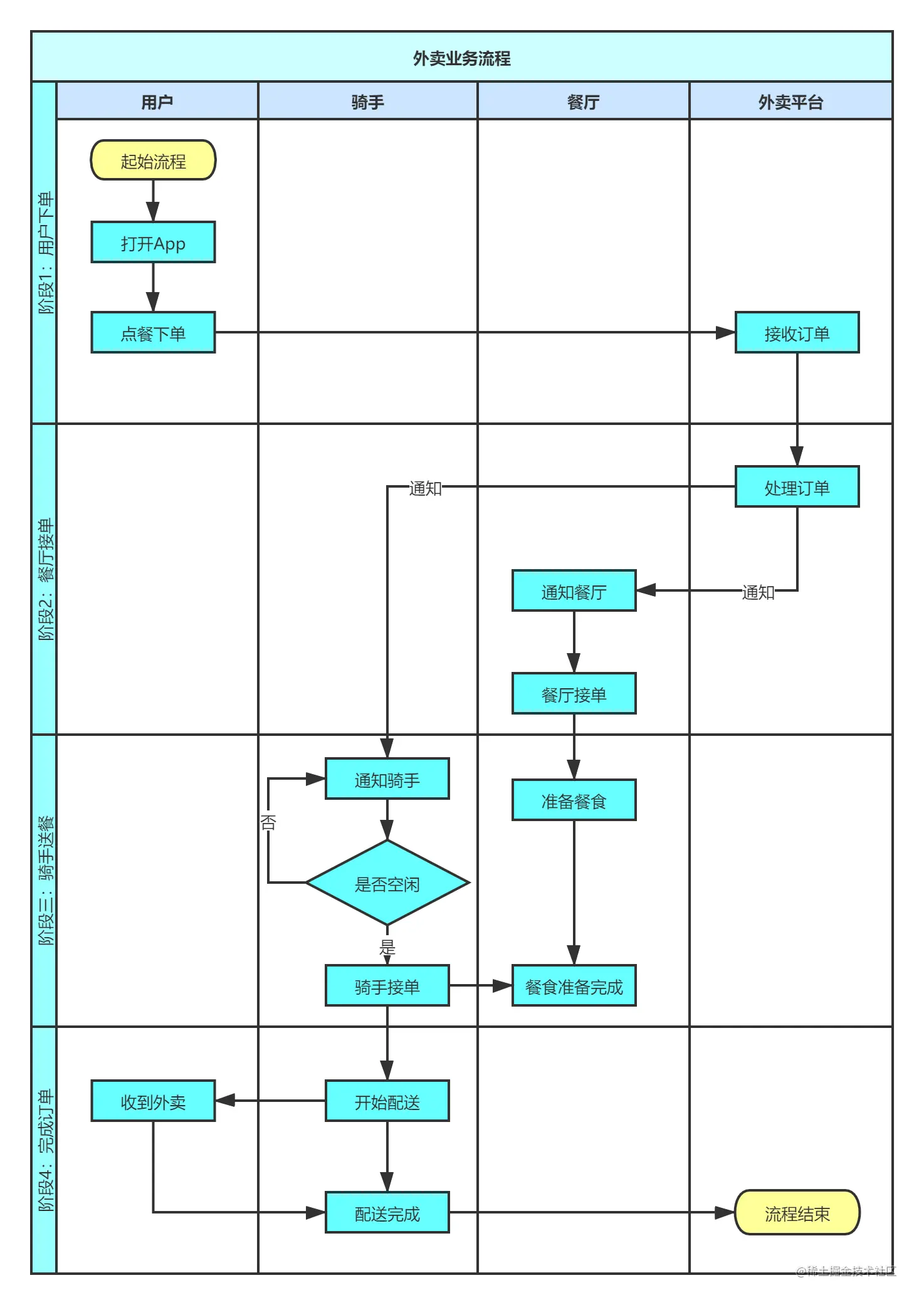
任务说明:现在公司紧急想开发一个外卖平台,但是对于整体的业务流程不太了解,需要你尽快来梳理一个外卖的流程供公司领导进行评估

哇,这种紧急安排下来的任务真是很让人头疼呢,不但打乱了我们之前的计划,怎么完成也是让人毫无头绪。这时,我们就可以使用ProcessOn提供的模板来处理了。

1,新建流程图

在页面左侧,点击新建按钮,选择流程图选项,这里我们选择模板,进入processon为我们提供的模板库,如下图所示:

模板有免费的,也有需要付费的。付费版本一般做的内容会更丰富一些,界面也会更漂亮一些。大家可以根据自己的情况进行选择,也可以自己完全建立新的流程。

我们根据我们的需求进行搜索,发现一个模板的流程跟我们想要的非常类似,好了,我们就使用这个模板开始我们的流程设计吧。如图所示:

2,克隆

我们点击右上角的免费克隆按钮,将该模板克隆到我们的工作空间,克隆完成后ProcessOn会自动打开该模板,首先我们将该模板的名称改为我们这次需求的名称:外卖业务流程。然后我们就可以直接在模板上进行修改了。修改之前,我们先来认识一下工作台。

3,工作台介绍

流程图的工作台分为三部分,顶部是操作栏,左侧是图形栏,右侧是工具栏。如下图所示:

  • 操作栏:这里可以进行字体、字号的调整,可以对颜色、线条样式、线宽调整,还可以对图层进行设置,更是可以一键美化布局。
  • 图形栏:这里提供了各种各样的图形供我们选择,可以添加ProcessOn更多的图形或者在网络上搜索更多的图形,如图:
  • 工具栏:可以对页面大小、网格等进行设置、连线样式、位置坐标等进行调整。

了解了这些,我们就可以开始画我们的业务流程。

4,画业务流程

由于是复制的模板,这样我们就节省了自己搭建框架的时间,直接在模板上进行修改即可。如果需要微调或者改动的,大家还是可以直接在模板上修改,最终版如下图所示:

结语

ProcessOn 目前只有在线版本,不过可以实时保存画布,所以大家也不用担心会丢失内容。另外免费版虽然一开始只能创建9个文件,但是可以通过邀请好友、发布图表以及完善个人信息等手段轻松获取更多的文件个数,对于大部分用户来说这些应该也足够了。另外大家还可以把自己的创作当做模板发布出去,分享给更多的用户来使用,还可以付费发布,以此来获得收入喔。

如果大家又更好的工具推荐,也欢迎找我交流沟通,我的微信号:ForTheDeveloper,做开发者的朋友。

欢迎大家关注「我是开发者FTD」公众号,微信号:ForTheDevelopers

也欢迎大家添加我的个人微信交流,微信号:ForTheDeveloper

关注开发,更关注开发者!