Python高阶函数(1)

881 阅读2分钟

python高阶函数详解

本文结合各种实际的例子详细讲解了Python5个内建高阶函数的使用,能够帮助理解Python的数据结构和提高数据处理的效率,这5个函数分别是:

  • map
  • reduce
  • filter
  • sorted/sort
  • zip

文章目录

map

语法

map函数的基本语法是map(func, seq),其含义指的是:对后面可迭代序列中的每个元素执行前面的函数func的功能,最终获取到一个新的序列。注意:

  • Python2 中直接返回的是一个列表
  • Python3 中返回的是一个可迭代器,如果想返回列表,可以使用list()进行处理
help(map)  # 查看帮助信息

demo

通过举例说明map函数的使用方法

  1. 使用Python内置函数
  1. 使用自定义函数
  1. 使用匿名函数lambda

使用匿名函数的时候可以有多个参数

reduce

语法

reduce函数的定义:

reduce(function, sequence [, initial] ) -> value

reduce依次从sequence中取一个元素,和上一次调用function的结果做参数,再次调用function

第一次调用function时,如果提供initial参数,会以sequence中的第一个元素和initial作为参数调用function,否则会以序列sequence的第一个数

使用

Python3中已将reduce函数移到functools模块中,需要先进行导入:

from functools import reduce   # 导入
help(reduce)  # 查看帮助文档

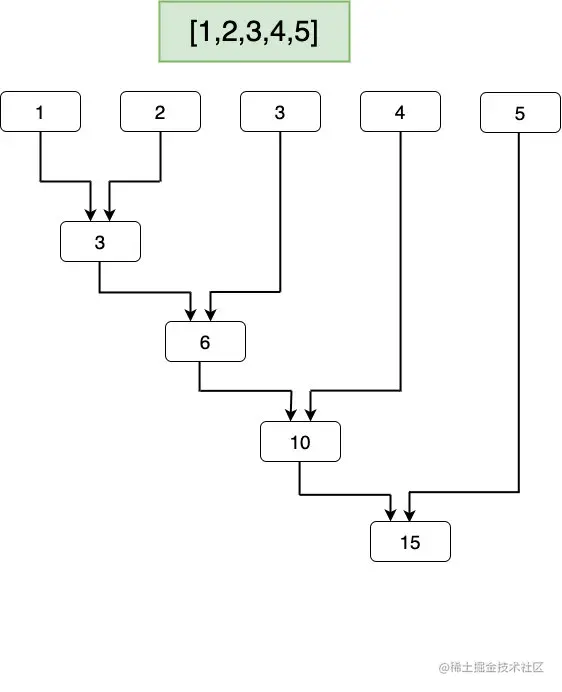
上面的例子我们通过一个图形来解释说明:

demo

  1. 使用自定义函数
  1. 使用匿名函数lambda
image-20201024185550970
image-20201024185550970
  1. 一个复杂的例子

具体过程为:

1. 1*2+1=3
2. 3*3+1=10  # 第一个3为上面的结果3,第2个原始数据中的3
3. 10*4+1=41
  1. 带有初始值的例子

初始化值和序列中的第一个值执行func函数,将得到的结果作为下次的起始值

# 具体过程解释为

1. 6+1=7  
2. 7+2=9
3. 9+3=12
4. 12+4=16
5. 16+5=21

filter

语法

filter()函数用于过滤序列,过滤掉不符合条件的那些元素,返回符合条件的元素组成新列表。

序列中的每个元素作为参数传递给函数进行判断,返回True或者False,最后将返回True的元素放到新列表中。

filter()语法如下:

filter(function, iterable)  # 前者为函数,后者为待执行的序列

demo

help(filter)  # 帮助文档
  1. 使用自定义函数

返回10以内的偶数

  1. 使用匿名函数lambda
  1. 对字符串的筛选

选择符合指定要求的字符串