从零开始学MyBatis

404 阅读17分钟

MyBatis学习笔记

1. 简介

1.1 什么是MyBatis

MyBatis 是一款优秀的持久层框架 它支持自定义SQL、存储过程以及高级映射 MyBatis免除了几乎所有的 JDBC 代码以及设置参数和获取结果集的工作 MyBatis可以通过简单的 XML 或注解来配置和映射原始类型、接口和 Java POJO(Plain Old Java Objects,普通老式 Java 对象)为数据库中的记录

1.2 如何获得Mybatis


<!-- https://mvnrepository.com/artifact/org.mybatis/mybatis -->
<dependency>
    <groupId>org.mybatis</groupId>
    <artifactId>mybatis</artifactId>
    <version>3.5.6</version>
</dependency>

1.3什么是数据持久化

数据持久化

  • 持久化就是将程序中的数据从瞬时状态转化为持久状态的过程
  • 内存(断电即失)
  • 数据库(JDBC)、IO文件持久化

为什么需要数据持久化

  • 有些数据需要保留
  • 内存较为昂贵

1.4 为什么需要Mybatis

  • 方便
  • 简化了JDBC代码,提供了一个框架
  • 帮助程序员将数据存入数据库中

Mybatis相对于其他框架的优点:

  • sql和代码分离,提高了可维护性
  • 提供映射标签,支持对象与书籍库ORM字段关系映射
  • 提供对象关系映射标签,支持对象关系组建维护
  • 提供xml标签,支持编写动态sql

2. 第一个Mybatis程序

  • 搭建环境
  • 导入Mybatis依赖
  • 编写代码
  • 测试

2.1 搭建数据库

2.2 新建项目

2.2.1 搭建环境

  1. 新建一个普通的maven项目
  2. 删除src目录
  3. 导入maven依赖

<!--导入依赖-->
<dependencies>
    <dependency>
        <groupId>org.mybatis</groupId>
        <artifactId>mybatis</artifactId>
        <version>3.5.5</version>
    </dependency>
    <dependency>
        <groupId>mysql</groupId>
        <artifactId>mysql-connector-java</artifactId>
        <version>8.0.21</version>
    </dependency>
    <dependency>
        <groupId>junit</groupId>
        <artifactId>junit</artifactId>
        <version>4.12</version>
        <scope>test</scope>
    </dependency>
</dependencies>

2.2.2 创建一个模块

  1. 编写Mybatis的核心配置文件

连接数据库


<?xml version="1.0" encoding="UTF-8" ?>
<!DOCTYPE configuration
        PUBLIC "-//mybatis.org//DTD Config 3.0//EN"
        "http://mybatis.org/dtd/mybatis-3-config.dtd">

<!--核心配置文件-->
<configuration>
    <environments default="development">
        <environment id="development">
            <transactionManager type="JDBC"/>
            <dataSource type="POOLED">
                <property name="driver" value="com.mysql.cj.jdbc.Driver"/>
                <property name="url" value="jdbc:mysql://localhost:3306/mybatis?useSSL=true&amp;useUnicode=true&amp;characterEncoding=UTF-8&amp;serverTimezone=UTC"/>
                <property name="username" value="root"/>
                <property name="password" value="482051025jsZgt"/>
            </dataSource>
        </environment>
    </environments>

    <mappers>
        <mapper resource="com/taotao/dao/UserMapper.xml"/>
    </mappers>
</configuration>


  1. 编写Mybatis的工具类

//SqlSessionFactory
public class MybatisUtils {

    private static SqlSessionFactory sqlSessionFactory;

    static {
        try {
            //使用mybatis的第一步:获取SqlSessionFactory对象
            String resource = "mybatis-config.xml";
            InputStream inputStream = Resources.getResourceAsStream(resource);
            sqlSessionFactory = new SqlSessionFactoryBuilder().build(inputStream);
        } catch (IOException e) {
            e.printStackTrace();
        }
    }

    //既然有了 SqlSessionFactory,顾名思义,我们可以从中获得 SqlSession 的实例。
    // SqlSession 提供了在数据库执行 SQL 命令所需的所有方法。

    public static SqlSession getSqlSession(){
        return sqlSessionFactory.openSession();
    }
    
}

  1. 编写代码
  • 实体类

//实体类
public class User {
    private int id;
    private String name;
    private String pwd;

    public User() {
    }

    public User(int id, String name, String pwd) {
        this.id = id;
        this.name = name;
        this.pwd = pwd;
    }

    public int getId() {
        return id;
    }

    public void setId(int id) {
        this.id = id;
    }

    public String getName() {
        return name;
    }

    public void setName(String name) {
        this.name = name;
    }

    public String getPwd() {
        return pwd;
    }

    public void setPwd(String pwd) {
        this.pwd = pwd;
    }

    @Override
    public String toString() {
        return "User{" +
                "id=" + id +
                ", name='" + name + '\'' +
                ", pwd='" + pwd + '\'' +
                '}';
    }
}

  • Dao接口

public interface UserDao {
    List<User> getUserList();
}

  • 接口实现类

<?xml version="1.0" encoding="UTF-8" ?>
<!DOCTYPE mapper
        PUBLIC "-//mybatis.org//DTD Mapper 3.0//EN"
        "http://mybatis.org/dtd/mybatis-3-mapper.dtd">

<!--绑定一个对应的Mapper接口-->
<mapper namespace="com.taotao.dao.UserDao">
    <!--select查询语句-->
    <select id="getUserList" resultType="com.taotao.pojo.User">
        select * from mybatis.user;
    </select>
</mapper>

  1. 测试
  • junit测试

<build>
    <resources>
        <resource>
            <directory>src/main/resources</directory>
            <includes>
                <include>**/*.properties</include>
                <include>**/*.xml</include>
            </includes>
            <filtering>true</filtering>
        </resource>
        <resource>
            <directory>src/main/java</directory>
            <includes>
                <include>**/*.properties</include>
                <include>**/*.xml</include>
            </includes>
            <filtering>true</filtering>
        </resource>
    </resources>
</build>


3. CRUD

  • namespace namespace中的包名要和接口的包名一致

  • select查询语句

    • id:对应的namespace中的方法名
    • resultType:sql语句执行的返回值
    • parameterType:参数类型
  1. 编写接口

public interface UserMapper {
    //查询全部用户
    List<User> getUserList();

    //根据id查询用户
    User getUserById(int id);

    //插入一个用户
    int addUser(User user);

    //修改用户
    int updateUser(User user);

    //删除用户
    int deleteUser(int id);

}

  1. 编写对应的mapper中的sql语句

<mapper namespace="com.taotao.dao.UserMapper">
    <select id="getUserList" resultType="com.taotao.pojo.User">
        select * from mybatis.user;
    </select>

    <select id="getUserById" resultType="com.taotao.pojo.User" parameterType="int">
        select * from mybatis.user where id = #{id};
    </select>

    <insert id="addUser" parameterType="com.taotao.pojo.User">
        insert into mybatis.user (id,name,pwd) values (#{id},#{name},#{pwd});
    </insert>

    <update id="updateUser" parameterType="com.taotao.pojo.User">
        update mybatis.user set name = #{name}, pwd = #{pwd} where id = #{id};
    </update>

    <delete id="deleteUser" parameterType="int">
        delete from mybatis.user where id = #{id};
    </delete>
</mapper>

  1. 测试

@Test
public void getUserById(){

    SqlSession sqlSession = MybatisUtils.getSqlSession();
    UserMapper mapper = sqlSession.getMapper(UserMapper.class);
    User user = mapper.getUserById(2);
    System.out.println(user);

    sqlSession.close();
}

进行增删改的操作需要提交事务

  • insert

@Test
//增删改需要提交事务
public void addUser(){

    SqlSession sqlSession = MybatisUtils.getSqlSession();
    UserMapper mapper = sqlSession.getMapper(UserMapper.class);
    mapper.addUser(new User(4, "涛涛", "123123"));
    
    //提交事务
    sqlSession.commit();
    sqlSession.close();
}


@Test
public void addUser2(){
    SqlSession sqlSession = MybatisUtils.getSqlSession();
    UserMapper mapper = sqlSession.getMapper(UserMapper.class);

    Map<String, Object> map = new HashMap<>();
    map.put("userid",5);
    map.put("username","彤彤");
    map.put("userpwd","12345");
    mapper.addUser2(map);

    sqlSession.commit();
    sqlSession.close();
}


  • update

@Test
public void updateUser(){
    SqlSession sqlSession = MybatisUtils.getSqlSession();
    UserMapper mapper = sqlSession.getMapper(UserMapper.class);
    mapper.updateUser(new User(4,"彤彤","123321"));

    sqlSession.commit();
    sqlSession.close();
}

  • delete

@Test
public void deleteUser(){
    SqlSession sqlSession = MybatisUtils.getSqlSession();
    UserMapper mapper = sqlSession.getMapper(UserMapper.class);
    mapper.deleteUser(4);

    sqlSession.commit();
    sqlSession.close();
}


  • Map

当我们的实体类或者数据库中的表,字段或者参数过多的时候,我们应该考虑使用Map

  1. UserMapper接口

int addUser2(Map<String,Object> map);

  1. UserMapper.xml

<insert id="addUser2" parameterType="Map">
    insert into mybatis.user (id,name,pwd) values (#{userid},#{username},#{userpwd});
</insert>

  1. 测试

@Test
public void addUser2(){
    SqlSession sqlSession = MybatisUtils.getSqlSession();
    UserMapper mapper = sqlSession.getMapper(UserMapper.class);

    Map<String, Object> map = new HashMap<>();
    map.put("userid",5);
    map.put("username","彤彤");
    map.put("userpwd","12345");
    mapper.addUser2(map);

    sqlSession.commit();
    sqlSession.close();
}

  • 模糊查询
  1. java代码执行的时候,传递通配符% %

List<User> userList = mapper.getUserLike("%李%");

  1. 在sql拼接中使用通配符

select * from user where name like "%"#{value}"%"

4. Mybatis配置解析

4.1 核心配置文件

  • mybatis-config.xml
  • configuration(配置) properties(属性) settings(设置) typeAliases(类型别名) typeHandlers(类型处理器) objectFactory(对象工厂) plugins(插件) environments(环境配置) environment(环境变量) transactionManager(事务管理器) dataSource(数据源) databaseIdProvider(数据库厂商标识) mappers(映射器)

4.2 环境配置(environment)

MyBatis 可以配置成适应多种环境

不过要记住:尽管可以配置多个环境,但每个 SqlSessionFactory 实例只能选择一种环境。

配置使用多套运行环境


<environments default="development">
    <environment id="development">
        <transactionManager type="JDBC"/>
        <dataSource type="POOLED">
            <property name="driver" value="com.mysql.cj.jdbc.Driver"/>
            <property name="url" value="jdbc:mysql://localhost:3306/mybatis?useSSL=true&amp;useUnicode=true&amp;characterEncoding=UTF-8&amp;serverTimezone=UTC"/>
            <property name="username" value="root"/>
            <property name="password" value="482051025jsZgt"/>
        </dataSource>
    </environment>
    
    <environment id="test">
        <transactionManager type="JDBC"/>
        <dataSource type="POOLED">
            <property name="driver" value="com.mysql.cj.jdbc.Driver"/>
            <property name="url" value="jdbc:mysql://localhost:3306/mybatis?useSSL=true&amp;useUnicode=true&amp;characterEncoding=UTF-8&amp;serverTimezone=UTC"/>
            <property name="username" value="root"/>
            <property name="password" value="482051025jsZgt"/>
        </dataSource>
    </environment>
</environments>

Mybatis默认的事务管理器就是JDBC; 连接池:POOLED

4.3 属性(properties)

我们可以通过properties来实现引用配置文件 这些属性可以在外部进行配置,并可以进行动态替换。 我们既可以在典型的 Java 属性文件中配置这些属性,也可以在 properties 元素的子元素中设置。

  1. 编写一个配置文件

db.properties


driver = com.mysql.cj.jdbc.Driver
url = jdbc:mysql://localhost:3306/mybatis?useSSL=true&useUnicode=true&characterEncoding=UTF-8&serverTimezone=UTC
username = root
password = 482051025jsZgt

  1. 引入外部配置文件

<!--引入外部配置文件-->
<properties resource="db.properties"/>

在核心配置文件中引入

<properties resource="db.properties">
    <property name="username" value="root"/>
    <property name="password" value="482051025jsZgt"/>
</properties>

如果两个文件有同一个字段,优先使用外部配置文件的

4.4 别名

类型别名可为 Java 类型设置一个缩写名字。 它仅用于 XML 配置,意在降低冗余的全限定类名书写

<!-- 可以给实体类起别名 -->
<typeAliases>
    <typeAlias type="com.taotao.pojo.User" alias="User"/>
</typeAliases>

每一个在包 domain.blog 中的 Java Bean,在没有注解的情况下,会使用 Bean 的首字母小写的非限定类名来作为它的别名。 比如 domain.blog.Author 的别名为 author;若有注解,则别名为其注解值。见下面的例子: (扫描实体类的包,它的默认别名就为这个类的类名的首字母小写形式)


<typeAliases>
    <package name="com.taotao.pojo"/>
</typeAliases>

tips: 在实体类比较少的时候,使用第一种方式(可以自定义别名) 如果实体类比较多则使用第二种(不能自定义别名,不过也可以通过注解改名)


@Alias("UU")
public class User {


<select id="getUserList" resultType="UU">
    select * from mybatis.user;
</select>

Mybatis内置默认别名一览:

别名映射的类型
_bytebyte
_longlong
_shortshort
_intint
_integerint
_doubledouble
_floatfloat
_booleanboolean
stringString
byteByte
longLong
shortShort
intInteger
integerInteger
doubleDouble
floatFloat
booleanBoolean
dateDate
decimalBigDecimal
bigdecimalBigDecimal
objectObject
mapMap
hashmapHashMap
listList
arraylistArrayList
collectionCollection
iteratorIterator

4.5 设置

以设置日志为例:


<settings>
    <setting name="logImpl" value="STDOUT_LOGGING"/>
</settings>

4.6 映射器

告诉 MyBatis 到哪里去找到这些语句

方式一:


<!-- 使用相对于类路径的资源引用 -->
<mappers>
    <mapper resource="com/taotao/dao/UserMapper.xml"/>
</mappers>

方式二:

<!-- 使用映射器接口实现类的完全限定类名 -->
<mappers>
    <mapper class="com.taotao.dao.UserMapper"/>
</mappers>

注意点:

  • 接口和它的Mapper配置文件必须同名
  • 接口和它的Mapper配置文件必须在同一个包下

方式三:

<!-- 将包内的映射器接口实现全部注册为映射器 -->
<mappers>
    <package name="com.taotao.dao"/>
</mappers>

注意点:

  • 接口和它的Mapper配置文件必须同名
  • 接口和它的Mapper配置文件必须在同一个包下

4.7 生命周期和作用域

理解我们之前讨论过的不同作用域和生命周期类别是至关重要的,因为错误的使用会导致非常严重的并发问题。

0bZzcj.png

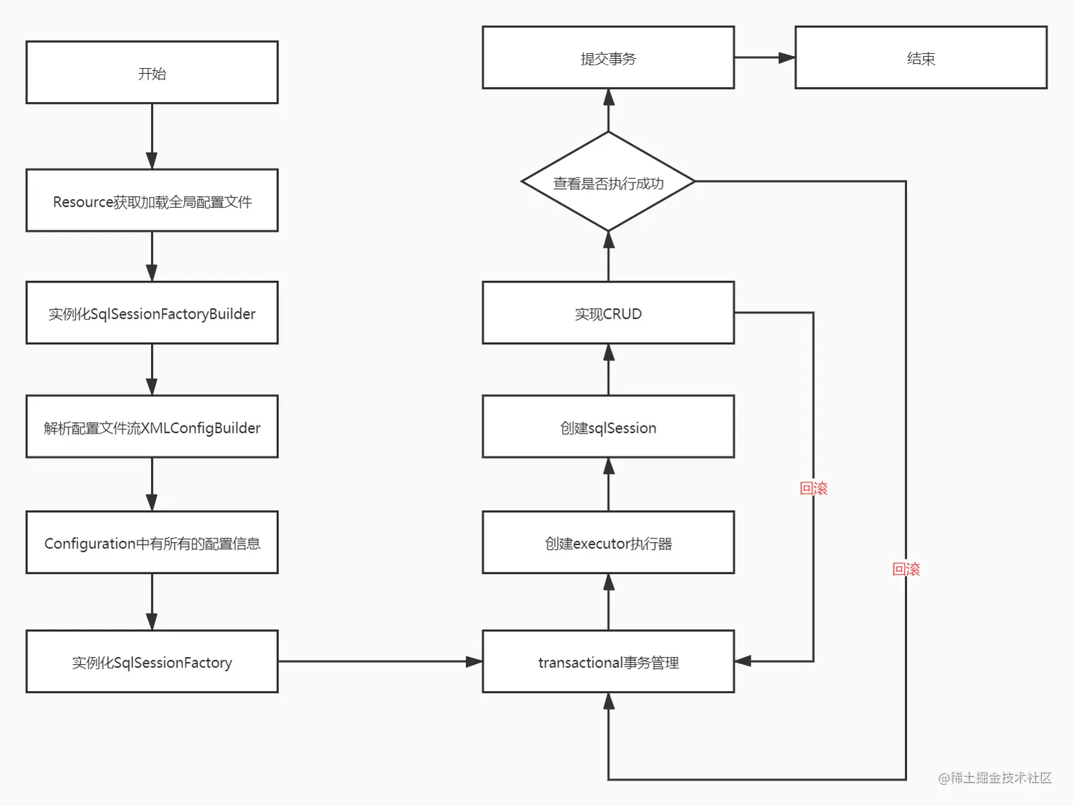
SqlSessionFactoryBuilder

这个类可以被实例化、使用和丢弃,一旦创建了 SqlSessionFactory,就不再需要它了。 因此 SqlSessionFactoryBuilder 实例的最佳作用域是方法作用域(也就是局部方法变量)。

SqlSessionFactory

SqlSessionFactory 一旦被创建就应该在应用的运行期间一直存在,没有任何理由丢弃它或重新创建另一个实例。 因此 SqlSessionFactory 的最佳作用域是应用作用域。 有很多方法可以做到,最简单的就是使用单例模式或者静态单例模式。

SqlSession

每个线程都应该有它自己的 SqlSession 实例。SqlSession 的实例不是线程安全的,因此是不能被共享的,所以它的最佳的作用域是请求或方法作用域。 用完之后需要及时关闭,否则资源会被占用

0beA4U.png

SqlSessionFactory相当于数据库连接池 SqlSession相当于连接到连接池的一个请求 每一个Mapper就代表一个业务

5. ResultMap结果集映射

解决属性名和字段名不一致的问题

  1. 可以通过起别名来解决

<select id="getUserById" resultType="com.kuang.pojo.User">
    select id,name,pwd as password from USER where id = #{id}
</select>

  1. resultMap——结果集映射

<!--结果集映射-->
<resultMap id="UserMap" type="User">
    <!--column数据库中的字段,property实体类中的属性-->
    <result column="id" property="id"></result>
    <result column="name" property="name"></result>
    <result column="pwd" property="password"></result>
</resultMap>

<select id="getUserList" resultMap="UserMap">
    select * from USER
</select>

  • resultMap元素是 MyBatis 中最重要最强大的元素。
  • resultMap的设计思想是,对简单的语句做到零配置,对于复杂一点的语句,只需要描述语句之间的关系就行了。
  • resultMap的优秀之处——你完全可以不用显式地配置它们

6. 日志

6.1 日志工厂

如果一个数据库操作出现了异常,我们需排错;为了方便排错,我们需要利用日志

logImpl :指定 MyBatis 所用日志的具体实现,未指定时将自动查找 有以下实现方式:

  • SLF4J
  • LOG4J
  • LOG4J2
  • JDK_LOGGING
  • COMMONS_LOGGING
  • STDOUT_LOGGING(标准日志输出)
  • NO_LOGGING(未设置)

举个例子:标准的日志工厂实现


<settings>
    <setting name="logImpl" value="STDOUT_LOGGING"/>
</settings>

在Mybatis中,具体使用哪一个日志实现,在设置中设定

6.2 Log4j

  • 什么是LOG4J?

Log4j是Apache的一个开源项目,通过使用Log4j,我们可以控制日志信息输送的目的地是控制台、文件、GUI组件,甚至是套接口服务器、NT的事件记录器、UNIX Syslog守护进程等 我们也可以控制每一条日志的输出格式 通过定义每一条日志信息的级别,我们能够更加细致地控制日志的生成过程 可以通过一个配置文件来灵活地进行配置,而不需要修改应用的代码

  1. 先导入Log4j的包

<!-- https://mvnrepository.com/artifact/log4j/log4j -->
<dependency>
    <groupId>log4j</groupId>
    <artifactId>log4j</artifactId>
    <version>1.2.17</version>
</dependency>

  1. log4j.properties

#将等级为DEBUG的日志信息输出到console和file这两个目的地,console和file的定义在下面的代码
log4j.rootLogger=DEBUG,console,file
​
#控制台输出的相关设置
log4j.appender.console = org.apache.log4j.ConsoleAppender
log4j.appender.console.Target = System.out
log4j.appender.console.Threshold=DEBUG
log4j.appender.console.layout = org.apache.log4j.PatternLayout
log4j.appender.console.layout.ConversionPattern=[%c]-%m%n
#文件输出的相关设置
log4j.appender.file = org.apache.log4j.RollingFileAppender
log4j.appender.file.File=./log/rzp.log
log4j.appender.file.MaxFileSize=10mb
log4j.appender.file.Threshold=DEBUG
log4j.appender.file.layout=org.apache.log4j.PatternLayout
log4j.appender.file.layout.ConversionPattern=[%p][%d{yy-MM-dd}][%c]%m%n
#日志输出级别
log4j.logger.org.mybatis=DEBUG
log4j.logger.java.sql=DEBUG
log4j.logger.java.sql.Statement=DEBUG
log4j.logger.java.sql.ResultSet=DEBUG
log4j.logger.java.sq1.PreparedStatement=DEBUG

  1. 配置settings为log4j实现

  2. 测试运行

  • Log4j的简单使用
  1. 在要使用Log4j的类中,导入包 import org.apache.log4j.Logger

  2. 创建日志对象,参数为当前类的class对象


Logger logger = Logger.getLogger(UserDaoTest.class);

  1. 测试

logger.info("info: 测试log4j");
logger.debug("debug: 测试log4j");
logger.error("error:测试log4j");

7. 分页

7.1 简介

  • 为什么需要分页? 为了减少数据的处理量

7.2 使用Limit分页


SELECT * from user limit startIndex,pageSize 

使用MyBatis实现分页

  1. 接口

//分页
List<User> getUserByLimit(Map<String,Integer> map);

  1. Mapper.xml

<!--分页查询-->
<select id="getUserByLimit" parameterType="map" resultMap="UserMap">
    select * from user limit #{startIndex},#{pageSize}
</select>

  1. 测试

    @Test
    public void getUserByLimit(){
        SqlSession sqlSession = MybatisUtils.getSqlSession();
        UserMapper mapper = sqlSession.getMapper(UserMapper.class);
        HashMap<String, Integer> map = new HashMap<String, Integer>();
        map.put("startIndex",1);
        map.put("pageSize",2);
        List<User> list = mapper.getUserByLimit(map);
        for (User user : list) {
            System.out.println(user);
        }
    }

7.3 RowBounds分页

不再使用sql实现分页

  1. 接口

//分页2
List<User> getUserByRowBounds();

  1. Mapper.xml

<!--分页查询2-->
<select id="getUserByRowBounds">
    select * from user limit #{startIndex},#{pageSize}
</select>

  1. 测试

public void getUserByRowBounds(){
    SqlSession sqlSession = MybatisUtils.getSqlSession();
    //RowBounds实现
    RowBounds rowBounds = new RowBounds(1, 2);
    //通过Java代码层面实现分页
    List<User> userList = sqlSession.selectList("com.kaung.dao.UserMapper.getUserByRowBounds", null, rowBounds);
    for (User user : userList) {
        System.out.println(user);
    }
    sqlSession.close();
}

7.4 分页插件——PageHelper


8. 使用注解开发

8.1 面向接口编程

  • 面向对象是指,我们考虑问题时,以对象为单位,考虑它的属性和方法;
  • 面向过程是指,我们考虑问题时,以一个具体的流程(事务过程)为单位,考虑它的实现;
  • 接口设计与非接口设计是针对复用技术而言的,与面向对象(过程)不是一个问题,更多的体现就是对系统整体的架构;

8.2 使用注解开发

使用注解来映射简单语句会使代码显得更加简洁,但对于稍微复杂一点的语句,Java 注解不仅力不从心,还会让你本就复杂的 SQL 语句更加混乱不堪。 因此,如果你需要做一些很复杂的操作,最好用 XML 来映射语句。

  1. 注解在接口中实现

public interface UserMapper {

    @Select("select * from user")
    List<User> getUsers();

}

  1. 需要在核心配置文件中绑定接口

<mappers>
    <mapper class="com.taotao.dao.UserMapper"/>
</mappers>

  1. 测试

本质:反射机制实现 底层:动态代理

Mybatis执行流程

0b0I2Q.png


8.3 注解CRUD

  1. 可以在工具类创建的时候实现自动提交事务

public static SqlSession getSqlSession(){
    return sqlSessionFactory.openSession(true);
}

  1. 编写接口,添加注解

public interface UserMapper {

    @Select("select * from user")
    List<User> getUsers();

    @Select("select * from user where id = #{id}")
    User getUserById(@Param("id") int id);

    @Insert("insert into user(id,name,pwd) values (#{id},#{name},#{pwd})")
    int addUser(User user);

    @Update("update user set name = #{name},pwd = #{pwd} where id = #{id}")
    int updateUser(User user);

    @Delete("delete from user where id = #{uid}")
    int deleteUser(@Param("uid") int id);

}

注意:

  1. 绑定接口

<mappers>
    <mapper class="com.taotao.dao.UserMapper"/>
    <mapper resource="com/taotao/dao/*Mapper.xml"/>
    <!--通配-->
</mappers>

关于@Param()注解:

  • 基本类型的参数或者String类型的参数则需要加上
  • 引用类型不需要加
  • 如果只有一个基本类型参数,也可以不加上
  • 在SQl中引用的就是@Param("id")中设定的属性名
  1. 假如方法存在多个参数,所有的参数前面必须加上@Param("id")注解

public interface UserMapper {

    @Select("select * from user where id = #{id}")
    User getUserById(@Param("id") int id);

}

  1. #{} 和 ${}的区别

9.Lombok

一款小插件,有兴趣可以自行了解

10. 多对一的处理

10.1 建表

10.2 测试环境搭建:

  1. 导入Lombok
  2. 新建实体类
  3. 建立Mapper接口
  4. 建立Mapper.xml文件
  5. 在核心配置文件中绑定注册Mapper接口或者文件
  6. 测试

10.3 按照查询嵌套处理

类似于子查询


<mapper namespace="com.taotao.dao.StudentMapper">
    <!--
    1. 查询所有的学生信息
    2. 根据查询出来的学生tid,去寻找对应的老师

    -->
    <select id="getStudent" resultMap="StudentTeacher">
        select * from studenta
    </select>
    <resultMap id="StudentTeacher" type="Student">
        <result property="id" column="id"/>
        <result property="name" column="name"/>
        <!--复杂的属性 对象:association 集合:collection-->
        <association property="teacher" column="tid" javaType="Teacher" select="getTeacher"/>
    </resultMap>

    <select id="getTeacher" resultType="Teacher">
        select * from teacher where id = #{id}
    </select>

</mapper>

10.4 按照结果嵌套处理

类似于联表查询


<mapper namespace="com.taotao.dao.StudentMapper">

    <select id="getStudent2" resultMap="StudentTeacher2">
        select s.id sid,s.name sname,t.name tname
        from student s,teacher t
        where s.tid = t.id;
    </select>

    <resultMap id="StudentTeacher2" type="Student">
        <result property="id" column="sid"/>
        <result property="name" column="sname"/>
        <association property="teacher" javaType="Teacher">
            <result property="name" column="tname"/>
        </association>
    </resultMap>
</mapper>

11. 一对多的处理

11.1 测试环境搭建:

  1. 导入Lombok
  2. 新建实体类
  3. 建立Mapper接口
  4. 建立Mapper.xml文件
  5. 在核心配置文件中绑定注册Mapper接口或者文件
  6. 测试

@Data
public class Teacher {
    private int id;
    private String name;
    
    //一个老师拥有多个学生
    private List<Student> students;

}


@Data
public class Student {

    private int id;
    private String name;

    //学生需要关联一个老师
    private int tid;
}

11.2 按结果嵌套查询

类似于联表查询


<mapper namespace="com.taotao.dao.TeacherMapper">

    <select id="getTeacher" resultMap="TeacherStudent">
        select s.id sid,s.name sname,t.name tname,t.id tid
        from student s,teacher t
        where s.tid = t.id and t,id = #{id};
    </select>

    <resultMap id="TeacherStudent" type="Teacher">
        <result property="id" column="tid"/>
        <result property="name" column="tname"/>
        <!-- javaType 指定属性的类型
            集合中的泛型信息 我们用ofType获取 -->
        <collection property="students" ofType="Student">
            <result property="id" column="sid"/>
            <result property="name" column="sname"/>
            <result property="tid" column="tid"/>
        </collection>
    </resultMap>
</mapper>

11.3 按照查询嵌套处理

类似于子查询


<mapper namespace="com.taotao.dao.TeacherMapper">
    <select id="getTeacher2" resultMap="TeacherStudent2">
        select * from teacher where id = #{id};
    </select>
    <resultMap id="TeacherStudent2" type="Teacher">
        <collection property="students" javaType="ArrayList" ofType="Student" select="getStudentByTeacherId" column="id"/>
    </resultMap>

    <select id="getStudentByTeacherId" resultType="Student">
        select * from student where tid = #{id};
    </select>
</mapper>

小结: 关联-association (多对一) 集合-collection (一对多)

区分 javaType & ofType

  • javaType:用来指定实体类中属性的类型
  • ofType:用到指定映射到List或者集合中的pojo类型,即泛型中的约束类型

注意:

  1. 保证sql的可读性
  2. 区分一对多和多对一

12. 动态sql

12.1 简介

什么是动态sql?

就是指根据不同的条件生成不同的sql语句

12.2 动态sql的使用

  • 搭建环境

创建一个基础工程

  1. 导包
  2. 编写配置文件
  3. 编写实体类
  4. 编写实体类对应的Mapper接口和Mapper.xml文件

@Data
public class Blog {
    private int id;
    private String title;
    private String author;
    private Date createTime;
    private int views;
}

  • if

<select id="queryBlogIF" parameterType="map" resultType="blog">
    select * from blog where 1=1
    <if test="title != null">
        and title = #{title}
    </if>
    <if test="author != null">
        and author = #{author}
    </if>
</select>

  • choose、when、otherwise

<select id="queryBlogChoose" parameterType="map" resultType="blog">
    select * from blog
    <where>
        <choose>
            <when test="title != null">
                title = #{title}
            </when>
            <when test="author != null">
                and author = #{author}
            </when>

            <otherwise>
                and views = #{views}
            </otherwise>
        </choose>
    </where>
</select>

  • trim、where、set

<update id="updateBlog" parameterType="map">
    update blog
    <set>
        <if test="title != null">
            title = #{title},
        </if>
        <if test="author != null">
            author = #{author},
        </if>
    </set>
    where id = #{id}
</update>


<trim prefix="SET" suffixOverrides=",">
  ...
</trim>

  • sql片段 有的时候,我们需要抽取公共片段,以便复用
  1. 使用sql标签抽取公共的部分

<sql id="if-title-author">
    <if test="title != null">
        and title = #{title}
    </if>
    <if test="author != null">
        and author = #{author}
    </if>
</sql>

  1. 在需要使用的地方使用include标签引用即可

<select id="queryBlogIF" parameterType="map" resultType="blog">
    select * from blog
    <where>
        <include refid="if-title-author"/>
    </where>
</select>

注意事项: 最好基于单表来定义sql片段 不要存在where标签

  • foreach

动态 SQL 的另一个常见使用场景是对集合进行遍历(尤其是在构建 IN 条件语句的时候)


<select id="queryBlogForeach" parameterType="map" resultType="blog">
    select *
    from blog
    <where>
        <foreach collection="ids" item="id" open="and (" separator="or" close=")">
            id = #{id}
        </foreach>
    </where>
</select>

小结: 所谓的动态sql,就相当于在sql中添加逻辑关系,最终拼接出合适的sql

13. 缓存

13.1 简介

如果查询的时候都需要去连接数据库,会十分浪费资源 如果将一次查询的结果进行暂存,可反复取用,则可以提高效率 于是我们需要缓存 当我们造次查询相同数据的时候,就可以直接走缓存,不用走数据库了

  • 什么是缓存?
  1. 存在内存中的临时数据
  2. 将用户经常查询的数据放在缓存(内存)中,用户去查询数据就不用从磁盘上(关系型数据库文件)查询,从缓存中查询,从而提高查询效率,解决了高并发系统的性能问题
  • 为什么使用缓存?

    • 减少和数据库的交互次数
    • 减少系统开销
    • 提高系统效率
  • 什么样的数据能使用缓存?

经常查询并且不经常改变的数据

13.2 Mybatis缓存

  • MyBatis包含一个非常强大的查询缓存特性,它可以非常方便的定制和配置缓存,缓存可以极大的提高查询效率
  • MyBatis系统中默认定义了两级缓存:一级缓存和二级缓存:
    • 默认情况下,只有一级缓存开启(SqlSession级别的缓存,也称为本地缓存)
    • 二级缓存需要手动开启和配置,他是基于namespace级别的缓存
    • 为了提高可扩展性,MyBatis定义了缓存接口Cache。我们可以通过实现Cache接口来定义二级缓存

13.3 一级缓存

测试步骤:

  1. 开启日志
  2. 测试在一个Session中查询两次相同的记录
  3. 查看日志输出

public class MyTest {

    @Test
    public void test(){
        SqlSession sqlSession = MybatisUtils.getSqlSession();
        UserMapper mapper = sqlSession.getMapper(UserMapper.class);
        User user = mapper.queryUserById(1);
        System.out.println(user);

        System.out.println("=======================");

        User user2 = mapper.queryUserById(1);
        System.out.println(user2);

        System.out.println("=======================");

        System.out.println(user == user2);

        sqlSession.close();
    }
}

缓存失效的情况:

  • 映射语句文件中的所有 select 语句的结果将会被缓存。
  • 映射语句文件中的所有 insert、update 和 delete 语句会刷新缓存。
  • 缓存会使用最近最少使用算法(LRU, Least Recently Used)算法来清除不需要的缓存。
  • 缓存不会定时进行刷新(也就是说,没有刷新间隔)。
  • 缓存会保存列表或对象(无论查询方法返回哪种)的 1024 个引用。
  • 缓存会被视为读/写缓存,这意味着获取到的对象并不是共享的,可以安全地被调用者修改,而不干扰其他调用者或线程所做的潜在修改。
  • 手动清理缓存

//手动清理缓存

sqlSession.clearCache();

13.4 二级缓存

13.4.1 关于二级缓存

  • 二级缓存也叫全局缓存,一级缓存作用域太低了,所以诞生了二级缓存
  • 基于namespace级别的缓存,一个名称空间,对应一个二级缓存
  • 工作机制:
    • 一个会话查询一条数据,这个数据就会被放在当前会话的一级缓存中
    • 如果会话关闭了,这个会员对应的一级缓存就没了;但是我们想要的是,会话关闭了,一级缓存中的数据被保存到二级缓存中
    • 新的会话查询信息,就可以从二级缓存中获取内容
    • 不同的mapper查询出的数据会放在自己对应的缓存(map)中

13.4.2 开启二级缓存的步骤:

  1. 开启全局缓存

<settings>
    <setting name="logImpl" value="STDOUT_LOGGING"/>
    <setting name="mapUnderscoreToCamelCase" value="true"/>
    <setting name="cacheEnable" value="true"/>
</settings>

  1. 在当前Mapper.xml中使用二级缓存

  2. 开启全局缓存


<cache/>

  1. 可以进行属性设置:
<!-- 属性设置 -->

<cache
  eviction="FIFO"
  flushInterval="60000"
  size="512"
  readOnly="true"/>

说明: 这个更高级的配置创建了一个 FIFO 缓存,每隔 60 秒刷新,最多可以存储结果对象或列表的 512 个引用,而且返回的对象被认为是只读的,因此对它们进行修改可能会在不同线程中的调用者产生冲突。

  • 可用的清除策略有:

LRU – 最近最少使用:移除最长时间不被使用的对象。 FIFO – 先进先出:按对象进入缓存的顺序来移除它们。 SOFT – 软引用:基于垃圾回收器状态和软引用规则移除对象。 WEAK – 弱引用:更积极地基于垃圾收集器状态和弱引用规则移除对象。 默认的清除策略是 LRU。

  • flushInterval(刷新间隔)属性可以被设置为任意的正整数,设置的值应该是一个以毫秒为单位的合理时间量。 默认情况是不设置,也就是没有刷新间隔,缓存仅仅会在调用语句时刷新。

  • size(引用数目)属性可以被设置为任意正整数,要注意欲缓存对象的大小和运行环境中可用的内存资源。默认值是 1024。

  • readOnly(只读)属性可以被设置为 true 或 false。只读的缓存会给所有调用者返回缓存对象的相同实例。 因此这些对象不能被修改。这就提供了可观的性能提升。而可读写的缓存会(通过序列化)返回缓存对象的拷贝。 速度上会慢一些,但是更安全,因此默认值是 false。

  1. 测试

注意: 实体类要进行序列化


@Data
public class User implements Serializable {
    private int id;
    private String name;
    private String pwd;
}

13.5 Mybatis缓存原理

0Ls7Sf.png

读取缓存的顺序:

  1. 先看二级缓存中有没有
  2. 在看一级缓存中有没有
  3. 如果都没有,就去查询数据库

13.6 自定义缓存

Ehcache是一种广泛使用的开源Java分布式缓存。主要面向通用缓存

使用自定义缓存:

  1. 导包

<dependency>
    <groupId>org.mybatis.caches</groupId>
    <artifactId>mybatis-ehcache</artifactId>
    <version>1.2.1</version>
</dependency>

  1. 在mapper中指定使用我们的ehcache缓存实现

<cache type="org.mybatis.caches.ehcache.EhcacheCache"/>