花了半个月时间收集整理了一份21页程序员技术知识图谱,小伙伴们如果需要的话下翻文末拿附网盘链接。

1.1 架构师图谱

1.2 Java架构师图谱

1.3 微服务架构秘籍

1.4 一致性图谱

1.5 互联网大流量的方法

1.6 安全秘籍

1.7 阿里巴巴常用小框架

1.8 架构方法论图谱

1.9 设计模式秘籍图谱

2.1 JVM垃圾回图谱

2.2 Java并发图谱

2.3 Java集合图谱

2.4 Java集合类图

2.5 Java List类图

2.6 Java Map类图

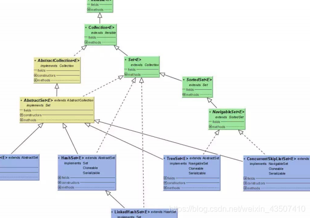
2.7 Java Set类图

3.1 Hadoop技能图谱

3.2 大数据技能图谱

4.1 云计算图谱

4.2 云计算技能图谱

5.1 iOS技能图谱

5.2 OpenResty技能图谱

5.3 前端技能图谱

5.4 容器技能图谱

5.5 嵌入式开发技能图谱

5.6 开发语言宝典

5.7 移动端测试图谱

5.8 运维技能图谱
网盘领取链接:链接:pan.baidu.com/s/10IY2QNnc…
提取码:gqp6
※部分文章来源于网络,如有侵权请联系删除;更多文章和资料|点击后方文字直达 ↓↓↓ 100GPython自学资料包 阿里云K8s实战手册 [阿里云CDN排坑指南]CDN ECS运维指南 DevOps实践手册 Hadoop大数据实战手册 Knative云原生应用开发指南 OSS 运维实战手册 云原生架构白皮书 Zabbix企业级分布式监控系统源码文档 10G大厂面试题戳领