Java集合_详解(HashMap源码剖析)

281 阅读7分钟

有生以来,第一次写自己的博客,希望自个坚持学习,坚持写博客,努力向大佬前进! QAQ .........

废话不多说,直接开撸!

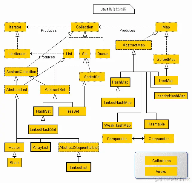
集合框架图

ps.图片来自菜鸟教程

如上图所见,集合主要分为两类,Collection 和 Map,其中Collection又分为List、Set和Queue。本次我们主要来说说List、Set 和 Map。

1、Collection 下的子类 List 和 Set

上面的架构图相对复杂,咱简化一下。(以下箭头并非严格的父子关系 ^-^)

1.1、List

List 下有 ArrayList、LinkedList、Vector。

  • ArrayList
    • 特点:底层数据结构是数组,所以查询快
    • 缺点:也因为是数组,所以增删慢,线程不安全(效率相对较高)
  • LinkedList
    • 特点:底层数据结构是双向链表,增删快。
    • 缺点:线程不安全(效率相对高),底层是链表,导致查询较慢.
  • Vector
    • 特点:线程安全,底层数据结构是数组,所以查询快。
    • 缺点:效率低

数组和链表的区别

数组:
 1、在内存中分配一个连续的区域来保存数据,并且是在编译阶段就要确定空间大小,同时在运行阶段是不允许改变的(不可扩容)。
 2、在查找时,直接从数组的首地址向后偏移就可以访问到了,所以他的时间复杂度为 O(1)。
 3、新增时,头插法需要将所有元素后移,时间复杂度为O(n)。尾插法,直接插入,无需移动,时间复杂度为 O(1).删除也一样。
 4、扩容时,数组是无法在运行期间修改容量的,所以在扩容时,新申请一个更大容量的数组,再将原数组的数据 COPY 过去。
链表:
 1、内存中分配的区域非连续、非顺序,链表中的节点,存在一个指针,指向下一个元素。(单向链表)。结点可以在运行时动态生成(可扩容)。
 2、查找时,由于链表的空间是分散的,所以不具有随机访问性,如果要查找,必须从第一个开始,向下查找,所以它的时间复杂度为O(n)。
 3、新增时,由于空间分散,无需移动,可直接插入,只需将上一节点指针,指向新元素,所以时间复杂度为O(1)。
 4、扩容时,动态申请,动态移除,扩容方便,且利用率高。

1.2、Set

Set 下有 HashSet、linkedHashSet、TreeSet。

  • HashSet
    • 特点:底层数据结构为 HashMap【设置key-value键值对,其中value为new object()】,元素无序且唯一,效率高
    • 缺点:线程不安全
  • linkedHashSet
    • 特点:底层数据结构为 linkedHashMap,元素有序且唯一【按插入顺序】
    • 缺点:线程不安全
  • TreeSet
    • 特点:底层数据结构为 TreeMap,元素默认自然排序【还可以自定义排序规则:可以在自定义的对象类中继承Comparable,并重写compareTo方法】
    • 缺点:线程不安全

由于 set 集合,底层基本上通过 Map 实现,此次不展开赘述。会在下面 Map 中展开!

2、重中之重的 Map

Map 下有 HasMap、LinkedHashMap、HashTable、TreeMap,

  • HashMap
    • 特点:底层数据结构为 数组+链表+红黑树【jdk1.8新特性】
    • 缺点:线程不安全
  • LinkedHashMap
    • 特点:底层数据结构为 HashMap+双向链表,有序,出入一致
    • 缺点:线程不安全
  • HashTable
    • 特点:底层数据结构为 数组+链表,线程安全
    • 缺点:无序
  • TreeMap
    • 特点:底层数据结构为红黑树,有序,元素默认自然排序【还可以自定义排序规则:可以在自定义的对象类中继承Comparable,并重写compareTo方法】
    • 缺点:线程不安全 面试必问之HashMap HashMap put过程源码解析【以下为jdk1.8 源码】
public V put(K key, V value) {
	// 通过 hash 方法获取key的 hash 值 ,见下方key的 hash 算法
    return putVal(hash(key), key, value, false, true);
}

final V putVal(int hash, K key, V value, boolean onlyIfAbsent,
			   boolean evict) {
	Node<K,V>[] tab; Node<K,V> p; int n, i;
	if ((tab = table) == null || (n = tab.length) == 0){
		// 判断Map是否初始化,如果没有初始化,进行第一次扩容,长度为16
		// 扩容详细 见下方扩容机制
		n = (tab = resize()).length;
	}
	// n = map 的长度,& 相当于 hash 对 n-1 求与
	// 计算对应key在 HashMap 数组中的下标位置
	// 判断下标位置是否存在值
	if ((p = tab[i = (n - 1) & hash]) == null){
		// 如果该下标为 null,新增一个链表,并将链表的第一位指向数组对应下标处
		tab[i] = newNode(hash, key, value, null);
	}else {
		// 下标位置已经存在值时 
		Node<K,V> e; K k;
		// 判断新增的 key 的 hash 和 equals ,和当前已存在的 key 的 hash 和 equals 是否一致
		// 这就是为什么 自定义对象重写equals方法时,必须重写hash方法。
		if (p.hash == hash &&
			((k = p.key) == key || (key != null && key.equals(k)))){
			// 如果key值的hash 和 equals 都一致,直接替换。
			e = p;
		}else if (p instanceof TreeNode){
			// 判断当前节点类型是否为红黑树
			// 如果是直接插入
			e = ((TreeNode<K,V>)p).putTreeVal(this, tab, hash, key, value);
		}else {
			// 如果是链表
			// 循环查找链表的最后一个节点
			for (int binCount = 0; ; ++binCount) {
				if ((e = p.next) == null) {
					// 查找到之后,新建一个节点,并将上一节点的next属性,设置为新增节点
					p.next = newNode(hash, key, value, null);
					if (binCount >= TREEIFY_THRESHOLD - 1){ // -1 for 1st
						// 如果链表长度超过 8 ,则转换成红黑树
						treeifyBin(tab, hash);
						//treeifyBin 方法中会判断map的长度,如果小于64,则进行扩容,而不树化
					}
					break;
				}
				if (e.hash == hash &&
					((k = e.key) == key || (key != null && key.equals(k)))){
					break;
				}
				p = e;
			}
		}
		// 如果是链表中的存在的key 直接替换value值,并返回 旧的value值//
		if (e != null) { // existing mapping for key
			V oldValue = e.value;
			if (!onlyIfAbsent || oldValue == null)
				e.value = value;
			afterNodeAccess(e);
			return oldValue;
		}
	}
	++modCount;
	if (++size > threshold)
		resize();
	afterNodeInsertion(evict);
	return null;
}

一句话概括hashMap的put操作:

首先判断Map是否初始化,没有则新建一个。
	然后判断是否存在新增的key值,如果存在就替换。
	否则判断新增key对应节点的数据类型。
		如果红黑树直接插入。
		如果是链表,尾部插入,插入后判断链表长度。
			如果超过8位,则转换成红黑树。

HashMap hash算法源码解析【以下为jdk1.8 源码】

static final int hash(Object key) {
	int h;
	/** 
	 * 取key的hash值 与 它的高16位 进行异或运算【确认key在map中的位置时,
	 * hash值会对Map的长度进行取余,和高16位异或计算,可以使高16位也参与到取余计算中】
	 * 目的:使key的散列性更好,尽量避免hash碰撞,【可降低链表长度 和 红黑树深度】,让hashMap更加高效
	 */
	return (key == null) ? 0 : (h = key.hashCode()) ^ (h >>> 16);
}

HashMap 扩容机制源码解析【以下为jdk1.8 源码】

final Node<K,V>[] resize() {
	Node<K,V>[] oldTab = table;
	int oldCap = (oldTab == null) ? 0 : oldTab.length;
	int oldThr = threshold;
	int newCap, newThr = 0;
	// newCap表示新map的大小,newThr表示新map的扩容阈值 
	// 如果map已经实例化
	if (oldCap > 0) {
		// 如果map长度大于最大长度,不扩容
		if (oldCap >= MAXIMUM_CAPACITY) {
			threshold = Integer.MAX_VALUE;
			return oldTab;
		}else if ((newCap = oldCap << 1) < MAXIMUM_CAPACITY &&
				 oldCap >= DEFAULT_INITIAL_CAPACITY)
			// double threshold
			// 扩大1倍
			newThr = oldThr << 1; 
	}
	else if (oldThr > 0){
		// initial capacity was placed in threshold
		newCap = oldThr;
	}else {   
		// zero initial threshold signifies using defaults
		// 未初始化时,重新参数初始化
		newCap = DEFAULT_INITIAL_CAPACITY;
		newThr = (int)(DEFAULT_LOAD_FACTOR * DEFAULT_INITIAL_CAPACITY);
	}
	if (newThr == 0) {
		float ft = (float)newCap * loadFactor;
		newThr = (newCap < MAXIMUM_CAPACITY && ft < (float)MAXIMUM_CAPACITY ?
				  (int)ft : Integer.MAX_VALUE);
	}
	threshold = newThr;
	@SuppressWarnings({"rawtypes","unchecked"})
	Node<K,V>[] newTab = (Node<K,V>[])new Node[newCap];
	table = newTab;
	if (oldTab != null) {
		for (int j = 0; j < oldCap; ++j) {
			Node<K,V> e;
			if ((e = oldTab[j]) != null) {
				oldTab[j] = null;
				if (e.next == null)
					// 重新计算数组下标位置:
					// 要么在原位置,要么在原位置+新数组长度/2 下标位置
					newTab[e.hash & (newCap - 1)] = e;
				else if (e instanceof TreeNode)
					// 首先由于扩容导致 hash & (newCap - 1)值发生改变,所以会进行拆树
					// 要么在原位置 和 在原位置+新数组长度/2 下标位置,生成两个红黑树
					// 在判断红黑树的长度是否小于 6 (红黑树的阈值*扩容系数),小于则转换成链表(去树化)
					((TreeNode<K,V>)e).split(this, newTab, j, oldCap);
				else { 
					// preserve order
					当链表中存在值时,通过循环进行尾插法(jdk1.7为头插法)
					Node<K,V> loHead = null, loTail = null;
					Node<K,V> hiHead = null, hiTail = null;
					Node<K,V> next;
					do {
						next = e.next;
						if ((e.hash & oldCap) == 0) {
							if (loTail == null)
								loHead = e;
							else
								loTail.next = e;
							loTail = e;
						}
						else {
							if (hiTail == null)
								hiHead = e;
							else
								hiTail.next = e;
							hiTail = e;
						}
					} while ((e = next) != null);
					if (loTail != null) {
						loTail.next = null;
						newTab[j] = loHead;
					}
					if (hiTail != null) {
						hiTail.next = null;
						newTab[j + oldCap] = hiHead;
					}
				}
			}
		}
	}
	return newTab;
}